资料中包含下列文件,点击文件名可预览资料内容






还剩6页未读,
继续阅读
所属成套资源:2025年中考历史一轮复习专题突破卷(2份,原卷版+解析版)
成套系列资料,整套一键下载
2025年中考历史一轮复习专题突破卷07 明清时期:统一多民族国家的统一和巩固(解析版)
展开相关试卷
2025年中考历史一轮复习考点巩固卷07 明清时期:统一多民族国家的统一和巩固(解析版):
这是一份2025年中考历史一轮复习考点巩固卷07 明清时期:统一多民族国家的统一和巩固(解析版),文件包含2025年中考历史一轮复习考点巩固卷07明清时期统一多民族国家的统一和巩固原卷版docx、2025年中考历史一轮复习考点巩固卷07明清时期统一多民族国家的统一和巩固解析版docx等2份试卷配套教学资源,其中试卷共27页, 欢迎下载使用。
中考历史一轮复习考点过关专题07 明清时期:统一多民族国家的巩固与发展(含解析):
这是一份中考历史一轮复习考点过关专题07 明清时期:统一多民族国家的巩固与发展(含解析),共42页。试卷主要包含了【专题概述】,【课标要求】,【阶段特征】,【专题线索】,【知识建构】,【考点梳理】,【核心素养】,【重点考向】等内容,欢迎下载使用。
中考历史一轮复习专项训练专题07 明清时期:统一多民族国家的巩固与发展(解析版):
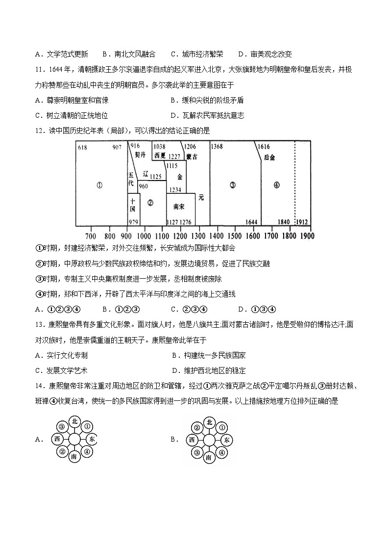
这是一份中考历史一轮复习专项训练专题07 明清时期:统一多民族国家的巩固与发展(解析版),共17页。试卷主要包含了选择题,综合题等内容,欢迎下载使用。
