所属成套资源:2025年中考化学一轮复习精讲 (2份,原卷版+解析版)
2025年中考化学一轮复习精讲专题05 水和溶液(2份,原卷版+解析版)
展开
这是一份2025年中考化学一轮复习精讲专题05 水和溶液(2份,原卷版+解析版),文件包含2025年中考化学一轮复习精讲专题05水和溶液原卷版docx、2025年中考化学一轮复习精讲专题05水和溶液解析版docx等2份试卷配套教学资源,其中试卷共71页, 欢迎下载使用。
TOC \ "1-3" \p " " \h \z \u \l "_Tc154588482" PAGEREF _Tc154588482 \h 2
\l "_Tc154588483" PAGEREF _Tc154588483 \h 3
\l "_Tc154588485" 考点一 自然界的水 PAGEREF _Tc154588485 \h 5
\l "_Tc154588486" 【夯基·必备基础知识梳理】 PAGEREF _Tc154588486 \h 5
\l "_Tc154588487" 一、自然界的水 PAGEREF _Tc154588487 \h 5
\l "_Tc154588488" 二、硬水和软水 PAGEREF _Tc154588488 \h 5
\l "_Tc154588489" 【提升·必考题型归纳】 PAGEREF _Tc154588489 \h 6
\l "_Tc154588490" 考向01 珍贵水资源 PAGEREF _Tc154588490 \h 6
\l "_Tc154588491" 考向02 水的污染与防治 PAGEREF _Tc154588491 \h 7
\l "_Tc154588492" 考点二 水的净化 PAGEREF _Tc154588492 \h 8
\l "_Tc154588493" 【夯基·必备基础知识梳理】 PAGEREF _Tc154588493 \h 8
\l "_Tc154588494" 一、水的净化 PAGEREF _Tc154588494 \h 8
\l "_Tc154588495" 二、 过滤和蒸馏 PAGEREF _Tc154588495 \h 9
\l "_Tc154588496" 三、 其他净水方法 PAGEREF _Tc154588496 \h 10
\l "_Tc154588497" 【提升·必考题型归纳】 PAGEREF _Tc154588497 \h 10
\l "_Tc154588498" 考向01 水的净化 PAGEREF _Tc154588498 \h 10
\l "_Tc154588499" 考向02 硬水和软水 PAGEREF _Tc154588499 \h 11
\l "_Tc154588500" 考向03 过滤和蒸馏 PAGEREF _Tc154588500 \h 12
\l "_Tc154588501" 考点三 水的组成 PAGEREF _Tc154588501 \h 13
\l "_Tc154588502" 【夯基·必备基础知识梳理】 PAGEREF _Tc154588502 \h 13
\l "_Tc154588503" 一、电解水实验 PAGEREF _Tc154588503 \h 13
\l "_Tc154588504" 二、电解水的微观解释 PAGEREF _Tc154588504 \h 14
\l "_Tc154588505" 【提升·必考题型归纳】 PAGEREF _Tc154588505 \h 14
\l "_Tc154588506" 考向01 电解水实验 PAGEREF _Tc154588506 \h 14
\l "_Tc154588507" 考向02 单质、化合物、氧化物 PAGEREF _Tc154588507 \h 15
\l "_Tc154588508" 考点四 溶液的形成与组成 PAGEREF _Tc154588508 \h 16
\l "_Tc154588509" 【夯基·必备基础知识梳理】 PAGEREF _Tc154588509 \h 16
\l "_Tc154588510" 一、溶液的概念与特征 PAGEREF _Tc154588510 \h 16
\l "_Tc154588511" 二、溶液的组成 PAGEREF _Tc154588511 \h 17
\l "_Tc154588512" 三、解过程中的吸热或放热现象 PAGEREF _Tc154588512 \h 17
\l "_Tc154588513" 四、溶液的应用 PAGEREF _Tc154588513 \h 18
\l "_Tc154588514" 【提升·必考题型归纳】 PAGEREF _Tc154588514 \h 18
\l "_Tc154588515" 考向01 溶液的概念和特征 PAGEREF _Tc154588515 \h 18
\l "_Tc154588516" 考向02 溶解过程中的吸热或放热现象 PAGEREF _Tc154588516 \h 18
\l "_Tc154588517" 考向03 乳化现象及应用 PAGEREF _Tc154588517 \h 19
\l "_Tc154588518" 考点五 溶解度和溶解度曲线 PAGEREF _Tc154588518 \h 20
\l "_Tc154588519" 【夯基·必备基础知识梳理】 PAGEREF _Tc154588519 \h 20
\l "_Tc154588520" 一、饱和溶液与不饱和溶液 PAGEREF _Tc154588520 \h 20
\l "_Tc154588521" 二、溶解度 PAGEREF _Tc154588521 \h 21
\l "_Tc154588522" 【提升·必考题型归纳】 PAGEREF _Tc154588522 \h 23
\l "_Tc154588523" 考向01 饱和溶液与不饱和溶液 PAGEREF _Tc154588523 \h 23
\l "_Tc154588524" 考向02 固体溶解度 PAGEREF _Tc154588524 \h 23
\l "_Tc154588525" 考向03溶解度曲线 PAGEREF _Tc154588525 \h 25
\l "_Tc154588526" 考向04结晶 PAGEREF _Tc154588526 \h 26
\l "_Tc154588527" 考点六 溶液的浓度 PAGEREF _Tc154588527 \h 27
\l "_Tc154588528" 【夯基·必备基础知识梳理】 PAGEREF _Tc154588528 \h 27
\l "_Tc154588529" 一、溶质的质量分数 PAGEREF _Tc154588529 \h 27
\l "_Tc154588530" 二、有关溶质质量分数的计算 PAGEREF _Tc154588530 \h 27
\l "_Tc154588531" 【提升·必考题型归纳】 PAGEREF _Tc154588531 \h 28
\l "_Tc154588532" 考向01 溶质质量分数含义 PAGEREF _Tc154588532 \h 28
\l "_Tc154588533" 考向02 溶液的配制 PAGEREF _Tc154588533 \h 29
考点一 自然界的水
一、自然界的水
1.全球水资源状况
(1)储量:地球表面约71%被水覆盖着。水的总储量很大,但陆地淡水只约占全球水储量的2.53%,而可利用的只约占其中的30.4%,不到总水储量的1%。
(2)分布形式:海洋水、湖泊水、河流水、地下水、大气水、生物水等。
2. 水污染的原因
①工业“三废”(废渣、废液、废气);
②农药、化肥的不合理施用;
③生活垃圾、生活污水的任意排放;
3. 水污染的原因
①工业上应用新技术、新工艺减少污染物产生,对污染的水体处理达标后排放;
②农业上合理施用农药、化肥,提倡使用农家肥;
③生活上生活污水要集中处理达标排放,不使用含磷洗涤剂等;加强水质监测。
二、硬水和软水
1.概念
硬水:含有较多可溶性钙、镁化合物的水,叫做硬水。
软水:不含或含有较少可溶性钙、镁化合物的水,叫做软水。
2.硬水和软水的检验
(1)用肥皂水来检验硬水和软水。把等量的肥皂水分别滴在盛有等量的软水、硬水的试管中,振荡,产生泡沫多的是软水,产生泡沫少或不产生泡沫的是硬水。
(2)用加热煮沸的方法来检验硬水和软水。水加热煮沸时,有较多沉淀产生的是硬水,不产生沉淀或产生的沉淀较少的是软水。
3.硬水的软化
硬水的软化就是设法除去硬水中的钙、镁化合物。
生活中常用煮沸法;
实验室常用蒸馏法;
工业上常用离子交换法和药剂软化法。
4.使用硬水造成的危害
(1)用硬水洗涤,不仅浪费肥皂,不容易洗干净,还会使纤维变脆、易断。
(2)硬水有苦涩味,饮用硬水会使人的胃肠功能紊乱,出现不同程度的腹胀、腹泻和腹痛。
(3)锅炉用水硬度太大,会产生水垢,这会大大降低锅炉的导热能力,造成燃料的浪费。另外,当水垢爆裂脱落时,造成炉壁局部受热不均,易引起锅炉爆炸。
(一)误认为过滤、使用活性炭吸附可以将硬水软化。
过滤只能除去水中的不溶性杂质,不能除去可溶性杂质;活性炭可以吸附掉水中的一些可溶性杂质(色素或异味);两种方法均不能使硬水软化。硬水软化的常用方法是加热煮沸和蒸馏。
(二)误认为软水是纯净物。
软水是指不含或含较少可溶性钙、镁化合物的水,因此纯水一定是软水,软水不一定为纯水。
(三)误认为水中含有氢分子。
水可用“H2O”表示,但不能把“H2O”中的“H2”错误地理解为氢分子。物质的分子构成通常用“原子”来描述。纯净物的分子中 不能有其他分子,水分子由氢原子和氧原子构成,H元素右下角的“2” 表示每个水分子含有2个氢原子,不可能含有其他分子。
(四)误认为含氧化合物就是氧化物。
含氧化合物是指含有氧元素的化合物,组成元素可以是两种,也 可以是两种以上,但一定含有氧元素;而氧化物是指由两种元素组成 且其中一种元素为氧元素的化合物。含氧化合物与氧化物属于包含关 系,即含氧化合物包含氧化物。
考向01 珍贵水资源
【例1】(2023河北中考真题)水是生命之源,人类的生产生活都离不开水。下列有关水的认识错误的是
A.地球上可利用的淡水资源有限B.过滤可以除去水中的所有杂质
C.水是由氢元素和氧元素组成的D.用淘米的水浇花可以节约用水
【变式1-1】(2023河南中考真题)人类的日常生活和工农业生产都离不开水。下列有关水的说法正确的是
A.地球上的淡水资源十分丰富B.工业污水未处理可以排放
C.冰和水的共存物属于混合物D.用肥皂水鉴别硬水和软水
【变式1-2】(2023年山东省烟台市中考化学真题)人类的日常生活离不开水,下列关于水的说法正确的是
A.地球上的淡水资源取之不尽,用之不竭
B.水体有自净能力,生活污水可任意排放
C.电解水生成氢气和氧气,证明水是由氢气和氧气组成
D.自来水厂通常对天然水进行沉降、过滤、灭菌等净化操作生产自来水
考向02 水的污染与防治
【例2】(2023年北京市中考化学真题)2023年3月1日《北京市节水条例》正式实施。下列做法不利于节水的是
A.用淘米水浇花B.水管跑冒滴漏及时维修
C.选用节水龙头D.洗手打香皂时不关水龙头
【变式2-1】(2023年湖南省长沙市中考化学真题)2023 年 5 月 14 日至 20 日,长沙市开展了城市节约用水宣传周活动,旨在形成全民节水、护水、惜水的行动自觉。以下认识或做法符合这一目标的是( )
A.地球上淡水资源很多,不需要珍惜水资源 B.用淘米水浇花
C.工厂废水不经过处理直接排放到湘江 D.向湘江中乱扔垃圾
【变式2-2】(2023年山东省临沂市中考化学真题)保护环境,人人有责。下列措施与环境保护不相符的是
A.推广使用无磷洗衣粉,预防水体污染
B.实验室酸性废水未经处理直接倒入下水道
C.利用和开发太阳能、风能等新能源,减少环境污染
D.汽车安装催化净化装置,使有害气体转化为无害物质,减少尾气污染
1.自来水净化过程中,投什么药,如何消毒?
投入氯气(Cl2)或液氯或ClO2。Cl2+H2O=HCl+HClO,HClO有强氧化性,可将水中的细菌和病毒中的蛋白质失去活性,达到消毒目的。但是该方法会使消毒后的自来水中存在有机氯化物,对人体健康会造成伤害。
现在比较先进的方法是使用高铁酸钾(K2FeO4)作自来水的净化消毒剂。4K2FeO4+10H2O=4Fe(OH)3(胶体)+3O2↑+8KOH。一方面:生成的Fe(OH)3(胶体)具有吸附作用,把水中的悬浮的杂质吸附;另一方面:FeO42-有强氧化性,可将水中的细菌和病毒中的蛋白质失去活性;更重要的是:该方法高效、无毒无害!
2. 过滤后滤液仍然浑浊,可能的原因有哪些?
①滤纸破损;
②过滤时液面高于滤纸边缘;
③仪器不干净等
考点二 水的净化
一、水的净化
1.自来水的净化
(1)步骤:取水→加絮凝剂→反应沉淀池→过滤池→活性炭吸附池→清水池→消毒→配水泵→用户。
(2)絮凝的作用:往水中加含有明矾形成胶状物质,能吸附水中悬浮的颗粒物杂质被吸附絮凝而沉淀除去。
(3)过滤的作用:除去水中混有的固体杂质。
(4)吸附的作用:用具有吸附作用的活性炭,不仅可以除去水中的一些不溶性杂质,还可以吸附色素和异味。
(5)消毒的作用:用氯气(Cl2)等消毒剂可以除去水中的细菌、病毒等。
2.常见的水的净化方法
二、 过滤和蒸馏
1. 过滤
(1)适用范围
用于将不能溶于液体的固体与液体分离。
(2)装置及操作要点
一贴:滤纸紧贴漏斗内壁,中间不要留有气泡,若有较多气泡会使过滤速率减慢。
两低:
①滤纸边缘比漏斗口稍低,防止液体从漏斗外溢出;
②漏斗内液面比滤纸边缘低,防止液体未经过滤,从滤纸和漏斗间隙中流下。
三靠:
①玻璃棒斜靠在三层滤纸处,防止玻璃棒捅破润湿的滤纸造成过滤失败;
②倾倒液体时,烧杯口紧靠玻璃棒,用玻璃棒引流防止液体溅出;
③漏斗下端的尖端部分紧靠烧杯内壁,使滤液沿烧杯壁流下,防止滤液向四周飞溅。
2. 蒸馏
(1)定义及装置
①蒸馏自来水是将水加热沸腾形成水蒸气,再将水蒸气冷凝成纯净水的过程。
②蒸馏是硬水软化的一种方法,是净化程度最高的净水方法,得到的蒸馏水属于纯净物。
(2)实验注意事项
①蒸馏烧瓶下面需垫上石棉网,不能用酒精灯直接加热,防止蒸馏烧瓶受热不均匀而炸裂。
②蒸馏烧瓶中液体体积不能少于其容积的eq \f(1,3),也不能多于其容积的eq \f(2,3)。
③蒸馏烧瓶内应加入几粒沸石(或碎瓷片),使蒸馏平稳进行,以防加热时暴沸。
④冷却水的流向应跟蒸气的流向相反,这种逆流冷却可以收到最大的冷却效果。
三、 其他净水方法
1.活性炭净水器
a.活性炭的作用:
过滤和吸附
b.下口进水上口出水的好处:
延长净水时间,增强净水效果。
2.简易净水装置
a. 每层材料都有过滤作用
b. 活性炭:吸附作用
c. 蓬松棉:隔离和支撑作用(防止活性炭颗粒堵塞出水口)
考向01 水的净化
【例1】(2023·福建·中考真题)自来水厂将天然水净化为饮用水,无需进行的操作是
A.降温结晶B.絮凝沉降
C.杀菌消毒D.细沙滤水
【变式1-1】(2023·广东广州·中考真题)某学习小组制作的净水器如图,关于该净水器的说法正确的是
A.能把自来水变成纯净物 B.能除尽水中的可溶性杂质
C.能除去水中的色素和异味 D.净水时水最后流经小卵石
【变式1-2】(2023·内蒙古包头·中考真题)项目式学习小组利用自制的简易净水器处理黄河水样(如图)。下列对水样处理过程分析错误的是
A.能除去水样中的颜色和异味B.能除去水样中难溶性杂质
C.该过程能将水样转化为软水D.该过程中发生的是物理变化
【变式1-3】(2023·甘肃金昌·中考真题)水是生命之源。某学校九年级的同学模拟黄河水变成自来水的部分净化过程如下。
(1)取100mL黄河水注入烧杯中,加入少量______(填物质名称),用玻璃棒搅拌使之溶解,静置。
(2)实验室在过滤操作中使用玻璃棒的作用是______。
(3)吸附池内常用______吸附色素和异味。
(4)生活中为了降低水的硬度并杀灭水中病原生物,常采用的方法是______。
考向02 硬水和软水
【例2】(2023·广西·中考真题)鉴别硬水和软水最简易的方法是
A.加肥皂水 B.观察颜色 C.加食盐水D.闻气味
【变式2-1】(2023年山东省东营市中考二模)下列有关硬水性质实验的操作正确的是
A. 取样品B. 滴加肥皂水
C. 振荡D. 加热水样
【变式2-2】(2023·山东聊城·中考真题)2023年“中国水周”活动主题为“强化依法治水,携手共护母亲河”。以下关于黄河流域水资源的说法不正确的是
A.加入明矾能促进黄河水中悬浮杂质沉降
B.可用肥皂水检验黄河水是否为硬水
C.合理使用农药、化肥以减少水体污染
D.黄河水经过沉降、过滤和灭菌操作可得到纯净的水
考向03 过滤和蒸馏
【例3】(2023•白云区二模)如图简易净水装置及制取蒸馏水简易装置,下列说法正确的是
A.甲装置位置b放的是活性炭,位置c放的是石英砂
B.乙装置中碎瓷片的作用是防止溶液暴沸
C.乙装置中烧杯内水的作用是密封
D.甲装置能降低水的硬度
【变式3-1】(2023•佛冈县一模)过滤时,玻璃棒引流液体时,玻璃棒末端要
A.指向漏斗中心B.悬空
C.紧靠一层滤纸的一边D.紧靠三层滤纸的一边
【变式3-2】(2023南京溧水三模)过滤时错误的操作是
A. 玻璃棒末端靠在漏斗内三层滤纸处
B. 漏斗下端的尖嘴口紧靠烧杯内壁中上部
C. 过滤器内液体的液面要低于滤纸的边缘
D. 为增大过滤速率,用玻璃棒搅拌漏斗内的液体
考点三 水的组成
一、电解水实验
二、电解水的微观解释
每个水分子在电流的作用下,分解成两个氢原子和一个氧原子;每两个氢原子组合形成一个氢分子,每两个氧原子组合形成一个氧分子。
结论:化学变化中分子可分成原子,原子重新组合成新的分子。
药品选择的注意点
①盐酸必须是稀盐酸,浓盐酸具有挥发性,易挥发出HCl气体。
除去CO2中的HCl的方法:先通过饱和的NaHCO3溶液,再通过浓硫酸。
②不能使用碳酸钠、粉末状碳酸钙来代替块状大理石或石灰石。
防止反应速度太快,不利于气体收集。
③不能使用稀硫酸。
稀硫酸与碳酸钙反应生成的CaSO4微溶,会覆盖在大理石或石灰石表面阻止反应进一步发生。
考向01 电解水实验
【例1】(2023年四川省成都市中考)电解水,反应一段时间后,用燃着的木条检验生成的气体,记录的现象如下表。相关说法错误的是
A.通电前应将玻璃管内空气排尽B.两电极产生气泡的速率不相同
C.正极气体为氧气,负极气体为氢气D.结合气体密度可计算水中氢、氧原子个数比
【变式1-1】(2023·广东广州·中考真题)用电解水实验探究水的元素组成,下列说法不正确的是
A.a管和b管中气体体积比约为2:1
B.b管中的气体能使燃着的木条烧得更旺
C.该探究说明水中含有氢分子和氧分子
D.该探究的依据是化学变化前后元素种类不变
【变式1-2】(2023年湖南省益阳市中考化学真题 )如图是通电一段时间后电解水的装置示意图。下列说法错误的是
A.产生的气体a能使带火星的木条复燃
B.产生气体b的一端电极与电源正极相连
C.水中加入少量Na2SO4可以增强其导电性
D.该实验证明水是由氢、氧两种元素组成的
考向02 单质、化合物、氧化物
【例2】(2023·黑龙江绥化·中考真题)下图中不同小球代表不同原子,其中能表示化合物的是
A. B.
C. D.
【变式2-1】(2023·福建·中考真题)气凝胶是一种密度特别小的新型固体材料。下列制备气凝胶的物质属于氧化物的是
A.碳化硅B.铜C.二氧化硅D.石墨
【变式2-2】(2023年辽宁省铁岭市、葫芦岛市中考化学真题)下列物质属于单质的是
A.钢B.银
C.干冰D.冰水混合物
考点四 溶液的形成与组成
一、溶液的概念与特征
1.形成:
在水分子的作用下,物质以分子或离子的形式均一地分散到水分子之间。
2.溶液的定义
一种或几种物质分散到另一种物质里,形成均一、稳定的混合物。
3.溶液的特征
(1)均一性:溶液中各部分组成和性质完全相同(如密度)。
(2)稳定性:外界条件不变时(温度、压强等),溶质不会从溶剂中分离出来。
二、溶液的组成
1. 溶液的组成
(1)溶质:被溶解的物质。
(2)溶剂:能溶解其他物质的物质。
(3)溶液质量=溶质质量+溶剂质量。
2. 溶质和溶剂的判断
(1)普通溶液
(2)发生化学反应后所得溶液中溶质的判断
①稀硫酸中的溶质是H2SO4,铁与稀硫酸恰好完全反应后所得溶液的溶质是FeSO4。
②铁与过量的稀硫酸充分反应后所得溶液的溶质是FeSO4、H2SO4。
三、解过程中的吸热或放热现象
1. 溶解时吸热:NH4NO3、NH4Cl等。
2. 溶解时放热:NaOH(固体)、浓硫酸(液体)等。
3. 溶解时吸放热不明显:NaCl、蔗糖等。
【注意】物质投入液体中放热的情况:
= 1 \* GB3 \* MERGEFORMAT ①溶解放热:如NaOH;
= 2 \* GB3 \* MERGEFORMAT ②与水反应放热:如CaO(反应方程式为:CaO+H2O == Ca(OH)2);
= 3 \* GB3 \* MERGEFORMAT ③与溶液中的溶质反应放热:如镁和稀盐酸反应(反应方程式为:Mg+2HCl==MgCl2+H2↑)。
四、溶液的应用
(1)工农业生产上——无土栽培的营养液属于溶液。
(2)日常生活中的白醋、白酒等属于溶液。
(3)医疗上的氯化钠注射液、消毒酒精、生理盐水等属于溶液。
(4)实验室中用的各种溶液。
溶解时的吸热或放热现象产生的原因
物质溶解时,发生了两个过程,分别为扩散过程和水和过程。
扩散过程——溶质的分子(或离子)向水中扩散——吸收热量。
水合过程——溶质的分子(或离子)和水分子作用,生成水合分子(或水合离子)——放出热量。
如果扩散过程吸收的热量小于水合过程放出的热量,溶液的温度就会升高。(例如氢氧化钠固体、浓硫酸)
如果扩散过程吸收的热量大于水合过程放出的热量,溶液的温度就会降低。(例如硝酸钾)
考向01 溶液的概念和特征
【例1】(2023•澧县模拟)下列物质不属于溶液的是
A.食盐水B.糖水C.淘米水D.啤酒
【变式1-1】(2023湖南长沙中考)在体育中考期间,班主任为同学们准备了很多食物,其中属于溶液的是
A. 稀饭B. 番茄蛋汤C. 酸奶D. 淡盐水
【变式1-2】(2023•永兴县校级开学)下列说法中,正确的是
A.将CO2通入水中,形成的溶液中溶质为CO2,溶剂是水.
B.将CaCO3加入稀盐酸中,二者恰好完全反应后形成的溶液中,溶质是CaCl2
C.将少量的锌投入到过量盐酸中,反应后溶质是ZnCl2,水是溶剂
D.75%的酒精溶液中,水是溶质,酒精是溶剂
考向02 溶解过程中的吸热或放热现象
【例2】(2022·湖南益阳·中考真题)如图所示,下列胶头滴管内的液体滴入到锥形瓶中,不会引起气球膨胀的是
【变式2-1】(福建省泉州市德化县2022~2023上学期期末)用如图装量进行实验,将装置倾斜,使试管①②中药品接触,观察到气球鼓起,一段时间后又恢复原状。下列药品符合该实验现象的是
A. 二氧化锰和过氧化氢溶液B. 氢氯化钠固体和水
C. 硝酸铵固体和水D. 锌粉和稀盐酸
【变式2-2】(2023年湖南省湘潭市中考化学真题)下列固体物质加入适量水中,溶液的温度明显降低的是
A.B.
C.D.
考向03 乳化现象及应用
【例3】(2023年上海市浦东新区中考二模)放入水中形成乳浊液的是
A. 酒精B. 食盐C. 豆油D. 蔗糖
【变式3-1】(2023年山东省滨州市邹平市中考模拟)下列除垢或除污过程中利用乳化作用的是
A. 自来水洗手B. 食醋除水垢C. 汽油除油污D. 洗洁精除油污
【变式3-2】(2023•潮南区模拟)关于溶液和乳化的下列说法出现错误的是
A.溶液中可以含有多种溶质
B.用汽油洗去衣服上的油污是乳化现象
C.溶液是均一、稳定的混合物
D.溶液不一定是无色的
考点五 溶解度和溶解度曲线
一、饱和溶液与不饱和溶液
1.定义:
在一定温度下,向一定量溶剂里加入某种溶质,当溶质不能再溶解时,所得到的溶液叫做这种溶质的饱和溶液。当溶质还能继续溶解时,所得到的溶液叫做这种溶质的不饱和溶液。
2.饱和溶液与不饱和溶液的判断
(1)观察法:如果溶液中有未溶解的物质且随时间变化质量不变,说明该温度下该溶液中不能继续溶解这种物质了,该溶液一定是该物质的饱和溶液。
(2)实验法:在一定温度时如果溶液中没有未溶解的溶质,可以向原溶液中加入该溶质,如果该物质的质量减少,那么溶液是不饱和溶液;如果该物质的质量不变,那么溶液是饱和溶液。
3. 饱和溶液、不饱和溶液与浓、稀溶液的关系
4.饱和溶液与不饱和溶液的相互转化
(1)一般情况下:
增加溶质 、降低温度或恒温蒸发溶剂
增加溶剂或升高温度
不饱和溶液 饱和溶液
(2)特殊情况下:对极少数在水中溶解能力随温度升高而减小的物质[如熟石灰Ca(OH)2]:
增加溶质、升高温度或恒温蒸发溶剂
增加溶剂或降低温度
不饱和溶液 饱和溶液
5.结晶
(1)定义:
溶解在溶液中的固体物质从溶液中以晶体的形式析出的过程。
(2)方法:
①蒸发溶剂结晶:蒸发浓缩→降温结晶→过滤。如提纯KNO3和NaCl混合溶液中的KNO3。
②降温结晶(冷却热饱和溶液):蒸发结晶→趁热过滤。如提纯KNO3和NaCl混合溶液中的NaCl。
(3) 海水晒盐:
①原理:利用风吹日晒使水分蒸发,使食盐结晶析出。
②主要流程:
二、溶解度
1.固体溶解度
(1)概念:在一定温度下,某固态物质在100g溶剂里达到饱和状态时所溶解的质量。
(2)四要素:
= 1 \* GB3 \* MERGEFORMAT ①条件:一定温度下;
= 2 \* GB3 \* MERGEFORMAT ②标准:在100g溶剂里;
= 3 \* GB3 \* MERGEFORMAT ③状态:达到饱和状态;
= 4 \* GB3 \* MERGEFORMAT ④单位:克。
(3)影响因素:
= 1 \* GB3 \* MERGEFORMAT ①内部因素:溶质、溶剂本身的性质。
= 2 \* GB3 \* MERGEFORMAT ②外部因素:温度。
2.与溶解性的关系
3.溶解度曲线
(1)概念:以温度为横坐标,溶解度为纵坐标,在坐标纸上表示物质的溶解度随温度变化的曲线。
(2)意义
①点:
曲线上的点表示____物质在对应温度下的溶解度___。
两曲线的交点表示___两物质在对应温度下溶解度相等_________。
②线:
线表示物质的溶解度随温度变化的__趋势__。
③面:
曲线下方的点表示溶液为__不饱和溶液__。
曲线上方的点表示溶液__饱和__且有未溶晶体。
4.气体的溶解度
(1)概念:在压强为101kPa和一定温度时,气体在1体积水里溶解达到饱和状态时的气体体积。
(2)影响因素:
①内因:气体本身的性质。
②外因:在压强不变时,温度越高,气体溶解度越小。
在温度不变时,压强越大,气体溶解度越大。
溶解度曲线的应用
1.查出某物质在不同温度时的溶解度。
2.比较某一温度下两种物质的溶解度的大小。
3.可以确定温度对溶解度的影响状况。
4.根据溶解度曲线可以确定怎样制得某温度下的某物质的饱和溶液。
5.确定某种物质从溶液中结晶的方法。
陡升型:大多数固体物质的溶解度随温度的升高而明显增大,如硝酸钾。
缓升型:少数固体物质的溶解度受温度的影响不大,如氯化钠。
下降型:极少数固体物质的溶解度随温度的升高而减少,如氢氧化钙。
(1)蒸发溶剂结晶:一般适用于溶解度随温度变化不大的物质。如从氯化钠溶液中得到氯化钠晶体。
(2)冷却热饱和溶液结晶:一般适用于溶解度随温度变化较大的物质。如从硝酸钾饱和溶液中得到硝酸钾晶体。
考向01 饱和溶液与不饱和溶液
【例1】(2023年湖南省衡阳市中考)溶液具有广泛的用途,与人们的生活息息相关。下列有关溶液的说法正确的是
A.凡是均一、稳定的液体一定是溶液
B.饱和溶液一定比不饱和溶液的浓度大
C.硝酸铵固体在溶于水形成溶液的过程中,吸收热量
D.降低饱和溶液的温度后,溶液中溶质的质量分数一定减小
【变式1-1】(2023山西中考)浓度为10%的氯化钠溶液对葡萄球菌具有明显的抑制效果。下图为配制氯化钠杀菌液的过程,结合图表信息,有关分析正确的一项是
NaCl在不同温度时的溶解度
A. 图1中搅拌可增大氯化钠的溶解度
B. 图2中溶液为20℃氯化钠的不饱和溶液
C. 图2中溶液对葡萄球菌有明显的杀菌效果
D. 从氯化钠溶液中得到氯化钠均可采用降温结晶的方法
【变式1-2】(2022安徽中考) 已知KNO3在20℃、30℃时的溶解度分别为31.6g、45.8g,某同学按下图所示步骤进行实验,下列说法正确的是
A. I中KNO3的质量分数为10.0%B. Ⅱ中溶液是30℃时KNO3的不饱和溶液
C. Ⅱ中KNO3的质量分数是I中的2倍D. Ⅲ中有KNO3晶体析出
考向02 固体溶解度
【例2】(2023年江苏省扬州市中考)KNO3和NaCl的溶解度曲线如图所示。下列说法正确的是
A.KNO3的溶解度比NaCl大
B.将室温下KNO3的饱和溶液升高温度,溶液仍饱和
C.KNO3和NaCl均属于难溶物质
D.除去KNO3中少量NaCl可用冷却热饱和溶液结晶的方法
【变式2-1】(2023年四川省宜宾市中考)晾晒海水制盐在我国有若悠久的历史,利用该工艺可得到氯化钠和氯化镁等物质。氯化钠和氯化镁的溶解度曲线如图。下列说法正确的是
A.海水晒盐利用了蒸发结晶的方法获得晶体
B.氯化钠的溶解度受温度影响较大
C.t℃时,氯化镁饱和溶液中溶质质量分数为70%
D.采用降温结晶的方法可除去氯化钠饱和溶液中少量的氯化镁杂质
【变式2-2】(2023年安徽省中考)煤化工废水中含有NaCl、、,这三种盐的溶解度曲线如图所示。下列有关说法正确的是
A.与NaNO3相比,NaCl更适合通过饱和溶液降温结晶得到
B.a1℃时,NaNO3的饱和溶液,溶质的质量分数为80%
C.a1℃,NaCl和Na2SO4的饱和溶液,溶质质量分数相等
D.40℃时,Na2SO4的饱和溶液,升温到60℃变为不饱和溶液
考向03溶解度曲线
【例3】(2023年四川省广安市中考)X、Y、Z三种固体物质(均不含结晶水)的溶解度曲线如图所示。下列说法正确的是
A.三种物质的溶解度由大到小的顺序为:X>Y>Z
B.t2℃时,将20gX物质放入50g水中,可得到70g溶液
C.t3℃时,将100gX物质的饱和溶液降温至t2℃,可析出20g晶体
D.t1℃时,分别将X、Y、Z三种物质的饱和溶液升温至t3℃(不考虑溶剂的蒸发),所得溶液中溶质的质量分数的大小关系为:Y>Z>X
【变式3-1】(2023年重庆市中考A卷)下图是A、B、C三种固体物质的溶解度曲线。
请回答以下问题:
(1)t2℃时,将40gA加入50g水中充分溶解,所得溶液溶质与溶剂质量比为_____。
(2)t2℃时,Q点代表_____(填字母,下同)物质溶液处于不饱和状态。
(3)在(0-t2)℃间,_____两种物质不能配成相同质量分数的饱和溶液。
(4)t1℃时,将等质量的A、B、C饱和溶液同时降低相同温度后,A、B、C溶液中溶剂质量的大小关系是_____。
【变式3-2】(2023年湖南省邵阳市中考)甲、乙、丙三种固体物质的溶解度曲线如图所示。回答下列问题:
(1)t1℃时,丙物质的溶解度是______g;
(2)使接近饱和的乙溶液变为饱和溶液,可采用的一种方法是______。
(3)甲中混有少量乙,可用______的方法(填“降温结晶”或“蒸发结晶”)提纯甲。
考向04结晶
【例4】(2023年湖南省长沙市中考化学真题)利用我国传统的海水晒盐工艺,可得到氯化钠、氯化镁等物质。氯化钠和氯化镁的溶解度曲线如图所示。
(1)t℃时氯化镁的溶解度是 g;
(2)在 0℃~t℃范围内,这两种物质中溶解度较小的是 ;
(3)海水晒盐是用 结晶的方法获得晶体。
【变式4-1】(2023年辽宁省抚顺市、本溪市、辽阳市中考化学真题)下表是氯化钠和氯化钾的部分溶解度数据,回答下列问题。
(1)30℃时,氯化钠的溶解度是 g。
(2)分析表中数据可知,溶解度受温度影响较大的物质是 。
(3)某同学用氯化钾进行了下图所示实验(实验过程中水分损失忽略不计)。
①A~D中为饱和溶液的是 (填字母)。
②D中析出晶体的质量是 g。
【变式4-2】(2023·福建中考)为研究溶解度曲线的应用,学习小组查得资料:某钢铁厂处理高盐废水(含氯化钠、硫酸钠及微量的其他盐)的流程、相关物质的溶解度曲线如下图所示。请和小组同学一起研究。
(1)废水中的硫酸钠是氢氧化钠和硫酸反应的生成物,化学方程式为_________________。
(2)当温度高于________________℃时,硫酸钠的溶解度随温度升高而降低。
(3)40℃时,将50g硫酸钠固体加入100g水中,充分搅拌后所得溶液的溶质质量分数为________________(列出计算式即可)。
(4)降温至0℃的“冷冻结晶”过程,析出的两种物质中较多的是_________________。
(5)结合溶解度曲线解释,“蒸发结晶2”主要得到氯化钠的原因是_________________。
考点六 溶液的浓度
一、溶质的质量分数
1.概念:
溶液中溶质质量与溶液质量之比。
2.计算公式:
溶质的质量分数=eq \f(溶质质量,溶液质量)×100%=eq \f(溶质质量, 溶质质量+溶剂质量)×100%(既适用于饱和溶液的计算,也适用于不饱和溶液的计算)。
3.与饱和溶液之间的关系:
溶质的质量分数=eq \f(S,100+S)×100%(溶解度用S表示)。
4.意义:
溶液的质量分数是溶液浓与稀的定量表示,溶液的质量分数越大,溶液越浓。
二、有关溶质质量分数的计算
1.溶液中溶质质量分数的计算
(1)计算公式
①溶质的质量分数=eq \f(溶质质量,溶液质量)×100%。 ②溶质质量=溶质的质量分数×溶液质量。
③溶液质量=溶质质量+溶剂质量=eq \f(溶质质量,溶质质量分数)=溶液的体积×溶液的密度。
(2)常见类型
①已知溶质和溶剂的质量,求溶液中溶质的质量分数。
②计算配制一定质量、一定溶质质量分数的溶液所需溶质、溶剂的质量。
③溶解度与同温度下饱和溶液中溶质的质量分数的换算。
2.溶液的稀释与浓缩的有关计算
(1)溶液的稀释
①原理:溶液在稀释前后,溶质的质量不变。
②公式:浓溶液的质量×浓溶液的质量分数=稀溶液的质量×稀溶液的质量分数。
(2)溶液的浓缩
考向01 溶质质量分数含义
【例1】(2023 •高青县期末)关于100g5%氯化钠溶液,下列叙述正确的是
A.100g水中溶解有5g氯化钠
B.将5g氯化钠溶于95g水中,可制得该溶液
C.该溶液中溶质和溶剂质量比为1:20
D.该溶液中溶质和溶剂质量比为19:1
【变式1-1】(2022·山东青岛中考)医生常用生理盐水(溶质质量分数为0.9%)给患者输液。下列对生理盐水的理解不正确的是
A.生理盐水中氯化钠是溶质,水是溶剂
B.生理盐水中氯化钠与水的质量比为9:1000
C.每输入100g生理盐水,进入患者体内的氯化钠质量为0.9g
D.输液时,输液管中和输液瓶中生理盐水的溶质质量分数相同
【变式1-2】(上海市西南位育中学2022-2023上学期期末)(1-2个正确答案)高浓度的氯化钠溶液有杀菌的作用,在生活中常用作腌制、保存食物。某氯化钠溶液的质量分数为25%。则下列说法正确的是
A. 溶质与溶液质量比为25:100B. 溶质与溶剂质量比为25:100
C. 溶质与溶液质量比为25:75D. 溶质与溶剂质量比为25:75
考向02 溶液的配制
【例2】(2022·湖北中考)在配制一定溶质质量分数的氯化钠溶液的实验中,下列操作没有涉及到的是
A.称量溶质B.量取溶剂
C.溶解搅拌D.过滤除杂
【变式2-1】(2022·湖南邵阳中考)实验室配制50g溶质质量分数为10%的氯化钠溶液,下列说法正确的是
A.计算得出所需氯化钠固体的质量为5g
B.将氯化钠固体直接放在托盘天平的右盘进行称量
C.溶解氯化钠时用玻璃棒搅拌,其目的是增大氯化钠的溶解度
D.将配制好的溶液装瓶时,有少量液体洒出,会造成溶液的溶质质量分数偏小
【变式2-2】(2023年湖南省株洲市中考)化学实验室现有98%的浓硫酸,但在实验室中常需要用较稀的硫酸。要把100g上述浓硫酸稀释成质量分数为5%~14%的硫酸。请计算:
(1)稀释后的溶液中溶质的质量是多少(写出计算过程)
(2)需要水的质量是多少?(写出计算过程)
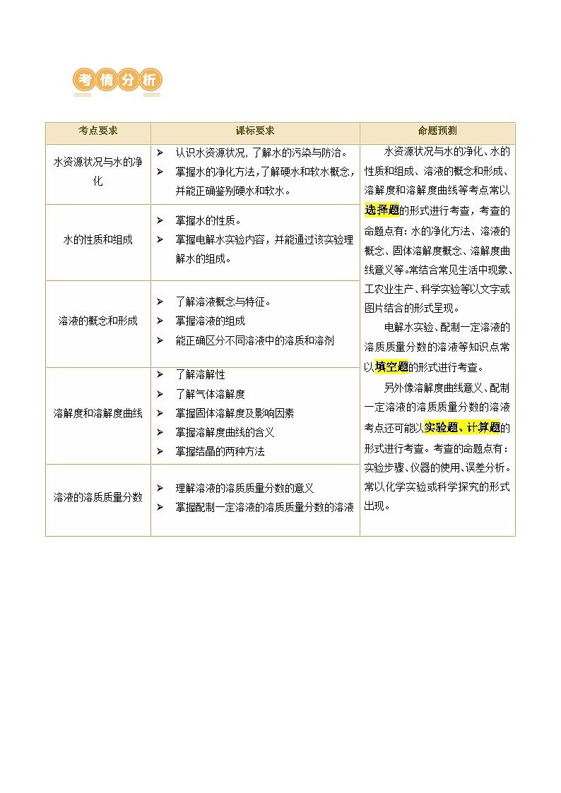
考点要求
课标要求
命题预测
水资源状况与水的净化
认识水资源状况, 了解水的污染与防治。
掌握水的净化方法,了解硬水和软水概念,并能正确鉴别硬水和软水。
水资源状况与水的净化、水的性质和组成、溶液的概念和形成、溶解度和溶解度曲线等考点常以选择题的形式进行考查,考查的命题点有:水的净化方法、溶液的概念、固体溶解度概念、溶解度曲线意义等。常结合常见生活中现象、工农业生产、科学实验等以文字或图片结合的形式呈现。
电解水实验、配制一定溶液的溶质质量分数的溶液等知识点常以填空题的形式进行考查。
另外像溶解度曲线意义、配制一定溶液的溶质质量分数的溶液考点还可能以实验题、计算题的形式进行考查。考查的命题点有:实验步骤、仪器的使用、误差分析。常以化学实验或科学探究的形式出现。
水的性质和组成
掌握水的性质。
掌握电解水实验内容,并能通过该实验理解水的组成。
溶液的概念和形成
了解溶液概念与特征。
掌握溶液的组成
能正确区分不同溶液中的溶质和溶剂
溶解度和溶解度曲线
了解溶解性
了解气体溶解度
掌握固体溶解度及影响因素
掌握溶解度曲线的含义
掌握结晶的两种方法
溶液的溶质质量分数
理解溶液的溶质质量分数的意义
掌握配制一定溶液的溶质质量分数的溶液
净化方法
原理
作用
沉淀
静置,使不溶性大颗粒物质沉淀下来,与水分离
除去大颗粒不溶性物质
过滤
把不溶于水的固体物质与水进行分离
除去难溶性(或不溶性)物质
吸附
利用活性炭的吸附作用除去自然界水中的一些色素和异味
除去色素和异味
杀菌
消毒
利用杀菌剂的强氧化性杀死水中病毒、细菌
杀死水中的病毒、细菌
蒸馏
利用混合物中各成分的沸点不同将其分离
除去各种杂质(净化程度最高)
实验装置
现象
解释与结论
通电后现象
两电极端均产生气泡,一段时间后,
负极端气体体积约为正极端气体体积2倍
相同条件下,负极产生气体较快较多
用燃着的木条
检验两极气体
正极端气体让小木条燃烧更旺,
负极端气体能燃烧,产生淡蓝色火焰
正极端气体具有助燃性
负极端气体具有可燃性
实验结论
水通电生成氢气和氧气,说明水由氢元素和氧元素组成
反应表达式
2H2O eq \\ac(\s\up7(通电),\(===,====))2H2↑+ O2↑
注意事项
电源选择直流电;
水中加入硫酸钠或氢氧化钠的目的:增强水的导电性
反思交流
实验时正负极端产生的气体体积比小于1:2的原因?
氧气不易溶于水,氢气难溶于水;且氧气可能和金属电极发生反应。
气体体积比
和质量比图
氢气氧气的体积比约为2 : 1;质量比约为1 : 8
两电极
正极端的玻璃管
负极端的玻璃管
现象
有气泡
体积为,木条燃得更旺
体积为,气体燃烧
溶液中是否有水及各成分的状态
溶质
溶剂
溶液中有水
其他物质
水
溶液中没有水
气体+液体
气体
液体
固体+液体
固体
液体
液体+液体
量少的
量多的
选 项
A
B
C
D
胶头滴管内液体
H2O2溶液
H2O
稀H2SO4
H2O
锥形瓶内固体
MnO2
CaO
Zn
NH4NO3
项目
饱和溶液与不饱和溶液
浓溶液与稀溶液
区别
含义不同
溶液是否饱和取决于溶质在一定温度、一定量溶剂里是否达到最大限度
溶液浓与稀取决于溶质在一定量的溶液里含量的多少
温度影响
受温度影响,必须指明温度
与温度无关
联系
1.溶液的饱和与不饱和与溶液的浓和稀没有必然的关系
2.饱和溶液不一定是浓溶液,不饱和溶液不一定是稀溶液,浓溶液不一定是饱和溶液,稀溶液不一定是不饱和溶液
3.对于同种溶质,在一定温度下,饱和溶液要比不饱和溶液浓
溶解度/g
10
溶解性
难溶
微溶
可溶
易溶
温度/°C
0
10
20
30
40
60
80
90
100
氯化钠溶解度/g
35.7
35.8
36.0
36.3
36.6
37.3
38.4
39.0
39.8
温度/℃
0
10
20
30
40
50
60
溶解度/g
氯化钠
35.7
35.8
36.0
36.3
36.6
37.0
37.3
氯化钾
27.6
31.0
34.0
37.0
40.0
42.6
45.5
方法
计算依据
溶液的稀释
加水稀释
加水稀释前后,溶液中溶质的质量不变
加稀溶液稀释
稀溶液中溶质的质量与浓溶液中溶质的质量之和等于混合后溶液中溶质的质量
方法
计算依据
溶液的浓缩
添加溶质
原溶液中的溶质与后加入的溶质质量之和等于混合后溶液中的溶质质量
蒸发溶剂
蒸发溶剂前后溶质的质量不变
加入浓溶液
原溶液中的溶质与后加入浓溶液中的溶质质量之和等于混合后溶液中溶质的质量
相关试卷
这是一份专题05 水和溶液(练习)-中考化学一轮复习讲练测(全国通用)(原卷版),共18页。试卷主要包含了 “水是生命之源”, 常用来区分硬水和软水的试剂是, 水是生命之源,1%), 给患者输液等内容,欢迎下载使用。
这是一份专题05 水和溶液(测试)-中考化学一轮复习讲练测(全国通用)(解析版),共13页。试卷主要包含了选择题,填空题等内容,欢迎下载使用。
这是一份专题05+水和溶液(练习)-2024年中考化学一轮复习讲练测(全国通用),文件包含专题05水和溶液练习-2024年中考化学一轮复习讲练测全国通用原卷版docx、专题05水和溶液练习-2024年中考化学一轮复习讲练测全国通用解析版docx等2份试卷配套教学资源,其中试卷共54页, 欢迎下载使用。

