所属成套资源:2025年中考英语一轮复习讲义 (2份,原卷版+解析版)
2025年中考英语一轮复习讲义第23讲 书面表达之邀请信(2份,原卷版+解析版)
展开
这是一份2025年中考英语一轮复习讲义第23讲 书面表达之邀请信(2份,原卷版+解析版),文件包含2025年中考英语一轮复习讲义第23讲书面表达之邀请信原卷版docx、2025年中考英语一轮复习讲义第23讲书面表达之邀请信解析版docx等2份试卷配套教学资源,其中试卷共51页, 欢迎下载使用。
1.精选写作话题,紧扣核心目标。
2.提升语言质量。
3. 强化高效训练。
【网络构建】
【考情分析】
邀请信命题规律
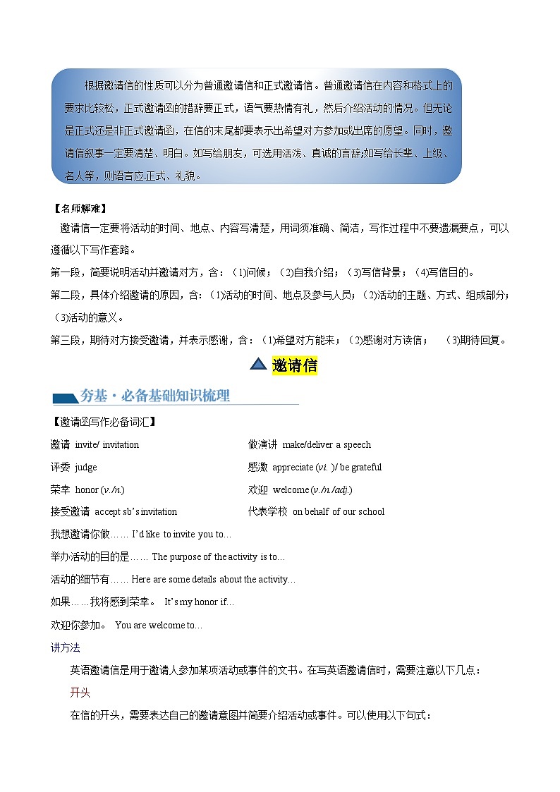
根据邀请信的性质可以分为普通邀请信和正式邀请信。普通邀请信在内容和格式上的要求比较松,正式邀请函的措辞要正式,语气要热情有礼,然后介绍活动的情况。但无论是正式还是非正式邀请函,在信的末尾都要表示出希望对方参加或出席的愿望。同时,邀请信叙事一定要清楚、明白。如写给朋友,可选用活泼、真诚的言辞;如写给长辈、上级、名人等,则语言应.正式、礼貌。
【名师解难】
邀请信一定要将活动的时间、地点、内容写清楚,用词须准确、简洁,写作过程中不要遗漏要点,可以遵循以下写作套路。
第一段,简要说明活动并邀请对方,含:(1)问候;(2)自我介绍;(3)写信背景;(4)写信目的。
第二段,具体介绍邀请的原因,含:(1)活动的时间、地点及参与人员;(2)活动的主题、方式、组成部分;(3)活动的意义。
第三段,期待对方接受邀请,并表示感谢,含:(1)希望对方能来;(2)感谢对方读信; (3)期待回复。
邀请信
【邀请函写作必备词汇】
邀请 invite/ invitatin 做演讲 make/deliver a speech
评委 judge 感激 appreciate (vi. )/ be grateful
荣幸 hnr (v./n.) 欢迎 welcme (v./n./adj.)
接受邀请 accept sb’s invitatin 代表学校 n behalf f ur schl
我想邀请你做…… I’d like t invite yu t...
举办活动的目的是…… The purpse f the activity is t...
活动的细节有…… Here are sme details abut the activity...
如果……我将感到荣幸。 It’s my hnr if...
欢迎你参加。 Yu are welcme t...
讲方法
英语邀请信是用于邀请人参加某项活动或事件的文书。在写英语邀请信时,需要注意以下几点:
开头
在信的开头,需要表达自己的邀请意图并简要介绍活动或事件。可以使用以下句式:
I wuld like t invite yu t...
We are pleased t invite yu t...
It is ur pleasure t invite yu t...
活动或事件的介绍
在信中需要详细介绍活动或事件的时间、地点、形式等信息,以便被邀请人了解清楚并做好准备。可以使用以下句式:
The event will take place n... at...
The event will be held in the frm f...
The dress cde fr the event is...
表达期待
在信中需要表达期待被邀请人的到来以及与其见面的愿望。可以使用以下句式:
We lk frward t seeing yu at the event.
We hpe that yu can attend the event and jin us.
It wuld be ur pleasure if yu culd cme t the event.
结尾
在信的结尾,需要再次表达邀请和感谢,并留下自己的联系方式。可以使用以下句式:
Thank yu fr cnsidering ur invitatin and we lk frward t yur respnse.
We appreciate yur presence and hpe t hear frm yu sn.
Please d nt hesitate t cntact us if yu have any questins r cncerns.
综上所述,英语邀请信需要包括开头、活动或事件的介绍、表达期待和结尾四个部分。根据实际情况可以适当增减内容,但要注意语言简洁明了,表达清晰,礼貌得体。
优美句子背诵
1.It is my pleasure t invite yu t ur English shw “Talk and Talk”, which is scheduled t be frm 6:00 pm t 8:00 pm n June 10th.
2.Knwing that yu are fnd f Chinese Calligraphy, I am mre than delighted t invite yu t take part in the nline lecture n March 30.
3.Here are sme details abut this activity./ Sme details abut this activity are as fllws.
4.As scheduled, the activity is t be held frm 3:00 pm t 5:00 pm this Friday in the lecture hall f ur schl, whse theme is “I lve Chinese Calligraphy”.
5.Our music festival will cver a wide range f activities, including shrt musical plays, musical instrument perfrmances, as well as a singing cntest.
6.I wuld appreciate it if yu culd take my invitatin int cnsideratin at yur early cnvenience. Lking frward t yur reply.
典型模板
Dear ____________,
Hw is it ging? Knwing that _____________. I’m writing t invite yu t attend ____________.
The______________ will begin at/in ____________(地点)n ____________(时间). The ____________will start at ____________(具体时间). This will be fllwed by a ____________(进一步的安排). At arund ____________(时间), ____________(另一个安排). We wuld be hnred t have yu there with us.
We are lking frward t/lnging fr yur cming./ Lking frward t yur reply.
Yurs sincerely,
XXX
【模板范文】
Hi Andrew,
Hw is it ging? Knwing that yu are fnd f fd. I’m writing t invite yu t attend ur schl fd festival.
The festival will begin at 2:00 n Friday afternn, June 25th n the schl playgrund. We are glad t have smething delicius like dumplings and zngzi. We can als ck fd and sell it t ur schlmates t raise mney fr charity. The festival will surely ffer us a gd chance t shw and experience Chinese traditinal fd culture. Besides, it is a gd time fr us t share happiness, lve and team spirit. It’s a great pleasure t have yu here with us.
Lking frward t yur reply.
(2023·吉林长春·吉林省实验校考模拟预测)
假如你是王璐,上个月在你和家人旅行期间,你的邻居李丽把你的小狗照顾得很好,还给你们的花浇了水。请你给李丽写一封不少于40词的电子邮件表达谢意,并邀请她明天来你家吃晚饭。
要求:要点齐全,表述通顺,简洁得体,不少于五句话。
____________________________________________________________________________________________________________________________________________________________________________________________________________________________________________________________________________________________________________________________________________________________________________________________________________________________________________________________________________________________________________________________________________________________________________________________________________________________________________
(2023·福建泉州·模拟预测)
假定你是李华,你校今年暑假将为外国学生举办一场汉语夏令营活动(Chinese Summer Camp)。请你根据下面海报的内容,用英语给你的笔友David写一封电子邮件,介绍本次活动并邀请他参加。词数80左右。
注意事项:
(1)必须包含所提示的信息,可适当发挥,开头结尾已给出,不计入总词数;
(2)意思清楚,表达通顺,行文连贯,书写规范;
(3)请勿在文中使用真实姓名、校名及提示信息以外的地名。
Dear David,
I’m glad t knw that yu are interested in Chinese culture. Here is a piece f gd news.
____________________________________________________________________________________________________________________________________________________________________________________________________________________________________________________________________________________________________________________________________________________________________________________________________________________________________________________________________________________________________________________________________________________________________________________________________________________________________________________________________________________________________________________________________________________________________________________________________________________________________________________________________________________________________________________________________________________________________________________________________________________________________________________
I’m lking frward t yur reply.
Yurs,
Li Hua
(2023·重庆沙坪坝·重庆南开中学校考二模)
泱泱中华,万古江河,文化如水,浸润无声。为讲好中国故事,传播中国声音,推动中国文化更好地走向世界,我校拟定下周举办中华文化节活动 (Chinese Culture Festival)。假设你是李华,请给外教Bb写一封邮件,向他简要介绍这次活动,并邀请他参加。
要求:1. 80-120词;
2. 文中不能出现自己的姓名和所在学校的名称。
参考信息:1. 活动缘由 (如背景、意义、原因……);
2. 活动构想 (如时间、地点、内容……);
3. ……
Dear Bb,
________________________________________________________________________________________________________________________________________________________________________________________________________________________________________________________________________________________________________________________________________________________________________________________________________________________________________________________________________________________________________________________________________________________________________________________________________________________________________________________________________________________________________________________________________________________________________
Yurs,
Li Hua
(2023·福建福州·福建省福州延安中学校考三模)
假定你是李明,中国传统节日端午节即将来临,你想邀请你的笔友Michael来中国过端午节,请你结合以下图示,给你的笔友Michael写一封电子邮件介绍中国的端午节,并邀请他前来参加今年的活动,词数80左右。
要求:
1. 必须包含所有提示信息,开头与结尾已给出,不计入总词数。
2. 意思清楚,表达通顺,行文连贯,书写规范。
3. 请勿在文中使用真实姓名学校及提示信息以外的地名。
Dear Michael,
The Dragn Bat Festival is cming sn.
__________________________________________________________________________________________________________________________________________________________________________________________________________________________________________________________________________________________________________________________________________________________
Yurs,
Li Ming
5.(2023·福建厦门·统考二模)
假如你是李华,学校即将开展主题为“Release Stress, Refresh Yurself”的特色减压活动。请你根据以下图示写一份80词左右的电子邮件,邀请你的英国朋友Henry来参加本次活动。
注意事项:
1.必须包含提示内容,可适当发挥;开头和结尾已给出,不计入总词数;
2.请勿在文中使用真实的姓名和校名;
3.参考词汇:release缓解、释放。
Dear Henry,
We are ging t
_______________________________________________________________________________________________________________________________________________________________________________________________________________________________________________________________________________________________________________________________________________________________________________________________________________________________________________________________________________________________________________________________________________________________________
Yurs,
Li Hua
(2023·内蒙古呼和浩特·统考一模)
假定你是李华,你所在的校体育俱乐部将于下周五举办初三师生五公里跑活动。请你写一封电子邮件给外教韦尔斯先生,邀请他参加此次活动,内容要点包括:
1)邀请原因;
2)活动介绍:4:00 pm—5:00 pm;从校门口到南山公园;活动目的等;
3)活动注意事项(至少写出两点)。
五公里跑:5-kilmetre race
要求:1)写作词数应为80—100词左右,开头已给出,不计入总词数;
2)语意通顺,意思连贯,要点齐全,条理清楚,书写规范;
3)文中不得出现你的真实信息(姓名、校名等)。
FROM:Li Hua
T:Mr. Wells
SUBJECT:Invitatin
Dear Mr. Wells,
Hw are yu?
________________________________________________________________________________________________________________________________________________________________________________________________________________________________________________________________________________________________________________________________________________________________________________________________________________________________________________________________________________________________________________________________________________________________________________________________________________________________________________________________________________________________________________________________________________________________________________________________________________________________________________________________________________________________________________________________________________________
Best regards,
Li Hua
7.(2023·甘肃定西·统考三模)
假定你叫李华。你们班来自美国的交换生Stephen将于下周六过15岁的生日,他邀请你参加他的生日聚会。请根据以下提示,用英语回一封邮件。
1. 感谢他的邀请,但不能前往;
2. 周六上午已计划去公园作志愿者,打扫卫生;
3. 周六下午照看妹妹,因为父母去看望爷爷奶奶;
4. 表示歉意。
注意:
1. 内容必须包括所给信息。
2. 词数:80词左右。邮件开头和结尾已给出,不计入总词数。
3. 可适当增加细节,以使行文连贯。
Dear Stephen,
Happy birthday. __________________________________________________________________________________________________________________________________________________________________________________________________________________________________________________________________________________________________________________________________________________________________
Yurs,
Li Hua
(2023·广东深圳·深圳市宝安中学(集团)校考二模)
假如你是李华,在端午节来临之际,你们学校将举行“传统节日进校园(Welcme Chinese Traditinal Festivals int Our Campus)”之端午节庆祝活动。
请根据以下提示,用英文给你的外国朋友Alex写一封电子邮件,邀请他参加这次活动。
要点:
要求:必须包括以上全部要点,可适当增加细节。
1.标点准确,书面整洁;
2.80词左右,开头已给出,不计入总词汇内;
3.文中不得出现真实姓名和校名。
参考词汇: sachet香囊,rice rice dumpling粽子
Dear Alex,
________________________________________________________________________________________________________________________________________________________________________________________________________________________________________________________________________________________________________________________________________________________________________________________________________________________________________________________________________________________________________________________________________________________________________
(2023·辽宁抚顺·统考中考真题)
假如你是学生会主席田颖,请你给本校优秀毕业生杨洋写一封邀请函。请她于本周日下午一点回学校,在礼堂与大家分享一下高中 (senir high schl) 生活。短文结尾已给出,不计入总词数。词数:30词左右。
Dear Yang Yang,
________________________________________________________________________________________________________________________________________________________________________________________________________________________________________________________________________________________________________________________________________________________________________________________________________________________________________________________________________________________________________________________________________________________________________________________________________________________________________________________________________________________________________________________________________________________________________________________________________________________________________________________________________________________________________________________________________________
I’m lking frward t yur reply.
Tian Ying
(2023·内蒙古赤峰·统考中考真题)
假如你是李华,你校英文校刊上发布了一则暑期夏令营活动信息,请你给爱尔兰笔友Karry写一封信,从以下三个夏令营中选择一个向他推荐,并邀请他参加。
要点如下:
1.介绍你选择的夏令营活动内容,并说明推荐理由;
2.邀请Karry参加。
Summer Camps
注意:
1.词数为80词左右(信的开头和结尾已给出,不计入总词数);
2.可适当增加细节,以使内容充实,行文连贯;
3.文中不能出现真实姓名及学校名称。
Dear Karry,
Hw are yu ding?
_________________________________________________________________________________________________________________________________________________________________________________________________________________________________________________________________________________________________________________________________________________________________________________________________________________________________________________________________________________________________________________________________________________________________________________________________________________________________________________________________________________________________________________________________________________________________________________________________________________________________________________________
Yurs,
Li Hua
3.(2021·湖南娄底·中考真题)
假如你是中学生李华,你校将举办庆祝建党100周年的演出活动,活动也会同步进行网络直播(),你打算邀请你的外国朋友Peter来现场观看。请根据以下要点写一封邀请信。
要点:
要求:
✧ 文中不能出现真实的人名,地名和校名;
✧语言通顺,表达正确,要点齐全,适当补充;
✧词数不少于60,开头结尾已给出,不计入总词数。
参考词汇:书法 calligraphy 武术 martial art
Dear Peter,
There will be a shw t celebrate the 100 birthday f the Chinese Cmmunist Party in ur schl. ____________________________________________________________________________________________________________________________________________________________________________________________________________________________________________________________________________________________________________________________________________________________________________________________________________________________________________________________________________________________________________________________________________________________________________________________________________________________________________________________________________________________________________________________________________________________________________________________________________________________________________________________I am lking frward t yur reply.
Yurs,
Peter
4.(2021·广西柳州·中考真题)
假设你是李华,某英语网站正在举办以“感恩父母”为主题的征文活动。请根据表格中的内容用英文写一篇题为“A Letter t My Parents”的短文,用于投稿。
注意:
1.词数70左右;
2可以适当增加细节,以使行文连贯;
3.短文的开头和结尾部分已给出,不计入总词数;
4.文中不得出现真实的人名与校名。
参考词汇:
感谢某人 养育raise 做饭ck fd 生病be sick 信任trust
关心care abut 个人感受persnal feeling 处于困难中be in truble 健康的 healthy
A Letter t My Parents
Dear Mum and Dad,
I’m writing t express my thanks fr all yur care and lve.
____________________________________________________________________________________________________________________________________________________________________________________________________________________________________________________________________________________________________________________________________________________________________________________________________________________________________________________________________________________________________________________________________________________________________________________________________________________________________________________________________
Thanks again fr everything yu have dne fr me.
Lve,
Li Hua
5.(2021·湖北黄石·中考真题)
As an ld saying ges, “A true friend reaches fr yur hand and tuches yur heart.” 假如你叫李华,在你的初中学习生涯中,一定有许多朋友给了你不少帮助。在毕业之际,请给你的好友李雷写一封感谢信。
要点:
1. 感谢他(她)对你的帮助。
2. 他(她)是如何帮助你的。
要求:
1. 请结合具体事例,适当发挥;语言通顺,意思连贯。
2. 文中不能出现与本人相关信息。
3. 80词左右(开头和结尾已经给出,不计入总词数)。
Dear Li Lei,
Hw time flies! We are ging t graduate frm junir high schl. __________________________________________________________________________________________________________________________________________________________________________________________________________________________________________________________________________________________________________________________________________________________________________________________________________________________________________________________________________________________________________________________________________________________________________________________________________________________________________________________________________________________________________________________________________________________________________________________________________________________________________________________________________________________________________________________________________________________________
Wish yu all the best!
Yurs,
Li Hua
6.(2020·山东烟台·中考真题)
假设你是李华,你校将要举办“劳动实践周”活动。请根据以下提示,给你的英国朋友Sctt写一封信,邀请他参加。
内容包括
1.活动时间:……
2.活动内容:校园环境美化、实践基地劳动、劳动主题演讲……
3.活动意义:……
要求
1.100词左右(开头和结尾已给出,不计入总词数);
2.包括所有提示要点,并适当补充,语句通顺,意思连贯;
3.信中不得出现个人真实姓名和校名。
参考词汇∶Labur Practice Week 劳动实践周;practice base实践基地
Dear Sctt,
________________________________________________________________________________________________________________________________________________________________________________________________________________________________________________________________________________________________________________________________________________________________________________________________________________________________________________________________________________________________________________________________________________________________________
Yurs,
Li Hua
7.(2020·内蒙古乌海市·中考真题)
假定你是李华,你校将举办校园音乐节(music festival)。请给你的好友Alan写一封电子邮件,介绍音乐节的相关内容和主要活动,并邀请他与你一起参加此次音乐节。邮件内容包括:
注意:
l. 词数90左右,开头和结尾己经写好,不计入总词数;
2. 可适当增加细节,以使行文连贯;
3. 文中不得出现反映考生信息的真实人名、地名等内容。
参考词汇:摊位 stand 慈善charity
Dear Alan,
Hw is it ging?
________________________________________________________________________________________________________________________________________________________________________________________________________________________________________________________________________________________________________________________________________________________________________________________________________________________________________________________________________________________________________________________________________________________________________________________________________________________________________________________
Lking frward t yur reply.
Yurs,
Li Hua
8.(2020·江苏连云港市·中考真题)
2020年6月,我市西游文化嘉年华(carnival)活动全面启动。为了鼓励同学们更好地阅读与理解《西游记》,你校组织了“我是美猴王”在线才艺展示活动。假定你是李华,请用英语写一封信,邀请外籍教师Nick参与评选。内容包括:
(1)活动名称及目的;
(2)时间地点:7月20日下午6:00前,学校网站;
(3)参与方式:观看唱歌、故事讲述、短剧表演等视频作品,投票选择“最佳美猴王”;
(4)希望他……
注意:
(1)词数90左右,开头和结尾已给出;
(2)可适当增加细节,以使行文连贯;
(3)作文中不得出现真实姓名和学校名称;
(4)参考词汇:《西游记》Jurney t the West 才艺展示 talent shw
Dear Nick,
The Cultural Carnival f Jurney t the West has started. __________________________________________________________________________________________________________________________________________________________________________________________________________________________________________________________________________________________________________________________________________________________________________________________________________________________________________________________________
Yurs,
Li Hua
9.(2020·辽宁丹东市·中考真题)
假如你是Peter,你们班级(九年一班)准备举行毕业晚会。请写份邀请函,邀请你的好朋友Tny参加。
时间:7月23日晚上6点
地点:九年一班教室
要求:30词左右(开头结尾已给出,不计入总词数);文中不得出现真实姓名、校名和地名。
Dear Tny,
_________________________________________________________________________________________________________________________________________________________________________________________________________________________________________________________________________________________________________________________________________________________________________________________________________________________________________________________________________________________________________________________________________________________________
Peter目录
一
复习目标
掌握目标及备考方向
二
考情分析
邀请信中考考情分析
三
邀请信
的考向
1.精选写作话题,紧扣核心目标。
2.提升语言质量。
3. 强化高效训练。
4.提升必考题型归纳
四
真题感悟
中考邀请信经典考题精选
Welcme t Chinese Summer Camp
Time:July 18th—July 28th, 2023
Place:N.8 Junir High Schl
Activities:★Study Chinese daily expressins
★Knw abut Chinese histry and culture
★Visit the museum
★...
Sign up (报名): Befre July 2nd, n the schl website
●Purpse: in memry f …
●Date: May5 f the lunar Calendar
●Activities: make zngzi; have a dragn bat race; …
活动时间与地点
6月2日下午2:00-5:00;学校大堂
活动内容
1. 观看关于端午节历史文化的短片
2. 学做香囊,学包粽子
3. 品尝各种美味的粽子
4. ……(请你自己补充,至少一个活动)
活动意义
……(请你自己补充,至少两点)
邀请函
(1)演出时间:6月25日下午2点;
(2)演出地点:学校大礼堂;
(3)演出形式:歌曲、舞蹈、书法、武术等;
(4)演出意义:……
你的感谢
父母养育你、每天为你做饭、生病时照顾你
父母信任你、关心你的个人感受、遇到困难时鼓励你
你的决心
努力学习
你的祝愿
祝愿父母健康快乐
Time
10 a.m. next Sunday
Place
schl sprts field
Activities fr students
sell tickets, wrk at fd stands… (all f the mney will g t charity)
play the vilin, pian…
sing sngs, dance t music…
…
相关试卷
这是一份2025年中考英语一轮复习讲义第27讲 书面表达之图画作文(2份,原卷版+解析版),文件包含2025年中考英语一轮复习讲义第27讲书面表达之图画作文原卷版docx、2025年中考英语一轮复习讲义第27讲书面表达之图画作文解析版docx等2份试卷配套教学资源,其中试卷共42页, 欢迎下载使用。
这是一份2025年中考英语一轮复习讲义第26讲 书面表达之图表作文(2份,原卷版+解析版),文件包含2025年中考英语一轮复习讲义第26讲书面表达之图表作文原卷版docx、2025年中考英语一轮复习讲义第26讲书面表达之图表作文解析版docx等2份试卷配套教学资源,其中试卷共52页, 欢迎下载使用。
这是一份2025年中考英语一轮复习讲义第25讲 书面表达之提纲作文(2份,原卷版+解析版),文件包含2025年中考英语一轮复习讲义第25讲书面表达之提纲作文原卷版docx、2025年中考英语一轮复习讲义第25讲书面表达之提纲作文解析版docx等2份试卷配套教学资源,其中试卷共58页, 欢迎下载使用。

