还剩9页未读,
继续阅读
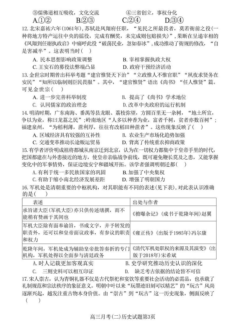
历史丨陕西省西安市(高新第一中学、安康市高新中学、宝鸡中学)2022级2025届高三上学期11月联考历史试卷及答案
展开
这是一份历史丨陕西省西安市(高新第一中学、安康市高新中学、宝鸡中学)2022级2025届高三上学期11月联考历史试卷及答案,共12页。
相关试卷
陕西省西安高新第一中学、安康市高新中学2024-2025学年高三上学期月考(二)历史试题(解析版):
这是一份陕西省西安高新第一中学、安康市高新中学2024-2025学年高三上学期月考(二)历史试题(解析版),共29页。试卷主要包含了考试结束后,将答题卡交回,唐德宗建中元年,魏晋时期,地方豪强聚族而居等内容,欢迎下载使用。
陕西省西安高新第一中学、安康市高新中学2024-2025学年高三上学期月考(二)历史试题:
这是一份陕西省西安高新第一中学、安康市高新中学2024-2025学年高三上学期月考(二)历史试题,文件包含陕西省西安高新第一中学安康市高新中学2024-2025学年高三上学期月考二历史试题pdf、陕西省西安高新第一中学安康市高新中学2024-2025学年高三上学期月考二历史试题答案docx等2份试卷配套教学资源,其中试卷共13页, 欢迎下载使用。
陕西省安康市高新中学2024-2025学年高一上学期第一次月考历史试题(解析版):
这是一份陕西省安康市高新中学2024-2025学年高一上学期第一次月考历史试题(解析版),共13页。试卷主要包含了、选择题等内容,欢迎下载使用。

