还剩8页未读,
继续阅读
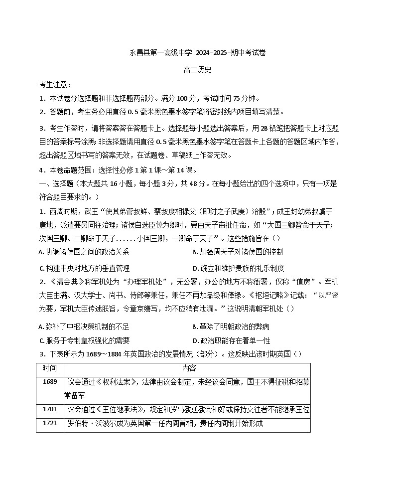
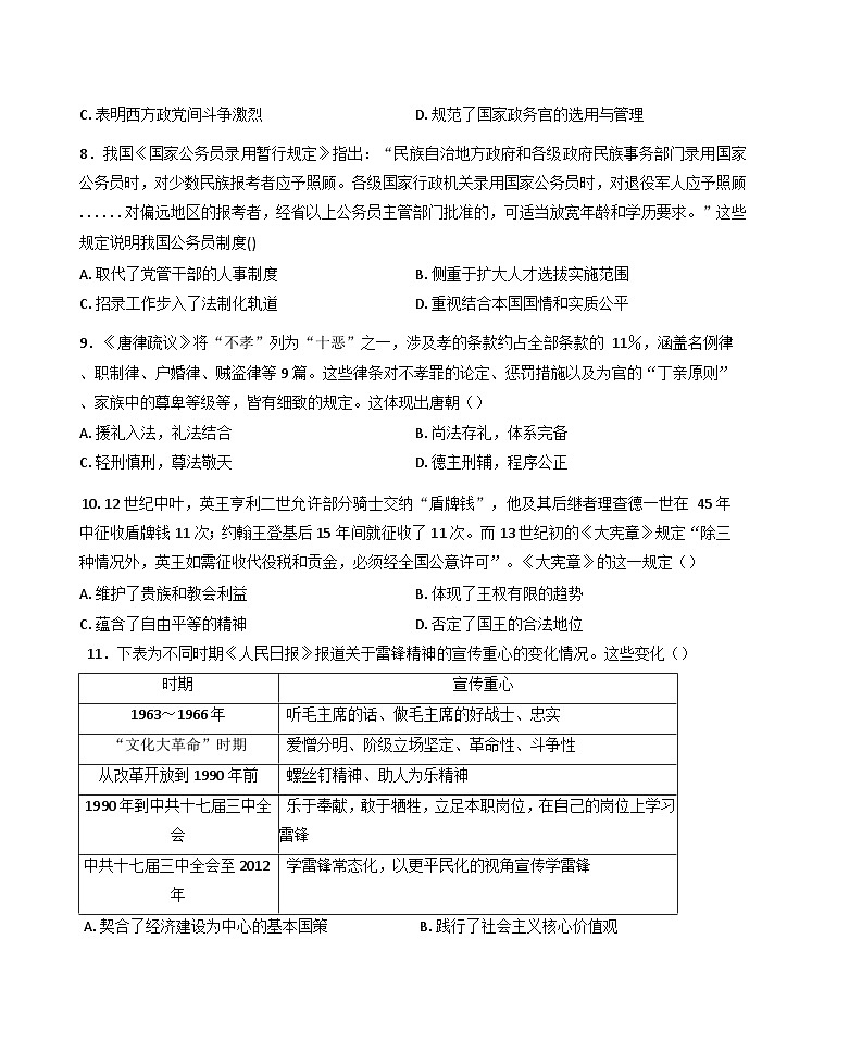
所属成套资源:2024-2025学年高二上学期期中考试历史试题(72分)
成套系列资料,整套一键下载
甘肃省金昌市永昌县第一高级中学2024-2025学年高二上学期期中考试历史试卷(含解析)
展开相关试卷
甘肃省金昌市永昌县第一高级中学2024-2025学年高一上学期期中考试历史试卷(含解析):
这是一份甘肃省金昌市永昌县第一高级中学2024-2025学年高一上学期期中考试历史试卷(含解析),共10页。试卷主要包含了本试卷分选择题和非选择题两部分,本卷命题范围,《隋书·食货》记载,开皇九年等内容,欢迎下载使用。
甘肃省金昌市永昌县第一高级中学2024-2025学年高一上学期第一次月考试卷历史(解析版):
这是一份甘肃省金昌市永昌县第一高级中学2024-2025学年高一上学期第一次月考试卷历史(解析版),共14页。试卷主要包含了本试卷分选择题和非选择题两部分,答题前,考生务必用直径0,本卷命题范围, 《史记·陈涉世家》记载等内容,欢迎下载使用。
[历史]甘肃省金昌市永昌县第一高级中学2024~2025学年高二上学期第一次月考试卷(有答案):
这是一份[历史]甘肃省金昌市永昌县第一高级中学2024~2025学年高二上学期第一次月考试卷(有答案),共10页。

