资料中包含下列文件,点击文件名可预览资料内容
还剩8页未读,
继续阅读
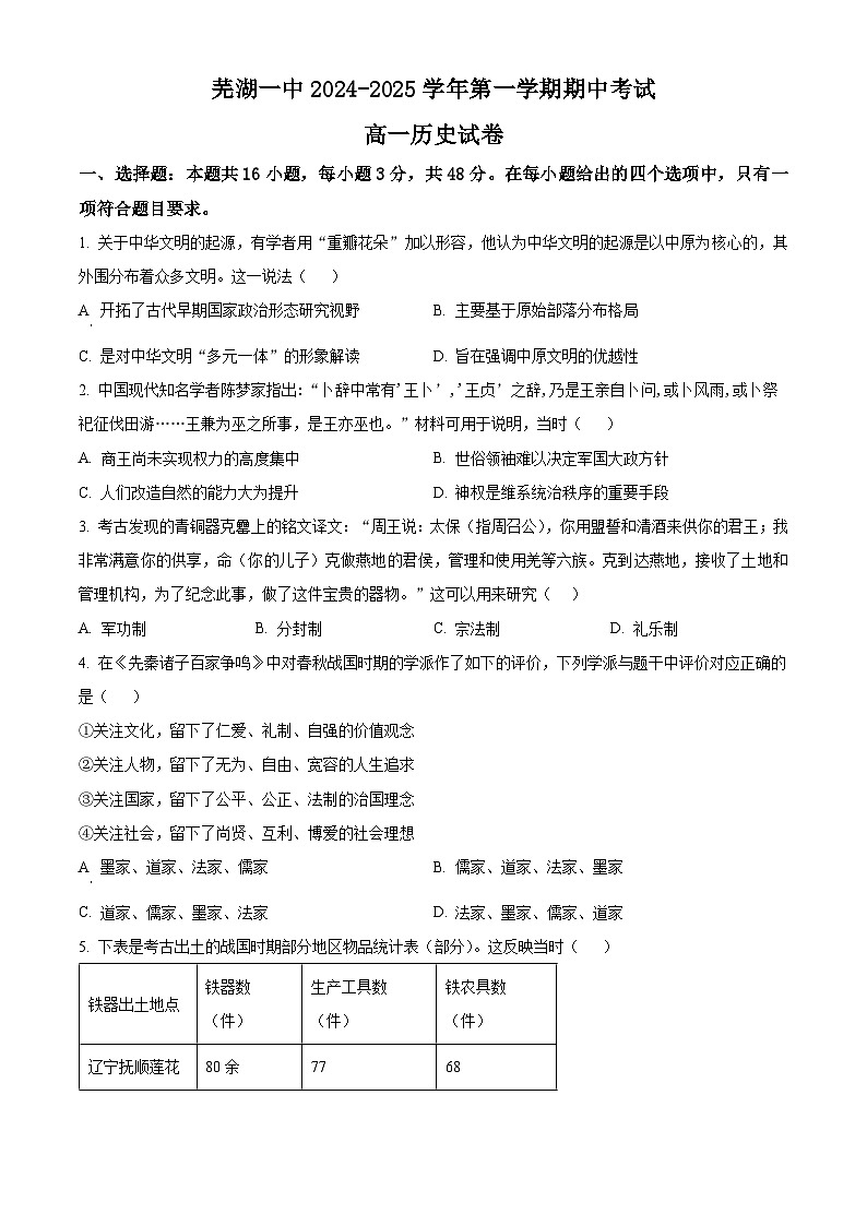
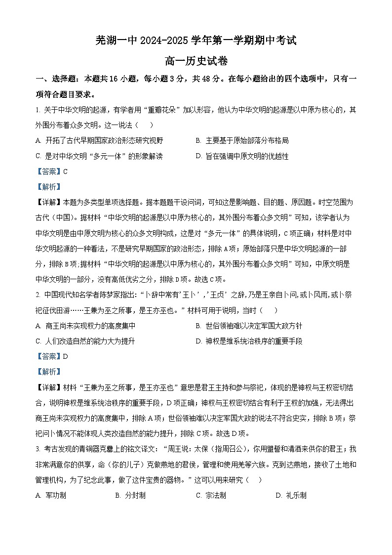
安徽省芜湖市第一中学2024-2025学年高一上学期期中考试历史试题(Word版附解析)
展开相关试卷
安徽省芜湖市第一中学2024-2025学年高一上学期中考试历史试题:
这是一份安徽省芜湖市第一中学2024-2025学年高一上学期中考试历史试题,共5页。试卷主要包含了选择题等内容,欢迎下载使用。
安徽省芜湖市师范大学附属中学2024-2025学年高一上学期期中考试历史试题(Word版附答案):
这是一份安徽省芜湖市师范大学附属中学2024-2025学年高一上学期期中考试历史试题(Word版附答案),文件包含安徽师范大学附属中学2024-2025学年高一上学期期中考试历史试题docx、安徽师范大学附属中学2024-2025学年高一上学期期中考试历史试题答案docx等2份试卷配套教学资源,其中试卷共6页, 欢迎下载使用。
安徽省芜湖市第一中学2024-2025学年高一上学期中考试历史试题:
这是一份安徽省芜湖市第一中学2024-2025学年高一上学期中考试历史试题,文件包含安徽省芜湖市第一中学2024-2025学年高一上学期中考试历史试题docx、安徽省芜湖市第一中学2024-2025学年高一上学期中考试历史试题答案docx等2份试卷配套教学资源,其中试卷共8页, 欢迎下载使用。

