资料中包含下列文件,点击文件名可预览资料内容
还剩5页未读,
继续阅读
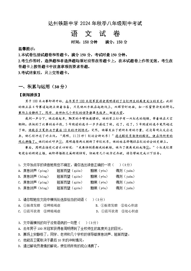
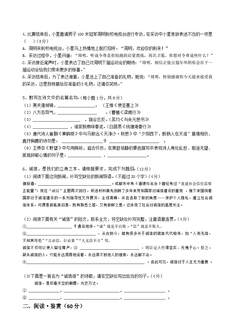
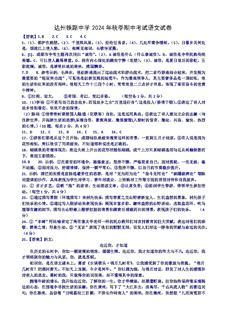
四川省达州铁路中学2024-2025学年八年级上学期期中检测语文试题
展开
这是一份四川省达州铁路中学2024-2025学年八年级上学期期中检测语文试题,文件包含四川省达州铁路中学2024-2025学年八年级上学期期中检测语文试题docx、八上语文中期试卷答案docx等2份试卷配套教学资源,其中试卷共10页, 欢迎下载使用。
相关试卷
四川省南部中学2024-2025学年八年级上学期11月期中考试语文试题:
这是一份四川省南部中学2024-2025学年八年级上学期11月期中考试语文试题,文件包含四川省南部中学2024-2025学年度八年级上期期中考试语文试卷及参考答案docx、参考答案docx等2份试卷配套教学资源,其中试卷共20页, 欢迎下载使用。
四川省达州市渠县四川省渠县中学2024-2025学年八年级上学期期中语文试题:
这是一份四川省达州市渠县四川省渠县中学2024-2025学年八年级上学期期中语文试题,共10页。试卷主要包含了积累 · 运用,阅读 · 赏析,表达 · 交流等内容,欢迎下载使用。
四川省达州铁路中学2023-2024学年八年级上学期期中检测语文试卷:
这是一份四川省达州铁路中学2023-2024学年八年级上学期期中检测语文试卷,共9页。试卷主要包含了基础知识,文言文阅读,默写,现代文阅读,作文等内容,欢迎下载使用。

