还剩2页未读,
继续阅读
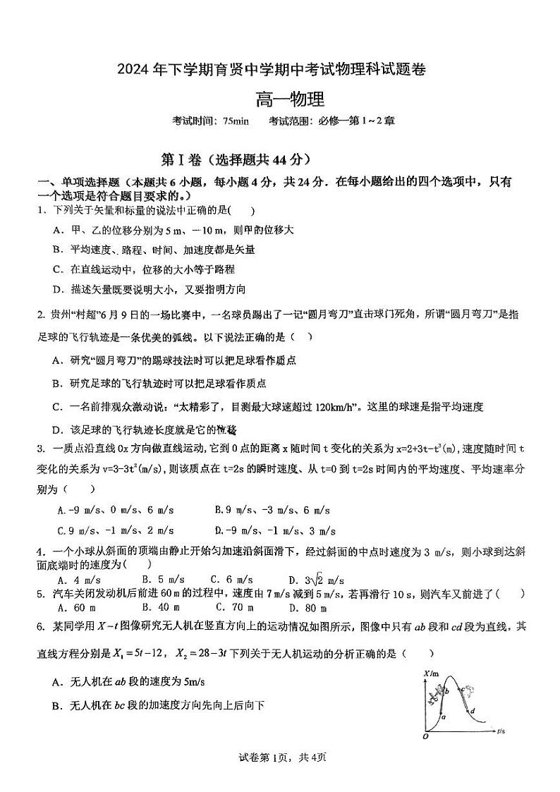
湖南省衡阳市育贤中学2024-2025学年高一上学期期中物理试题
展开
这是一份湖南省衡阳市育贤中学2024-2025学年高一上学期期中物理试题,共4页。
相关试卷
湖南省衡阳市衡阳县第四中学2024-2025学年高一上学期开学摸底考试物理试题:
这是一份湖南省衡阳市衡阳县第四中学2024-2025学年高一上学期开学摸底考试物理试题,共13页。试卷主要包含了选择题,填空题,实验题,计算题等内容,欢迎下载使用。
湖南省衡阳市祁东县育贤中学2023-2024学年高一上学期期中考试物理试题:
这是一份湖南省衡阳市祁东县育贤中学2023-2024学年高一上学期期中考试物理试题,共32页。
2022-2023学年湖南省祁东县育贤中学高一上学期第一次月考物理试题含解析:
这是一份2022-2023学年湖南省祁东县育贤中学高一上学期第一次月考物理试题含解析,共13页。试卷主要包含了单选题,多选题,填空题,解答题等内容,欢迎下载使用。

