所属成套资源:高一(上)学期生物期中考试卷专辑
2022年山东省兖州市11高一生物上学期期中考试扫描版
展开
这是一份2022年山东省兖州市11高一生物上学期期中考试扫描版,共2页。试卷主要包含了C 2, 脱水缩合 肽键等内容,欢迎下载使用。
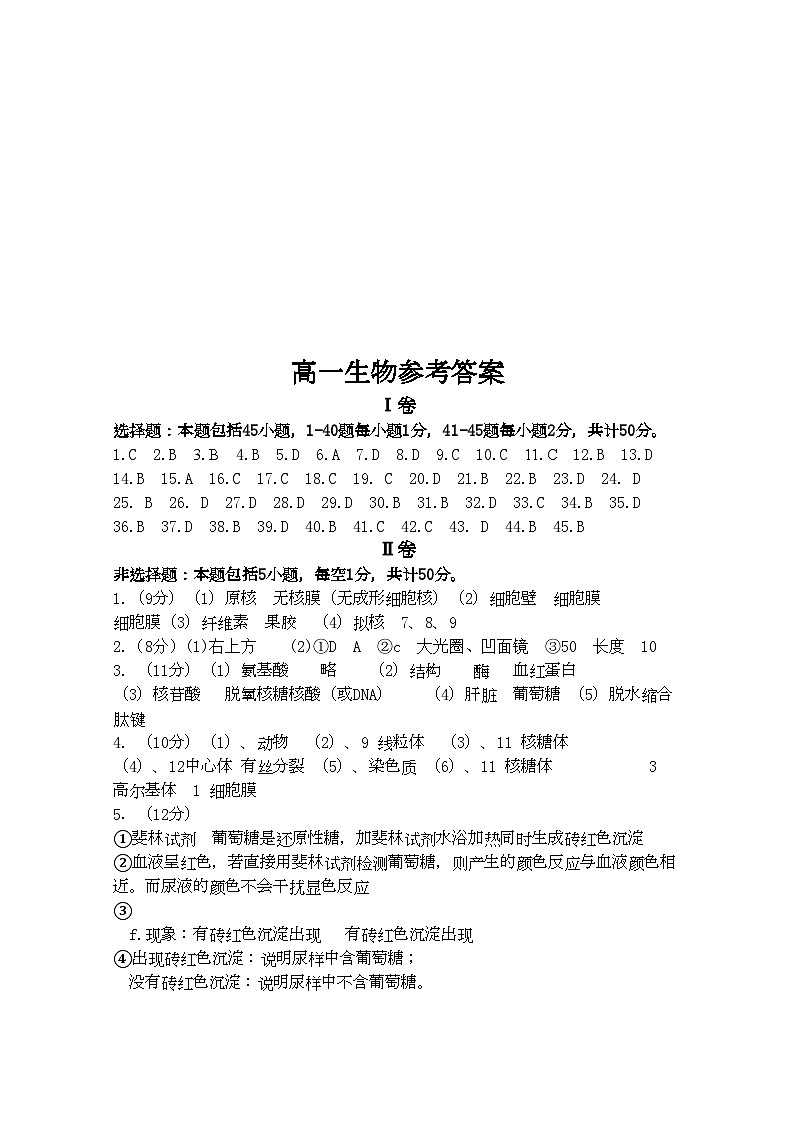
高一生物参考答案
Ⅰ卷
选择题:本题包括45小题,1-40题每小题1分,41-45题每小题2分,共计50分。
1.C 2.B 3.B 4.B 5.D 6.A 7.D 8.D 9.C 10.C 11.C 12.B 13.D 14.B 15.A 16.C 17.C 18.C 19. C 20.D 21.B 22.B 23.D 24. D 25. B 26. D 27.D 28.D 29.D 30.B 31.B 32.D 33.C 34.B 35.D 36.B 37.D 38.B 39.D 40.B 41.C 42.C 43. D 44.B 45.B
Ⅱ卷
非选择题:本题包括5小题,每空1分,共计50分。
1.(9分)(1)原核 无核膜(无成形细胞核)(2)细胞壁 细胞膜 细胞膜(3)纤维素 果胶 (4)拟核 7、8、9
2.(8分)(1)右上方 (2)①D A ②c 大光圈、凹面镜 ③50 长度 10
3. (11分)(1)氨基酸 略 (2)结构 酶 血红蛋白 (3)核苷酸 脱氧核糖核酸(或DNA) (4)肝脏 葡萄糖 (5)脱水缩合 肽键
4. (10分)(1)、动物 (2)、9 线粒体 (3)、11 核糖体 (4)、12中心体 有丝分裂 (5)、染色质 (6)、11 核糖体 8 内质网 3 高尔基体 1 细胞膜
5.(12分)
①斐林试剂 葡萄糖是还原性糖,加斐林试剂水浴加热同时生成砖红色沉淀
②血液呈红色,若直接用斐林试剂检测葡萄糖,则产生的颜色反应与血液颜色相近。而尿液的颜色不会干扰显色反应
③
f.现象:有砖红色沉淀出现 有砖红色沉淀出现
④出现砖红色沉淀:说明尿样中含葡萄糖;
没有砖红色沉淀:说明尿样中不含葡萄糖。
此答案供各位老师参考。如有不当之处,请以试题的实际情况为准。
相关试卷
这是一份2022年湖北省钟祥市旧口高中11高一生物上学期期中考试扫描版,共1页。
这是一份山东省泰安市泰山中学2023-2024学年高一上学期11月期中考试生物试题(Word版附解析),文件包含山东省泰安市泰山中学2023-2024学年高一上学期11月期中考试生物试题word版含解析docx、山东省泰安市泰山中学2023-2024学年高一上学期11月期中考试生物试题docx等2份试卷配套教学资源,其中试卷共31页, 欢迎下载使用。
这是一份2024青岛莱西高一上学期11月期中考试生物含解析,共38页。试卷主要包含了11,5分,共45分, 蛋白质是生命活动的主要承担者, 在下列各组溶液中首先加入0, 膜接触位点, 内质网-高尔基体中间体等内容,欢迎下载使用。

