还剩5页未读,
继续阅读
辽宁曙城市2023_2024学年高二历史上学期周测试卷
展开
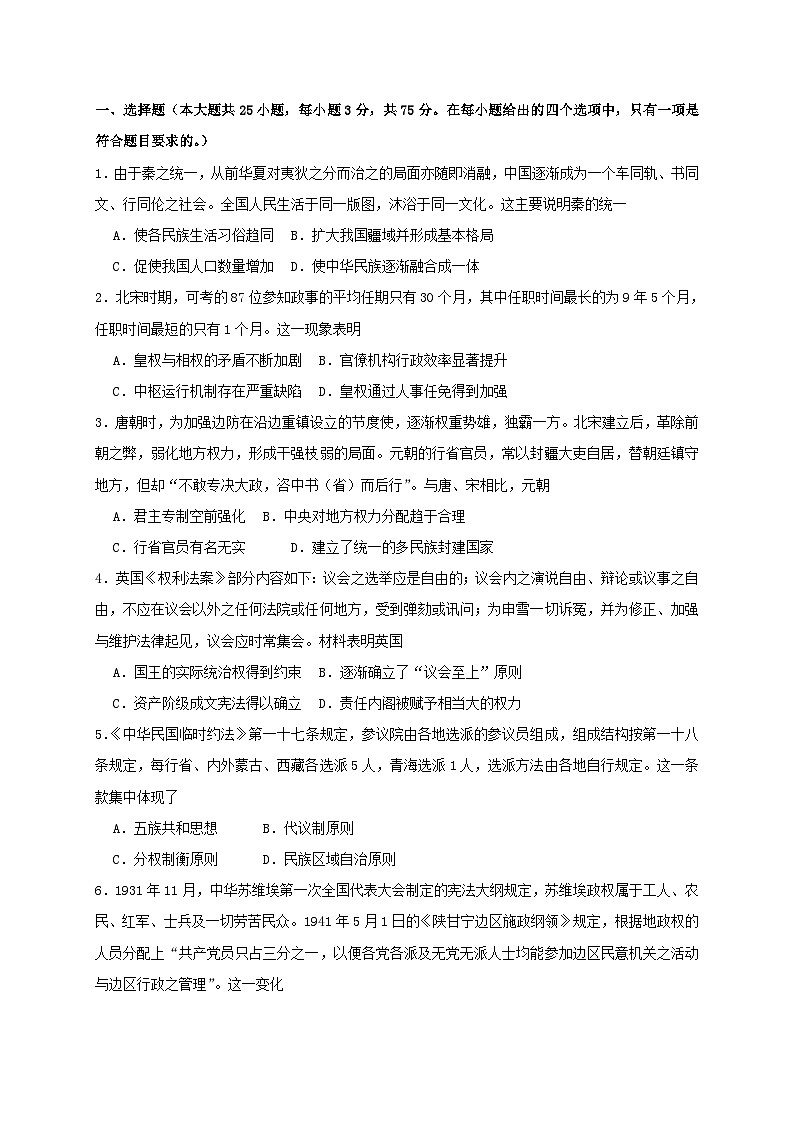
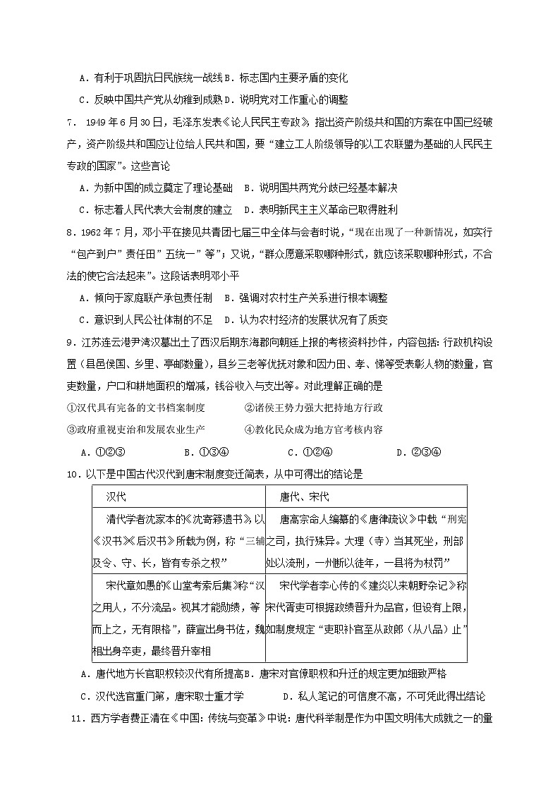
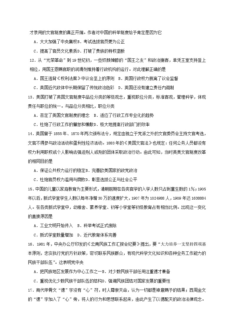
这是一份辽宁曙城市2023_2024学年高二历史上学期周测试卷,共8页。试卷主要包含了英国《权利法案》部分内容如下等内容,欢迎下载使用。
相关试卷
辽宁曙城市2023_2024学年高二历史上学期周测试卷:
这是一份辽宁曙城市2023_2024学年高二历史上学期周测试卷,共8页。试卷主要包含了英国《权利法案》部分内容如下等内容,欢迎下载使用。
辽宁省2023_2024高二历史上学期9月联合考试试题pdf:
这是一份辽宁省2023_2024高二历史上学期9月联合考试试题pdf,共12页。
辽宁省辽阳市2023_2024学年高二历史上学期1月期末考试:
这是一份辽宁省辽阳市2023_2024学年高二历史上学期1月期末考试,共7页。试卷主要包含了本试卷主要考试内容,乾隆时期的《户部则例》载等内容,欢迎下载使用。

