资料中包含下列文件,点击文件名可预览资料内容
还剩2页未读,
继续阅读
四川省2025届新高三上学期9月秋季入学摸底地理考试
展开
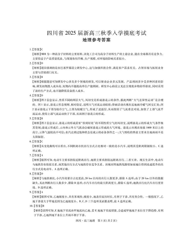
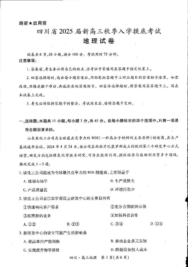
这是一份四川省2025届新高三上学期9月秋季入学摸底地理考试,文件包含地理pdf、地理答案pdf等2份试卷配套教学资源,其中试卷共6页, 欢迎下载使用。
相关试卷
江西省稳派上进2025届新高三上学期9月秋季入学摸底考试+地理试题:
这是一份江西省稳派上进2025届新高三上学期9月秋季入学摸底考试+地理试题,文件包含江西省稳派上进2025届新高三秋季入学摸底考试+地理docx、江西省稳派上进2025届新高三秋季入学摸底考试+地理答案docx等2份试卷配套教学资源,其中试卷共8页, 欢迎下载使用。
地理丨四川省大数据智学联考2025届高三9月秋季入学摸底考试地理试卷及答案:
这是一份地理丨四川省大数据智学联考2025届高三9月秋季入学摸底考试地理试卷及答案,共6页。
四川省2024-2025学年高三上学期入学摸底考试 地理 PDF版含解析:
这是一份四川省2024-2025学年高三上学期入学摸底考试 地理 PDF版含解析,共6页。

