所属成套资源:高三(上)物理期中考试卷专辑
2022年福建省厦门市杏南高三物理上学期期中试题新人教版会员独享
展开
这是一份2022年福建省厦门市杏南高三物理上学期期中试题新人教版会员独享,共12页。试卷主要包含了单项选择题,实验题,本题包括4个小题,共计48分等内容,欢迎下载使用。
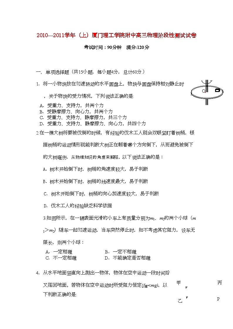
一、单项选择题(共15小题,每小题4分,总计60分.)
·
O
1.将一小物块放在匀速转动的水平圆盘上,物块与圆盘保持相对静止时,关于物块的受力情况,下列说法正确的是:
A.受重力、支持力,共两个力
B.受静摩擦力、向心力,共两个力
C.受重力、支持力、静摩擦力,共三个力
D.受重力、支持力、静摩擦力、向心力,共四个力
2.在一棵大树将要被伐倒的时候,有经验的伐木工人就会双眼紧盯着树梢,根据树梢的运动情形就能判断大树正在朝着哪个方向倒下,从而避免被倒下的大树砸伤.从物理知识的角度来解释,以下说法正确的是:
A.树木开始倒下时,树梢的角速度较大,易于判断
B.树木开始倒下时,树梢的线速度最大,易于判断
C.树木开始倒下时,树梢的向心加速度较大,易于判断
D.伐木工人的经验缺乏科学依据
3.如图所示,在一辆表面光滑的小车上有质量分别为m1、m2的两个小球(m1>m2)随车一起匀速运动,当车突然停止时,如不考虑其它阻力,设车无限长,则两个小球:
A.一定相碰 B.一定不相碰
C.不一定相碰 D.不能确定是否相碰
甲
乙
丙
P
v0
v0
4.从水平地面竖直向上抛出一物体,物体在空中运动一段时间后又落回地面。若物体在空中运动时所受阻力恒定(f阻
相关试卷
这是一份2022年浙江省杭州学军高三物理上学期期中试题新人教版会员独享,共15页。试卷主要包含了单项选择题,填空题,计算题等内容,欢迎下载使用。
这是一份2022年江苏省淮安市南陈集高三物理上学期期中考试试题新人教版会员独享,共13页。试卷主要包含了单项选择题,多项选择题,计算题等内容,欢迎下载使用。
这是一份2022年江苏省海安县南莫高三物理上学期期中试卷会员独享,共13页。试卷主要包含了简答题,计算题等内容,欢迎下载使用。

