所属成套资源:高三(上)物理期中考试卷专辑
2022年江西省吉安高三物理上学期期中考试新人教版
展开
这是一份2022年江西省吉安高三物理上学期期中考试新人教版,共12页。试卷主要包含了 下列说法不正确的是等内容,欢迎下载使用。
本试卷分第Ⅰ卷(选择题)和第Ⅱ卷(非选择题)两部分.共100分.考试用时100分钟.
第Ⅰ卷(选择题 共40分)
一.本题有10小题,每小题4分.共40分.有的只有一个选项正确,有的有两个或两个以上选项正确.选对的得4分,选不全的得2分,有选错或不答的得0分.
1.如图所示,物体A和B叠放在光滑水平面上,在水平拉力F1=10 N,F2=12 N的作用下一起加速运动,物体A和B保持相对静止.若mA=4 kg,mB=6 kg,则A与B所受的摩擦力f1和f2的大小和方向为( )
A.f1向左,f2向右,大小都等于1.2 N
B.f1向右,f2向左,大小都等于1.2 N
C.f1向左,大小为2 N,f2为零
D.f2向右,大小为3 N,f1为零
2.气球以10m/s的速度匀速上升,某时刻在气球正下方距气球s0=6m处有一小石子以20m/s的初速度竖直上抛,则下述正确的是(g取10m/s2,不计空气阻力)( )
A.石子能追上气球
B.石子追不上气球
C.若气球上升速度为9m/s,其余条件不变,则石子在抛出后1s末追上气球
D.若气球上升速度为7m/s,其余条件不变,则石子到达最高点时,恰追上气球
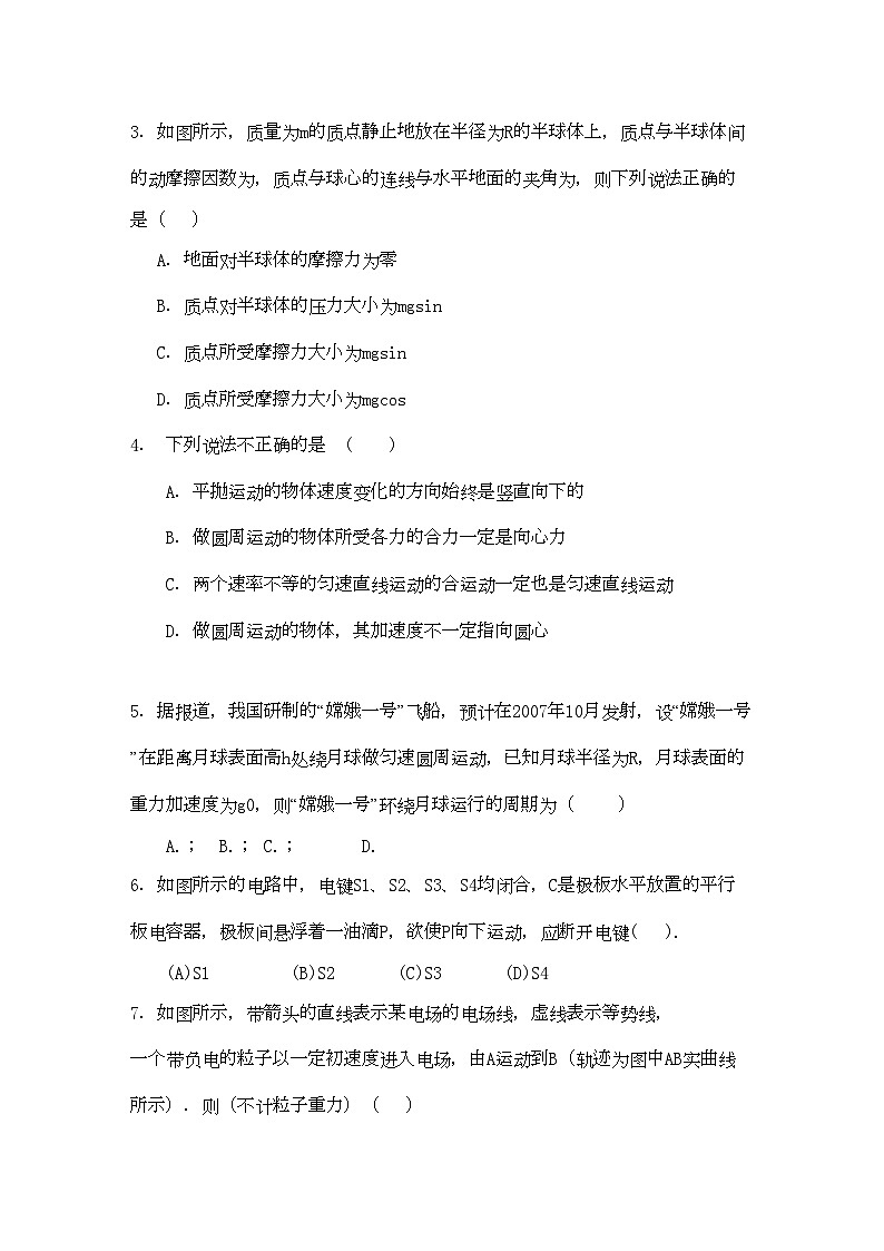
3.如图所示,质量为m的质点静止地放在半径为R的半球体上,质点与半球体间的动摩擦因数为,质点与球心的连线与水平地面的夹角为,则下列说法正确的是( )
A.地面对半球体的摩擦力为零
B.质点对半球体的压力大小为mgsin
C.质点所受摩擦力大小为mgsin
D.质点所受摩擦力大小为mgcs
4. 下列说法不正确的是( )
A.平抛运动的物体速度变化的方向始终是竖直向下的
B.做圆周运动的物体所受各力的合力一定是向心力
C.两个速率不等的匀速直线运动的合运动一定也是匀速直线运动
D.做圆周运动的物体,其加速度不一定指向圆心
5.据报道,我国研制的“嫦娥一号”飞船,预计在2007年10月发射,设“嫦娥一号”在距离月球表面高h处绕月球做匀速圆周运动,已知月球半径为R,月球表面的重力加速度为g0,则“嫦娥一号”环绕月球运行的周期为( )
A.; B.; C.; D.
6.如图所示的电路中,电键S1、S2、S3、S4均闭合,C是极板水平放置的平行板电容器,极板间悬浮着一油滴P,欲使P向下运动,应断开电键().
(A)S1 (B)S2 (C)S3 (D)S4
7.如图所示,带箭头的直线表示某电场的电场线,虚线表示等势线, 一个带负电的粒子以一定初速度进入电场,由A运动到B(轨迹为图中AB实曲线所示).则(不计粒子重力)( )
A.A点的电势较高 B.带电粒子通过A点时的加速度较大
C.带电粒子通过B点时动能较大D.带电微粒在B点时的电势能较大
8.如图所示的电路中,电源的电动势E和内阻r恒定不变,滑片P在
变阻器正中位置时,电灯L正常发光,现将滑片P移到右端,则( )
A.电压表的示数变大 B.电流表的示数变大
C.电灯L消耗的功率变小 D.电阻R1消耗的功率变小
9.如图所示,重10N的滑块在倾角为30°的斜面上,从a点由静止开始下滑,到b点接触到一个轻弹簧,滑块压缩弹簧到c点开始弹回,返回b点离开弹簧,最后又回到a点。已知ab=1m,bc=,那么下列说法中正确的是( )
A. 整个过程中滑块动能的最大值为6J
B. 整个过程中弹簧弹性势能的最大值为6J
C. 从c到b弹簧的弹力对滑块做功6J
D. 整个过程中弹簧、滑块与地球组成的系统机械能守恒
10.如图所示,A板发出的电子经加速后,水平射入水平放置的两平行金属板M、N间,M、N金属板间所加的电压为U,电子最终打在光屏P上,关于电子的运动,则下列说法中正确的是( )
A.滑动触头向右移动时,其他不变,则电子打在荧光屏上的位置上升
B.滑动触头向左移动时,其他不变,则电子打在荧光屏上的位置上升
C.电压U增大时,其他不变,则电子打在荧光屏上的速度大小不变
D.电压U增大时,其他不变,则电子从发出到打在荧光屏上的时间不变
第Ⅱ卷(非选择题 共60分)
二.本题2小题,共18分.把答案填在答卷纸相应的横线上或按题目要求作答.
速度传感器
速度传感器
拉力传感器
B
A
C
11.(8分)如图为用拉力传感器和速度传感器探究“加速度与物体受力的关系” 实验装置。用拉力传感器记录小车受到拉力的大小,在长木板上相距L= 的A、B两点各安装一个速度传感器,分别记录小车到达A、B时的速率。
⑴实验主要步骤如下:
①将拉力传感器固定在小车上;
②平衡摩擦力,让小车在没有拉力作用时能做
运动;
③把细线的一端固定在拉力传感器上,另一端通
过定滑轮与钩码相连;
④接通电源后自C点释放小车,小车在细线拉动
下运动,记录细线拉力F的大小及小车分别到达A、B时的速率vA、vB;
⑤改变所挂钩码的数量,重复④的操作。
⑵下表中记录了实验测得的几组数据,是两个速度传感器记录速率的平方差,则加速度的表达式
a = ,请将表中第3次的实验数据填写完整(结果保留三位有效数字);
F/N
a/m·s-2
0
理论
⑶由表中数据,在坐标纸上作出a~F关系图线;
⑷对比实验结果与理论计算得到的关系图线 (图中已画出理论图线) ,造成上述偏差的原因
是 。
12.(10分)像打点计时器一样,光电计时器也是一种研究物体运动情况的常用计时仪器,其结构如图1所示,a、b分别是光电门的激光发射和接收装置,当有物体从a、b间通过时,光电计时器就可以显示物体的挡光时间。气垫导轨是常用的一种实验仪器。它是利用气泵使带孔的导轨与滑块之间形成气垫,使滑块悬浮在导轨上,滑块在导轨上的运动可视为没有摩擦。
我们可以用带光电门E、F的气垫导轨以及形状相同、质量不等的滑块A和B来验证动量守恒定律,实验装置如图2所示,采用的实验步骤如下:
a. 用游标卡尺测量小滑块的宽度d,卡尺示数如图3所示。读出滑块的宽度d = cm。b. 调整气垫导轨,使导轨处于水平。
c. 在A和B间放入一个被压缩的轻弹簧,用电动卡销锁定,静止放置在气垫导轨上。
d. 按下电钮放开卡销,光电门E、F各自连接的计时器显示的挡光时间分别为s和s。滑块通过光电门E的速度v1 = m/s,滑块通过光电门F的速度;v2 = m/s(结果保留两位有效数字)
e.关闭电源,停止实验。
①完成以上步骤中的填空;②以上步骤中缺少的必要步骤是
③利用上述测量的物理量,写出验证动量守恒定律的表达式是_________________________________。
三、本题5小题,共42分.解答应写出必要的文字说明、方程式和重要演算步骤.只写出最后的答案不能得分.有数值计算的题,答案中必须明确写出数值和单位.
pdwulicyh
O
v/m•s-1
t/ s
2
4
6
13.(8分)一质量m=kg的滑块以一定的初速度冲上一倾角为30º足够长的斜面,某同学利用DIS实验系统测出了滑块冲上斜面过程中多个时刻的瞬时速度,如图所示为通过计算机绘制出的滑块上滑过程的v-t图。求:(g取10m/s2)
(1)滑块冲上斜面过程中加速度大小;(2)滑块与斜面间的动摩擦因数;
(3)判断滑块最后能否返回斜面底端?若能返回,求出返回斜面底端时的动能;若不能返回,求出滑块停在什么位置。
14.(8分) 如图所示,一根长L=1.5m的光滑绝缘细直杆MN,竖直固定在场强为E=1.0×105N/C、与水平方向成θ=30°角的倾斜向上的匀强电场中。杆的下端M固定一个带电小球A,电荷量Q=+4.5×10-6C;另一带电小球B穿在杆上可自由滑动,电荷量q=+1.0×10-6C,质量m×10-2kg。现将小球B从杆的上端N静止释放,小球B开始运动。(静电力常量k=9.0 ×109N·m2/C2.取g=10m/s2)
(1)小球B开始运动时的加速度为多大?
(2)小球B的速度最大时,距M端的高度h1为多大?
(3)小球B从N端运动到距M端的高度h2=0.61m时,速度为
m/s,求此过程中小球B的电势能改变了多少?
15.(6分)大量实验表明,通过由某一金属氧化物制成的棒中的电流I遵循I=kU3的规律(其中U表示棒两端的电势差,式中k=/V3).现将该棒与一个遵从欧姆定律的电阻器串连在一起后,接在一个内阻可以忽略、电动势的电源上.
(1)当串连的电阻器阻值R1是多少时,电路中的电流为?
(2)当串连的电阻器阻值R2是多少时,棒消耗的电功率是电阻R2消耗功率的2倍?(保留两位有效数字
16. (10分) 风能将成为21世纪大规模开发的一种可再生清洁能源。风力发电机是将风能(气流的功能)转化为电能的装置,其主要部件包括风轮机、齿轮箱,发电机等。如图所示。
(1)利用总电阻的线路向外输送风力发电机产生的电能。输送功率,输电电压,求导线上损失的功率与输送功率的比值;
(2)风轮机叶片旋转所扫过的面积为风力发电机可接受风能的面积。设空气密度为p,气流速度为v,风轮机叶片长度为r。求单位时间内流向风轮机的最大风能Pm;
在风速和叶片数确定的情况下,要提高风轮机单位时间接受的风能,简述可采取的措施。
(3)已知风力发电机的输出电功率P与Pm成正比。某风力发电机的风速v1=9m/s时能够输出电功率P1=540kW。我国某地区风速不低于v2=6m/s的时间每年约为5000小时,试估算这台风力发电机在该地区的最小年发电量是多少千瓦时。
17.(12分)如图所示,质量为2m,长为l的木块置于光滑水平台面上,质量为m的子弹以初速度v0水平向右射向木块,穿出木块时的速度为,设木块对子弹的阻力恒定.求(1)子弹穿越木块的过程中所受摩擦力的大小。(2)若木块固定在传送带上,使木块随传送带始终以恒定速度u水平向右运动,子弹仍以初速度v0向右射向木块(u
相关试卷
这是一份江西省吉安市吉安县城北中学2024年高三物理二模试题,共10页。试卷主要包含了填空题,计算题,实验与探究题等内容,欢迎下载使用。
这是一份2024届江西省吉安市第一中学高三上学期11月期中考试 物理 Word版,共6页。试卷主要包含了利用电磁打点计时器可形成驻波等内容,欢迎下载使用。
这是一份江西省吉安市宁冈中学高二下学期5月期中考试物理试题,共19页。试卷主要包含了选择题,实验题,计算题等内容,欢迎下载使用。

