贵州省铜仁市沿河土家族自治县2024-2025学年八年级上学期11月期中地理.生物试题
展开
这是一份贵州省铜仁市沿河土家族自治县2024-2025学年八年级上学期11月期中地理.生物试题,文件包含试题docx、答案docx等2份试卷配套教学资源,其中试卷共10页, 欢迎下载使用。
第I卷(选择题共60分)
一、选择题(在下列各题的选项中,只有一项最符合题意,请将选出的答案填涂在答题卡的相应 位置上。本大题共30个小题,每小题2分,共60分)
1.鱼翔浅底、鸿雁传书、斗折蛇行这三个词语中提及的动物的主要运动方式依次是
A.游泳、飞行、行走B.奔跑、爬行、跳跃C.行走、跳跃、奔跑D.游泳、飞行、爬行
2.沿河土家族自治县麻阳河自然保护区是国家级自然保护区,主要保护对象是下列哪种珍稀动物及其栖息环境
A.扭角羚B.棕头鸥C.黑叶猴D.大熊猫
3.绝大多数动物能迅速改变自身的位置,产生运动,这一特征有别于植物。下列关于动物运动的叙述错误的是
A.动物通过运动扩大了生存空间,增加了利用资源的机会
B.只要运动系统完好,动物就能正常进行
C.爬行、行走、奔跑、跳跃等是适应陆地环境的运动方式
D.生活在不同环境中的动物,其运动方式表现出与生活环境相适应的现象
4.从行为获得的途径看,与“鹦鹉学舌”这一行为相同的是
A.蜘蛛结网B.蜜蜂采蜜C.导盲犬为主人导航 D.蜻蜓点水
5.《诗经•召南•鹊巢》:“维鹊有巢,维鸠居之”。杜鹃不筑巢,不孵卵,
也不育雏,这全由养父母代劳。如图为苇莺在精心喂食杜鹃的雏鸟,对苇
莺的这种行为解释正确的是
①由环境因素决定②学习行为③先天性行为④由遗传物质决定
A.③④B.②④C.①②D.①③
6.动物通过呼吸作用将体内的一部分有机物分解成无机物。羊吃草,草在羊体内更快地分解。这两种情况都体现了动物在生物圈中的作用是
A.帮助植物传粉B.促进生态系统的物质循环
C.帮助植物传播果实和种子D.作为分解者分解有机物
7.每年端午节,沿河土家族自治县都要隆重举行划龙舟大
赛。右图是沿河县第八届端午节龙舟赛。划龙舟是端午节
的传 统活动,完成划桨动作的过程中,肌肉所起的作用是
A.动力作用B.支点作用 C.润滑作用D.调节作用
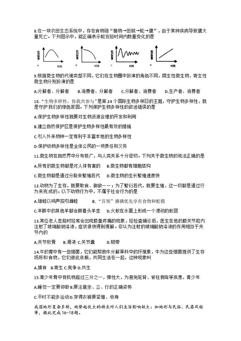
8.在一块农田生态系统中,存在食物链“植物→田鼠→蛇→鹰”,由于某种疾病导致鹰大量死亡。下列图示中,能正确表示蛇在短时间内数量变化的是
9.根据微生物的代谢类型不同,它们在生物圈中扮演的角色不同,腐生性微生物、寄生性微生物分别扮演的是
A.分解者、分解者B.消费者、分解者C.分解者、消费者D.生产者、消费者
10.“生物多样性,你我共参与”是第24个国际生物多样日的主题,守护生物多样性,就是守护 我们的绿色家园。下列保护生物多样性的叙述错误的是
A.保护生物多样性就要对生物资源合理的开发和利用
B.建立自然保护区是保护生物多样性最有效的措施
C.引入外来物种一定有利于丰富本地的生物多样性
D.保护动物多样性是全体公民的一项责任和义务
11.微生物在自然界中分布极广,与人类关系十分密切。下列关于微生物的说法正确的是
A.所有的微生物都是对人体有害的B.微生物都有细胞结构
C.微生物都是通过分裂来繁殖后代D.微生物的生长繁殖速度快
12.动物为了生存,就要取食、御敌……;为了繁衍后代,就要生殖,这一切都是通过行为来完 成的。以下动物行为中,不属于社会行为的是
A.雄蛙以鸣声招引雌蛙B. “首领”狒狒优先享有食物和配偶
C.羊群中的其他羊都会跟着头羊走D.火蚁在水面上形成一个漂动的蚁团
13.某位老人走路时经常会出现膝盖疼痛的现象,经检查确诊后,医生在他的膝关节腔内注射了玻璃酸钠溶液,症状很快得到缓解。你认为注射的玻璃酸钠溶液的作用相当于关节内的
A.关节软骨B.滑液C.关节囊D.韧带
14.牛的胃中有一些细菌,它们能帮助牛分解草料中的纤维素,牛为这些细菌提供了生存场所和 食物,它们彼此依赖,共同生活在一起,这种现象叫
A.捕食 B.寄生C.竞争D.共生
15.青少年骨中有机物超过三分之一,弹性大,为避免驼背、脊柱侧弯等疾患,青少年
A.睡觉一定要仰卧B.要注意坐、立、行的正确姿势
C.平时不能多运动D.穿得衣裤要紧绷、收身
我国地形复杂多样,地势起伏大的特点对人们生活影响极大:如地形与民俗、民居风格等,据此完成16-18题。
16.下列描述中,与地形与民俗无关的是
A.人家半凿山腰住,车马多从头顶过 B.天无三日晴,地无三尺平
C.袖珍小马有能耐,火车没有汽车快D.一声秦腔吼,吓死山坡老黄牛
17.下列地形结构示意图中(非阴影部分表示山区的比例)符合我国实际的是
18. “蜀犬吠日”:指群山环抱的地形,多云雾,那里的狗不常见太阳,看到太阳后就觉得奇怪, 就要叫。成语“蜀犬吠日”发生的省级行政区域是
A.贵州省B.河南省C.四川省D.陕西省
下图显示的是我国重要的地理分界线,读图,完成下面19-20题。
19.图中③线表示我国地势第二、三级阶梯的分界线, 下列与之吻合的是
A.天山—阴山
B.大兴安岭—阴山—巴颜喀拉山
C.昆仑山—祁连山—横断山
D.大兴安岭—太行山—巫山—雪峰山
20.关于图中四条分界线,说法正确的是
A.①线以北年降水量低于800mm,没有湿润地区B.②线以西地区的河流皆为内流河
C.③线以东地区地形以平原、丘陵为主D.①线与④线之间的地区为温带季风气候
读“黄河水系图”,完成下面21-22题。
21.关于图中地理事物的叙述,正确的是
A.①处流经内蒙古高原B.②是最大支流汾河
C.③河段易发生凌汛D.④处有“塞上江南”之称的宁夏平原
22.河段河①处水含沙量大的气候原因是
A.降水集中夏季且多暴雨B.支流众多,河水冲刷作用明显
C.该地区雨季长,降水量大D. 土层疏松,植被破坏
318国道东起上海,西至西藏日喀则,是中国最长的国道,被称为“中国人的景观大道”。下图为318国道分布图,据此完成23-24题。
23.读图可知,沿318国道一路西行能领略“一山有四季,十里不同天”景观的地区是
A.青藏高原B.横断山区 C.四川盆地 D.云贵高原
24.沿景观大道西行,可以感受到我国地势的大致特征是图
国家统计局2023年1月17日公布2022年末全国人口数据:2022全国出生人口 956万,死亡人口 1041万人,人口自然增长率为-0.60%,是建国后人口史上第一次负增长。读图完成25—26题。
25.关于人口地理分界线AB的描述正确的是
A.城市B是黑河
B.人口密度最小的省区是新疆
C.东南部密集,西北部稀疏
D.城市A所属黑龙江
26.关于人口负增长的描述不正确的是
A.劳动力不足B.国防兵力不足C.社会养老负担可能加重D.人均消费水平一定增加
图为秦岭——淮河示意图,据此完成下面27-28题。
27.下列数据,最有可能为甲地正常年份1月份平均气温的是
A. 5℃B. 8℃C. -4℃D. 16℃
28.下列有关甲地与乙地的叙述,正确的是
A甲地的河流冬季有结冰期B.乙地属于暖温带、湿润地区
C.乙地年降水量小于800mmD.甲地属于半干旱地区
今年第3号台风“格夷”未来120小时路征集率预报图 2024年7月21日05时一26B05时(北京时)
42.60C!贵州省内7月25日最高气温纪录花落沿河! 系反气旋+台风所致。专家表示:( 2024年)第3号台风 气“格美”推动天气格局的变化,以及可能导致的极端天气。据此完成29-30题。
29.下列对我国的海陆位置特点描述准确的是
A.东临印度洋B.亚欧大陆北部
C.海陆兼备D.太平洋东岸
30.结合海陆位置特点及资料可知,我国也是自然灾害 ()多发的国家之一。
A.泥石流B.滑坡 C.台风D.干旱
第II卷(非选择题 共90分)
二、分析简答题(共45分,请将答案书写在答题卡指定区域。)
31. (9分,每空1分)生命在于运动,图甲、乙是与人体运动相关的概念图或结构示意图。请据图回答下列问题:
(1)图甲中在[A ] 系统的调节下,肌肉收缩牵拉a绕b (填b 的名称)活动,产生屈肘动作。
(2)经常运动会使关节更加牢固和灵活,其灵活性与图乙中的⑤ 和③关节腔内的 有关.
(3)屈肘动作的完成需要多块骨骼肌相互配合,同时消耗一定的能量完成。骨骼肌是由 和 两部分组成。收缩时所需的能量来自肌细胞的 作用。当 收缩, 舒张时完成屈肘动作。
32. (10分,每空1分)如图1是某生态系统的食物网,图2表示图1中某条食物链中生物体内有害物质的相对含量,据图回答下列问题:
(1)从生态系统的成分看,水稻、杂草属于 ,蝗虫和鼠等动物属 于 。
(2)图1中共有 条食物链,若要表示一个完整的生态系统,图中还缺少的成分是 和 。
(3)该食物网中,蛇与猫头鹰既有 关系,又有 关系。如果猫头鹰的数量大量减少,鼠的数量大量增加,则短时间内杂草会 (填“减少”或“增加”)
(4)图2中甲、乙、丙、丁四种生物间构成的一条食物链是: 。图2中的生物丙对应图1中的生物名称是 。
33. (14分,每空2分)如图是四种微生物图,请根据图回答下列问题:
(1)图中A、B、C、D中具有真正的细胞核的生物为 和 (填字母)。
(2)图D的菌褶中产生的a是 ,这类生物可以利用a进 行 。
(3)图中的B(填名称)在缺氧时可以把葡萄糖转化为 和 。
34.(12分,每空2分)动物的行为常常表现为各种各样的运动。请分析下面资料并回答:
资料一:幼狮天生的利爪能够帮助它成功狩猎,本能地突袭那些引起它注意的目标,这非常有利于它的生存。然而,要想完全掌握捕猎技巧,还需要不断实践以积累经验。
资料二:狮群通常由1只雄狮及5〜37只雌狮组成,所以几乎所有的捕猎工作都是由雌狮完成的。雌狮是强有力的捕食者。狮子以各种草食类动物为食,斑马、长颈鹿等都是它们的捕食对象。当它们捕到猎物后,雄狮将是第一个享用者,等它吃饱后,雌狮和幼狮才会围上去。
资料三:铜仁市梵净山国家级自然保护区是中国生物多样性保护的重要区域,保护的生物种类非常丰富,包括脊椎动物、植物、无脊椎动物、微生物等。其中,梵净山保护区内有脊椎动物 382种,包括黔金丝猴、熊猴、猕猴、云豹、林麝、毛冠鹿、苏门羚、穿山甲、鸳鸯、红腹角锥、红腹锦鸡、白冠长尾雉和大鲵等14种受国家保护的野生动物。
(1)资料一说明 行为是学习行为的基础。
(2)资料二中描写了狮子的 行为和 行为.
(3)资料三说明了 “生物多样性”中的 多样性,黔金丝猴是世界上最濒危的物种之一,国家一级保护动物,你还知道国家一级保护的动物有 (至少写出两种)。要保护生物多样性,最为有效的措施是 。
三、【地理实践运用】(每空2分,共45分)
(一)【区域认识】
读图完成35-37题。(14分)
35. 读气温曲线和降水柱状图,判断甲地为 气候(气候类型),甲、丙两地纬度大致相同,但降水有显著差异,主要影响因素是 ,乙地气候特征是 。
36.A、B、C、D四个区域中,我国夏季气温最低的是 区域,主要的影响因素是 ,从甲、乙、丙三地的降水可知,我国的降水空间分布规律是 。
37.A区和B区降水都主要集中在夏,由此可知我国东部气候分布的特征是 。
(二)【我爱家乡】
贵州省位于云贵高原,地势西高东低,大部分地区夏季较我国同纬度的东部地区凉爽。读贵州省高铁 线路分布图,以及贵阳市、六盘水市和铜仁市多年平均各月气温曲线图。据此读图完成38-39题。(7分)
38.贵阳市位于贵州省中部,有“爽爽贵阳”之称;六盘水市位于贵阳市西面,有“凉都”之称; 铜仁市位于贵阳市东北方向,夏季炎热。图中甲、乙、丙三条气温曲线,表示贵阳市多年平均 各月气温的是 ,造成三城市气温差异的主导因素是 。
39.贵阳、六盘水、铜仁三城市比较,你会为夏季来贵州避暑的游客推荐哪一个城市?请说明理由。(3分)
(三)【地理实践】
材料1:长江孕育了中华民族几千年的文明发展和繁荣.但长江各河段也面临着不同的生态问题。为保护长江,某中学在学习长江分成了三个模拟调研小组,对生态问题严重的河段进行了模拟调研。
材料2:世界上最大的“清洁能源走廊”由乌东德、白鹤滩、溪洛渡、向家坝梯级电站及三峡、葛洲坝水电站共同构成。它们是我国“西电东送”的骨干工程,是长江流域防洪体系的重要组成部分。图示意水电站分布。据此读图完成40-47题。(24分)
【认识长江】40.长江发源于 山脉,流经青藏高原、横断山区、四川盆地和注入东海。
41.读图可知,长江流经甲地的气候类型是 ,由此可见,长江流域广阔,水量大,
(有/无)结冰期。
【调研长江】
42.环保组:调研发现长江上游地区植被破坏严重,导致的环境问题是 。
43.河道组:考察并了解到长江荆江段河道蜿蜒蛇行,多浅滩和沙洲,其曲折的河道对长江航运功能影响严重且容易发生灾害。
44.治理组:考察并了解到长江中下游河道泥沙淤积严重,两岸人口密集,工厂众多,容易造成 。
45.请根据本次长江生态问题模拟调研发现,选某一河段说明出现的问题,提出合理的治理措施。(3分)
【开发长江】
46.长江——中国第一河,自古是我国东西运输大动脉,通航里程占全国内河的2/3,被称为“ ”;因其水能资源巨大素有“ ”之称。
47.结合所学知识,分析长江水能资源主要集中在上游的自然原因。(3分)
相关试卷
这是一份贵州省铜仁市沿河土家族自治县2024-2025学年八年级上学期期中地理试题,文件包含试题docx、答案docx等2份试卷配套教学资源,其中试卷共6页, 欢迎下载使用。
这是一份贵州省铜仁市沿河土家族自治县2024-2025学年七年级上学期11月期中地理.生物试题,文件包含试题docx、答案docx等2份试卷配套教学资源,其中试卷共8页, 欢迎下载使用。
这是一份贵州省铜仁市沿河土家族自治县2024-2025学年八年级上学期11月期中地理o生物试题,文件包含八年级生物地理pdf、1_1_排八年级生物地理合卷沿河2024春季学期半期测试答案1pdf等2份试卷配套教学资源,其中试卷共7页, 欢迎下载使用。

