湖北省百校大联考2024-2025学年高三上学期10月考试生物试卷(解析版)
展开
这是一份湖北省百校大联考2024-2025学年高三上学期10月考试生物试卷(解析版),共24页。试卷主要包含了本试卷主要考试内容等内容,欢迎下载使用。
注意事项:
1.答题前,考生务必将自己的姓名、考生号、考场号、座位号填写在答题卡上。
2.回答选择题时,选出每小题答案后,用铅笔把答题卡上对应题目的答案标号涂黑。如需改动,用橡皮擦干净后,再选涂其他答案标号。回答非选择题时,将答案写在答题卡上。写在本试卷上无效。
3.考试结束后,将本试卷和答题卡一并交回。
4.本试卷主要考试内容:人教版必修1,必修2第1章~第2章。
一、选择题:本题共18小题,每小题2分,共36分。在每小题给出的四个选项中,只有一项是符合题目要求的。
1. 猴痘病毒(MPXV)的遗传物质是DNA,我国科学家首次揭示了猴痘病毒M2蛋白与人类B7.1和B7.2蛋白复合物的结构,发现M2蛋白通过结合B7.1/B7.2蛋白,抑制T细胞激活。下列分析正确的是( )
A. MPXV是生命系统中最小的结构层次
B. MPXV不可直接与培养液交换物质和能量
C. MPXV的核酸主要分布在拟核区,其核酸复制时以脱氧核苷酸为原料
D. 促进MPXV的M2蛋白结合B7.1/B7.2蛋白,可以为防御痘病毒提供新的思路
【答案】B
【分析】病毒没有细胞结构,但是它的各项生命活动都是在宿主的活细胞内完成的,营寄生生活。在生物学分类上独立成界,既不属于真核生物,也不属于原核生物,其主要由蛋白质和核酸构成。除了病毒以外,所有生物都是由细胞构成的。细胞是地球上最基本的生命系统,所有的生命活动都离不开细胞。
【详解】A、猴痘病毒(MPXV)没有细胞结构,不属于生命结构层次,A错误;
B、猴痘病毒(MPXV)没有细胞结构,它的各项生命活动都是在宿主的活细胞内完成的,不能直接与培养液交换物质和能量,B正确;
C、MPXV没有细胞结构,没有拟核区域,它的遗传物质为DNA,核酸复制时以脱氧核苷酸为原料,C错误;
D、M2蛋白通过结合B7.1/B7.2蛋白,抑制T细胞激活,抑制MPXV的M2蛋白结合B7.1/B7.2蛋白,可以为防御痘病毒提供新的思路,D错误。
故选B。
2. 细胞是生物体结构和功能的基本单位,也是一个开放的系统,生物界中细胞的形态多种多样。下列关于酵母菌、蓝细菌和水绵的共同点的表述,正确的是( )
A. 细胞器均漂浮于细胞质中
B. 都通过生物膜系统运输物质
C. 都能通过细胞分裂进行繁殖
D. 能量代谢都发生在细胞器中
【答案】C
【分析】原核细胞与真核细胞相比,最大的区别是原核细胞没有被核膜包被的典型的细胞核(没有核膜、核仁和染色体);原核生物没有复杂的细胞器,只有核糖体一种细胞器,但原核生物含有细胞膜、细胞质等结构,也含有核酸(DNA和RNA)和蛋白质等物质,且遗传物质是DNA。
【详解】A、蓝细菌是原核生物,没有细胞骨架,细胞器漂浮于细胞质中;酵母菌和水绵是真核生物,有细胞骨架,细胞器被细胞骨架锚定,并不是简单的漂浮于细胞质中,A错误;
B、蓝细菌是原核生物,没有生物膜系统,B错误;
C、酵母菌可以通过出芽生殖和有性生殖进行繁殖,蓝细菌通过二分裂进行繁殖,水绵通过有丝分裂进行繁殖,它们都能通过细胞分裂进行繁殖,C正确;
D、蓝细菌是原核生物,没有复杂的细胞器,其能量代谢不都发生在细胞器中,D错误。
故选C。
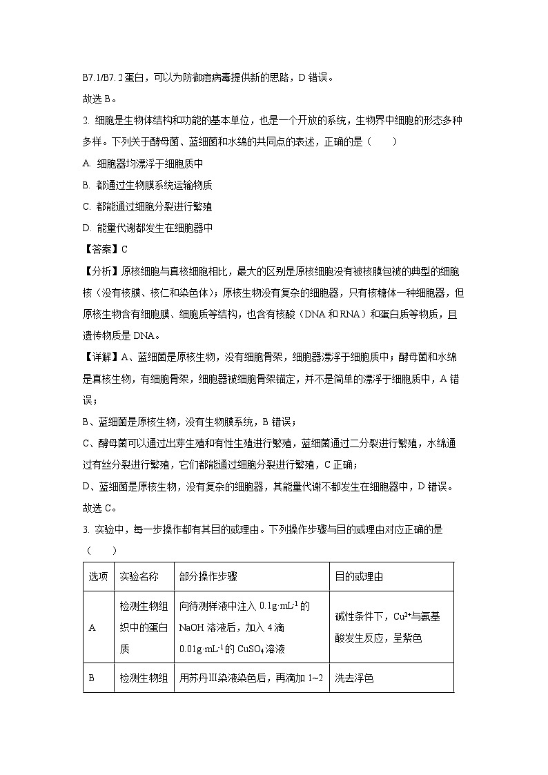
3. 实验中,每一步操作都有其目的或理由。下列操作步骤与目的或理由对应正确的是( )
【答案】D
【分析】观察观察细胞内叶绿体的形态实验中,所选材料可以为菠菜稍带叶肉的下表皮、藓类小叶、黑藻叶等植物材料;观察植物细胞的质壁分离与复原,所选材料应符合活的成熟的植物细胞,有中央大液泡,可以发生质壁分离。
【详解】A、检测生物组织中的蛋白质碱性条件下,Cu2+与肽键发生络合反应,呈紫色,A错误;
B、检测生物组织中的脂肪的实验中用50%的酒精洗去浮色,B错误;
C、高倍显微镜不能观察到叶绿体的双层膜结构,只能观察叶绿体的形态,C错误;
D、黑藻叶片细胞具有大液泡,可以发生质壁分离与复原,可以达到实验目的,D正确。
故选D。
4. 人体的生命活动离不开各种有机物,也离不开水和无机盐。下列关于细胞中的水和无机盐的叙述,错误的是( )
A. 水直接参与了有氧呼吸过程中CO2的生成
B. 自由水和结合水的作用都是组成细胞结构的重要成分
C. 食用富含维生素D和钙的食物有利于预防骨质疏松症
D. 血红素参与血红蛋白的组成,其结构中含铁
【答案】B
【分析】一、细胞中无机盐的作用:①组成生物体某些化合物的成分 (如镁离子是组成叶绿素的重要成分)②维持生命活动(参与并维持生物体的代谢活动) (如钠离子维持细胞外的渗透压,钾离子维持细胞内的渗透压)③维持酸碱平衡。
二、细胞中的水有自由水和结合水两种形式。自由水:是细胞内可以自由流动的水;作用:良好的溶剂,参与细胞内的生化反应,参于物质运输。结合水:是细胞内与其它物质相结合的水;作用:参于组成细胞结构。
【详解】A、有氧呼吸第二阶段水与丙酮酸反应生产CO2和[H],A正确;
B、结合水的作用是组成细胞结构的重要成分,B错误;
C、维生素D能有效地促进人和动物肠道对钙和磷的吸收,食用富含维生素D和钙的食物有利于预防骨质疏松症,C正确;
D、Fe参与血红素分子的形成,血红素参与血红蛋白的组成,D正确。
故选B。
5. 母乳的水分充足,营养价值较高,富含蛋白质、脂肪、乳糖、维生素等营养物质,母乳中的抗体有助于婴儿抵御疾病和免于死亡。下列有关母乳中营养物质的叙述,正确的是( )
A. 即使新生儿的肠道中缺少乳糖酶,也不会导致消化不良
B. 维生素D属于胆固醇类,能促进肠道对钙和磷的吸收
C. 抗体的合成需要核糖体、内质网和线粒体的参与
D. 抗体在新生儿的细胞内抵御病原体,体现了免疫防御功能
【答案】C
【分析】脂质包括脂肪、磷脂和固醇,固醇包括胆固醇、性激素和微生物D。
【详解】A、若新生儿的肠道中缺少乳糖酶,则乳糖就不能被分解成单糖,而人体细胞不能吸收二糖,只能吸收单糖,所以会导致消化不良,A错误;
B、维生素D属于固醇类,能促进肠道对钙和磷的吸收,B错误;
C、抗体属于分泌蛋白,其合成需要核糖体、内质网和线粒体的参与,C正确;
D、新生儿从母体获取的抗体在新生儿体内(不是细胞内)抵抗病原体,杀死病原体,体现了免疫防御功能,D错误。
故选C。
6. 葡萄糖饥饿和缺氧压力使细胞中活性氧自由基(ROS)的水平上升,从而导致自噬通路蛋白(Beclinl)磷酸化,阻碍Beclinl和Bcl-2结合,进而诱导细胞自噬。包裹损伤线粒体的双层膜结构称为自噬体,其与溶酶体融合后可降解受损的线粒体,维持细胞稳态。下列说法错误的是( )
A. 细胞内ROS增多会影响能量供应
B. 降解受损的线粒体与溶酶体内的水解酶有关
C. Beclinl磷酸化后,其空间结构发生改变
D. Beclinl与Bcl-2分离能抑制细胞自噬
【答案】D
【分析】溶酶体是“消化车间”,内部含有多种水解酶,能分解衰老、损伤的细胞器,吞噬并杀死侵入细胞的病毒或病菌。被溶酶体分解后的产物,如果是对细胞有用的物质,细胞可以再利用,废物则被排出细胞外。溶酶体中的水解酶是蛋白质,在核糖体上合成。
【详解】A、结合图示可知,活性氧自由基(ROS)的水平上升会导致线粒体损伤,而线粒体是细胞进行有氧呼吸的主要场所,故细胞内ROS增多会影响能量供应,A正确;
B、溶酶体是“消化车间”,内部含有多种水解酶,能分解衰老、损伤的细胞器,降解受损的线粒体与溶酶体内的水解酶有关,B正确;
C、蛋白质的结构决定功能,Beclinl磷酸化会阻碍Beclinl和Bcl-2结合,进而诱导细胞自噬,据此推测Beclinl磷酸化后,其空间结构发生改变,C正确;
D、Beclin1和Bcl—2结合被阻碍,从而诱导细胞自噬,据此可推测,当Beclin1和Bcl—2结合后,可抑制细胞自噬现象的发生,D错误。
故选D。
7. 细胞各部分结构分工合作,共同执行细胞的生命活动。下列相关叙述错误的是( )
A. 细胞中的叶绿体、线粒体、核糖体、核仁和端粒中都含有核酸
B. 液泡主要存在于植物细胞中,有调节渗透压的作用
C. 植物根部细胞不含有叶绿体,利用这类细胞不能培育出含叶绿体的植株
D. 核孔具有选择透过性,通过核孔能实现核质之间的物质交换和信息交流
【答案】C
【分析】各细胞器的作用:
(1)线粒体是细胞进行有氧呼吸的主要场所,被称为“动力车间”。
(2)叶绿体是进行光合作用的场所,被称为“养料制造工厂”和“能量转换站”。
(3)内质网是蛋白质的运输通道,脂质合成的车间。
(4)核糖体是细胞内合成蛋白质的场所,蛋白质的装配机器。
(5)高尔基体可以对蛋白质进行加工和转运,蛋白质的加工厂,植物细胞分裂时,高尔基体与细胞壁的形成有关,与动物细胞分泌物的合成有关。
(6)液泡是植物细胞之中的泡状结构,液泡内有细胞液,其中含有糖类、无机盐、色素和蛋白质等物质,对细胞内的环境起着调节作用,保持一定渗透压。
(7)中心体与低等植物细胞、动物细胞有丝分裂有关。
(8)溶酶体可以分解衰老、损伤的细胞器,吞噬并杀死入侵的病毒或细菌。
【详解】A、核酸包括DNA和RNA,线粒体和叶绿体都含有DNA和RNA,核糖体是由RNA和蛋白质组成,端粒是由DNA和蛋白质组成的复合物,A正确;
B、液泡主要存在于植物细胞中,调节植物细胞内渗透压的作用,充盈的液泡使植物细胞保持坚挺,B正确;
C、植物根部细胞含有本株植物所有的遗传信息,虽然其不含叶绿体,但利用这类细胞能培育出含叶绿体的植株,C错误;
D、核孔是某些大分子物质进出的通道,是实现核质之间的物质交换和信息交流,具有选择透过性,D正确。
故选C。
8. 实验小组将初始体积和细胞液浓度完全相同的洋葱鳞片叶外表皮细胞分别置于不同浓度(S1、S2和S3)的KNO3溶液中,观察到液泡的大小随时间的变化曲线如图所示。下列有关叙述错误的是( )
A. 1ml·L-1KNO3溶液的渗透压高于1ml·L-1蔗糖溶液的
B. O~t1时,细胞乙的细胞膜可局部或全部脱离其细胞壁
C. t2时,细胞甲的细胞液浓度大于细胞乙的
D. 三组溶液浓度中S3最大,细胞丙可能已经因失水过多而死亡
【答案】C
【分析】一、植物细胞的质壁分离:当细胞液的浓度小于外界溶液的浓度时,细胞就会通过渗透作用而失水,细胞液中的水分就透过原生质层进入到溶液中,使细胞壁和原生质层都出现一定程度的收缩。由于原生质层比细胞壁的收缩性大,当细胞不断失水时,原生质层就会与细胞壁分离。
二、根据图示分析,置于S1溶液中,细胞吸水,因此初始状态下S1的浓度<细胞液浓度,处于S2和S3溶液中的细胞都会出现大量的失水,因此S2和S3的浓度高于细胞液浓度。而处于S3溶液中的细胞质壁分离后没有复原,因此S3的KNO3溶液浓度是最高的,根据分析可知三组KNO3溶液浓度大小关系为S3>S2>S1。
【详解】A、溶液渗透压的大小取决于单位体积溶液中溶质微粒的数目,1ml·L-1KNO3溶液和1ml·L-1蔗糖溶液的渗透压不相同,因KNO3溶液中含有钾离子和硝酸根离子,故其渗透压高于蔗糖溶液,A正确;
B、据图分析O~t1时,细胞乙在发生失水,所以细胞乙的细胞膜可局部或全部脱离其细胞壁,B正确;
C、t2时,细胞甲的液泡大小相对值大于细胞乙的,说明相对于初始体积而言,细胞甲吸水量大于细胞乙的吸水量,甲的细胞液浓度小于细胞乙的,C错误;
D、根据图示分析,置于S1溶液中,细胞吸水,因此初始状态下S1的浓度<细胞液浓度,处于S2和S3溶液中的细胞都会出现大量的失水,因此S2和S3的浓度高于细胞液浓度。而处于S3溶液中的细胞质壁分离后没有复原,因此S3的KNO3溶液浓度是最高的,细胞丙很可能已经由于过度失水而死亡,D正确。
故选C。
9. 图1表示细胞膜上的K+通道,图2表示细胞膜上的钠钾泵的作用机制。下列叙述正确的是( )
A. K+通过通道蛋白时,会与通道蛋白结合
B. K+进出细胞的跨膜运输方式不同,但都需要转运蛋白
C. 钠钾泵有利于神经细胞动作电位的形成,不利于静息电位的形成
D. 在图2所示钠钾泵运输物质的过程中,ATP既是能源物质,也是信号分子
【答案】B
【分析】小分子物质跨膜运输的方式包括:自由扩散、协助扩散、主动运输。自由扩散高浓度到低浓度,不需要载体,不需要能量;协助扩散是从高浓度到低浓度,不需要能量,需要载体;主动运输从低浓度到高浓度,需要载体,需要能量。大分子或颗粒物质进出细胞的方式是胞吞和胞吐,不需要载体,消耗能量。
【详解】A、通道蛋白只是允许物质通过,一般不会与物质结合,A错误;
B、K+出细胞是协助扩散,进细胞是主动运输,跨膜运输方式不同,但都需要转运蛋白,B正确;
C、钠钾泵既能维持细胞内外的离子浓度差,对神经细胞动作电位和静息电位的形成都有重要作用,C错误;
D、在图 2 所示钠钾泵运输物质的过程中,ATP提供能量,是能源物质,但不是信号分子,D错误。
故选B。
10. 耐高温纤维素酶可以加速催化纤维素的水解。某研究小组将纤维素分解菌进行诱变和高温处理获得新菌株甲,制作出菌株甲培养基的滤液,进行了下列实验:
下列分析错误的是( )
A. 该实验能探究菌株甲分泌的纤维素酶能否耐受80℃高温
B. 表格中,①处应该为80℃,②处可为60℃水浴加热约2min
C. 若步骤4中试管A、B溶液颜色分别为砖红色、蓝色,则该酶能耐受80℃高温
D. 纤维素酶在80℃下保存,有利于保持酶的活性和结构的稳定性
【答案】D
【分析】本实验的过程步骤中对纤维素酶进行高温处理,然后观察是否能将纤维素水解产生还原糖,还原糖可用斐林试剂鉴定观察是否产生砖红色沉淀,可确定本实验目的是为探究新菌株所产纤维素酶能否耐受80℃高温。
【详解】A、研究小组将纤维素分解菌进行诱变和高温处理获得新菌株甲,制作出菌株甲培养基的滤液,滤液中含有纤维素酶,根据实验步骤3、4可确定该实验可以用来探究菌株甲分泌的纤维素酶能否耐受80℃高温,A正确;
B、①处保温80℃,是因为步骤3中的纤维素液水浴保温80℃,两处保温温度应保持一致,B正确;
C、若步骤4中试管A、B溶液颜色分别为砖红色、蓝色,说明A试管中的纤维素被分解为葡萄糖(还原性糖),说明纤维素酶具有活性,说明该酶能耐受80℃高温,C正确;
D、低温抑制酶的活性,当温度上升,酶的活性可恢复,因而酶适合在低温条件下保存,D错误。
故选D。
11. 大脑思考等生命活动需要能量,ATP是细胞生命活动的直接能源物质,ATP的化学结构如图所示,A、B表示物质,α~γ表示磷酸基团(Pi)的位置。下列叙述错误的是( )
A. 神经元的ATP主要来自线粒体
B. ATP在水解酶的作用下,不断地合成和水解
C. 许多吸能反应与ATP中γ位的磷酸基团的脱离相联系
D. 图示结构去掉β和γ位的磷酸基团后,是构成RNA的基本单位之一
【答案】B
【分析】ATP的结构式可简写成A-P~P~P,式中A代表腺苷,T代表3个,P代表磷酸基团,~代表特殊化学键。
【详解】A、线粒体是细胞的“动力车间”,生命活动所需的能量,大约95%来自线粒体,所以神经元的ATP主要来自线粒体,A正确;
B、ATP的合成需要的是ATP合成酶,ATP的水解需要ATP水解酶,B错误;
C、ATP中γ位的磷酸基团的脱离,表示ATP的水解,释放能量的过程,其与细胞中的许多吸能反应相联系,C正确;
D、ATP的结构式可简写成A-P~P~P,式中A代表腺苷,腺苷由腺嘌呤和核糖组成,故当去掉β和γ位的磷酸基团后,是构成RNA的基本单位之一,D正确。
故选B。
12. 改善运动肌利用氧的能力是长跑项目首先要解决的问题。图1表示人体运动强度与血液中乳酸含量及O2消耗量的关系,运动强度为b时,乳酸含量与O2消耗量的物质的量的相对值比例为1:3;图2表示甲、乙两名运动员在不同运动强度下,摄氧量与血液中乳酸含量的变化情况,假设细胞内反应底物为葡萄糖。下列分析正确的是( )
A. 图1中,三种运动强度中消耗葡萄糖最少的是b运动强度
B. 运动强度为b时,有氧呼吸与无氧呼吸消耗葡萄糖量的比例为1:2
C. 据图2分析,运动员甲比运动员乙更适合参加长跑运动
D. 人体细胞进行细胞呼吸时,产生的CO2量等于消耗的O2量
【答案】D
【分析】据图分析:随着运动强度的增加,摄氧量逐渐增加并趋于稳定,乳酸含量逐渐增加。图中的甲在同等含氧量条件下的乳酸含量高于乙。
【详解】A 、由图1可知,运动强度为a时, 消耗量最少,有氧呼吸最弱,无氧呼吸也较弱,所以消耗葡萄糖最少的是a运动强度,A错误;
B、运动强度为b时,有氧呼吸消耗的葡萄糖量为1/6,无氧呼吸消耗的葡萄糖量为1/2,两者比例为1:3,B错误;
C、图 2 中,运动员甲在相同运动强度下,血液中乳酸含量高于运动员乙,说明运动员乙无氧呼吸较弱,更适合参加长跑运动,C错误;
D、人体细胞进行有氧呼吸时,产生的CO2量等于消耗的O2量;但无氧呼吸时不产生CO2,因此人体细胞进行细胞呼吸时,产生的CO2量等于消耗的O2量,D正确。
故选D。
13. 为研究播种密度对作物的产量的影响,研究人员进行相关研究并发现,某植物的播种密度与单位面积产量之间的关系如图所示。下列叙述正确的是( )
A. 当播种密度等于a时,该植物产量较低的原因是叶绿体光反应较弱
B. 光反应需要光能,植物细胞中的暗反应可以在黑暗条件下持续进行
C. 为提高该植物的产量,适宜的播种密度为b或c
D. 播种密度等于d时,限制产量的因素不仅仅是光照
【答案】D
【分析】据图分析,图示自变量是播种密度,因变量是单位面积水稻产量。
【详解】A、据图可知,播种密度小于b时,单位面积水稻产量随播种密度增加而增加,说明此时水稻对光能的 利用率随播种密度的增加而提高,光照强度不是限制水稻光合作用的主要因素,所以当播种密度等于a时,该植物产量较低的原因是播种密度低,A错误;
B、光合作用的光反应需要光能,暗反应不需要光照,但是暗反应需要光反应提供ATP和NADPH,因此黑暗条件下暗反应不能持续进行,B错误;
C、单位面积水稻产量在a~b点的时候该值(单位面积水稻产量)最大,因此最佳播种密度为b,过b点后再提高播种密度,单位面积产量不会增加,C错误;
D、播种密度等于d时,限制产量的因素不仅仅是光照,还有可能是CO2浓度等除播种密度以外的其他因素,D正确。
故选D。
14. 科学家将拥有高度再生能力的生物体基因引入普通果蝇体内,这不仅缓解了果蝇因年龄增长而出现的肠道问题,更预示着可通过再生基因的移植来恢复干细胞活力、延长生物的寿命。下列叙述错误的是( )
A. 干细胞的自然更新伴随着细胞凋亡,凋亡过程没有基因的表达
B. 干细胞可以不断增殖分化,所以比组织细胞更不易衰老、死亡
C. 在不同诱导因素下,干细胞分化形成不同类型的细胞
D. 干细胞增殖过程中,需要进行DNA的复制和蛋白质的合成
【答案】A
【分析】细胞凋亡是由基因决定的细胞编程序死亡的过程。细胞凋亡是生物体正常的生命历程,对生物体是有利的,而且细胞凋亡贯穿于整个生命历程。细胞凋亡是生物体正常发育的基础、能维持组织细胞数目的相对稳定、是机体的一种自我保护机制。在成熟的生物体内,细胞的自然更新、被病原体感染的细胞的清除,是通过细胞凋亡完成的。
【详解】A 、细胞凋亡是由基因控制的程序性死亡,凋亡过程中与凋亡相关的基因会表达,A错误;
B、干细胞具有不断增殖分化的能力,相比组织细胞,其更新速度快,更不易衰老、死亡,B正确;
C、在不同诱导因素下,干细胞可以分化形成不同类型的细胞,如在神经细胞诱导因子作用下分化为神经细胞,C正确;
D、干细胞增殖过程中,会进行有丝分裂,需要进行DNA的复制和蛋白质的合成,D正确。
故选A。
15. 果蝇的X、Y染色体有X和Y染色体的同源区段,也有非同源区段(包括X染色体非同源区段和Y染色体非同源区段)。下列关于萨顿的假说和摩尔根的实验的叙述,正确的是( )
A. 萨顿通过基因和染色体的平行关系证明了基因位于染色体上
B. 若基因位于果蝇X和Y染色体的同源区段,则遗传与性别无关
C. 摩尔根的实验揭示了白眼基因位于X和Y染色体的同源区段
D. 利用白眼的雌果蝇和红眼的雄果蝇进行杂交可以验证摩尔根的设想
【答案】D
【分析】摩尔根运用假说-演绎法通过果蝇杂交实验证明了萨顿假说。假说-演绎法包括“提出问题→作出假设→演绎推理→实验检验→得出结论”五个基本环节。
【详解】A、萨顿通过分析蝗虫基因与染色体的平行关系提出了“基因位于染色体上”的假说,但未通过实验证明,A错误;
B、若基因位于果蝇X和Y染色体的同源区段,则遗传与性别也可能有关,如XbXb与XbYB杂交,后代中雌果蝇都表现为隐性,雄果蝇都是显性,B错误;
C、摩尔根及同事设想,亲代白眼果蝇控制白眼的基因位于X染色体上,Y染色体上不含有它的等位基因,C错误;
D、设相关基因是A/a,选择白眼雌果蝇(XaXa)和野生型红眼雄(XAY)果蝇杂交,F1基因型为XAXa、XaY,表现型是雄果蝇均为白眼,雌果蝇均为红眼,因此利用白眼的雌果蝇和红眼的雄果蝇进行杂交可以验证摩尔根的设想,D正确。
故选D。
16. 图1表示某动物(2N=4)在细胞增殖等过程中细胞内染色体数目变化曲线;图2表示该动物个体体内细胞正常分裂过程中不同时期细胞内染色体、染色单体和核DNA含量的关系。下列分析错误的是( )
A. 图1中,在①时段发生等位基因的分离
B. 图1中,③和⑥时段均不存在姐妹染色单体和同源染色体
C. 图2中的细胞Ⅲ、Ⅳ分别对应图1中的②时段,④时段
D. 图2中,细胞Ⅰ和细胞Ⅱ可存在于一个细胞周期中
【答案】B
【分析】图1分析:A表示减数分裂,B表示受精作用,C表示有丝分裂。
图2分析:a是染色体、b是染色单体、C是 DNA。I可能处于有丝分裂末期、减数第二次分裂后期;II可能处于有丝分裂前期、中期和减数第一次分裂过程;Ⅲ可能处于减数第二次分裂前期和中期;IV可能处于减数第二次分裂末期。
【详解】A、图1中A表示减数分裂,①时段染色体数目减少一半,说明其代表减数第一次分裂,在减数第一次分裂后期,同源染色体分离,同源染色体上的等位基因也分离,A正确;
B、图1中,③染色体数目恢复到体细胞的水平,说明②③发生了着丝点的分裂,该时段代表减数第二次分裂,故③时段不存在姐妹染色单体和同源染色体,⑥时段也发生了着丝点的分裂,故不存在姐妹染色单体,但其所在的C段属于有丝分裂,故存在同源染色体,B错误;
C、依据题图信息可知,Ⅲ中,染色体:染色单体:DNA=2:4:4,可能处于减数第二次分裂前期和中期,与②时段对应,IV中,染色体:染色单体:DNA=2:0:2,可能处于减数第二次分裂末期,与④时段对应,C正确;
D、依据题图信息和有丝分裂各个时期的特点可知,I细胞可能处于有丝分裂末期,II细胞可能处于有丝分裂前期、中期,所以细胞Ⅰ和细胞Ⅱ可存在于一个细胞周期中,D正确。
故选B。
17. 某种自花传粉植物细胞中,基因A/a和基因B/b控制花色性状,含基因A表现为紫花,含基因B、不含基因A表现为红花,同时不含基因A和B表现为白花。将基因型为AAbb的紫花植株与纯合的红花植株杂交,F1植株全开紫花,F1自交后代F2中,紫花:红花=3:1。下列分析正确的是( )
A. 该种植物花色性状的遗传遵循自由组合定律
B. F2中红花植株自由交配,后代发生性状分离
C. F2中紫花植株自由交配,后代紫花植株中纯合子占1/2
D. F2中所有植株自由交配,A基因频率增大、b基因频率减小
【答案】C
【分析】某种自花传粉植物细胞中,基因A/a和基因B/b控制花色性状,含基因A表现为紫花,含基因B、不含基因A表现为红花,同时不含基因A和B表现为白花,故紫花的基因型为A---,红花的基因型为aaB-,白花的基因型为aabb。
【详解】A、基因型为AAbb的紫花植株与纯合的红花植株(aaBB)杂交,F1植株(AaBb)全开紫花,F1自交后代F2中紫花:红花=3:1,说明该种植物花色性状的遗传不遵循自由组合定律,A错误;
B、基因型为AAbb的紫花植株与纯合的红花植株(aaBB)杂交,F1植株(AaBb)全开紫花,F1自交后代F2中基因型及比例为AAbb:aaBB:AaBb=1:1:2,F2中红花植株(aaBB)为纯合子,若自由交配后代不会发生形状分离,B错误;
C、F2中紫花植株的基因型及比例为AAbb:AaBb=1:2,产生的配子的种类及比例为2/3Ab,1/3aB,自由交配,后代紫花植株(4/9AAbb、4/9AaBb)中纯合子占1/2,C错误;
D、F2中所有植株自由交配,由于处于理想环境,没有选择作用,A基因频率和b基因频率不会发生改变,D错误。
故选C。
18. 一个具有甲、乙两种单基因遗传病的家族的遗传系谱图如图甲所示;甲病由等位基因A/a控制,乙病由等位基因B/b控制,两对基因独立遗传。科研人员对该家族成员的两种基因进行了PCR扩增,部分成员基因扩增产物的凝胶电泳结果如图乙所示。下列关于甲、乙两种遗传病及相关基因的分析,错误的是( )
A. 甲、乙两病的致病基因均位于常染色体上
B. 据图甲推测,Ⅱ-2与Ⅲ-1的基因型相同
C. Ⅱ-l的基因型为aaBb,Ⅲ-2的基因型为aabb
D. 若考虑A/a和B/b,则Ⅲ-5或Ⅲ-3为杂合子的概率为2/3
【答案】D
【分析】基因自由组合定律:位于非同源染色体上的非等位基因的分离或组合是互不干扰的;在减数分裂过程中,同源染色体上的等位基因彼此分离的同时,非同源染色体上的非等位基因自由组合。
【详解】A、Ⅰ-l和Ⅰ-2为甲病患者但不患乙病,生出Ⅱ-3为正常女性,说明甲病为常染色体显性遗传病,生出Ⅱ-2为两病女性患者,说明乙病为常染色体隐性遗传病,甲、乙两病的致病基因均位于常染色体上,A正确;
B、根据A选项分析,可知Ⅰ-l和Ⅰ-2基因型均为AaBb,Ⅱ-2为两病患者,且生出Ⅲ-2不患甲病,则Ⅱ-2基因型为Aabb,Ⅱ-1不患甲病,Ⅲ-1为两病患者,则Ⅲ-1基因型为Aabb,Ⅱ-2与Ⅲ-1的基因型相同,B正确;
C、Ⅱ-1不患病,生出只患乙病的Ⅲ-2,则Ⅱ-l的基因型为aaBb,Ⅲ-2的基因型为aabb,C正确;
D、分析乙图,Ⅱ-4不患甲病,只含a基因,因此A的扩增带在下,a在上,Ⅲ-2的基因型为aabb,则b扩增带在下,B扩增带在上,则Ⅱ-4和Ⅱ-6的基因型为aaBB,Ⅱ-3和Ⅱ-5的基因型为aaB_(1/3aaBB、2/3aaBb),则Ⅲ-5或Ⅲ-3为杂合子的概率为2/3×1/2=1/3,D错误。
故选D。
二、非选择题:本题共4小题,共64分。
19. 细胞器膜、细胞膜和核膜等结构共同构成了细胞的生物膜系统,各种生物膜在结构和功能上具有连续性。回答下列问题:
(1)生物膜结构和功能相适应,例如,_____,所以生物膜具有流动性,膜中含有糖类,所以生物膜能进行信息交流等。与内质网膜直接相连的生物膜是______。
(2)分泌蛋白的合成、加工、运输和分泌过程体现了各种生物膜在功能上的联系,蛋白质的合成和运输过程可以分为两条途径。途径一是共翻译转运:在游离核糖体上合成出一段肽链(信号肽)后,信号肽会引导核糖体一起转移到粗面内质网上继续合成,再经一系列加工后转运至溶酶体、细胞膜或分泌到细胞外。途径二是翻译后转运:肽链在游离核糖体上完成合成,然后转运至线粒体、叶绿体、细胞核或细胞质基质等处。用3H标记亮氨酸的羧基一般_____(填“能”或“不能”)确定某种蛋白质的转运是何种途径,原因是_____。细胞内蛋白质的合成都起始于_____(填场所)。核基因编码的蛋白质分选时,属于共翻译转运途径的是_____(填序号),属于翻译后转运途径的是_____(填序号)。
①还原型辅酶Ⅱ②钠离子通道蛋白③性激素④生长激素⑤胰岛素⑥RNA聚合酶⑦血浆蛋白⑧构成细胞骨架的蛋白质
(3)一般认为生物膜上存在一些能携带离子通过膜的载体分子,这些载体分子对一定的离子有专一的结合部位,载体的活化需要ATP,其转运离子的情况如图所示。
载体蛋白转运与自身结合部位相适应的分子或离子时,载体蛋白会发生_____的改变。图中磷酸激酶的作用是_____。
【答案】(1)①. 膜中的磷脂分子和大多数蛋白质是可以运动的 ②. 核膜、细胞膜(和线粒体膜)
(2)①. 不能 ②. 脱水缩合过程中,氨基酸的羧基会脱去H形成H2O ③. 核糖体 ④. ②④⑤⑦ ⑤. ⑥⑧
(3)①. 自身构象(或空间结构) ②. 水解ATP,将磷酸基团转移到载体上
【分析】在蛋白质的合成和分选过程中,细胞内蛋白质的合成都起始于细胞质基质中的游离核糖体,不同的蛋白质去向不同,需要进入内质网的蛋白质会合成信号肽,信号肽会引导核糖体一起转移到粗面内质网上继续合成蛋白质。
【小问1详解】生物膜中的磷脂分子和大多数蛋白质是可以运动的,所以生物膜具有流动性;与内质网膜直接相连的生物膜是核膜、细胞膜(和线粒体膜)。
【小问2详解】分泌蛋白的合成、加工、运输和分泌过程中,一般不能用3H标记亮氨酸的羧基,因为脱水缩合过程中,氨基酸的羧基会脱去H形成H2O;核糖体是蛋白质合成的场所,故细胞内蛋白质的合成都起始于核糖体;根据题干信息,共翻译转运途径合成的蛋白分布于溶酶体、细胞膜或分泌到细胞外,由此可知②钠离子通道蛋白、④生长激素、⑤胰岛素、⑦血浆蛋白属于核基因编码的蛋白质属于共翻译转运途径。翻译后转运途径合成的蛋白质分布在线粒体、叶绿体、细胞核或细胞质基质等处,由此可知⑥RNA聚合酶、⑧构成细胞骨架的蛋白质,其中①还原型辅酶Ⅱ不属于蛋白质,既不属于共翻译转运途径蛋白,也不属于翻译后转运途径蛋白。
【小问3详解】结合图示分析可知,载体蛋白转运与自身结合部位相适应的分子或离子时,载体蛋白会发生自身构象(或空间结构)的改变。图中磷酸激酶的作用是水解ATP,将磷酸基团转移到载体上。
20. 将某植物叶肉细胞破碎并进行差速离心处理,分离得到的叶绿体等量分装到试管①~⑦中,实验设计如表所示,在其他条件相同且适宜的情况下进行实验。回答下列问题:
注:“+”表示给予适宜的相关条件,“-”表示不给予相关条件;叶绿体中原有的氧化型辅酶Ⅱ、还原型辅酶Ⅱ和腺苷三磷酸忽略不计。
(1)差速离心法主要是采取逐渐提高_____分离不同大小颗粒的方法,利用该方法可分离出细胞器。叶绿体扩大膜面积的主要方式是_____。
(2)分析上述实验,试管①~⑦中,能产生O2的试管有_____(填编号),能产生(CH2O)的试管有_____(填编号)。
(3)在两种光照强度下,不同温度对该植物CO2吸收速率的影响如图所示,已知温度在35℃内时,随着温度的升高,酶的活性均升高。
由图可知,该植物是_____(填“阴生植物”或“阳生植物”);在低光照强度下,该植物CO2吸收速率随叶温升高而下降的原因是_____。
【答案】(1)①. 离心速率 ②. 类囊体堆叠形成基粒
(2)①. ①②④ ②. ①⑤
(3)①. 阳生植物 ②. 该植物呼吸速率上升的幅度大于光合速率上升的(合理即可)
【分析】光合作用:①光反应场所在叶绿体类囊体薄膜,发生水的光解、ATP和NADPH的生成;②暗反应场所在叶绿体的基质,发生CO2的固定和C3的还原,消耗ATP和NADPH。
【小问1详解】研究细胞内各种细胞器的组成成分和功能,需要将这些细胞器分离出来,常用的方法是差速离心法,差速离心主要是采取逐渐提高离心速率分离不同大小颗粒的方法。叶绿体扩大膜面积的主要方式是类囊体堆叠形成基粒,叶绿体内存在多个基粒,每个基粒由若干类囊体薄膜叠加而成,从而大大扩大了叶绿体内的膜面积。
【小问2详解】试管①有光照且含叶绿体、氧化型辅酶Ⅱ和CO2,具有进行光合作用的条件,既能产生O2,也能产生(CH2O);试管②中有叶绿体并给予光照,光合作用的光反应可以进行,进而能产生O2,但没有CO2,不能进行暗反应,不能产生(CH2O);试管③无光照,不能进行光反应,不能产生O2,不能产生ATP和NADPH,也不具备发生暗反应的条件,不能产生(CH2O);试管④有光照,且加入了氧化型辅酶Ⅱ(NADP+)能进行光反应,能产生O2,但没有CO2,不能进行暗反应,不能产生(CH2O);试管⑤没有光照,不能进行光反应,不能产生O2,提供了CO2,还原型辅酶Ⅱ(NADPH)和腺苷三磷酸(ATP),能进行暗反应产生(CH2O);试管⑥、⑦,不具备发生光合作用的条件,不能产生O2和(CH2O),因此能产生O2的试管有①②④,能产生(CH2O)的试管有①⑤。
【小问3详解】在强光环境中生长发育健壮,在阴蔽和弱光条件下生长发育不良的植物称阳性植物,该植物在强光下净光合速率较高,弱光下净光合速率较低,推测它是阳生植物。 CO2吸收速率代表净光合速率,低光强下,CO2吸收速率随叶温升高而下降的原因是呼吸速率上升,且呼吸速率上升的幅度大于光合速率上升的,该植物需要从外界吸收的CO2减少。
21. 图甲是果蝇(2n=8,基因型为HhXBY)某一细胞所处的某一时期的模式图;图乙表示该果蝇细胞分裂过程中部分时期某物质或结构的数量变化情况。回答下列问题:
(1)在生殖细胞形成过程中,非同源染色体上的非等位基因的自由组合发生在_____(填时期)。
(2)若图甲所示细胞处于图乙中的AB段,则图乙的纵坐标可以表示_____(答出2点)。
(3)不考虑染色体互换,且只有1次异常,若该果蝇减数分裂产生了一个基因型为HXBXB的精子,与其来自同一个次级精母细胞的精子的基因型为______,导致这种现象产生的原因是_____。
(4)科研人员将红色荧光蛋白基因导入该果蝇细胞以期培育转基因果蝇。图丙①②③为两个红色荧光蛋白基因随机整合在染色体上的三种转基因果蝇的体细胞示意图(不考虑染色体互换和突变)。
若细胞①进行有丝分裂,红色荧光蛋白基因数量逐渐加倍发生在_____期;若细胞②进行减数分裂,在减数分裂Ⅱ后期时含有_____个红色荧光蛋白基因。通过与正常非转基因个体杂交可以区分红色荧光蛋白基因在①②③的位置情况,若子代有3/4含红色荧光蛋白基因,则是_____(填序号)号个体与正常非转基因个体杂交的结果。
【答案】(1)减数分裂Ⅰ后期
(2)核DNA数、染色体数、染色单体数
(3)①. H ②. 在减数分裂Ⅱ后期着丝粒分裂后,两条XB染色体移向了细胞同一极
(4)①. 间(或S) ②. 2 ③. ③
【分析】减数分裂染色体复制一次,细胞连续分裂两次,减数第一次分裂前期发生同源染色体联会,后期同源染色体分离,非同源染色体自由组合,减数第二次分裂中期类似有丝分裂,染色体排列在赤道板上,后期姐妹染色单体分离,移向两极。
【小问1详解】在生殖细胞形成过程中,非同源染色体上的非等位基因的自由组合发生在减数分裂Ⅰ后期;
【小问2详解】图甲所示细胞没有同源染色体,但有染色单体,属于减数分裂Ⅱ前期,若图甲所示细胞处于图乙中的AB段,则图乙的纵坐标可以表示核DNA数、染色体数、染色单体数;
【小问3详解】不考虑染色体互换,且只有1次异常,若该果蝇减数分裂产生了一个基因型为HXBXB的精子,说明减数分裂Ⅱ后期着丝粒分裂后两条XB姐妹染色单体未分离,移向了细胞同一极,因此与其来自同一个次级精母细胞的精子的基因型应为H;
【小问4详解】在细胞①进行有丝分裂时,DNA复制发生在间期,导致基因数量加倍,所以红色荧光蛋白基因数量逐渐加倍发生在间期;在减数第一次分裂时,同源染色体分离,染色体数目减半。减数第二次分裂后期,着丝粒分裂,姐妹染色单体分开,染色体数目暂时加倍,所以此时含有 2 个红色荧光蛋白基因;①植株相当于是红色荧光蛋白基因杂合子,其产生的配子中有1/2含有红色荧光蛋白基因;②植株相当于是红色荧光蛋白基因纯合子,其产生的配子均含有红色荧光蛋白基因;③植株相当于是红色荧光蛋白基因杂合子,其产生的配子中有含3/4有红色荧光蛋白基因。若子代有 3/4 含红色荧光蛋白基因,则是细胞③号个体与正常非转基因个体杂交的结果。
22. 某二倍体自花传粉植物有甲、乙、丙三个纯系品种,品种甲为绿色主茎尖果、品种乙为绿色主茎钝果、品种丙为红色主茎钝果。为探究该植物主茎颜色、瘦果性状的遗传规律,科研人员通过人工去雄、授粉进行杂交,结果如下表1所示。研究发现控制瘦果性状,主茎颜色的基因共存于两对同源染色体上。回答下列问题:
表1
(1)表中控制主茎颜色的基因的遗传符合_____定律。若组合1中的F2中无红色主茎钝果,结合两对性状考虑,则组合1中的F2的表型及比例为_____。
(2)组合3中,X为_____,Y中钝果出现的概率为_____。
(3)对同一染色体上的三个基因来说,染色体的互换主要包括单交换型和双交换型,如图所示,双交换型的概率低于单交换型的。已知分别控制该种植株褐花、黄果、短茎的3种隐性突变性状基因a、b、c均位于2号染色体上。为确定基因a、b、c在2号染色体上的相对位置,科研人员将褐花黄果短茎植株(作母本)和野生型(野生型基因均用“+”表示)植株(作父本)进行杂交,得到F1。F1雌株产生的配子类型及数目如表2所示。图中染色体的互换所发生的时期是____;若图中的①表示+,则②为基因_____(填字母)。
表2
【答案】(1)①. 自由组合 ②. 红色主茎尖果:绿色主茎尖果:绿色主茎钝果=9:3:4
(2)①. 红色:绿色=3:1 ②. 100%(或1)
(3)①.减数分裂Ⅰ前期 ②. a
【分析】一、分离定律 分离定律又称孟德尔第一定律, 内容:在生物的体细胞中,控制同一性状的遗传因子成对存在,不相融合;在形成配子时,成对的遗传因子发生分离,分离后的遗传因子分别进入不同的配子中,随配子遗传给后代。 分离定律是遗传学中最基本的定律,是减数分裂过程中同源染色体分离的细胞学基础。
人体、 自由组合定律 自由组合定律又称孟德尔第二定律。 内容:控制不同性状的遗传因子的分离和组合是互不干扰的;在形成配子时,决定同一性状的成对的遗传因子彼此分离,决定不同性状的遗传因子自由组合。
【小问1详解】根据组合1甲绿色主茎与乙绿色主茎杂交,F1全为红色主茎,F1自交后,F2主茎红色:绿色=9:7,为9:3:3:1的变式,说明主茎颜色受两对等位基因控制,且符合基因的自由组合定律。若组合1中的F2中不存在红色主茎钝果,则可说明控制瘦果性状的基因与控制主茎性状的其中一对基因发生了连锁,结合表格信息可推知,组合1中的F2的表型及比例为红色主茎尖果:绿色主茎尖果:绿色主茎钝果=9:3:4。
【小问2详解】结合第一小问,若控制主茎颜色的基因由A/a、B/b控制,控制瘦果性状的基因由C/c控制,则依据组合1可知,红果的基因型为A-B-,绿果的基因型为A-bb、aaB-、aabb,尖果的基因型为C-,钝果的基因型为cc,然后进行逆推,可知,甲的基因型为AAbbCC(或aaBBCC,为推导方便,以AAbbCC为准进行推导),则乙的基因型的为aaBBcc,组合2中,F2中红色:绿色=3:1,尖果:钝果=3:1,可知结合F1,逆推可得,丙的基因型为AABBcc,在组合3中,乙aaBBcc丙AABBccF1:AaBBcc,表型为红色钝果,F1自交,可得:红色(A-BB):绿色(aaBB)=3:1,钝果(cc)的比例为1。
【小问3详解】染色体的互换发生于减数分裂Ⅰ前期,根据双交换型的概率的概率低于单交换型,且双交换型只是将中间的一个基因进行交换,因此结合表格中最下面的两种配子数量最少可知,其属于双交换的配子,图示中,若①表示+,则②为基因a。
选项
实验名称
部分操作步骤
目的或理由
A
检测生物组织中的蛋白质
向待测样液中注入0.1g·mL-1的NaOH溶液后,加入4滴0.01g·mL-1的CuSO4溶液
碱性条件下,Cu2+与氨基酸发生反应,呈紫色
B
检测生物组织中的脂肪
用苏丹Ⅲ染液染色后,再滴加1~2滴体积分数为95%的酒精溶液
洗去浮色
C
用高倍镜观察叶绿体
选择黑藻叶片作为实验材料
制作临时装片时不需要切片。该临时装片容易观察到叶绿体的双层膜结构
D
探究植物细胞的吸水和失水
选择黑藻叶片作为实验材料
黑藻叶片具有中央大液泡,叶绿体大而清晰,有助于对实验现象的观察
步骤
试管A
试管B
1
加入用2mL缓冲液配制的菌株甲滤液
加入2mL缓冲液
2
在①条件下水浴保温30min
3
加入适量的纤维素液,80℃水浴保温10min
4
加入适量的斐林试剂,②,观察溶液颜色
变量控制
试管编号
①
②
③
④
⑤
⑥
⑦
光照
+
+
-
+
-
-
-
CO2
+
-
+
-
+
+
+
氧化型辅酶Ⅱ
+
+
-
+
-
-
-
还原型辅酶Ⅱ
-
-
-
-
+
+
-
腺苷三磷酸
+
-
-
-
+
-
+
组合
亲代组合(正反交)
杂交后代F1
F1自交得到的F2
主茎颜色
瘦果性状
主茎颜色
瘦果性状
1
甲×乙
红色
尖果
红色:绿色=9:7
尖果:钝果=3:1
2
甲×丙
红色
尖果
红色:绿色=3:1
尖果:钝果=3:1
3
乙×丙
红色
钝果
X
Y
雌配子基因型
配子数目
+
a
a
+
+
a
a
+
+
b
+
b
+
b
+
b
+
c
c
+
c
+
+
c
1025
1045
37
36
45
47
2
3
相关试卷
这是一份江苏省百校2024-2025学年高三上学期10月联考生物试卷(PDF版附解析),共29页。
这是一份湖北省金太阳百校大联考2024-2025学年高三上学期10月联考生物试题,文件包含湖北省金太阳百校大联考2024-2025学年高三上学期10月联考生物试题pdf、湖北省金太阳百校大联考2024-2025学年高三上学期10月联考生物试题答案pdf等2份试卷配套教学资源,其中试卷共9页, 欢迎下载使用。
这是一份湖北省百校大联考2024-2025学年高三上学期10月联考生物试题,文件包含湖北省金太阳百校大联考2024-2025学年高三上学期10月联考生物试题pdf、湖北省金太阳百校大联考2024-2025学年高三上学期10月联考生物试题答案pdf等2份试卷配套教学资源,其中试卷共9页, 欢迎下载使用。

