所属成套资源:2025高考地理大一轮复习课件+讲义+练习(湘教版)
- 第三部分 第一章 课时五6 区域及其类型(课件+讲练)-2025高考大一轮复习地理(湘教版) 课件 0 次下载
- 第三部分 第一章 课时五7 区域发展差异与因地制宜(课件+讲练)-2025高考大一轮复习地理(湘教版) 课件 0 次下载
- 第三部分 第二章 真题专练(课件+讲练)-2025高考大一轮复习地理(湘教版) 课件 0 次下载
- 第三部分 第二章 课时五9 大都市的辐射功能——以我国上海为例(课件+讲练)-2025高考大一轮复习地理(湘教版) 课件 0 次下载
- 第三部分 第二章 课时六0 产业转型地区的结构优化——以美国休斯敦为例(课件+讲练)-2025高考大一轮复习地理(湘教版) 课件 0 次下载
第三部分 第一章 课时五8 区域联系与区域协调发展(课件+讲练)-2025高考大一轮复习地理(湘教版)
展开
这是一份第三部分 第一章 课时五8 区域联系与区域协调发展(课件+讲练)-2025高考大一轮复习地理(湘教版),文件包含第三部分第一章课时58区域联系与区域协调发展pptx、第三部分第一章训练58区域联系与区域协调发展练习docx、第三部分第一章课时58区域联系与区域协调发展教师版docx、第三部分第一章课时58区域联系与区域协调发展讲义docx等4份课件配套教学资源,其中PPT共60页, 欢迎下载使用。
区域联系与区域协调发展
1.区域联系(1)区域与区域之间具有物质、能量、 等形式的联系。(2)联系方式①自然环境:大气环流、 循环、地质循环等。②人文环境:区域之间的经济、社会、文化的联系形式,如人口流动与 ,商品、劳务和技术专利 ,投资、金融期货产品交易,信息、通信、文化与学术交流等。
经济全球化对中国经济发展的影响(1)有利于吸引和利用外资,引进世界先进管理理论和经验并实现管理的创新。(2)有利于扩大对外贸易。(3)有利于加速中国工业化进程,提升产业结构。(4)有利于深入地参与国际分工,发挥本国现实和潜在的优势,拓展海外市场。
回归教材 读选择性必修2教材第29页图1-27 “隋朝大运河”,说说交通运输线对相互联系的区域的意义。
答案 有利于区域之间的物资运输,加强区域之间的人口流动,实现区域之间的文化交流与融合。
2.区域协调发展(1)意义: 缩小区域 ,实现区域可持续发展。(2) 东、西部地区的经济合作
回归教材 读选择性必修2教材第31页“阅读”,简述我国主要的区域协调发展战略。
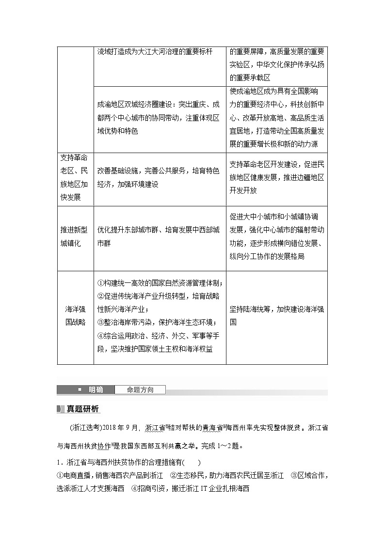
答案 ①四大板块协调发展:西部大开发、东北老工业基地振兴、中部崛起、东部打造创新高地;②区域重大战略:京津冀协同发展,长江经济带共抓大保护、不搞大开发,长江三角洲区域一体化,黄河流域生态保护和高质量发展,成渝地区双城经济圈建设;③推进新型城镇化;④坚持陆海统筹,加快建设海洋强国。
我国区域协调发展战略发达区域具有资金、技术、信息等方面的优势,落后区域具有劳动力、自然资源等方面的优势,两者通过这些经济要素的流动,实现优势互补,促进区域之间的协调发展。
(浙江选考)2018年9月,浙江省结对帮扶的青海省海西州率先实现整体脱贫。浙江省与海西州扶贫协作是我国东西部互利共赢之举。完成1~2题。1.浙江省与海西州扶贫协作的合理措施有①电商直播,销售海西农产品到浙江 ②生态移民,助力海西农民迁居至浙江③区域合作,选派浙江人才支援海西 ④招商引资,搬迁浙江IT企业扎根海西A.①③ B.①④ C.②③ D.②④2.我国西部许多农村贫困地区的环境承载力较低,主要体现在A.人口密度大 B.经济规模小C.土地生产力低 D.生产技术水平低
答案 1.____ 2.____
答案 (1)为满足城镇发展的用地需求,部分农林用地转变为城镇建设用地;外来企业建设需要征用农林用地;村庄道路、住宅建设占用农林用地。(2)外来企业提供的就业机会少;外出务工人员多;靠近城市,交通便利,外出务工方便;与传统农业相比,外出务工收入水平相对较高。(3)发挥该村资源优势,为企业提供农副产品;满足企业需求,提供民宿、餐饮、休闲等生活配套服务;发挥区位优势,配合企业发展物流、租赁等生产性服务业;发挥企业技术和资金优势,加强村民技能培训,提高村民就业能力。(本大题答案仅供参考)
区域的关联性原理说出区域关联性的主要表现。
答案 ①区域要素(如自然要素的水、大气,人文要素中的人口、产业、文化等)在不同区域之间流动。②要素流动的方向,如城镇化过程中,人口从乡村向城镇流动,农业人口减少,而城镇人口增加。③要素流动的强度,如资金流动数量的多少。
考向1 通过“区域联系”考查“综合思维”(2024·甘肃金昌校考)跨境区域经济合作需要充分考虑两地的区位状况、产业结构等。邻近新疆的西西伯利亚地区是俄罗斯重要的商品粮和畜牧业基地。近年来,新疆与西西伯利亚地区在农业上开展了广泛的交流合作。据此完成1~3题。1.新疆与西西伯利亚地区农业发展的相同条件是A.光热充足 B.降水丰沛C.土壤肥沃 D.土地广阔
(2024·甘肃金昌校考)跨境区域经济合作需要充分考虑两地的区位状况、产业结构等。邻近新疆的西西伯利亚地区是俄罗斯重要的商品粮和畜牧业基地。近年来,新疆与西西伯利亚地区在农业上开展了广泛的交流合作。据此完成1~3题。2.新疆向西西伯利亚地区出口潜力最大的农产品是A.粮食 B.果蔬 C.肉制品 D.奶制品
(2024·甘肃金昌校考)跨境区域经济合作需要充分考虑两地的区位状况、产业结构等。邻近新疆的西西伯利亚地区是俄罗斯重要的商品粮和畜牧业基地。近年来,新疆与西西伯利亚地区在农业上开展了广泛的交流合作。据此完成1~3题。3.为加强农产品贸易往来,两地应重点A.完善冷链物流体系 B.加大农业科技投入C.引导消费观念转变 D.推广新型农业机械
考向2 通过“区域协调发展”考查“区域认知”
(2023·湖北九师联盟质检)兰西城市群是指以甘肃省省会兰州市、青海省省会西宁市为中心,主要包括甘肃省定西市和青海省海东市、海北藏族自治州等22个地州市的经济地带,是中国西部重要的跨省区城市群。2022年2月17日,两省政府办公厅联合印发《兰州——西宁城市群发展“十四五”实施方案》。右图示意兰西城市群空间格局。据此完成4~6题。
4.与京津冀城市群相比,兰西城市群A.城市体系更加健全B.城市间联系强度大C.资源型城市占比大D.中心城市辐射能力强
5.从国家层面看,兰西城市群的战略定位不包括A.维护国家生态安全的战略支撑B.保障国家粮食安全的生产基地C.优化国土开发格局的重要平台D.支撑西北地区发展的增长极
6.为促进城市群一体化发展,兰西城市群在发展初期首先应该A.推进生态治理联防联控B.加强核心城市辐射作用C.发展壮大新兴支柱产业D.推动基础设施互联互通
(2024·河南三门峡模拟)人类命运共同体是“一带一路”倡议的理想愿景。构建中国主导的“双环流全球价值链”(如下图)是构建人类命运共同体的重要途径,中国处于该价值链的中间节点位置,发挥着中心枢纽作用。据此完成1~3题。
1.不同国家和地区在“双环流全球价值链”中所处位置不同,其决定性因素是A.产业结构 B.经济总量 C.科技水平 D.开放程度
2.图中d环节输出的最可能是A.生产技术 B.初级产品C.高端产品 D.中间产品
(2024·河南三门峡模拟)人类命运共同体是“一带一路”倡议的理想愿景。构建中国主导的“双环流全球价值链”(如下图)是构建人类命运共同体的重要途径,中国处于该价值链的中间节点位置,发挥着中心枢纽作用。据此完成1~3题。3.中国在该价值链中发挥着中心枢纽作用,其中一个体现是A.与拉美国家开展能源合作B.向欧美国家输送高端产品C.向非洲地区出口初级产品D.为欧盟国家完成高端制造
(2023·北京海淀模拟)“内贸货物跨境运输”是指国内贸易货物通过境外港口中转的运输方式。2023年5月,海关总署公告新增俄罗斯符拉迪沃斯托克港为境外中转港口,大量“北货”由吉林省经符拉迪沃斯托克港中转,“南运”至浙江省舟山等口岸。读图,完成4~6题。4.图示区域A.南北走向铁路主要沿河谷修建B.自然植被以亚寒带针叶林为主C.三国交界,位置优越,开发强度大D.东部沿岸暖流流经,气候增温增湿
(2023·北京海淀模拟)“内贸货物跨境运输”是指国内贸易货物通过境外港口中转的运输方式。2023年5月,海关总署公告新增俄罗斯符拉迪沃斯托克港为境外中转港口,大量“北货”由吉林省经符拉迪沃斯托克港中转,“南运”至浙江省舟山等口岸。读图,完成4~6题。5.推测港口主要中转“北货南运”的货物为A.手机 B.石油 C.柑橘 D.玉米
(2023·北京海淀模拟)“内贸货物跨境运输”是指国内贸易货物通过境外港口中转的运输方式。2023年5月,海关总署公告新增俄罗斯符拉迪沃斯托克港为境外中转港口,大量“北货”由吉林省经符拉迪沃斯托克港中转,“南运”至浙江省舟山等口岸。读图,完成4~6题。6.符拉迪沃斯托克港成为我国境外中转港口①降低了东北大宗货物南运的物流成本 ②有效增强吉林省和浙江省的人才流动 ③利于东北增加外汇收入 ④带动符拉迪沃斯托克服务业发展A.①② B.②③ C.①④ D.③④
(2024·陕西汉中统考)推动京津冀协同发展是国家的重大发展战略之一。目前,京津冀物流协同发展已初见成效。下图示意2005年和2017年京津冀城市之间的物流联系强度。据此完成7~8题。7.2005~2017年京津冀城市之间物流空间联系的变化表现为A.等级化 B.由双核到单核C.网络化 D.由多核到双核
(2024·陕西汉中统考)推动京津冀协同发展是国家的重大发展战略之一。目前,京津冀物流协同发展已初见成效。下图示意2005年和2017年京津冀城市之间的物流联系强度。据此完成7~8题。8.影响京津冀城市之间物流联系强度的因素主要包括①人口年龄结构 ②交通通达度③城市经济规模 ④港口吞吐量A.①② B.①④ C.②③ D.③④
9.阅读图文材料,完成下列问题。(14分)材料一 城市发展到一定阶段,就会形成城市—城市群—都市圈的层级结构,与城市群一体化相比,都市圈更接近于同城化联系的通勤生活圈。作为全国经济最活跃的地区,长三角共有六大都市圈,分别是上海都市圈、南京都市圈、苏锡常都市圈、杭州都市圈、合肥都市圈和宁波都市圈。材料二 南京都市圈包括南京、镇江、扬州、淮安、芜湖、马鞍山、滁州、宣城等,八个城市产业各有亮点,互补性强,既有以智能电网、软件信息、集成电路等技术密集型制造业为主的产业,又有大规模资本密集型、劳动密集型制造业等。
材料三 下面两图分别为长三角都市圈区域图和部分都市圈中心城市产业结构图。
(1)简述上海市产业结构相对于其他中心城市的差异,并分析原因。(8分)
答案 差异:第三产业比重明显偏高,第一、二产业比重明显偏低。原因:上海作为中心城市,拥有高度发达的现代服务业;上海与周边城市形成较完整的产业链,上海以研发设计、营销为主;周边城市接受了上海制造业的溢出和转移,周边城市以制造业为主。
(2)从产业协调发展角度分析南京都市圈中的南京、马鞍山、淮安三城市的产业发展方向。(6分)
答案 南京:以技术密集型制造业为主,发展智能电网、软件信息、集成电路等产业;马鞍山:以资本密集型制造业为主;淮安:以劳动密集型产业为主。
10.阅读图文资料,完成下列要求。(12分)某校学生到河南省开展不同主题的研学活动。下图示意河南省位置及概况。
任务一:调查耕地开发利用现状耕地是农业生产的基础,2021年河南省部分地区实行大豆—玉米轮作,即2020年种植大豆的地块,2021年改种玉米。(1)指出河南省部分地区实行大豆—玉米轮作的益处。(4分)
答案 调整农作物种植结构,增加大豆、玉米等重要农产品的有效供给,防止粮食作物的结构性短缺;改善耕地质量,提高耕地产量(使土地的经济效益最大化)。
任务二:了解特色农产品的生长条件兰考蜜瓜是河南省兰考县特产,获批全国农产品地理标志。兰考县地处黄河故道,出产的兰考蜜瓜具有瓜体均匀、品质好、含糖量高、果肉细腻甜脆等特点。
(1)指出河南省部分地区实行大豆—玉米轮作的益处。(4分)
答案 兰考县地处黄河故道,以沙质土壤为主,土质疏松,透水、透气性好;土层深厚,富含有机质,土壤肥沃。
(2)说明兰考县生产高品质蜜瓜的土壤条件。(4分)
任务三:认识城市等级体系郑州市地处中原腹地,是我国重要的服装、食品、电子信息等产业基地,物流信息平台连通国内外,目前是中原城市群的核心城市。(3)从区域联系方式的视角,说明郑州在中原城市群中辐射功能最强的主要原因。(4分)
相关课件
这是一份第二部分 第一章 真题专练(课件+讲练)-2025高考大一轮复习地理(湘教版),文件包含第二部分第一章真题专练pptx、第二部分第一章真题专练教师版docx、第二部分第一章真题专练练习练习docx等3份课件配套教学资源,其中PPT共32页, 欢迎下载使用。
这是一份第三部分 第二章 课时六0 产业转型地区的结构优化——以美国休斯敦为例(课件+讲练)-2025高考大一轮复习地理(湘教版),文件包含第三部分第二章课时60产业转型地区的结构优化以美国休斯敦为例pptx、第三部分第二章训练60产业转型地区的结构优化以美国休斯敦为例练习docx、第三部分第二章课时60产业转型地区的结构优化以美国休斯敦为例教师版docx、第三部分第二章课时60产业转型地区的结构优化以美国休斯敦为例讲义docx等4份课件配套教学资源,其中PPT共49页, 欢迎下载使用。
这是一份第三部分 第二章 课时五9 大都市的辐射功能——以我国上海为例(课件+讲练)-2025高考大一轮复习地理(湘教版),文件包含第三部分第二章课时59大都市的辐射功能以我国上海为例pptx、第三部分第二章训练59大都市的辐射功能以我国上海为例练习docx、第三部分第二章课时59大都市的辐射功能以我国上海为例教师版docx、第三部分第二章课时59大都市的辐射功能以我国上海为例讲义docx等4份课件配套教学资源,其中PPT共59页, 欢迎下载使用。

