四川省成都市第七中学2024-2025学年高一上学期期中联考生物试题(无答案)
展开考试时间:75分钟满分:100分
一、单选题(1~30每题1分,31~40每题2分,共50分)
1.“竹外桃花三两枝,春江水暖鸭先知。”这一千古名句生动形象地勾画出早春的秀丽景色。下列与其相关的生命系统的叙述正确的是( )
A.桃花属于生命系统的器官层次B.一片江水中的所有鱼构成一个种群
C.地球上最大的生态系统是海洋生态系统D.江水等无机环境不参与生命系统的组成
2.细胞学说的建立过程是一个经科学家探究、开拓、继承、修正和发展的过程,充满了耐人寻味的曲折。下列说法正确的是( )
A.列文虎克通过观察植物的木栓组织发现并命名了细胞
B.施莱登通过完全归纳法得出植物细胞都有细胞核这一结论
C.德国科学家魏尔肖总结出“细胞通过分裂产生新细胞”
D.细胞学说揭示了一切生物的统一性
3.下列有关生命系统的叙述,正确的是( )
A.水、阳光等环境因素不属于生命系统的一部分
B.生物圈是地球上最基本的生命系统和最大的生态系统
C.流感病毒不属于生命系统,但其生命活动离不开活细胞
D.肌细胞里的蛋白质和核酸属于生命系统的分子层次
4.幽门螺杆菌是一种微需氧菌,常寄生在胃黏膜组织中,损伤胃黏膜屏障,感染后可引起慢性胃炎和消化性溃疡甚至胃癌,被世界卫生组织列为第一类生物致癌因子。下列说法正确的是( )
A.幽门螺杆菌细胞中不含线粒体,不能进行有氧呼吸
B.幽门螺杆菌细胞内有五种碱基、八种核苷酸
C.可以通过药物抑制幽门螺杆菌细胞核内有关酶的活性,抑制其繁殖
D.幽门螺杆菌必须依赖于活细胞生存,因此与被感染者一同进食,不会被传染
5.下列有关显微镜的叙述,不正确的是( )
A.若在载玻片写“9>6”,在显微镜视野观察到的图像是“9<6”
B.图①中显微镜镜头由a转换成b的过程为了不伤到物镜镜头,需要提升镜筒,换成b后只能调节细准焦螺旋
C.欲看清图②视野中的c处的细胞,应将装片适当向左移动
D.图③视野中放大的是物像的长度或宽度,其中X应为1024
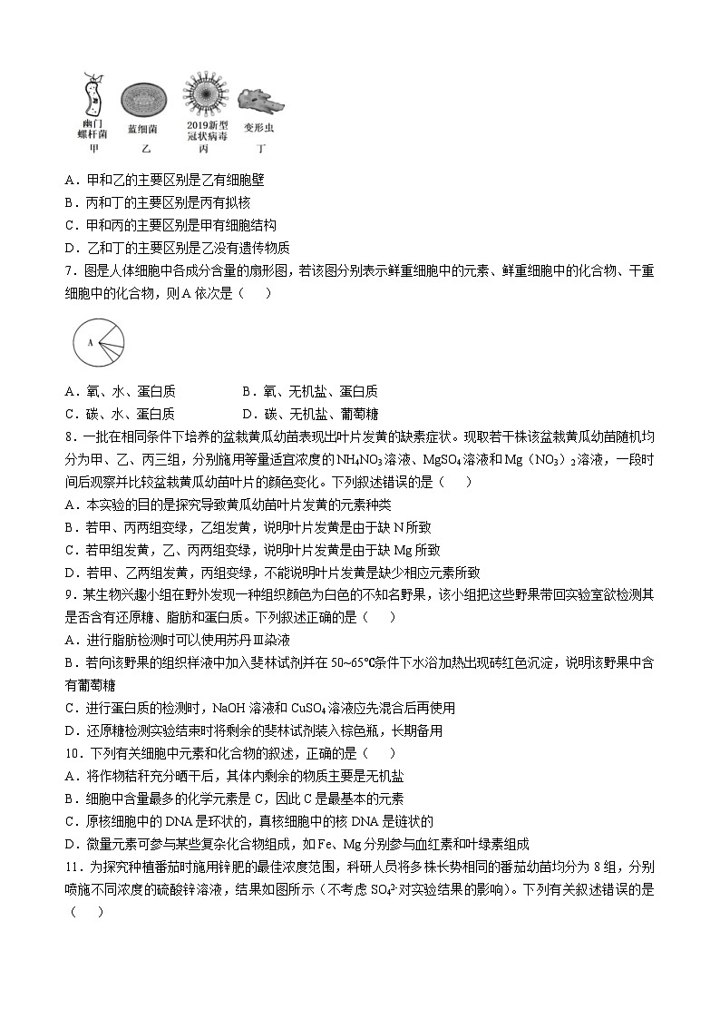
6.图所示为四种不同的生物,下列相关叙述正确的是( )
A.甲和乙的主要区别是乙有细胞壁
B.丙和丁的主要区别是丙有拟核
C.甲和丙的主要区别是甲有细胞结构
D.乙和丁的主要区别是乙没有遗传物质
7.图是人体细胞中各成分含量的扇形图,若该图分别表示鲜重细胞中的元素、鲜重细胞中的化合物、干重细胞中的化合物,则A依次是( )
A.氧、水、蛋白质B.氧、无机盐、蛋白质
C.碳、水、蛋白质D.碳、无机盐、葡萄糖
8.一批在相同条件下培养的盆栽黄瓜幼苗表现出叶片发黄的缺素症状。现取若干株该盆栽黄瓜幼苗随机均分为甲、乙、丙三组,分别施用等量适宜浓度的NH4NO3溶液、MgSO4溶液和Mg(NO3)2溶液,一段时间后观察并比较盆栽黄瓜幼苗叶片的颜色变化。下列叙述错误的是( )
A.本实验的目的是探究导致黄瓜幼苗叶片发黄的元素种类
B.若甲、丙两组变绿,乙组发黄,说明叶片发黄是由于缺N所致
C.若甲组发黄,乙、丙两组变绿,说明叶片发黄是由于缺Mg所致
D.若甲、乙两组发黄,丙组变绿,不能说明叶片发黄是缺少相应元素所致
9.某生物兴趣小组在野外发现一种组织颜色为白色的不知名野果,该小组把这些野果带回实验室欲检测其是否含有还原糖、脂肪和蛋白质。下列叙述正确的是( )
A.进行脂肪检测时可以使用苏丹Ⅲ染液
B.若向该野果的组织样液中加入斐林试剂并在50~65℃条件下水浴加热出现砖红色沉淀,说明该野果中含有葡萄糖
C.进行蛋白质的检测时,NaOH溶液和CuSO4溶液应先混合后再使用
D.还原糖检测实验结束时将剩余的斐林试剂装入棕色瓶,长期备用
10.下列有关细胞中元素和化合物的叙述,正确的是( )
A.将作物秸秆充分晒干后,其体内剩余的物质主要是无机盐
B.细胞中含量最多的化学元素是C,因此C是最基本的元素
C.原核细胞中的DNA是环状的,真核细胞中的核DNA是链状的
D.微量元素可参与某些复杂化合物组成,如Fe、Mg分别参与血红素和叶绿素组成
11.为探究种植番茄时施用锌肥的最佳浓度范围,科研人员将多株长势相同的番茄幼苗均分为8组,分别喷施不同浓度的硫酸锌溶液,结果如图所示(不考虑SO42-对实验结果的影响)。下列有关叙述错误的是( )
A.锌元素属于番茄生长所必需的微量元素
B.实验中栽培各组番茄幼苗时所使用的土壤基质应相同,以保证无关变量相同且适宜
C.硫酸锌溶液浓度过高会降低番茄植株的果实产量
D.由实验结果分析,施用硫酸锌溶液的最佳浓度范围是12~16mg/L
12.下图为对刚收获的种子所做的一系列处理,相关叙述正确的是( )
A.妥善处理①②,都能够萌发形成幼苗
B.③为无机盐,在生物体内主要以化合物形式存在
C.点燃后产生的③中的大量元素有N、P、S、Ca、Fe等
D.④和⑤是同一种物质,但是在细胞中存在形式不同
13.下列动植物细胞中糖类、脂质的分类与比较,正确的是( )
A.B.
C.D.
14.粗粮、蔬菜、水果等食物中含有的纤维素被一些科学家称为“第七类营养素”。下列有关纤维素的叙述错误的是( )
A.植物细胞壁含纤维素,纤维素不溶于水
B.膳食纤维能为人和腐生细菌的生长提供能量
C.膳食纤维可促进胃肠蠕动,有利于肠道中有害物质排出
D.淀粉与纤维素均由葡萄糖连接而成,但葡萄糖连接方式不同
15.瓜子在中国历史上第一次被记载是在一千多年前的《太平寰宇记》上,到了明清时期,嗑瓜子的习俗已经非常流行了,但那时的主角是西瓜子,后来不断地向葵花子演变。下列相关叙述中正确的是( )
A.瓜子中存在的大量不饱和脂肪酸,是细胞中良好的储能物质
B.瓜子中含有的大量元素钙、铁、磷等,可以促进人体骨骼的生长以及牙齿的发育
C.炒干的瓜子中一定含有核糖和脱氧核糖
D.新鲜瓜子在炒制的过程中失去的水是自由水
16.科学家在加利福尼亚州东部的莫诺湖里发现了一种被称作GFAJ-1的独特细菌,这种细菌能利用剧毒化合物——砒霜中的砷来代替磷元素构筑生命分子,进行一些关键的生化反应。根据上述材料进行预测,下列说法错误的是( )
A.GFAJ-1细菌体内含量较多的六种元素可能是碳、氢、氧、氮、砷、硫
B.GFAJ-1细菌体内有裸露的环状DNA分子
C.砷元素存在于GFAJ-1细胞膜、糖类等结构或物质中
D.该发现使人类对生命的认识发生了重大改变,拓宽了在极端环境寻找生命的证据
17.迁徙的鸟类,长途跋涉不迷路与其体内的磁受体蛋白有关,磁受体蛋白能感应到微弱的地球磁场,并沿着地球磁场方向排列。下列叙述正确的是( )
A.磁受体蛋白溶液中加入一些食盐后析出,会失去原有功能
B.磁受体蛋白中一定含有所有的组成蛋白质的氨基酸
C.鸟类体细胞中一般都含有磁受体蛋白
D.磁受体的特异性主要体现在氨基酸的种类、数量、排列顺序及蛋白质的空间结构上
18.头发是角蛋白,含有两条肽链,烫发机理如下图所示,以下说法错误的是( )
A.②处通过拉力或温度等物理因素使蛋白质变性
B.每个角蛋白分子至少含有2个游离氨基和羧基
C.头发中角蛋白是构成生物体结构的重要物质,称为结构蛋白
D.从组成角蛋白的氨基酸角度分析,-SH存在于氨基酸的R基或其它基团上
19.“秋风起,蟹脚肥”,此时蟹黄多油满、壳薄、肉质细腻。下列说法正确的是( )
A.蟹肉的蛋白质与人体蛋白质种类不同的原因是氨基酸种类不同
B.蟹壳中的几丁质可用于废水处理、制作人工皮肤等
C.蟹黄多油,说明此季节脂肪是蟹细胞主要的能源物质
D.煮熟蟹肉更易消化是因为高温能使大多数肽键断裂
20.甲图中①②③④表示不同化学元素所组成的化合物,乙图表示由单体构成的化合物(局部)。下列说法错误的是( )
A.甲图中所示的化学元素只有大量元素,没有微量元素
B.若甲图中②是储能物质,则其可能是纤维素,也可能是脂肪
C.若乙图表示核糖核酸,则其彻底水解后,产物种类为6种
D.若乙图表示糖原,则其主要分布在人和动物的肝脏和肌肉中
21.2020年10月7日诺贝尔化学奖颁给了2位研究生物学的科学家,以表彰她们“开发出一种基因编辑方法”。她们阐述和发展了CRISPR基因编辑技术,利用这些技术和工具,研究人员可以极其精确地修改动物、植物和微生物的DNA,下列有关叙述错误的是( )
A.动物、植物体中DNA主要分布在细胞核中
B.动物、植物和蓝细菌的DNA所含的五碳糖、磷酸和碱基种类相同
C.比较DNA和RNA彻底水解得到的产物,相同的物质有6种
D.DNA分子上特定的碱基(或脱氧核苷酸)排列顺序代表了遗传信息
22.细胞膜的流动镶嵌模型是基于实验证据提出的。下列实验事实与结论对应关系错误的是( )
A.脂质更容易通过细胞膜可推测细胞膜的主要组成成分中有脂质
B.细胞的表面张力显著低于油-水界面的表面张力可推测细胞膜中附有蛋白质
C.电镜下细胞膜的暗-亮-暗的三层结构可推测细胞膜由蛋白质-脂质-蛋白质组成
D.荧光标记的小鼠细胞和人细胞融合实验结果可推测细胞膜具有选择透过性
23.科学家曾经提出过众多的细胞膜结构模型,如目前被大多数科学家认可的“流动镶嵌模型”。也有学者进一步提出细胞膜是以甘油磷脂为主体的生物膜;胆固醇、鞘磷脂等形成有序的脂相,如同漂浮在脂双层上的“筏”一样,载着具有生物功能的膜蛋白,该模型即如图所示的“脂筏模型”。下列关于细胞膜的叙述,错误的是( )
A.细胞膜的主要成分是“脂筏区域”的①②③④
B.③表示糖被,糖被与细胞间信息交流密切相关
C.图示“脂筏区域”可表示动物细胞膜的部分结构
D.④跨膜蛋白的两端为亲水区域,中间为疏水区域
24.作为系统的边界,细胞膜在细胞的生命活动中起了非常重要的作用。下列关于细胞膜功能的叙述,错误的是( )
A.细胞膜的出现让细胞成为相对独立的系统,保障了细胞内部环境的相对稳定
B.细胞膜上的蛋白质在物质运输中有重要作用
C.精子和卵细胞之间通过直接接触实现识别和结合,不需要信号分子
D.高等植物细胞之间通过胞间连丝相互连接,实现物质运输和信息交流
25.使用显微镜观察细胞时,可依据图像中特定的结构判断细胞的类型。下列叙述正确的是( )
A.若观察到核膜,则一定不是原核细胞B.若观察不到叶绿体,则一定不是植物细胞
C.若观察到细胞壁,则一定为植物细胞D.若观察不到染色体,则一定为原核细胞
26.将鼠的肝细胞磨碎,进行差速离心(即将细胞匀浆放在离心管中,先进行低速离心,使较大颗粒形成沉淀P1;再用高速离心沉淀上清液中的小颗粒物质,从而将细胞不同的结构逐级分开),结果如下图所示。下列说法不正确的是( )
A.遗传物质主要分布在P1B.合成蛋白质的场所分布于S1、P2、S2、S3、P4中
C.P4中有不含磷脂分子的细胞器D.图中含有线粒体的组分只有P2
27.酵母菌sec系列基因的突变会影响分泌蛋白的分泌过程,某突变酵母菌菌株的分泌蛋白最终积累在高尔基体中。此外,还可能检测到分泌蛋白的场所是( )
A.线粒体、囊泡B.内质网、细胞外
C.线粒体、细胞质基质D.内质网、囊泡
28.科学家已知伞藻的伞帽形态主要由假根中细胞核控制的,并用伞形帽和菊花形帽两种伞藻进行了一个嫁接实验,如图表示其中的一组。对此实验的有关分析错误的是( )
A.本实验中的另一组应该将乙的伞柄移植到甲的假根上
B.由本实验可以推测伞帽的形态可能主要与假根有关
C.若要进一步验证细胞核的功能,还应进行核移植实验
D.实验表明伞柄和假根中都有细胞质,但由细胞核控制其帽形
29.如图是细胞核结构模式图,①~④表示细胞核的各种结构。下列叙述错误的是( )
A.蛋白质合成旺盛的细胞中②可能更大
B.①螺旋化程度增大会转变为另一种存在状态
C.②参与形成的核糖体可附着在结构③的外膜上
D.④是核质之间核DNA、RNA、蛋白质等大分子进出的通道
30.核纤层普遍存在于高等真核细胞中,由特殊的纤维丝状蛋白组成。它位于内层核膜与染色质之间,核纤层蛋白向外与内层核膜上的蛋白结合,向内与染色质的特定区段结合,如图所示。核纤层能维持细胞核正常的形状与大小,有利于细胞核与细胞质之间的隔离与信息交换。下列有关叙述错误的是( )
A.该模式图以图画形式表现出部分特征,属于概念模型
B.通过结构①实现核质之间频繁的物质交换和信息交流
C.图中结构②与某种RNA的合成以及核糖体的形成有关
D.若将核纤层破坏,则细胞核的形态和功能均会发生改变
31.某同学在实验室观察保卫细胞时,若要把显微镜视野下的标本从下图中的A转换到B,则下列关于操作步骤的叙述,正确的是( )
A.向右上方移动装片B.提升镜筒后转动转换器
C.使用小光圈将视野调暗D.只能用细准焦螺旋调焦
32.支原体是一类可用人工培养基培养的微小生物,会引发支原体肺炎等疾病。如图为支原体的结构模式图。下列关于支原体的叙述正确的是( )
A.支原体细胞质中除了核糖体还有其他细胞器
B.支原体与大肠杆菌的结构区别只是其没有鞭毛
C.支原体与病毒的主要区别是其具有细胞结构
D.支原体与植物细胞的主要区别是其没有叶绿体
33.下图中甲、乙、丙所示为组成生物体的相关化合物,乙为一个由α、β、γ三条多肽链形成的蛋白质分子,共含271个氨基酸,图中每条虚线表示由两个巯基(—SH)脱氢形成一个二硫键(—S—S—)。下列相关叙述不正确的是( )
A.甲为组成乙的基本单位,且乙中最多含有21种甲
B.由不同的甲形成乙后,相对分子质量比原来减少了4832
C.由丙构成的大分子主要存在于细胞核中,且在乙的生物合成中具有重要作用
D.如果甲中的R为C3H5O2,那么由两分子甲形成的化合物中含有16个H
34.鬼笔环肽是从一种剧毒蘑菇中分离出来的一种多肽物质,分子式为C35H48N8O11S,其彻底水解产生的氨基酸中有4个氧原子位于R基上,下列说法正确的是( )
A.鬼笔环肽中存在二硫键,能维持其结构的相对稳定
B.鬼笔环肽彻底水解后得到的产物的总相对分子质量不变
C.鬼笔环肽彻底水解后最多可以得到7种氨基酸
D.鬼笔环肽彻底水解所产生的氨基酸的R基中有2个氮原子
35.“结构与功能相适应”的原则是生物学的基本观点之一,下列与该原则不相符的是( )
A.叶绿体和线粒体以不同的方式增大膜面积,有利于化学反应的高效进行
B.溶酶体内含有水解酶,得以分解衰老、损伤的细胞器
C.人体细胞的细胞膜两侧均分布有糖蛋白,有利于接收信息
D.细胞骨架是由蛋白质纤维组成的网架结构,与细胞的运动、分裂等有关
36.如图是溶酶体发生过程及其“消化”功能示意图,下列叙述错误的是( )
A.b是刚形成的溶酶体,它起源于高尔基体
B.c是内质网,d是线粒体,e是包裹线粒体的小泡
C.溶酶体进行生命活动所需的能量由e内的d提供
D.b和e融合为f的过程体现了生物膜具有流动性
37.囊泡运输是细胞内重要的运输方式。没有囊泡运输的精确运行,细胞将陷入混乱状态。下列叙述正确的是( )
A.囊泡的运输依赖于细胞骨架
B.囊泡可来自核糖体、内质网等细胞器
C.囊泡与细胞膜的融合依赖于膜的选择透过性
D.囊泡将细胞内所有结构形成统一的整体
38.图为细胞的生物膜系统概念图,据图判断下列叙述正确的是( )
A.图中a、c分别是指细胞膜、具膜细胞器
B.若d是叶绿体,则存在于所有植物细胞中
C.图中p一定是线粒体的内膜
D.图中的f和h分别是指内质网和高尔基体
39.图表示某种细胞内甲、乙、丙三种细胞器的物质组成情况。下列相关叙述正确的是( )
A.若该细胞是动物细胞,则甲可能是线粒体或细胞核
B.若该细胞是植物细胞,则乙不是内质网就是高尔基体
C.若甲在牛的细胞中不存在,则该细胞器为叶绿体
D.丙这种细胞器中含有的核酸可能是DNA
40.高尔基体对损伤的神经细胞膜有修补作用,Src蛋白分布于高尔基体等处,参与细胞内信号转导。氧化应激是中枢神经系统损伤后产生的继发性损伤之一,科研人员使用H2O2构建氧化应激神经元模型并进行了相关实验,结果如图。下列说法错误的是( )
A.高尔基体可对来自内质网的蛋白质进行加工、分类和包装
B.高尔基体可能通过形成囊泡来修补损伤神经元的细胞膜
C.H2O2处理能影响神经元的正常功能,并使高尔基体平均长度增加
D.注射SA激活神经元中的Src蛋白可加大氧化应激引起的继发性损伤
二、简答题(共5个小题,每题10分,共50分)
41.(10分)研究人员对分别取自3种不同生物的部分细胞(甲、乙、丙)进行观察和实验,获得的结果如下表(表中√表示有,×表示无)。
(1)甲、乙、丙3种细胞最可能分别取自以下哪类生物?___________(填字母)
A.冷箭竹B.熊猫C.青霉D.发菜
(2)丙能进行光合作用的物质基础是因为其内含有______________及光合作用所需的酶。
(3)比较发菜的细胞结构和熊猫口腔上皮细胞结构,它们之间最主要的区别是_____________。
(4)青霉素是由青霉产生的代谢产物,临床上常用于治疗肺炎,青霉素通过干扰细菌细胞壁的合成导致细菌裂解,从而达到杀菌的目的。青霉和支原体的基本结构具有高度的统一性,如都具有_________(至少答两个);_______(填“能”或“不能”)用青霉素治疗支原体肺炎,理由是___________。
42.(10分,除标注说明外,每空1分)血红蛋白(HbA)是红细胞的主要组成部分,能与氧结合并运输氧。每个血红蛋白分子由1个珠蛋白和4个血红素(血红素中心为1个铁原子)组成。每个珠蛋白有4条肽链,即2条α链、2条β链,每条α链由141个氨基酸构成,每条β链由146个氨基酸构成。图1是血红蛋白的四级结构示意图,请回答下列问题:
(1)血红蛋白与肌红蛋白不同,由四条肽链组成,每条链都含有一个血红素辅基,两种蛋白质分子中氨基酸的数目、种类和排列顺序不同,但它们的主要功能却具有相似性,试分析原因:___________。
(2)初始合成的珠蛋白中___________(填“含”或“不含”)铁元素。若四条肽链盘曲过程中形成了3个二硫键(由两个半胱氨酸上的-SH缩合而成,即-SH和-SH缩合成-S-S-),组成血红蛋白的氨基酸平均分子量为a,血红蛋白的分子量约为___________(不考虑血红素的分子量)。
(3)某蛋白质分子中的一条肽链为156肽,其分子式为CxHyNzOwS(z>156,w>157),并且是由下图五种氨基酸组成的,那么,将该156肽彻底水解后将会得到___________个赖氨酸,___________个天冬氨酸(结果可含分子式中的未知数)。
(4)若血红蛋白的每条α链有5个丙氨酸,分别位于第26、71、72、99、141位(如图2所示)。肽酶E专门水解丙氨酸氨基端的肽键。肽酶E完全作用于1条α链后,产生的多肽中氢原子数比α链少___________个。
43.(10分,每空2分)下图为我国科研人员提出的哺乳动物有核组织细胞的细胞膜模型,A、B表示细胞膜的两侧。请回答:
(1)该模型的基本支架是[3]___________,图中的1、2、4代表___________分子。
(2)细胞膜具有流动性,主要表现为___________。
(3)取早期胚胎的外胚层组织和中胚层组织,将两者细胞分散后混合培养。混合培养初期,外胚层细胞和中胚层细胞均匀分布;一段时间后,两种细胞各自识别并聚集。该现象说明细胞膜具有___________的功能。
(4)哺乳动物有核组织细胞的细胞膜外侧(图中的A侧)多了一层致密的蛋白层,利于细胞间的联系和支撑,膜的整体厚度约为20纳米;而红细胞膜外侧没有致密的蛋白层,膜的整体厚度约为10纳米。请从结构与功能相适应的角度,分析红细胞膜外侧没有致密蛋白层,膜厚度低的原因:___________。
44.(10分,除标注说明外,每空1分)图甲表示细胞的生物膜系统的部分组成在结构与功能上的联系。COPⅠ、COPⅡ是被膜小泡,可以介导蛋白质在A与B之间的运输。图乙是该细胞在抗体分泌前几种生物膜面积的示意图。请据图回答以下问题:
(1)细胞质中的细胞器并不是漂浮于细胞质中的,细胞质中有着支持它们的结构--细胞骨架,它是由________组成的网架结构。
(2)除了图甲中所示的功能外,溶酶体还能够分解________,以保持细胞的功能稳定。
(3)图中的膜结构参与生物膜系统的组成,________、________以及细胞膜等共同构成了细胞的生物膜系统。广阔的膜面积为________,并且使各种细胞器分成小区室,保证了生命活动高效有序。
(4)图甲中B的功能是________________。根据图乙“抗体分泌前几种生物膜面积的示意图”,在图乙相应位置上画出抗体分泌后几种生物膜面积变化的示意图。
45.(10分)科学家因发现了miRNA(一种RNA)及其功能荣获2024年诺贝尔生理学或医学奖,要充分领会该成果的意义,需要深入了解细胞核的结构与功能。请据图回答下列问题(在[ ]中填标号,在上填名称):
(1)图示结构是使用显微镜观察细胞________(填“真核”或“原核”)才能看到的。
(2)遗传信息就像细胞生命活动的“蓝图”,遗传信息的载体是_________,它主要储藏在细胞核内的[ ]__________中。
(3)图中①是___________,图中②共含有___________层磷脂分子。
(4)miRNA的生物合成起始于细胞核,前体miRNA通过[ ]_______从细胞核运输到细胞质中,然后被加工成成熟的miRNA,参与调控蛋白质的合成。合成蛋白质的过程需要核糖体参与,而图中的[ ]与核糖体的形成有关。
(5)细胞核常被誉为细胞的“大脑”,对其功能较为全面的阐述是:___________。
生物种类
核膜
光合作用
核糖体
细胞壁
甲
√
√
√
√
乙
√
×
√
丙
×
√
√
√
四川省成都市第七中学2024-2025学年高一上学期期中联考生物试题: 这是一份四川省成都市第七中学2024-2025学年高一上学期期中联考生物试题,共8页。
四川省成都市青羊区四川省成都市树德中学2024-2025学年高二上学期11月期中生物试题(无答案): 这是一份四川省成都市青羊区四川省成都市树德中学2024-2025学年高二上学期11月期中生物试题(无答案),共8页。试卷主要包含了单项选择题,非选择题等内容,欢迎下载使用。
四川省成都市树德中学2024-2025学年高一上学期期中生物试卷(PDF版附答案): 这是一份四川省成都市树德中学2024-2025学年高一上学期期中生物试卷(PDF版附答案),共7页。

