湖北省孝感市2023_2024学年高一生物上学期9月月考试题含解析
展开
这是一份湖北省孝感市2023_2024学年高一生物上学期9月月考试题含解析,共20页。试卷主要包含了选择题的作答,非选择题的作答等内容,欢迎下载使用。
1.答题前,先将自己的姓名、准考证号、考场号、座位号填写在试卷和答题卡上,并将准考证号条形码粘贴在答题卡上的指定位置。
2.选择题的作答:每小题选出答案后,用2B铅笔把答题卡上对应题目的答案标号涂黑。写在试卷、草稿纸和答题卡上的非答题区域均无效。
3.非选择题的作答:用黑色签字笔直接答在答题卡上对应的答题区域内。写在试卷、草稿纸和答题卡上的非答题区域均无效。
一、单选题(每题只有一个正确答案,每题2分共40分)
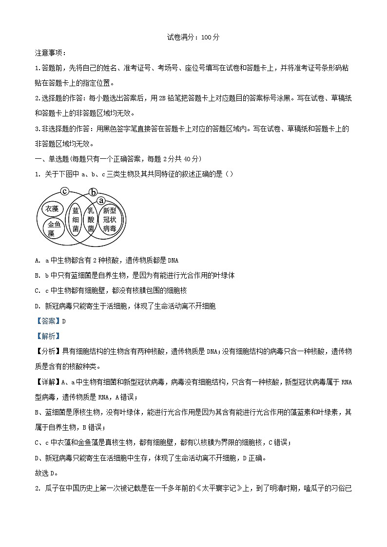
1. 关于下图中a、b、c三类生物及其共同特征的叙述正确的是()
A. a中生物都含有2种核酸,遗传物质都是DNA
B. b中只有蓝细菌是自养生物,是因为有能进行光合作用的叶绿体
C. c中生物都有细胞壁,都没有核膜包围的细胞核
D. 新冠病毒只能寄生于活细胞,体现了生命活动离不开细胞
【答案】D
【解析】
【分析】具有细胞结构的生物含有两种核酸,遗传物质是DNA;没有细胞结构的病毒只含一种核酸,遗传物质是含有的核酸种类。
【详解】A、a中生物有细菌和新型冠状病毒,病毒没有细胞结构,只含有一种核酸,新型冠状病毒属于RNA型病毒,遗传物质是RNA,A错误;
B、蓝细菌是原核生物,没有叶绿体,能进行光合作用是因为其含有能进行光合作用的藻蓝素和叶绿素,其属于自养生物,B错误;
C、c中衣藻和金鱼藻是真核生物,都有细胞壁,都有以核膜为界限的细胞核,C错误;
D、新冠病毒只能寄生在活细胞中生存,体现了生命活动离不开细胞,D正确。
故选D。
2. 瓜子在中国历史上第一次被记载是在一千多年前的《太平寰宇记》上,到了明清时期,嗑瓜子的习俗已经非常流行了,但那时的主角是西瓜子,后来不断地向葵花子演变。下列相关叙述中正确的是()
A. 瓜子中存在大量的不饱和脂肪酸,是植物细胞中良好的储能物质
B. 瓜子中含有的大量元素钙、铁、磷等,可以促进入体骨骼的生长以及牙齿的发育
C. 新鲜瓜子在炒制的过程中失去的水有自由水和结合水
D. 炒干的瓜子中含量最多的有机物是脂肪
【答案】C
【解析】
【分析】注意区分几组易混物质①脂质、脂肪和脂肪酸;脂肪属于脂质的一种;脂肪酸(和甘油)是脂肪的组成成分。②核糖、脱氧核糖和核苷酸:核糖是核糖核苷酸的组成成分之一;脱氧核糖是脱氧核糖核苷酸的组成成分之一。③固醇和胆固醇:胆固醇(和维生素D、性激素)属于固醇。
【详解】A、瓜子中含有较多的不饱和脂肪酸,而脂肪是细胞中良好的储能物质,不是脂肪酸,A错误;
B、铁是微量元素,B错误;
C、新鲜瓜子在炒制的过程中失去的水有自由水和结合水,C正确;
D、死亡细胞中含量最多的有机物是蛋白质,不是脂肪,D错误。
故选C。
3. 下列有关水和无机盐的叙述,错误的是()
A. 水作为良好的溶剂是因为水分子空间结构及电子的不对称分布使其具有极性
B. 水分子间靠氢键相互作用使水温不易改变,便于维持生命系统稳定性
C. 人体内钠离子缺乏会引起神经、肌肉细胞兴奋性降低,可能引发肌肉无力,说明无机盐对维持正常生命活动有重要作用
D. 哺乳动物血液中钙离子含量太低,会出现抽搐等症状,说明无机盐对维持细胞酸碱平衡有重要作用
【答案】D
【解析】
【分析】水作为良好的溶剂是因为水分子空间结构及电子的不对称分布使其具有极性,带有正电荷或负电荷的分子或离子都容易与水结合,水分子间靠氢键相互作用具有较高的比热容,使水温不易改变,便于维持生命系统稳定性。无机盐的作用:是细胞内复杂化合物的重要组成成分、对于维持细胞和生物体的生命活动具有重要作用、维持细胞的酸碱平衡。
【详解】A、水作为良好的溶剂是因为水分子空间结构及电子的不对称分布使其具有极性,带有正电荷或负电荷的分子或离子都容易与水结合,A正确;
B、水分子间靠氢键相互作用具有较高的比热容,使水温不易改变,便于维持生命系统稳定性,B正确;
C、无机盐对维持正常生命活动有重要作用,例如:人体内钠离子缺乏会引起神经,肌肉细胞兴奋性降低,可能引发肌肉无力,C正确;
D、哺乳动物血液中钙离子含量太低,会出现抽搐等症状,说明无机盐对于维持正常的生命活动是必不可少的,D错误。
故选D。
4. 螺旋藻是一种主要分布在热带、亚热带地区的蓝细菌门颤藻科螺旋状微藻,被联合国粮农组织(FAO)誉为“21世纪最理想的食品”。下列有关描述错误的是( )
A. 螺旋藻细胞中含量最多的化合物是蛋白质
B. 螺旋藻能把无机物转化成有机物,是自养型生物
C. 螺旋藻含有人体必需的Fe、Mn、Zn等微量元素
D. 螺旋藻和黑藻在细胞结构上的主要区别是有无以核膜为界限的细胞核
【答案】A
【解析】
【分析】螺旋藻属于原核生物,原核细胞与真核细胞相比,最大的区别是原核细胞没有被核膜包被的成形的细胞核,没有核膜、核仁和染色体;原核细胞只有核糖体一种细胞器,但原核生物含有细胞膜、细胞质等结构,也含有核酸(DNA和RNA)和蛋白质等物质。
【详解】A、螺旋藻细胞中含量最多的化合物是水,A错误;
B、螺旋藻是蓝细菌的一种,含有叶绿素和藻蓝素,能够进行光合作用,能把无机物转化成有机物,是自养型生物,B正确;
C、Fe、Mn、Zn在人体中含量较少,属于微量元素,螺旋藻含有人体必需的Fe、Mn、Zn等微量元素,被联合国粮农组织(FAO)誉为“21世纪最理想的食品”,C正确;
D、螺旋藻是原核生物,黑藻是真核生物,两者在细胞结构上的主要区别是有无以核膜为界限的细胞核,D正确。
故选A。
5. 支原体种类繁多,常导致呼吸道、生殖道等器官感染,而中医临床研究发现念珠蓝细菌(十堰地区称其“地曲莲”)有一定消炎止痛功效。下列有关说法正确的是()
A. 地曲莲具有细胞、组织、器官等多个生命系统的层次
B. 支原体细胞中的核酸仅有DNA
C. 地曲莲的直径较大多数细菌的直径更小
D. 支原体细胞无多数细菌外层的细胞壁结构
【答案】D
【解析】
【分析】原核细胞:细胞较小,无核膜、无核仁,没有成形的细胞核;遗传物质(一个环状DNA分子)集中的区域称为拟核;没有染色体,DNA不与蛋白质结合;细胞器只有核糖体;有细胞壁,成分与真核细胞不同。
【详解】A、分析题意,地曲莲是念珠蓝细菌,是单细胞生物,只有细胞和个体层次,不具有组织、器官等多个生命系统的层次,A错误;
B、支原体细胞属于细胞生物,核酸包括DNA和RNA两种,B错误;
C、地曲莲即念珠蓝细菌,与细菌均属于原核生物,其细胞大小与细菌差距不大,C错误;
D、多数原核生物(除支原体外)都有细胞壁,即支原体细胞无多数细菌外层的细胞壁结构,D正确。
故选D。
6. 下列关于生物体内脂质与糖类的叙述,正确的是()
A. 脂肪与糖原的组成元素不完全相同
B. 糖类与脂质可以相互转化,其中的一个原因是两者的组成元素完全相同
C. 相同质量的脂肪与糖原相比,脂肪中含的能量更多
D. 淀粉和纤维素都是植物细胞中的储能物质
【答案】C
【解析】
【分析】脂质主要是由C、H、O三种化学元素组成,有些还含有N和P。脂质包括脂肪、磷脂、和固醇;脂肪是良好的储能物质,还有保温、缓冲、减压的作用;磷脂是构成包括细胞膜在内的膜物质重要成分;固醇类物质主要包括胆固醇、性激素、维生素D等。胆固醇是构成动物细胞膜的重要成分,在人体内还参与血液中脂质的运输;性激素能促进人和动物生殖器官的发育及生殖细胞的形成;维生素D能有效地促进人和动物肠道对钙和磷的吸收。
【详解】A、脂肪与糖原的组成元素都是C、H、O,A错误;
B、糖类与脂肪可以相互转化,糖类的元素组成是C、H、O,脂质的元素组成主要是C、H、O,有些含有N、P,B错误;
C、相同质量的脂肪与糖原相比,脂肪结构中氢比例高,氧化分解脂肪放出的能量更多,所以脂肪所含能量多,C正确;
D、纤维素是植物细胞壁的主要成分,不是植物细胞的储能物质,D错误。
故选C。
7. 如图表示土壤中甲、乙两种元素浓度变化与某植物生长速率的关系,下列分析正确的是()
A. 该植物生长对甲元素的需求大于乙元素
B. 当土壤中乙元素浓度为B时,施含乙元素的肥料最有利于该植物生长
C. 当该植物生长速率最大时,对甲、乙元素的需求量相近
D. 持续保持甲、乙元素供应量相等可能会导致该植物生长不正常
【答案】D
【解析】
【分析】分析题图:植物生长所需的甲元素比乙元素少,在A浓度下施含乙元素的肥料最有利于该植物生长;当该植物生长速率最大时对甲元素需要量小于乙元素,据此答题。
【详解】A、据图可知:该植物生长对甲元素的需要量小于乙元素,A错误;
B、据图可知:A浓度下施含乙元素的肥料植物的生长速率会快速增加,浓度为B时施含乙元素的肥料植物的生长速率达到最大,因此A浓度最有利于该植物生长,B错误;
C、据图可知:当该植物生长速率最大时对甲元素需要量小于乙元素,C错误;
D、植物在不同的生长发育期对不同矿质元素的需求量不同,持续保持甲乙元素供应量相等将导致该植物生长不正常,D正确。
故选D。
8. 下列对组成生物体的化合物的叙述,正确的是
A. 酶和核酸都是含N元素的生物大分子
B. 蛋白质、核酸、淀粉和磷脂都是多聚体
C. 肌肉细胞中含量最多的化合物是蛋白质
D. 不同细胞中化合物的种类差异不大
【答案】A
【解析】
【详解】A.酶的化学本质是蛋白质或RNA,核酸包括DNA和RNA,因此酶和核酸都是含N元素的生物大分子,A正确;
B.磷脂是小分子有机物,B错误;
C.肌肉细胞中含量最多的化合物是水,C错误;
D.不同细胞中化合物的种类可能相差较大,如血红蛋白只出现于红细胞中,D错误。
故选A。
9. 糖原和脂肪氧化分解时释放能量与耗氧量情况如下表所示:
据上表内容不能作出的判断是( )
A. 糖原是生命活动的主要能源物质
B. 耗氧量的不同可能与它们所含元素比例不同有关
C. 体内外糖原(脂肪)分解释放能量相同可能是因为分解产物相同
D. 同质量时,脂肪储存能量多
【答案】A
【解析】
【分析】糖类可以分为单糖、二糖和多糖,单糖包括葡萄糖、果糖、半乳糖、核糖和脱氧核糖,其中葡萄糖是生命活动所需的主要能源物质,核糖与脱氧核糖是构成核酸的成分,多糖主要包括淀粉、纤维素和糖原,淀粉是植物体内的主要储能物质,纤维素是构成细胞壁的主要成分,糖原是动物细胞内的储能物质,分为肝糖原和肌糖原。
【详解】A、分析表格内容,糖类和脂肪都能氧化分解放能,无法得出“糖原是是生命活动的主要能源物质”,A符合题意;
B、氧气的作用是与还原氢结合生成水,释放能量,分析表格数据可知,糖类、脂肪、耗氧量不同释放的能量不同,由此推测耗氧量的多少可能与它们含有元素比例不同有关,B不符合题意;
C、体内外糖原(脂肪)分解释放能量相同,因为分解产物相同,都是水和二氧化碳,C不符合题意;
D、表格中数据看出,同样是1g的有机物,脂肪消耗的氧气最多,释放的能量也最多,因此脂肪贮存能量最多,D不符合题意。
故选A。
10. 在香蕉果实成熟过程中,果实中的贮藏物不断代谢转化,香蕉逐渐变甜。下面图A中I、Ⅱ两条曲线分别表示香蕉果实成熟过程中两种物质含量的变化趋势。现取成熟到第X天和第Y天的等量香蕉果肉进行研磨,分别加入等量的蒸馏水中制成两种提取液;然后在a,b试管中各加5mL第X天的提取液(图B),在c,d试管中各加5mL第Y天的提取液(图B)。下列说法正确的是()
A. 在a、c试管中各加入等量碘液后,两管均呈蓝色,但c管颜色较深
B. 图A中表示淀粉含量变化的曲线是I,表示还原糖含量变化的曲线是Ⅱ
C. 图A中I、Ⅱ曲线所表示的物质的组成元素都是C、H、O、N
D. 细胞中的糖类都是能源物质
【答案】B
【解析】
【分析】题图分析,图A曲线中,Ⅰ是香蕉成熟过程中淀粉含量的变化,Ⅱ是还原糖的变化,分析题图B可知,a、c是检测淀粉的含量,b、d是检测还原糖的含量。碘液是用来检验淀粉的存在的,斐林试剂是用来检验可溶性还原糖的存在的。
【详解】A、与a管相比c管内的淀粉含量下降,所以加入等量碘液后,两管均呈蓝色,但是c管颜色较浅,A错误;
B、香蕉成熟过程中,淀粉含量逐渐下降,而还原糖含量逐渐上升,因此,曲线Ⅰ是香蕉成熟过程中淀粉含量的变化,Ⅱ是还原糖的变化,B正确;
C、图A中I、Ⅱ曲线所表示物质分别为淀粉和可溶性还原糖,它们的组成元素都是C、H、O,C错误;
D、细胞中的糖类不都是能源物质,如核糖和脱氧核糖是组成核酸的原料,纤维素是组成细胞壁的成分,D错误。
故选B。
11. 燕窝是雨燕科动物金丝燕及多种同属燕类用唾液与绒羽等混合凝结所筑成的巢窝,富含燕窝酸、蛋白质、碳水化合物等,具有滋阴润燥美容养颜之功效。下列有关叙述正确的是()
A. 燕窝呈现出固有的形态是因为含有较多的纤维素
B. 燕窝中的碳水化合物主要是蔗糖和麦芽糖等糖类
C. 燕窝中的蛋白质可能为人体提供某些必需氨基酸
D. 燕窝与生活中普通食材含有的有机物类型相差甚远
【答案】C
【解析】
【分析】二糖包括麦芽糖、蔗糖和乳糖,其中麦芽糖和蔗糖是植物细胞中特有的,乳糖是动物体内特有的;多糖包括淀粉、纤维素和糖原,其中淀粉和纤维素是植物细胞特有的,糖原是动物细胞特有的。
【详解】A、燕窝是雨燕科动物金丝燕及多种同属燕类用唾液与绒羽等混合凝结所筑成的巢窝,富含燕窝酸、蛋白质、碳水化合物等,上述化合物均来自金丝燕及多种同属燕类,而纤维素是植物体内的多糖,A错误;
B、燕窝是雨燕科动物金丝燕及多种同属燕类用唾液与绒羽等混合凝结所筑成的巢窝,含有的碳水化合物主要是动物体内的糖,而蔗糖和麦芽糖属于植物二糖,B错误;
C、燕窝中的蛋白质经人体消化道内酶的分解,可能为人体提供某些必需氨基酸,C正确;
D、不同生物体内化合物的种类相似,因此燕窝与生活中普通食材含有的有机物类型相差不多,D错误。
故选C。
12. 2003年诺贝尔生理学或医学奖授予了美国的 Paulc Lauterbur和英国的 Peter Mansfield,因为他们发明了核磁共振技术,该技术可应用于临床疾病诊断。因为许多疾病会导致组织和器官内水分发生变化,这种变化恰好能在核磁共振图像中反映出来。下列有关叙述错误的是()
A. 构成人体的不同组织和器官含水量是不一样的
B. 通过检测水含量变化进行临床诊断是因为水分具有调节温度的功能
C. 细胞中的水功能众多,主要与水分子的极性和水分子间的氢键有关
D. 发生病变的器官,细胞中的某些代谢反应速率往往会发生改变
【答案】B
【解析】
【分析】细胞内的水以两种形式存在:自由水和结合水。自由水是细胞内良好的溶剂、参与化学反应、形成液体环境、运输营养物质和代谢废物;结合水是细胞结构的组成部分。细胞代谢由弱变强时,细胞内的结合水会向自由水转化;细胞代谢由强变弱时,自由水会向结合水转化。细胞内自由水与结合水的比值越大,细胞代谢越旺盛,抗逆性越差,反之亦然。结合水约占细胞内水分的4.5%,活细胞中结合水含量少于自由水。
【详解】A、构成人体的不同组织和器官含水量是不一样的,如血液和肌肉中含水量不同,A正确;
B、通过检测水含量的变化进行临床诊断是因为水是生物体的重要组成成分,有多种功能,B错误;
C、具有极性和形成氢键使水分子具有许多不寻常的特性,C正确;
D、水是细胞内某些代谢的反应物和产物,病变器官含水量发生变化,代谢反应的速率往往也发生变化,D正确。
故选B。
13. 下列各组生物或细胞中,均能独立完成该种生物各项生命活动的是()
A. 大肠杆菌和变形虫
B. 酵母菌和T2噬菌体
C. 人体口腔上皮细胞和草履虫
D. 萌发的小麦种子和白菜叶肉细胞
【答案】A
【解析】
【分析】生命活动离不开细胞,细胞是生物体结构和功能的基本单位,单细胞生物单个细胞就能完成各种生命活动,多细胞生物依赖各种分化的细胞密切合作,共同完成一系列复杂的生命活动,病毒虽然没有细胞结构,但它不能独立生活,只有寄生在活细胞中才能表现出生命活动。
【详解】A、大肠杆菌和变形虫都属于单细胞生物,均能完成该种生物各项生命活动,A正确;
B、T2 噬菌体没有细胞结构,其生命活动只能寄生在其它细胞中进行,酵母菌是单细胞真菌,其生命活动可以在细胞中独立完成,B错误;
C、人属于多细胞生物,人口腔上皮细胞不能完成人的各项生命活动,草履虫为原生动物,单细胞生物,其各项生命活动均可在一个细胞中完成,C错误;
D、小麦和白菜都属于多细胞生物,萌发的小麦种子和白菜的叶肉细胞均不能完成该种生物各项生命活动,D错误。
故选A。
点睛】
14. 下列关于油脂分子的说法,错误的是()
A. 油脂等脂质由碳、氢、氧三种元素组成
B. 油脂分子不溶于水,易溶于脂溶性有机溶剂
C. 常温下,植物油脂通常呈液态
D. 相同质量的脂肪比相同质量的葡萄糖体积小,所以适合做储能物质
【答案】A
【解析】
【分析】组成脂质的化学元素主要是C、H、O,有些脂质还含有P和N,细胞中常见的脂质有:
(1)脂肪:是由三分子脂肪酸与一分子甘油发生反应而形成的,作用:①细胞内良好的储能物质;②保温、缓冲和减压作用。
(2)磷脂:构成膜(细胞膜、核膜、细胞器膜)结构的重要成分。
(3)固醇:维持新陈代谢和生殖起重要调节作用,分为胆固醇、性激素、维生素D等。①胆固醇:构成细胞膜的重要成分,参与血液中脂质的运输。②性激素:促进生殖器官的发育和生殖细胞的形成。③维生素D:促进肠道对钙和磷的吸收。
【详解】A、油脂(脂肪)和固醇由碳、氢、氧三种元素组成,而磷脂的元素组成是碳、氢、氧、氮和磷,A错误;
B、油脂(脂肪)为非极性分子,不溶于水,而溶于脂溶性有机溶剂,B正确;
C、植物油脂含有大量的不饱和脂肪酸,常温下,通常呈液态,C正确;
D、油脂(脂肪)结构中C、H比例高于糖类,O比例低于糖类,相同质量的脂肪比相同质量的葡萄糖体积小,所以适合做储能物质,D正确。
故选A。
15. 研究人员发现了锌金属的第一个伴侣蛋白ZNG1,它可将锌运送到需要锌的蛋白质处发挥作用。下列叙述错误的是()
A. 锌在细胞中的含量很少但功能不可替代,因此是组成细胞的微量元素
B. ZNG1运送锌的功能与其氨基酸的排列顺序及肽链的盘曲、折叠方式有关
C. 该实例说明细胞中的无机盐和有机物相互配合才能保证某些生命活动的正常进行
D. 锌是构成ZNG1的重要元素,说明无机盐可以参与构成细胞内的重要化合物
【答案】D
【解析】
【分析】组成细胞的元素:①大量元素:C、H、O、N、P、S、K、Ca、Mg等;②微量元素:Fe、Mn、B、Zn、M、Cu等;③主要元素:C、H、O、N、P、S;④基本元素:C、H、O、N。
【详解】A、微量元素含量少,但作用大,锌在细胞中的含量很少但功能不可替代,因此是组成细胞的微量元素,A 正确;
B、ZNG1是蛋白质,蛋白质的功能与含有氨基酸的种类、数目、排列顺序及肽链的盘曲、折叠方式和形成的空间结构有关,B正确;
C、由题意可知,锌被ZNG1运送到需要与锌结合才能发挥作用的蛋白质中,这说明细胞中的无机盐和有机物需要相互配合才能保证某些生命活动的正常进行,C正确;
D、根据题意,ZNG1作为锌的伴侣蛋白,可以运输锌,但锌并不是组成ZNG1的元素,D错误。
故选D。
16. 图甲是一组目镜标有6×和16×、物镜标有10×和20×的镜头,图乙是在图甲中选用的一组能放大160倍的镜头组合所观察到的图像。欲将装片中右上方细胞放大320倍观察,下列叙述错误的是()
A. 将装片向右上方移动,直到右上方的细胞位于视野正中央
B. 将显微镜的光圈调大,反光镜调成凹面镜
C. 目镜不需要换,转动转换器将物镜换成镜头③
D. 换高倍镜后,图乙视野内细胞数将变为2个
【答案】D
【解析】
【分析】根据有无螺纹可以判断出甲图中①②是目镜,③④为物镜,目镜的放大倍数与镜头的长度成反比例,物镜的放大倍数与镜头的长度成正比例。
高倍显微镜的使用方法:①在低倍显微镜下将目标物体移到视野中央;②转动转换器,调换上高倍镜;③调节光圈和反光镜;④调节细准焦螺旋。
【详解】A、由于显微镜成像为倒像,乙图中的物像移动方向与装片相反,因此将装片向右上方移动,则可导致右上方的细胞位于视野正中央,A项正确;
B、换上高倍镜后,视野变暗,故应将显微镜的光圈调大,反光镜调成凹面镜,B项正确;
C、原放大倍数为160倍,现放大倍数为320倍,故将物镜由10×换为20×即可,即转动转换器将物镜从④换成镜头③,而目镜不需要换,C项正确;
D、显微镜放大的是长度,假设细胞为边长为a正方形,换成高倍镜后,细胞边长为2a,其面积变为原来的4倍为4a2,而视野范围不变,为故可观察到的细胞个数为4×a2/4a2=1,即图乙视野内细胞数将变为1个,D项错误。
故选D。
【点睛】
17. ①②③④为四类生物的部分特征:①仅由蛋白质与核酸组成 ②具有核糖体和叶绿素,但没有形成叶绿体 ③出现染色体和各种细胞器 ④细胞壁主要成分是肽聚糖。下列对应的叙述中错误的是()
A. 含④的生物都是自养生物B. 肯定属于原核生物的是②和④
C. 流感病毒最可能属于①D. 有成形的细胞核的生物是③④
【答案】AD
【解析】
【分析】分析题意:①仅由蛋白质与核酸组成,属于病毒;②具有核糖体和叶绿素,但没有形成叶绿体,属于原核生物,如蓝藻;③出现染色体和各种细胞器,属于真核生物;④原核生物细胞壁的主要成分是肽聚糖,所以④属于原核生物。
【详解】A、原核生物细胞壁的主要成分是肽聚糖,所以④属于原核生物,原核生物有自养型生物,也有异养型生物,A错误;
B、由分析可知,肯定属于原核生物的是②和④,B正确;
C、病毒只含有蛋白质和核酸,C正确;
D、真核细胞中出现染色体和各种细胞器,真核细胞具有成形的细胞核,有成形的细胞核的生物是③,D错误。
故选AD。
【点睛】
18. 生命的物质基础是组成细胞的元素和化合物,图中序号代表不同的化合物,面积不同代表含量不同,其中Ⅰ和Ⅱ代表两大类化合物。请据图分析下列叙述不正确的是()
A. 若Ⅳ代表蛋白质,Ⅶ代表糖类和核酸,则Ⅵ代表脂肪
B. 细胞干重中含量最多的化合物是Ⅳ
C. 多细胞生物体的绝大多数细胞,必须浸润在以Ⅲ为基础的环境中
D. Ⅱ中共有的化学元素是C、H、O
【答案】A
【解析】
【分析】此图表示组成细胞的化合物,据图示含量可知,Ⅰ为无机物,Ⅱ为有机物,Ⅲ为水,Ⅴ为无机盐,Ⅳ为蛋白质,Ⅵ为脂质,VII为糖类或者核酸。
【详解】A、此图表示组成细胞的化合物,据图示含量可知,若Ⅳ代表蛋白质,Ⅶ代表糖类和核酸,则VI代表脂质,脂肪只是属于脂质中的一类,A错误;
B、Ⅳ为蛋白质,细胞干重中含量最多的化合物是IV蛋白质,B正确;
C、据图示含量可知,Ⅲ为水,多细胞生物体的绝大多数细胞,必须浸润在以Ⅲ为基础的环境中,C正确;
D、Ⅱ中的化合物分别是蛋白质、脂质、糖类和核酸,它们共有的化学元素是C、H、O,D正确。
故选A。
19. 下列有关水和无机盐的叙述,不正确的有()
①水能溶解、运输营养物质和代谢废物,并维持细胞形态
②细胞中无机盐含量很少且大多数是以化合物形式存在
③哺乳动物的血液中钙离子含量过高,会出现抽搐等症状
④无机盐可以为人体生命活动提供能量
⑤休眠种子与萌发种子相比,结合水与自由水的比值更小
⑥缺碘会引起儿童佝偻病
A. 六项B. 五项C. 四项D. 三项
【答案】B
【解析】
【分析】1、水的种类及作用:
自由水:细胞中绝大部分的水一游离的形式存在,可以自由流动。作用:细胞内良好溶剂;运输养料和废物;许多生化反应有水的参与。
结合水:与细胞内的其他物质相结合,构成细胞的组成成分。
2、自由水与结合水的关系:自由水和结合水可相互转化,
3、细胞含水量与代谢的关系:代谢活动旺盛,细胞内自由水水含量高;代谢活动下降,细胞中结合水水含量高。
4、无机物存在形式:细胞中大多数无机盐以离子的形式存在,少数以化合物形式存在。
5、无机盐的作用:
(1)细胞中许多有机物的重要组成成分;
(2)维持细胞和生物体的生命活动有重要作用;
(3)维持细胞的酸碱平衡;
(4)维持细胞的渗透压;
(5)无机盐对维持细胞的形态和功能有重要作用。
【详解】①自由水能溶解、运输营养物质和代谢废物。结合水是细胞结构的重要组成成分,可以维持细胞的形态,①正确;
②细胞中无机盐含量很少且大多数是以离子形式存在,②错误;
③哺乳动物的血液中钙离子含量过低,会出现抽搐等症状,过高会出现肌无力现象,③错误;
④无机盐不能为人体生命活动提供能量,④错误;
⑤种子萌发需要吸收水分(自由水),所以休眠种子与萌发种子相比,结合水与自由水的比值更大,⑤错误;
⑥缺钙会引起儿童佝偻病,⑥错误。
故选B。
20. 下图是人体内葡萄糖转化成脂肪的部分过程示意图。下列有关叙述不正确的是( )
A. 葡萄糖和脂肪的元素组成相同
B. 长期偏爱高糖膳食的人,图示过程会加强,从而导致体内脂肪积累
C. 若物质 X 能与脂肪酸结合生成脂肪,则 X 代表甘油
D. 糖类可以转化为脂肪,脂肪不能转化为糖类
【答案】D
【解析】
【分析】脂肪是由甘油和脂肪酸合成的,在生物体内,合成甘油的原料主要来源于糖酵解途径;葡萄糖、蛋白质、脂肪相互转化;有氧呼吸过程包括糖酵解、丙酮酸氧化脱羧和递氢与氧化磷酸化三个阶段;丙酮酸为非常重要的中间代谢产物。
【详解】A、葡萄糖和脂肪的元素组成都是C、H、O,它们的元素组成相同,A正确;
B、从图示过程可以看出,葡萄糖可以转化为脂肪,故长期摄入糖,图示过程会加强,从而导致体内脂肪积累,B正确;
C、脂肪是由甘油和脂肪酸组成的,若物质 X 能与脂肪酸结合生成脂肪,则 X 代表甘油,C正确;
D、糖类可以大量转化为脂肪,脂肪可以转化为糖类,但不能大量转化,D错误。
故选D
二、非选择题(共60分)
21. 阅读下列资料,回答相关问题。
最近,中国科学技术大学的研究者开发出了更好的环保吸管。这种利用细菌生产的吸管结实、耐热、容易降解,而且比纸吸管和聚乳酸吸管生产成本更低。这种吸管使用了木质醋酸菌发酵产生的纤维素。研究者将细菌产生的纤维素凝胶层层卷起,并用海藻酸盐交联加固,再进行洗涤和干燥,由此制成了可降解吸管。细菌纤维素具有独特的微观网络结构,因此这种吸管的机械性能显著优于纸吸管,在浸水后也能保持着更高的强度和韧性。同时,它在土壤中60天即可完全降解。这种吸管的原料都是可食用成分,因此使用者甚至可以把它吃掉,不过不要期待有多美味。
(1)根据材料可知,木质醋酸菌与动物细胞的主要区别是_______。
(2)环保吸管的主要材料是木质醋酸菌发酵产生的纤维素,纤维素也存在植物细胞的最外层,它是构成_______的主要成分。
(3)聚乳酸吸管采用玉米淀粉乳化而成,使用丢弃后在堆肥条件下45天“不见了”,其原因是_______。
(4)可降解吸管原料是可食用成分,根据材料分析,其被食用后_______(能/不能)被人体消化和吸收?食用它的好处是_______。
(5)结合材料思考塑料吸管的长久替代品需要具备哪些特点:_______。(写出一点即可)
【答案】(1)无以核膜为界限的细胞核
(2)细胞壁(3)被分解者分解了
(4) ①. 不能 ②. 纤维素可促进胃肠道蠕动
(5)可降解(或可食用,原料易得等)
【解析】
【分析】1、科学家根据细胞内有无以核膜为界限的细胞核,把细胞分为真核细胞和原核细胞两大类。由真核细胞构成的生物叫作真核生物,如植物、动物、真菌等。由原核细胞构成的生物叫作原核生物。
2、纤维素也是多糖,不溶于水,在人和动物体内很难被消化,即使草食类动物有发达的消化器官,也需借助某些微生物的作用才能分解这类多糖。淀粉、糖原、纤维素都是由许多葡萄糖连接而成的,构成它们的基本单位都是葡萄糖分子。
小问1详解】
依据题意可知,木质醋酸菌是一种细菌。细菌属于原核生物,动物属于真核生物,木质醋酸菌与动物细胞的主要区别是木质醋酸菌无以核膜为界限的细胞核。
【小问2详解】
植物细胞细胞壁的成分是纤维素和果胶,所以纤维素是构成植物细胞细胞壁的主要成分。
【小问3详解】
聚乳酸吸管成分是淀粉,丢弃后在堆肥条件下,堆肥中微生物分泌淀粉酶可以把吸管降解。
【小问4详解】
可降解吸管原料是木质醋酸菌发酵产生的纤维素,人体消化道没有可水解纤维素的酶,其被食用后不能被人体消化吸收。但是纤维素可以刺激肠胃,促进肠胃蠕动,有利食物的消化。
【小问5详解】
塑料吸管难以降解,会造成环境污染。如果要能替代它,首先要具备易降解的特点,同时要考虑生产的成本。易降解、成本低才能被推广,才能替代塑料吸管。
22. 花生种子中储藏的物质以脂肪(油)为主,并储藏在细胞的油体(植物细胞的一种细胞器)中。种子萌发时,脂肪水解成脂肪酸和甘油,脂肪酸和甘油又分别在多种酶的催化作用下,形成葡萄糖,最后转变成蔗糖,并转运至胚轴,供给胚的生长和发育(如图)。请回答下列问题:
(1)油料种子的细胞中含量最多的化合物是_______。
(2)油料种子萌发初期(真叶长出之前),干重先增加、后减少,导致种子干重增加的主要元素是_______(填“C”“N”或“O”)。与萌发前相比,萌发中的花生种子的细胞内,有机物种类的变化是_______。(填“增多”“降低”或“不变”)。
(3)为了观察花生种子中的脂肪,需使用苏丹Ⅲ染液对种子的切片进行染色,用其染色时,要用体积分数为50%的酒精溶液而不是蒸馏水洗去浮色,这是因为_______,然后在低倍显微镜下找到花生子叶的最薄处,移到_____;换高倍显微镜观察,视野中被染成_______色的脂肪颗粒清晰可见。
【答案】(1)水(2) ①. O ②. 增多
(3) ①. 苏丹IⅢ能溶于酒精中 ②. 视野中央 ③. 橘黄
【解析】
【分析】1、脂肪和糖类都只含C、H、O三种元素,但脂肪中C和H的比例比同等质量的糖类高,相同质量的脂肪彻底氧化分解释放出的能量比糖类多,因此脂肪是更好的储能物质。
2、脂肪可被苏丹Ⅲ染液染色成橘黄色。
3、脂质分为脂肪、磷脂和固醇,固醇又分为胆固醇、性激素、维生素D。
4、题图分析:由图示可知,油料种子萌发时,脂肪在细胞内先发生水解,水解产物经不同途径转化成葡萄糖等糖类物质。
【小问1详解】
水是细胞中含量最多的化合物,所以油料种子的细胞中含量最多的化合物是水。
【小问2详解】
由图可知,油料种子萌发初期(真叶长出之前),脂肪水解消耗水导致干重增加,因此导致种子干重增加的主要元素是水中的O元素。与萌发前相比,萌发中的花生种子的细胞内,发生如图所示的有机物分解,产生许多种中间产物,因而表现为有机物种类增多。
【小问3详解】
为了观察花生种子中的脂肪,需使用苏丹Ⅲ染液对种子的切片进行染色,用其染色时,要用体积分数为50%的酒精溶液而不是蒸馏水洗去浮色,这是因为苏丹Ⅲ染液能溶于酒精而不溶于水。然后在低倍显微镜下找到花生子叶的最薄处,移到视野中央;换高倍显微镜观察,在视野中可以看到被染成橘黄色的脂肪颗粒。
23. 大明湖历史悠久,风景秀丽、岸上翠柳垂荫,婀娜多姿;湖中碧波泛荡,荷花似锦;水面小舟争渡,画舫徐行;更有那楼台亭榭,隐现其间。以下是大明湖中常见的几种单细胞生物,结合生物学知识回答以下问题:
(1)在生命系统的结构层次中,大明湖畔的一棵垂柳属于_______层次。
(2)图中生物共有的细胞结构是_______、_______。(至少写出2个)其遗传物质都是_______,这体现了细胞的_______。
(3)图中与绿色开花植物细胞的结构最相似的生物是_______、_______,判断的依据是_______。
(4)与哺乳动物细胞结构和功能类似的生物是_______。(答全才能得分)
(5)脊髓灰质炎病毒与上述生物相比,最典型的区别是_______。
【答案】(1)个体(2) ①. 细胞膜 ②. 细胞质 ③. DNA ④. 统一性
(3) ①. 衣藻 ②. 眼虫 ③. 衣藻、眼虫都含有叶绿体,能进行光合作用
(4)变形虫 、草履虫
(5)没有细胞结构
【解析】
【分析】1、原核细胞:没有被核膜包被的成形的细胞核,没有核膜、核仁和染色质;没有复杂的细胞器(只有核糖体一种细胞器);含有细胞膜、细胞质,遗传物质是DNA。
2、真核生物:有被核膜包被的成形的细胞核,有核膜、核仁和染色质;有复杂的细胞器(包括线粒体、叶绿体、内质网、高尔基体、核糖体等);含有细胞膜、细胞质,遗传物质是DNA。
【小问1详解】
垂柳是植物,大明湖畔的一棵垂柳属于个体层次。
【小问2详解】
图中的变形虫、衣藻、眼虫、草履虫和酵母菌均属于真核生物,大肠杆菌属于原核生物,图中所有的生物都是有细胞结构生物,细胞中共有的细胞结构是核糖体、细胞质、细胞膜等结构和遗传物质DNA,这说明细胞间具有共性,因而体现了细胞的统一性。
【小问3详解】
绿色植物的叶肉细胞中含有叶绿体,而图中的衣藻和眼虫与绿色开花植物细胞的结构一样,均含有叶绿体,因而衣藻和眼虫与绿色植物的细胞结构最相似,其能够进行光合作用,即能将无机物合成有机物,因而都属于自养生物。
【小问4详解】
哺乳动物细胞是真核细胞,没有细胞壁、叶绿体,酵母菌含有细胞壁,眼虫和衣藻都含有叶绿体,大肠杆菌是原核细胞,因此与哺乳动物细胞结构和功能类似的生物是变形虫和草履虫。
【小问5详解】
脊髓灰质炎病毒没有细胞结构,而图示的生物均具有细胞结构,因此,与上述生物相比,最典型的区别是脊髓灰质炎病毒没有细胞结构。
24. 已知糖尿病病人尿液含有葡萄糖;肾炎病人的肾小球部位通透性大为增加,尿液中会有蛋白质。检测病人的尿液可帮助医生确定病情。小李觉得自己身体不适,怀疑自己患了糖尿病或是肾炎。若你是一位医生,你如何通过一定的检测确定小李是否患相应的疾病。
(1)请写出斐林试剂的成分(浓度不做要求):_______。
(2)鉴定蛋白质的原理是:蛋白质与_______发生作用,产生_______。
(3)操作步骤:
①取甲、乙、丙三支试管,分别加入小李的尿液2毫升。
②甲试管中加入斐林试剂,再_______,观察现象。
③乙试管中先加入_______,振荡,观察现象。丙试管加入等量的蒸馏水作为对照。
(4)现象及结论:
甲试管出现_______,则尿液中有葡萄糖,可能患糖尿病。
乙试管出现_______,则尿液中有蛋白质,可能患肾炎。
【答案】(1)0.1g/mL氢氧化钠溶液 0.05g/mL硫酸铜溶液
(2) ①. 双缩脲试剂 ②. 紫色
(3) ①. 水浴加热 ②. 双缩脲试剂A液再加入B液
(4) ①. 砖红色沉淀 ②. 紫色
【解析】
【分析】生物大分子的检测方法:蛋白质与双缩脲试剂产生紫色反应;淀粉遇碘液变蓝;还原糖与斐林试剂在水浴加热的条件下产生砖红色沉淀;观察DNA和RNA的分布,需要使用甲基绿吡罗红染色,DNA可以被甲基绿染成绿色,RNA可以被吡罗红染成红色,脂肪需要使用苏丹III(苏丹IV)染色,使用酒精洗去浮色以后在显微镜下观察,可以看到橘黄色(红色)的脂肪颗粒。
【小问1详解】
斐林试剂的成分为0.1g/mL氢氧化钠溶液和0.05g/mL硫酸铜溶液。
【小问2详解】
蛋白质能与双缩脲试剂反应产生紫色反应。
【小问3详解】
②还原糖与斐林试剂在水浴加热的条件下产生砖红色沉淀,故甲试管中加入斐林试剂,再水浴加热,观察现象。
③蛋白质能与双缩脲试剂反应产生紫色反应,乙试管中先加入双缩脲试剂A液再加入B液,振荡,观察现象。
【小问4详解】
如果甲试管出现砖红色,就可证明尿液中含有葡萄糖,可能患糖尿病;如果乙试管出现紫色,就可证明尿液中含有蛋白质,可能患肾炎。
25. 猕猴桃作为我国原产的一种水果,有着“水果之王”的美誉,其酸甜可口,营养丰富,维生素C、维生素A、维生素E等的含量远超其他水果,深受消费者的喜爱,目前在国内也普遍种植。现有一果农发现其种植的猕猴桃有一部分出现了叶片黄化的现象,如果不及时找出原因会影响到产量及经济效益,有人认为是土壤中缺乏铁元素,也有人认为是缺乏镁元素引起的,现提供以下材料请你帮助该果农找出叶片黄化现象的原因。
材料用具:若干株长势基本相同的猕猴桃幼苗、浓度相同的全素培养液、缺铁全素培养液及缺镁全素培养液等。
(1)请完善下列实验步骤:
①将_______的全素培养液、缺铁全素培养液及缺镁全素培养液分别加入到三个相同的培养缸中,依次编号甲、乙、丙;
②将若干株长势基本相同的猕猴桃幼苗_______为三组,分别栽种在上述三个培养缸中;
③在相同且适宜的条件下培养一段时间,观察_______。
(2)结果预测和分析:
①若甲缸内的猕猴桃幼苗正常生长,_______,则说明猕猴桃叶片黄化是由缺铁引起的;
②若甲缸内猕猴桃幼苗正常生长,乙缸内猕猴桃幼苗正常生长,丙缸内猕猴桃幼苗叶片出现黄化现象,则说明猕猴桃叶片黄化是由缺镁引起的;
③若甲缸内猕猴桃幼苗正常生长,乙缸与丙缸的猕猴桃幼苗叶片均出现黄化现象,则说明______。
(3)超市的猕猴桃与超市的其他所有生物没有构成了一个群落,请从系统的角度说明理由:_______。
【答案】(1) ①. 等量##等量且适量 ②. 随机均分 ③. 猕猴桃幼苗叶片的颜色##猕猴桃幼苗生长发育情况
(2) ①. 乙缸内猕猴桃幼苗叶片出现黄化现象,丙缸内猕猴桃幼苗正常生长 ②. 猕猴桃叶片黄化是由缺铁和缺镁共同引起的
(3)超市内的生物之间没有形成相互作用、相互依赖的关系
【解析】
【分析】由题干可知,本实验的目的是探究猕猴桃叶片黄化现象的原因是土壤中缺乏铁元素还是镁元素,因此该实验自变量为培养液中是否含有铁和镁,因变量为猕猴桃幼苗的生长发育情况。
【小问1详解】
①实验设计需要遵循其他无关变量等量且适宜的原则,因此加入到培养缸的溶液应该等量且适量,满足等量原则。
②对幼苗要随机均分,防止人为主观因素对实验结果造成影响。
③观察的是因变量,最好是可见的实验现象,此实验的因变量是猕猴桃幼苗的生长发育情况,能表示生长发育情况的是叶片是否黄化,即猕猴桃幼苗叶片的颜色。
【小问2详解】
①若甲缸内的猕猴桃幼苗正常生长,乙缸内猕猴桃幼苗叶片出现黄化现象,丙缸内猕猴桃幼苗正常生长,则说明猕猴桃叶片黄化是由缺铁引起的;
③若甲缸内猕猴桃幼苗正常生长,乙缸与丙缸的猕猴桃幼苗叶片均出现黄化现象,则说明猕猴桃叶片黄化是由缺铁和缺镁共同引起的。
【小问3详解】
营养物质
体外燃烧释放能量/(kJ·g-1)
体内氧化分解释放能量/(kJ·g-1)
耗氧量/(dL·g-1)
糖原
17
17
0.83
脂肪
39.8
39.8
2.03
相关试卷
这是一份湖北省武汉市2023_2024学年高一生物上学期10月月考试题含解析,共26页。试卷主要包含了选择题,非选择题等内容,欢迎下载使用。
这是一份湖北省2023_2024学年高一生物上学期10月月考试题含解析,共25页。试卷主要包含了单选题,简答题等内容,欢迎下载使用。
这是一份湖北省2023_2024学年高一生物上学期11月月考试题含解析,共22页。试卷主要包含了选择题,非选择题等内容,欢迎下载使用。

