山西省朔州市多校2024-2025学年九年级上学期期中历史试题
展开2024-2025学年山西省朔州市九年级上学期期中考试 历史试题及答案: 这是一份2024-2025学年山西省朔州市九年级上学期期中考试 历史试题及答案,共8页。
山西省朔州市2024-2025学年八年级上学期11月期中历史试题: 这是一份山西省朔州市2024-2025学年八年级上学期11月期中历史试题,文件包含2024秋怀仁期中监测八年级历史评分标准docx、2024秋怀仁期中监测八年级历史试题docx、2024秋怀仁期中监测八年级历史试题pdf等3份试卷配套教学资源,其中试卷共11页, 欢迎下载使用。
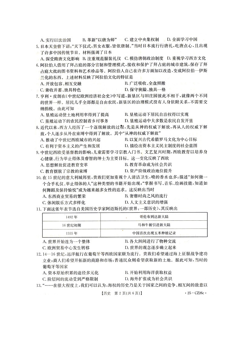
[历史]山西省朔州市多校2024-2025学年上学期9月月考九年级试卷(解析版): 这是一份[历史]山西省朔州市多校2024-2025学年上学期9月月考九年级试卷(解析版),共12页。

