所属成套资源:2025河南省部分名校高三上学期10月月考及答案(九科)
2025河南省部分名校高三上学期10月月考地理试题含解析
展开
这是一份2025河南省部分名校高三上学期10月月考地理试题含解析,文件包含河南省部分名校2024-2025学年高三上学期10月月考地理试题含解析docx、河南省部分名校2024-2025学年高三上学期10月月考地理试题无答案docx等2份试卷配套教学资源,其中试卷共18页, 欢迎下载使用。
2024—2025学年高中毕业班阶段性测试(二)
地理
考生注意:
1.答题前,考生务必将自己的姓名、考生号填写在试卷和答题卡上,并将考生号条形码粘贴在答题卡上的指定位置。
2.回答选择题时,选出每小题答案后,用铅笔把答题卡对应题目的答案标号涂黑。如需改动,用橡皮擦干净后,再选涂其他答案标号。回答非选择题时,将答案写在答题卡上。写在本试卷上无效。
3.考试结束后,将本试卷和答题卡一并交回。
一、选择题:本题共16小题,每小题3分,共48分。在每小题给出的四个选项中,只有一项是符合题目要求的。
辽东半岛南部西岸植被以森林为主,发育了以黄土层和古土壤层为主的土层。下图为该地土壤垂直剖面示意图,其中黄土—古土壤为风成沉积黄土,黄土细砂含量高,颗粒较粗:L1层中有厚度达93厘米的砾石层,其形成时当地古土壤缺失。据此完成下面小题。
1. 该地典型的森林植被树种可能为( )
A. 槐树B. 松树
C. 柑橘树D. 梭梭树
2. 该地的古土壤最可能来自( )
A. 黄土高原B. 渤海
C. 渤海海峡D. 黄海
3. L1层中砾石层的形成主要是由于( )
A. 冰川沉积B. 河流侵蚀
C 风力搬运D. 海洋沉积
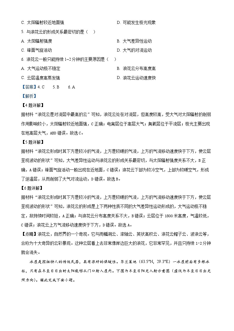
浪花云是对流层中最高的云,平均高度1800米,持续时间通常只有1~2分钟。浪花云形成时其下方是较冷的气流,上方是较暖的气流,上方的气流移动速度快于下方,使云层呈现波动的形状。下图为浪花云景观图。据此完成下面小题。
4. 浪花云所在高度( )
A. 存在多个电离层B. 臭氧的含量很大
C. 太阳辐射较近地面强D. 可能发生极光现象
5. 与浪花云形成关系最密切的是( )
A. 太阳辐射强度B. 大气差异性运动
C. 锋面气旋活动D. 大气的对流运动
6. 浪花云一般只能持续1~2分钟的主要原因是( )
A. 大气运动极不稳定B. 浪花云分布高度高
C. 云层温度高蒸发强D. 浪花云运动速度快
冰屋是因纽特人的传统民居,具有很好的保暖性。芬兰某地(63.5°N,29.3°E)一冰屋前后有多根冰柱,只有在冬至日日出时太阳能够从门口射入屋内。下图为冬至日阳光入射示意图(虚线为冬至日日出光照方向)。据此完成下面小题。
7. 冰屋门口附近的气流运动方向为( )
A. B.
C. D.
8. 夏至日该地的日出方位最接近冰柱( )
A. OB. PC. RD. S
9. 2023年冬至日北京时间15:46时阳光从门口射人冰屋内,该日此地昼长接近( )
A. 3小时B. 3.5小时
C. 4.5小时D. 5.5小时
冰斗是典型的冰川地貌,通常在雪线附近发育,其形态为一个围椅状洼地,三面是陡峭的岩壁,底部是磨光的岩石斗底,向下坡有一开口,开口处常有一高起的岩槛。下图为某地冰川地貌示意图,该地冰川地貌发育过程中气温不断升高。据此完成下面小题。
10. 冰川谷的特征是( )
A. 横向呈槽形,纵剖面呈V形B. 横向呈槽形,纵剖面呈U形
C. 纵向呈槽形,横剖面呈V形D. 纵向呈槽形横剖面呈U形
11. 图中发育最早的冰斗是( )
A. ①B. ②C. ③D. ④
刺状水系是指支流短小而平行、大体呈直角汇入干流形成的水系,其形成机制与一般各级河流基本同期发育的水系不同。下图为我国青藏高原东北部某地区刺状水系示意图。据此完成下面小题。
12. 推测刺状水系的形成原因是( )
A. 流域降水丰富,汇水量大
B. 地表以松软黄土为主,侵蚀强烈
C. 干流深切,带动两岸支流溯源侵蚀
D. 两岸岩性差异大,曲流发育明显
13. 若该地区发生地壳抬升,则刺状水系( )
A. 支流数量减少B. 支流长度延长
C. 流域面积扩大D. 干流变得平直
厄尔尼诺现象会影响我国的气温和降水,从而影响小麦生产。下图为厄尔尼诺影响我国小麦生产分布的作用渠道图。据此完成下面小题。
14. 厄尔尼诺发生时,降水影响我国小麦播种的主要原因是( )
A. 北方降水减少B. 北方降水增加
C. 南方降水减少D. 南方降水增加
15. 厄尔尼诺发生时,气温变化会使我国冬小麦( )
A. 安全种植北界南移B. 播种面积缩小
C. 单产增加D. 总产量下降
16. 为了减轻厄尔尼诺现象对我国北方地区农业生产的影响,可采取的有效措施是( )
A. 提高农业机械化水平B. 推广种植耐涝品种
C. 兴修农田水利设施D. 加大台风防范力度
二、非选择题:本题共3小题,共52分。
17. 阅读图文材料,完成下列要求。
紫外线是指波长在100~400纳米之间、能量很高的一种光线。紫外线指数是衡量紫外线辐射强度的指标,其数值越大,对人体的损伤程度越重。西昌位于四川省南部,是中国优秀旅游城市,海拔1590米,降水集中在6—9月,紫外线强度是当地居民和外来游客共同关心的问题。下图示意西昌春季、夏季和冬季紫外线指数逐小时变化。
(1)描述西昌紫外线强度变化特征。
(2)说明西昌紫外线较强原因。
(3)说出为减轻紫外线的影响当地居民可采取的措施。
18. 阅读图文材料,完成下列要求。
海水的性质受洋流、盛行风向、河川径流以及海陆分布等影响较大,并对渔业资源有着直接影响。下图为孟加拉湾及其周边区域示意图,其中P海域风暴潮多发且夏季势力强,M海域渔业资源丰富且季节变化明显,N海域海水盐度季节变化较大。
(1)简述P海域夏季风暴潮势力强的原因。
(2)从海水运动角度。说明M海域渔业资源的季节差异。
(3)简析夏季洋流对N海域海水盐度的影响。
19. 阅读图文材料,完成下列要求。
台湾海峡海洋动力条件复杂,在径流、潮流、波浪等因素的共同作用下,海峡内各区域发生不同形态的冲淤。下图为台湾海峡沉积物“源一汇”格局示意图(图中D3处为淤积较强的台中浅滩淤积区,其形成受河流径流、重力流和沿岸流的综合影响)。在台湾海峡东西两岸的河流沉积物中,台湾河流沉积物的分选性较福建河流差。
(1)简述台湾海峡西岸沉积物的主要来源。
(2)推测台中浅滩淤积区淤积较强的原因。
(3)简析台湾河流沉积物分选性差的原因。
相关试卷
这是一份河南省部分名校2024-2025学年高三上学期第一次联考地理试题(解析版),共12页。试卷主要包含了选择题,综合题等内容,欢迎下载使用。
这是一份河南省部分名校2024-2025学年高二上学期10月月考地理试题,共6页。试卷主要包含了推测未来该处石窝,锡拉岛地表岩石为图中的等内容,欢迎下载使用。
这是一份河南省部分学校2024-2025学年高三上学期9月考试地理试题,共6页。

