辽宁省辽东教学共同体2023_2024学年高一生物上学期10月联考试题含解析
展开
这是一份辽宁省辽东教学共同体2023_2024学年高一生物上学期10月联考试题含解析,共22页。试卷主要包含了选择题,非选择题等内容,欢迎下载使用。
1. 细胞学说的建立是一个经科学家探究、开拓、继承、修正和发展的过程,细胞学说是现代生物学的基础理论之一,具有极为重要的地位。下列叙述错误的是( )
A. 施莱登和施旺运用完全归纳法提出了“所有的动植物都是由细胞构成的”观点
B. 细胞学说阐明了生物界的统一性
C. 细胞学说认为细胞是一个相对独立的单位
D. 新细胞是由老细胞分裂产生的,暗示了生物体内的每个细胞都凝聚着漫长的进化史
【答案】A
【解析】
【分析】1、“不完全归纳法”,它是以某类中的部分对象(分子或子类)具有或不具有某一属性为前提,得出以该类对象全部具有或不具有该属性为结论的归纳方法。
2、细胞学说是由德植物学家施莱登和动物学家施旺提出的,其内容为:①细胞是一个有机体,一切动植物都是由细胞发育而来,并由细胞和细胞的产物所构成;②细胞是一个相对独立的单位,既有它自己的生命,又对与其他细胞共同组成的整体的生命起作用;③新细胞可以从老细胞中产生。
【详解】A、施莱登和施旺运用不完全归纳法提出了“一切动物和植物都是由细胞组成”的观点,A错误;
B、细胞学说主要揭示了细胞的统一性和生物体结构的统一性,B正确;
C、细胞学说认为细胞是一个相对独立的单位,既有它自己的生命,又对与其他细胞共同组成的整体的生命起作用,C正确;
D、魏尔肖提出所有的细胞都来自已存在的细胞,即新细胞是由老细胞分裂产生的,说明生物体的每个细胞都凝聚着漫长的进化史,D正确。
故选A。
2. 下列关于生命系统结构层次的叙述,正确的是( )
A. 病毒属于生物,是生命系统基本的结构层次
B. 高等动物和高等植物都具有器官和系统这两个层次
C. 酵母菌属于生命系统结构层次中的细胞层次和个体层次
D. 地球上所有的生物构成地球上最大的生命系统
【答案】C
【解析】
【分析】生命系统的结构层次:细胞→组织→器官→系统→个体→种群→群落→生态系统→生物圈。其中细胞是最基本的生命系统结构层次,生物圈是最大的结构层次。
【详解】A、细胞是地球上最基本生命系统,A错误;
B、高等植物没有系统层次,B错误;
C、酵母菌是单细胞生物,因此既属于细胞层次也属于个体层次,C正确;
D、地球上最大的生命系统是生物圈,生物圈包括地球上的所有生物和无机环境,D错误。
故选C。
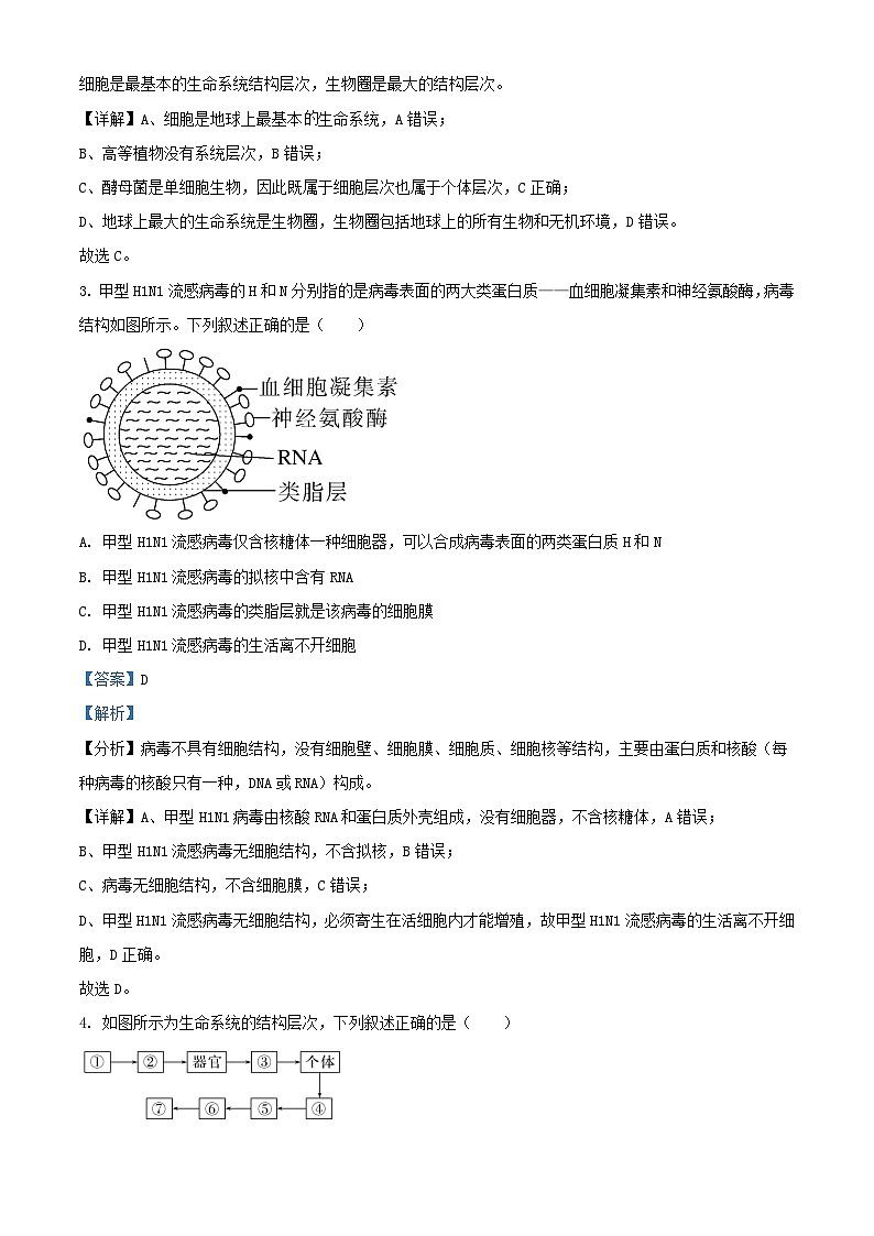
3. 甲型H1N1流感病毒的H和N分别指的是病毒表面的两大类蛋白质——血细胞凝集素和神经氨酸酶,病毒结构如图所示。下列叙述正确的是( )
A. 甲型H1N1流感病毒仅含核糖体一种细胞器,可以合成病毒表面的两类蛋白质H和N
B. 甲型H1N1流感病毒的拟核中含有RNA
C. 甲型H1N1流感病毒的类脂层就是该病毒的细胞膜
D. 甲型H1N1流感病毒的生活离不开细胞
【答案】D
【解析】
【分析】病毒不具有细胞结构,没有细胞壁、细胞膜、细胞质、细胞核等结构,主要由蛋白质和核酸(每种病毒的核酸只有一种,DNA或RNA)构成。
【详解】A、甲型H1N1病毒由核酸RNA和蛋白质外壳组成,没有细胞器,不含核糖体,A错误;
B、甲型H1N1流感病毒无细胞结构,不含拟核,B错误;
C、病毒无细胞结构,不含细胞膜,C错误;
D、甲型H1N1流感病毒无细胞结构,必须寄生在活细胞内才能增殖,故甲型H1N1流感病毒的生活离不开细胞,D正确。
故选D。
4. 如图所示为生命系统的结构层次,下列叙述正确的是( )
A. 细菌是单细胞生物,只属于①这个结构层次
B. 地球上最高层次的生命系统是⑥
C. 绿色开花植物无结构层次③
D. 蛋白质分子属于生命系统
【答案】C
【解析】
【分析】分析题图可知,图中①〜⑦分别是细胞、组织、系统、种群、群落、生态系统和生物圈。
【详解】A、细菌属于单细胞生物,既是细胞层次也是个体层次,A错误;
B、地球上最大的生命系统是生物圈,即⑦,B错误;
C、与动物相比,植物无③系统这个结构层次,C正确;
D、最基本的生命系统是细胞,蛋白质分子不属于生命系统的结构层次,D错误。
故选C。
5. 下列关于细胞中水和无机盐的叙述,正确的是( )
A. 水是非极性分子,易与带正电荷或负电荷的分子结合,因此水是良好的溶剂
B. 水在常温下维持液体状态与氢键的不断断裂和形成有关
C. 将植物秸秆充分晒干后,其体内剩余的物质主要是无机盐
D. 用含钙的生理盐水灌注蛙心,可跳动数小时,因为钙盐可维持细胞的酸碱平衡
【答案】B
【解析】
【分析】1、细胞内的水的存在形式是自由水和结合水,结合水是细胞结构的重要组成成分;自由水是良好的溶剂,是许多化学反应的介质,自由水还参与许多化学反应,自由水对于营养物质和代谢废物的运输具有重要作用;自由水与结合水不是一成不变的,可以相互转化,自由水与结合水的比值越高,细胞代谢越旺盛,抗逆性越低,反之亦然。
2、无机盐主要以离子的形式存在,其生理作用有:
(1)细胞中某些复杂化合物的重要组成成分,如Fe2+是血红蛋白的必要成分;Mg2+是叶绿素的必要成分。
(2)维持细胞的生命活动,如Ca2+可调节肌肉收缩和血液凝固,血钙过高会造成肌无力,血钙过低会引起抽搐。
(3)维持细胞的酸碱平衡和细胞的形态。
【详解】A、水是极性分子,A错误;
B、水分子之间易形成氢键,氢键易断裂和形成,使水在常温下呈液体状态,具有流动性,B正确;
C、将作物秸秆充分晒干后,其体内剩余的物质主要是有机物,C错误;
D、用含钙的生理盐水灌注蛙心,可跳动数小时,因为钙盐可调节肌肉收缩,D错误。
故选B。
6. 沙眼衣原体是一类导致人患沙眼的病原体,通过电子显微镜观察其细胞结构,可以确定沙眼衣原体是原核生物,作为判断的主要依据是( )
A. 无核膜包被的细胞核
B. 有细胞膜
C. 有核糖体
D. 有细胞壁
【答案】A
【解析】
【分析】原核细胞与真核细胞相比,最大的区别是原核细胞没有被核膜包被的成形的细胞核,因此没有成形细胞核的生物属于原核生物。
【详解】真核细胞和原核细胞的根本区别是有无以核膜包围的细胞核,而不是细胞壁,原核细胞和真核细胞都含有核糖体,所以确定沙眼衣原体是原核生物的主要依据是没有以核膜包被的细胞核。
故选A。
7. 细胞的统一性体现在( )
①细胞都有相似的基本结构,如细胞膜、细胞质等
②真核细胞细胞核内染色体中含有DNA,原核细胞拟核中含有DNA
③真核细胞和原核细胞都多种多样,而真核细胞和原核细胞又不一样
A. ①B. ②C. ①②D. ①②③
【答案】C
【解析】
【分析】自然界中的细胞按照有无被核膜包被的成形的细胞核,分为原核细胞和真核细胞。真核细胞多种多样,原核细胞多种多样,而真核细胞和原核细胞又不一样说明细胞的差异性,但原核细胞和真核细胞都具有细胞膜、细胞质等结构,都含有核酸和蛋白质等物质,这又体现了细胞的统一性。
【详解】①细胞都有相似的基本结构体现了细胞的统一性,①正确;
②真核细胞细胞和原核细胞都含有DNA体现了细胞的统一性,②正确;
③真核细胞和原核细胞又不一样,体现了细胞的差异性,③错误。
故选C。
8. 如图是对噬菌体、蓝细菌、变形虫和衣藻四种生物按不同的分类依据分成的四组,下列说法错误的是( )
A. 甲组中的生物都没有细胞壁
B. 甲与乙的分类依据可以是有无叶绿体
C. 丙与丁的分类依据可以是有无染色体
D. 丁组中的生物细胞中都具有核膜
【答案】B
【解析】
【分析】常考的真核生物有绿藻、衣藻、真菌(如酵母菌、霉菌、蘑菇)、原生动物(如草履虫、变形虫)及动、植物等;常考的原核生物有蓝细菌、细菌(如乳酸菌、硝化细菌、大肠杆菌等)、支原体、放线菌等;此外,病毒没有细胞结构,既不是真核生物也不是原核生物。
【详解】A、甲组中的生物有噬菌体(病毒,无细胞结构)和变形虫(动物细胞,无细胞壁)均没有细胞壁,A正确;
B、甲中生物和乙中的蓝细菌均没有叶绿体,故甲与乙的分类依据不可以是有无叶绿体,B错误;
C、丙与丁的分类依据可以是有无染色体,丙组无染色体,丁组有染色体,C正确;
D、丁组中的生物细胞变形虫和衣藻均有细胞核,均具有核膜,D正确。
故选B。
9. 下列有关生物体内化学元素的叙述正确的是( )
A. 活细胞中含量最多的元素是C
B. 细胞内微量元素含量很少,作用也很小
C. 构成血红素的Fe属于大量元素
D. 生物体内的化学元素均能在无机环境中找到
【答案】D
【解析】
【分析】1、大量元素是指含量占生物总重量万分之一以上的元素,包括C、H、O、N、P、S、K、Ca、Mg,其中C、H、O、N为基本元素,C为最基本元素,O是含量最多的元素;
2、微量元素是指含量占生物总重量万分之一以下的元素,包括Fe、Mn、Zn、Cu、B、M等。生物界与非生物界的统一性与差异性:统一性:构成生物体的元素在无机自然界都可以找到,没有一种是生物所特有的。差异性:组成生物体的元素在生物体体内和无机自然界中的含量相差很大。
【详解】A、由于活细胞中含量最多的化合物是水,故在人体活细胞中O原子的含量最多,A错误;
B、微量元素是生物生命活动所必需的元素,只是在细胞中的含量很少,但其作用非常重要,缺乏后会患相应病症,B错误;
C、构成血红蛋白的Fe属于微量元素,C错误;
D、生物界与非生物界具有统一性,生物体内的化学元素均能在无机环境中找到,D正确。
故选D。
10. 为了探究“神舟十三号”航天员食用的“牙膏食品”中含有的营养成分,某同学进行了相关实验,得到的结果如表所示,据此可判断“牙膏食品”中含有的主要成分为( )
A. 蛋白质B. 还原糖
C. 蛋白质、脂肪D. 还原糖、脂肪
【答案】C
【解析】
【分析】生物组织中化合物的鉴定:(1)斐林试剂可用于鉴定还原糖,在水浴加热的条件下,产生砖红色沉淀。(2)蛋白质可与双缩脲试剂产生紫色反应。(3)脂肪可用苏丹Ⅲ染液鉴定,呈橘黄色。(4)淀粉遇碘液变蓝。
【详解】据表分析,斐林试剂检测还原糖显砖红色沉淀,而本实验的现象为蓝色,说明无还原糖;加入双缩脲试剂产生紫色反应,说明含蛋白质;加入苏丹Ⅲ染液显橘红色,说明含脂肪。
故选C。
11. 患急性肠胃炎的人要及时补充生理盐水,其主要目的是()
A. 降温B. 提供能量
C. 消毒D. 维持水和无机盐代谢的平衡
【答案】D
【解析】
【分析】夏季,人在高温作业或剧烈运动后,要喝淡盐水维持水和无机盐代谢平衡;在患急性肠胃炎时要及时补充生理盐水维持水代谢平衡。
【详解】根据题意分析可知:在患急性肠胃炎时,消化道不能吸收水分,因炎症使水随消化道流失较多,所以要及时注射生理盐水,以维持水及无机盐代谢的平衡。
故选D。
【点睛】本题考查水和无机盐平衡的相关知识,意在考查考生的识记能力和理解所学知识要点,把握知识间内在联系,形成知识网络结构的能力;能运用所学知识,准确判断问题的能力,属于考纲识记和理解层次的考查。
12. 甘蔗吃起来特别甜,其细胞中含量最多物质是( )
A. 蔗糖B. 葡萄糖C. 水D. 蛋白质
【答案】C
【解析】
【分析】细胞中含量最多的化合物是水,其次是蛋白质,含量最多的有机物是蛋白质。细胞中含量最多的物质是水。
【详解】甘蔗细胞属于活细胞,甘蔗细胞中含量最多的物质是水,C正确,ABD错误。
故选C。
13. 糖画是一种传统民间手工艺,俗称“倒糖人儿”,用料一般是红、白糖加入少量饴糖(主要是麦芽糖)。下列关于糖类的叙述,错误的是()
A. 红糖和白糖的主要成分是蔗糖
B. 麦芽糖含有C、H、O
C. 细胞中的多糖只有糖原
D. 蔗糖和麦芽糖的水解产物都有葡萄糖
【答案】C
【解析】
【分析】糖类分为单糖、二糖和多糖,二糖包括麦芽糖、蔗糖、乳糖,麦芽糖是由2分子葡萄糖形成的,蔗糖是由1分子葡萄糖和1分子果糖形成的,乳糖是由1分子葡萄糖和1分子半乳糖形成的;多糖包括淀粉、纤维素和糖原,淀粉是植物细胞的储能物质,糖原是动物细胞的储能物质,纤维素是植物细胞壁的组成成分。
【详解】A、红白糖的主要成分是蔗糖,属于二糖,可以被酶催化进一步水解,A正确;
B、麦芽糖属于二糖,其元素组成为C、H、O,具有还原性,B正确;
C、动物细胞中的多糖只有糖原,植物细胞中的多糖有纤维素和淀粉,C错误;
D、蔗糖水解得到葡萄糖和果糖,麦芽糖水解得到的是葡萄糖,水解产物都有葡萄糖,D正确。
故选C。
14. 粗粮、蔬菜、水果等食物中含有的纤维素又叫膳食纤维,因此又被一些科学家称为“第七类营养素”。下列有关纤维素的叙述错误的是()
A. 所有植物的细胞壁都含有纤维素,纤维素不溶于水
B. 膳食纤维能为人和腐生细菌的生长提供能量
C. 膳食纤维可促进胃肠蠕动,有利于肠道内有害物质排出
D. 淀粉与纤维素均由葡萄糖连接而成,但葡萄糖的连接方式不同
【答案】B
【解析】
【分析】纤维素为构成植物细胞壁的多糖,膳食中的纤维素具有助消化等功能,被称为“人类第七类营养素”。
【详解】A、纤维素是植物细胞壁主要成分之一,不溶于水,A正确;
B、人体细胞中缺乏分解纤维素的酶,因此膳食纤维不能为人的生长发育提供能量,B错误;
C、食物中的纤维素不能被人体消化,但是它能促进胃肠的蠕动和排空,可减少有害物质在胃肠中滞留的时间,C正确;
D、淀粉和纤维素都是由葡萄糖连接而成的多糖,但葡萄糖的连接排列方式不同,D正确。
故选B。
15. 几丁质是由1 000~3 000个N乙酰葡萄糖胺聚合而成的,下列叙述正确的是( )
A. 几丁质是广泛存在于甲壳类动物和昆虫外骨骼中的一种多糖
B. 几丁质可直接被细胞吸收
C. 可用双缩脲试剂鉴定几丁质是否为还原糖
D. 糖原和几丁质都是动物细胞内的储能物质
【答案】A
【解析】
【分析】1、糖类的组成元素一般为C、 H、O,糖类分为单糖、二糖和多糖,二糖包括麦芽糖、蔗糖、乳糖,麦芽糖是由2分子葡萄糖形成的,蔗糖是由1分子葡萄糖和1分子果糖形成的,乳糖是由1分子葡萄糖和1分子半乳糖形成的;多糖包括淀粉、纤维素和糖原,淀粉是植物细胞的储能物质,糖原是动物细胞的储能物质,纤维素是植物细胞壁的组成成分。
2、几丁质的化学结构和植物纤维素非常相似,都是六碳糖的多聚体,分子量都在100万以上。几丁质的基本单位是N-乙酰葡萄糖胺,它是由1000~3000个乙酰葡萄糖胺聚合而成。
【详解】AB、几丁质是广泛存在于甲壳类动物和昆虫外骨骼中的一种多糖,不能直接被细胞吸收利用,A正确,B错误;
C、斐林试剂能与还原糖水浴加热生成砖红色沉淀,可用斐林试剂鉴定几丁质是否为还原糖,C错误;
D、几丁质是广泛存在于甲壳类动物和昆虫的外骨骼中的一种多糖,不是储能物质,D错误。
故选A。
16. 如图是油菜种子在发育和萌发过程中糖类和脂肪的变化曲线。下列分析正确的是()
A. 种子形成时,可溶性糖更多地转变脂肪
B. 种子萌发时,脂肪转变为可溶性糖,说明可溶性糖是油菜种子主要的储能物质
C. 可溶性糖和脂质的化学元素的组成完全相同
D. 种子发育过程中,由于可溶性糖更多地转变为脂肪,种子需要的N增加
【答案】A
【解析】
【分析】题图分析,图示为油菜种子在发育和萌发过程中糖类和脂肪的变化曲线。在种子发育过程中,可溶性糖的含量逐渐降低,脂肪的含量逐渐增加;在种子萌发过程中脂肪的含量逐渐降低,可溶性糖的含量逐渐升高。
【详解】A、种子形成过程中脂肪含量逐渐升高,而可溶性还原糖逐渐下降,说明可溶性糖更多地转变为脂肪,A正确;
B、种子萌发时,脂肪转变为可溶性糖,说明脂肪是油菜种子主要的储能物质,B错误;
C、可溶性糖的组成元素为C、H、O,而脂质的化学元素组成主要为C、H、O,有的还含有P和N,显然可溶性糖和脂质的化学元素的组成不完全相同,C错误;
D、种子发育过程中,由于可溶性糖更多地转变为脂肪,但脂肪和可溶性还原糖的组成元素均为C、H、O,据此可推测种子需要的N未必增加,D错误。
故选A。
【点睛】
17. 胆固醇在许多动物性食物中含量丰富。饮食中如果过多的摄入胆固醇,会在血管壁上形成沉积,造成血管堵塞,危及生命。下列有关胆固醇的叙述,正确的是()
A. 胆固醇是动物性食物中最常见的脂肪
B. 胆固醇是构成动物细胞膜的重要成分
C. 胆固醇能参与人体血液中葡萄糖的运输
D. 日常饮食不要摄入胆固醇以免造成血管堵塞
【答案】B
【解析】
【分析】脂质包括磷脂、脂肪和固醇,固醇包括胆固醇、性激素和维生素D。胆固醇是构成动物细胞膜的重要成分,在人体内还参与血液中脂质的运输。
【详解】A、胆固醇属于固醇类物质,即属于脂质,A错误;
B、细胞膜的主要成分是脂质和蛋白质,其中磷脂最为丰富,动物细胞膜中还有胆固醇,B正确;
C、胆固醇参与人体血液中脂质的运输,C错误;
D、胆固醇在人体内发挥着必不可少的作用,所以应适当摄入,D错误。
故选B。
18. 下列关于人体脂质的叙述,正确的是( )
A. 组成脂肪与核糖的元素种类不同
B. 磷脂水解的终产物为甘油和脂肪酸
C. 糖类供应充足时会大量转化为脂肪,必要时脂肪也可以大量转化为糖类
D. 饱和脂肪酸的熔点较高,容易凝固
【答案】D
【解析】
【分析】组成脂质的化学元素主要是C、H、O,有些脂质还含有P和N,细胞中常见的脂质有:(1)脂肪:是由三分子脂肪酸与一分子甘油发生反应而形成的,作用:①细胞内良好的储能物质;②保温、缓冲和减压作用。(2)磷脂:构成膜(细胞膜、核膜、细胞器膜)结构的重要成分。(3)固醇:维持新陈代谢和生殖起重要调节作用,分为胆固醇、性激素、维生素D等。①胆固醇:构成动物细胞膜的重要成分,参与血液中脂质的运输。②性激素:促进生殖器官的发育和生殖细胞的形成。③维生素D:促进肠道对钙和磷的吸收。
【详解】A、组成脂肪与核糖的元素种类相同,都是C、H、O,A错误;
B、磷脂由甘油、脂肪酸和磷酸等组成,因此其水解的终产物不仅仅是甘油和脂肪酸,还有磷酸,B错误;
C、糖类供应充足时会大量转化为脂肪,但是脂肪不能大量转化为糖类,C错误;
D、动物脂肪中的脂肪酸一般是饱和脂肪酸,熔点较高,容易凝固,D正确。
故选D。
19. 下列哪项不是组成生物体蛋白质的氨基酸?( )
A. B.
C. D.
【答案】C
【解析】
【分析】组成蛋白质的氨基酸至少含有一个氨基和一个羧基,且都有一个氨基和一个羧基连接在同一个碳原子上。
【详解】A、该化合物的氨基和羧基连接在同一个碳原子上,是组成蛋白质的氨基酸,A不符合题意;
B、该化合物有一个氨基和两个羧基,且有一个氨基和羧基连接在同一个碳原子上,是组成蛋白质的氨基酸,B不符合题意;
C、该化合物的氨基和羧基连接在两个碳原子上,不是组成蛋白质的氨基酸,C符合题意;
D、该化合物有一个氨基和两个羧基,且有一个氨基和羧基连接在同一个碳原子上,是组成蛋白质的氨基酸,D不符合题意。
故选C。
20. 缬氨酸的R基为C3H7 ,则一分子缬氨酸含有的C、 H、O、N原子数依次 ( )
A. 2,4,2,1B. 5,11,2,1C. 5,9,4,1D. 5,8,2,1
【答案】B
【解析】
【详解】组成蛋白质的氨基酸至少含有一个氨基和一个羧基,且都有一个氨基和一个羧基连接在同一个碳原子上,分子式为C2H4O2N-R。
根据题意知,缬氨酸的R基为- C3H7,因此缬氨酸的结构简式为C5H11O2N,因此缬氨酸含有的C、H、O、N原子数依次是5、11、2、1,所以B选项是正确的。
21. 下列关于构成人体蛋白质的氨基酸的叙述,正确的是( )
A. 氨基酸是蛋白质的组成单位,是由氨基和羧基组成的
B. 每种蛋白质都由21种氨基酸构成
C. 各种氨基酸的区别在于R基不同
D. 每个氨基酸分子都只含有C、H、O、N四种元素
【答案】C
【解析】
【分析】组成蛋白质的氨基酸至少含有一个氨基和一个羧基,且都有一个氨基和一个羧基连接在同一个碳原子上,根据R基不同分为21种。
【详解】A、组成蛋白质的基本单位氨基酸至少含有一个氨基和一个羧基,且都有一个氨基和一个羧基连接在同一个碳原子上,此外还有一个碳原子和一个R基连在同一个碳原子上,A错误;
B、组成蛋白质的氨基酸约有21种,但每种蛋白质不一定都由21种氨基酸构成,B错误;
C、结合氨基酸的结构特点可知,组成蛋白质的氨基酸种类的不同在于R基种类不同,C正确;
D、C、H、O、N四种元素是氨基酸的基本组成元素,氨基酸的R基中可能含有S等元素,D错误。
故选C。
22. 某糖尿病患者,因食用“无糖月饼”而被“甜晕”,还好抢救及时,脱离危险。目前很多广告语存在科学性错误,下列说法你认为正确的是( )
A. “××牌”鱼肝油,含有丰富的维生素D,有助于宝宝骨骼健康
B. “××牌”口服液含有丰富的N、P、Zn等微量元素
C. 某地大棚蔬菜,天然种植,不含任何化学元素,是真正的绿色食品
D. 本品牌八宝粥由莲子、桂圆等精制而成,适合糖尿病患者,绝对不含糖
【答案】A
【解析】
【分析】1、组成生物体的化学元素根据其含量不同分为大量元素和微量元素两大类。大量元素是指含量占生物总重量万分之一以上的元素,包括C、H、O、N、P、S、K、Ca、Mg;微量元素是指含量占生物总重量万分之一以下的元素,包括Fe、Mn、Zn、Cu、B、M等。
2、糖类包括单糖、二糖和多糖,并不是所有的糖都是甜的。
【详解】A、“XX牌”鱼肝油,含有丰富的维生素D,维生素D能促进肠道对钙、磷的吸收,因此有助于宝宝骨骼健康,A正确;
B、N、P属于大量元素,B错误;
C、蔬菜含有多种化学元素,C错误;
D、八宝粥中大米、红豆等主要成分是淀粉,属于糖类,因此其不属于无糖食品,不适合糖尿病患者,D错误。
故选A。
23. 下列关于蛋白质及其功能的叙述中,错误的是( )
A. 人体内的抗体是蛋白质,长期营养不良会导致免疫力下降
B. 血红蛋白能够运输氧气,说明蛋白质具有运输功能
C. 胰岛素是蛋白质,可以调节机体的生命活动
D. 大部分蛋白质具有催化功能
【答案】D
【解析】
【分析】蛋白质是 生命活动的主要承担者:(1)构成细胞和生物体的重要物质,即结构蛋白,如羽毛、头发、蛛丝、肌动蛋白。(2)催化作用:如绝大多数酶。(3)传递信息,即调节作用:如胰岛素、生长激素。(4)免疫作用:如免疫球蛋白(抗体)。(5)运输作用:如红细胞中的血红蛋白。
【详解】A、抗体与机体的免疫密切相关,其本质是分泌蛋白,长期营养不良会导致体内缺乏氨基酸,蛋白质(如抗体)的合成减少,从而会导致免疫力下降,A正确;
B、血红蛋白能够运输氧气,说明蛋白质具有运输功能,B正确;
C、有些激素的化学本质是蛋白质,如胰岛素,可以调节机体的生命活动,C正确;
D、酶具有催化功能,酶的本质多数是蛋白质,但并非大部分蛋白质具有催化功能,D错误。
故选D。
24. 生物体中的有机物具有重要作用。下列叙述不正确的是( )
A. 磷脂是所有细胞必不可少的物质
B. 鸟类的羽毛主要由蛋白质组成
C. 淀粉和糖原是马铃薯重要的储能物质
D. 蛋白质是生命活动的主要承担者
【答案】C
【解析】
【分析】组成细胞的化合物分为有机物和无机物,有机物主要包括蛋白质、核酸、糖类和脂质。
【详解】A、磷脂是组成膜结构的重要成分,所有细胞都有膜结构,故磷脂是所有细胞必不可少的物质,A正确;
B、鸟类的羽毛主要成分是蛋白质,主要由角蛋白组成,B正确;
C、糖原是动物细胞特有的多糖,淀粉是马铃薯重要的贮能物质,C错误;
D、蛋白质是生命活动的主要承担者,具有免疫、防御、催化等功能,D正确。
故选C。
25. 下图是某化合物的结构式。关于该化合物的叙述,正确的是()
A. 该化合物中含1个游离的氨基和1个游离的羧基
B. 由于②④⑥的不同,该化合物由3种氨基酸组成
C. 上图含有③和⑤两个肽键,因此该化合物为二肽
D. 因该化合物含3个氨基酸,若彻底水解该化合物分子,则共需要3个水分子
【答案】B
【解析】
【分析】分析题图:图中①为氨基,③⑤为肽键,②④⑥为R基团,⑦为羧基。该分子是含有2个肽键,是由3个氨基酸脱水缩合形成的三肽,组成该多肽的3个氨基酸的R基团依次是-CH2-CH2COOH、-CH3、-CH2-SH。
【详解】A、据图可知:该化合物中含1个游离的氨基(-NH2)和2个游离的羧基(-COOH),A错误;
B、氨基酸的不同种类取决于R基②④⑥,该化合物由3种氨基酸组成,B正确;
C、该多肽含有2个肽键,是由3个氨基酸脱水缩合形成的三肽,C错误;
D、该分子由3个氨基酸脱水缩合形成的三肽,脱水缩合时脱去两分子水,故彻底水解该化合物需要2个水分子,D错误。
故选B。
二、选择题:本题共5小题,每小题3分,共15分。在每小题给出的四个选项中,有一项或多项符合题目要求。全部选对得3分,选对但不全得1分,有选错得0分。
26. 细胞是生命活动的基本单位。能支持这一观点的事实或证据是( )
A. 草履虫和变形虫是单细胞生物,能够进行运动和分裂
B. 在一定条件下,菠菜的叶绿体在离体状态时也能够进行光合作用
C. 冷箭竹的发育离不开细胞的分裂和分化
D. 缩手反射需要一系列不同细胞共同参与
【答案】ACD
【解析】
【分析】细胞是生命活动的基本单位指的是生命活动离不开细胞。这体现在:
1、细胞是生命代谢的基础。生物很多代谢都是以细胞为基础单位进行的。如以细胞增殖、分化为基础的生长发育;以细胞内基因的传递和变异为基础的遗传与变异。
2、单细胞生物可以依赖细胞进行各种生命活动。
3、病毒虽然没有细胞结构,但是必须依赖宿主细胞进行生命活动的继续。
4、多细胞生物依赖各种分化细胞的密切合作,才能完成复杂的生命活动。
【详解】A、草履虫和变形虫是单细胞生物,能够进行运动和分裂,这支持细胞是生命活动的基本单位,A正确;
B、叶绿体不是细胞,因此“菠菜的叶绿体在离体状态时也能够进行光合作用”不支持细胞是生命活动的基本单位,B错误;
C、冷箭竹属于多细胞植物,其个体发育离不开细胞的分裂和分化,这支持细胞是生命活动的基本单位,C正确;
D、缩手反射需要一系列神经细胞和肌肉细胞的参与,需要多个细胞共同参与完成,这支持细胞是生命活动的基本单位,D正确。
故选ACD。
27. 如图①表示两种物镜及其与装片的位置关系,②是低倍镜下的视野。下列相关叙述不正确的是()
A. 甲物镜被乙物镜替换后,视野的亮度会增强,因为乙离装片的距离更近
B. 乙物镜被甲物镜替换后,在视野中看到的细胞数量会减少
C. 要想换用高倍镜观察②中的细胞a,需要将装片向左移动
D. 换用乙物镜的操作顺序是:转动转换器→调节光圈→移动装片→转动细准焦螺旋
【答案】ABD
【解析】
【分析】
1、分析题图:物镜放大倍数越大,镜头越长,放大倍数越小,镜头越短,因此①中,甲放大倍数小,乙放大倍数大;放大倍数越大,观察的细胞数越大,细胞数目越小。
2、高倍显微镜的使用方法:高倍显微镜的使用方法:低倍物镜下找到清晰的物像→移动装片,将物像移至视野中央→转动转换器,换用高倍物镜→调节反光镜和光圈,使亮度适宜→调节细准焦螺旋,使物像清晰。
【详解】A、甲物镜被乙物镜替换后,放大倍数变大,视野的亮度会减弱,A错误;
B、乙物镜被甲物镜替换后,放大倍数减小,在视野中看到的细胞数量会增加,B错误;
C、a在视野中偏左,用高倍镜观察②中的细胞a,需要将物像移至视野中央,物像移动的方向是向右,玻片移动的方向是向左,C正确;
D、甲是低倍物镜,乙是高倍物镜,换用乙物镜的操作顺序是:移动装片→转动转换器→调节光圈→转动细准焦螺旋,D错误。
故选ABD。
【点睛】
28. 下图1是细胞中化合物含量的扇形图,图2是有活性的细胞中元素含量柱形图。下列说法不正确的是( )
A. 若图1表示细胞鲜重,则A、B化合物依次是水、蛋白质
B. 若图2表示组成人体细胞的元素含量,则a、b、c依次是C、H、O
C. 若图1表示细胞完全脱水后的化合物含量,则A化合物具有多样性,其一定含有的元素为C、H、O、N、S
D. 地壳与活细胞中含量最多的元素都是a,由此说明生物界与非生物界具有统一性
【答案】BCD
【解析】
【分析】 细胞中含量最多的化合物为水,含有的无机物包括水、无机盐;含有的有机物包括:蛋白质、糖类、脂质、核酸等。
【详解】A、若图1表示细胞鲜重,则含量最多的化合物是水,其次是蛋白质,A正确;
B、有活性的细胞中,含量最多的物质是水,因此a、b、c依次是O、C、H,B错误;
C、若图1表示细胞完全脱水后的化合物含量,则含量最多的为蛋白质,蛋白质具有多样性,但不一定含有S,C错误;
D、活细胞中的元素种类都能在地壳中找到,说明生物界与非生物界具有统一性,D错误。
故选BCD。
29. 肺炎支原体是引起支原体肺炎的一种细胞外寄生性微生物,其结构模式如图所示。下列相关叙述错误的是( )
A. 肺炎支原体是自养生物,能进行光合作用
B. 肺炎支原体是原核生物,无以核膜为界限的细胞核
C. 与蓝细菌相比,肺炎支原体无细胞壁
D. 与HIV相比,肺炎支原体具有细胞结构
【答案】A
【解析】
【分析】分析图可知,支原体无核膜包围的细胞核,属于原核生物;支原体也无细胞壁。
【详解】A、分析图可知,支原体无光合色素和与光合作用有关的酶,所以肺炎支原体是异养生物,不能进行光合作用,A错误;
B、分析图可知,支原体无核膜包围的细胞核,属于原核生物,B正确;
C、蓝细菌具有细胞壁,分析图可知,支原体无细胞壁,C正确;
D、HIV是病毒,无细胞结构,而支原体有细胞结构,D正确。
故选A。
30. 已知某条肽链由88个氨基酸缩合而成,其中共有氨基6个,甲硫氨酸5个,且在肽链中的位置为3、25、56、78、82,甲硫氨酸的分子式为C5H11O2NS。以下叙述正确的是( )
A. 合成该多肽的氨基酸一定共有N原子94个
B. 若去掉该多肽中的甲硫氨酸,生成的若干肽链中的肽键数目会减少10个
C. 若去掉该多肽中的甲硫氨酸,生成的若干肽链中的氨基和羧基均分别增加5个
D. 若去掉该多肽中的甲硫氨酸,生成的若干肽链中的O原子数目减少1个
【答案】BC
【解析】
【分析】由题意知,该肽链中含有88个氨基酸,共有6个游离的氨基,因此肽链中R基中的氨基数是5个;又知,肽链中5个甲硫氨酸的位置为3、25、56、78、82,如果将肽链中甲硫氨酸去掉,每去掉一个甲硫氨酸需要水解2个肽键,增加1个氨基和一个羧基。
【详解】A、该肽链中含有88个氨基酸,共有6个游离的氨基,因此肽链中R基中的氨基数是5个,该肽链中的N原子数是88+5=93个,A错误;
B、肽链中5个甲硫氨酸的位置为3、25、56、78、82,如果将肽链中甲硫氨酸去掉,每去掉一个甲硫氨酸需要水解2个肽键,故生成的若干肽链中的肽键数目会减少10个,B正确;
C、 肽链中5个甲硫氨酸的位置为3、25、56、78、82,如果将肽链中甲硫氨酸去掉,每去掉一个甲硫氨酸需要增加1个氨基和一个羧基,故生成的若干肽链中的氨基和羧基均分别增加5个,C正确;
D、若去掉该多肽中的甲硫氨酸,会消耗10个水分子,即增加10个原子数,但随甲硫氨酸的离开会减少2×5=10个氧原子,故生成的若干肽链中的O原子数目不变,D错误。
故选BC。
三、非选择题(本题共4道大题,共计40分)
31. 盘锦红海滩景区被评为“中国十大魅力湿地”,生长着大面积被当地人称为“碱喜菜”的碱蓬草等植物,野生生物资源丰富。景区内芦苇丛生,是丹顶鹤的主要繁殖地。请回答下面的问题:
(1)盘锦红海滩属于生命系统结构层次中的____,是由____和____相互关联形成的一个统一整体。
(2)在生命系统的结构层次中,盘锦红海滩景区中所有的丹顶鹤属于生命系统结构层次中的____,其中的一只野生丹顶鹤属于____,丹顶鹤的心脏属于____,心肌属于____,覆盖全身的皮肤属于____。
(3)盘锦红海滩景区内的所有动物和植物____(填“能”或“不能”)构成群落这一生命系统层次。
【答案】(1) ①. 生态系统 ②. 群落 ③. 无机环境
(2) ①. 种群 ②. 个体 ③. 器官 ④. 组织 ⑤. 器官
(3)不能
【解析】
【分析】生命系统的结构层次:细胞—组织—器官—系统—个体—种群—群落—生态系统—生物圈。其中细胞是最基本的生命系统。
(1)细胞:细胞是最基本的生命系统。
(2)组织:界于细胞及器官之间的细胞架构,由许多形态相似的细胞及细胞间质所组成,因此它又被称为生物组织。
(3)器官:几种不同类型的组织发育分化并相互结合构成具有一定形态和功能的结构。
(4)系统:是指彼此间相互作用.相互依赖的组分有规律地结合而形成的整体。
(5)种群:指在一定时间内占据一定空间的同种生物的所有个体。种群中的个体并不是机械地集合在一起,而是彼此可以交配,并通过繁殖将各自的基因传给后代。
(6)群落:同一时间内聚集在一定区域中各种生物种群的集合,叫做群落。
(7)生态系统:由生物群落与它的无机环境相互作用而形成的统一整体,叫做生态系统。
(8)生物圈:地球上的全部生物及其无机环境的总和,构成地球上最大的生态系统生物圈。
【小问1详解】
盘锦红海滩属于生命系统结构层次中的生态系统层次,生态系统是生物群落及其生活的无机环境相互关联形成的一个统一整体。
【小问2详解】
种群是指在一定时间内占据一定空间的同种生物的所有个体,盘锦红海滩景区中所有的丹顶鹤属于生命系统结构层次中的种群。生命系统的结构层次:细胞—组织—器官—系统—个体—种群—群落—生态系统—生物圈。一只野生丹顶鹤属于个体层次,丹顶鹤的心脏属于器官层次,心肌属于组织层次,皮肤属于器官层次。
【小问3详解】
群落是指同一时间内聚集在一定区域中各种生物种群的集合,盘锦红海滩景区内的所有动物和植物没有包含全部的生物,不能构成群落这一生命系统层次。
32. 下图是几种常见的单细胞生物结构示意图。请回答以下相关问题:
(1)这几种生物共有的结构是____。
(2)图中的⑤是____,它能进行光合作用的原因是含有____。
(3)具有核膜和染色体的生物有____。
(4)与绿色开花植物细胞的结构和功能类似的生物是____(填序号),你做出此判断的依据是____。
【答案】(1)细胞膜、细胞质(或核糖体)、储存遗传物质的场所
(2) ①. 蓝细菌 ②. 藻蓝素和叶绿素
(3)①②③(4) ①. ① ②. ①是衣藻,具有细胞壁和叶绿体,能进行光合作用
【解析】
【分析】分析题图:图中①衣藻、②草履虫、③变形虫都属于真核生物,而④大肠杆菌、⑤蓝细菌属于原核生物。
【小问1详解】
图中①衣藻、②草履虫、③变形虫都属于真核生物,而④大肠杆菌、⑤蓝细菌属于原核生物,这几种生物共有的结构是细胞膜、细胞质(或核糖体)、储存遗传物质的场所。
【小问2详解】
⑤蓝细菌属于原核生物,其含有藻蓝素和叶绿素,因此能进行光合作用
【小问3详解】
①衣藻、②草履虫、③变形虫都属于真核生物,具有核膜和染色体。
【小问4详解】
①是衣藻,具有细胞壁和叶绿体,能进行光合作用,与绿色开花植物细胞的结构和功能类似。
33. 阅读材料,回答问题。
材料一:维生素D又被称为“阳光维生素”,经常晒太阳会使人体内的胆固醇转化成维生素D,16~19世纪终年不见阳光的“雾都”伦敦,很多工业区随处都可以看到方颅、肋串珠、鸡胸或漏斗胸和出现O形或X形腿的小孩。
材料二:北京烤鸭是北京传统特色美食。饲喂选做食材用的北京鸭时,主要以玉米、谷类和菜叶为饲料,使其肥育,这样烤出的鸭子外观饱满,皮层酥脆,外焦里嫩。北京烤鸭通常的食用方法是取一张用小麦粉制作的荷叶饼,用筷子挑一点甜面酱,抹在荷叶饼上,夹几片烤鸭片盖在上面,放上几根葱条、黄瓜条或萝卜条,将荷叶饼卷起食用。
材料三:随着生活水平的提高,肥胖成为困扰某些人的难题。肥胖患者罹患糖尿病、高血压、高血脂等代谢性疾病的风险是正常体重者的5~10倍。因此,减肥就成了某些肥胖者热衷的话题。
(1)日光中的紫外线能使皮肤表皮细胞中的胆固醇转变为维生素D。维生素D能有效促进人和动物肠道对____的吸收,从而预防佝偻病。
(2)公鸡有鲜艳的羽毛,鸣叫嘹亮,导致公鸡出现“大红冠子花外衣”的主要物质是____,其化学本质是____,主要作用是促进生殖器官的发育和生殖细胞的形成,激发并维持第二性征。
(3)北京鸭食用玉米、谷类和菜叶能迅速育肥的原因是玉米、谷物等是富含糖类的食物,糖类在鸭体内转变成了____。
(4)一张鸭肉卷饼中一般包括了三种多糖,它们是____。包括的脂质有____(至少写出两种)。
(5)烤熟的鸭子,其蛋白质一定发生了变性,食物加工过程中蛋白质变性____(填“影响”或“不影响”)蛋白质的营养价值。现有氨基酸若干个,在合成含有3条肽链的蛋白质的过程中,共产生200个水分子,则氨基酸的数目为____。
(6)1 g糖原氧化分解释放17 kJ的能量,而1 g脂肪可以放出约39 kJ的能量,就化学元素分析,原因是____。
【答案】(1)钙和磷(2) ①. 雄激素(性激素) ②. 固醇
(3)脂肪(4) ①. 糖原、淀粉、纤维素 ②. 脂肪、磷脂(或胆固醇)
(5) ①. 不影响 ②. 203
(6)脂肪中氧的含量远远低于糖类,而氢的含量较高
【解析】
【分析】细胞中的糖分为单糖、二塘和多糖,二塘包括蔗糖、麦芽糖和乳糖,多糖包括淀粉、纤维素和糖原等。脂质分为脂肪、磷脂和固醇,固醇又分为胆固醇、性激素和维生素D。
【小问1详解】
维生素D能有效促进人和动物肠道对钙和磷的吸收。
【小问2详解】
性激素由性腺分泌,可以促进性器官的发育和生殖细胞的形成,激发并维持第二性征等,故导致公鸡出现“大红冠子花外衣”的主要物质是雄激素(性激素),其化学本质是固醇。
【小问3详解】
糖类在供应充足的情况下,可以大量转化为脂肪。
【小问4详解】
一张鸭肉卷饼中包括鸭肉、鸭皮,还有蔬菜、荷叶饼等,至少包括了三类多糖,它们是糖原、淀粉、纤维素,包括的脂质有脂肪、磷脂和胆固醇等。
【小问5详解】
烤熟的鸭子,其蛋白质一定发生了变性,食物加工过程中,由于蛋白质变性只是改变了蛋白质的空间结构,不改变氨基酸,所以不影响蛋白质的营养价值。现有氨基酸若干个,在合成含有3条链的蛋白质的过程中,共产生200个水分子,则氨基酸的数目=肽键数+肽链(条)数,而肽键数=脱水数,故氨基酸的数目为200+3=203个。
【小问6详解】
由于脂肪中氧的含量远远低于糖类,而氧的含量更高,所以1g脂肪含有的能量比1g糖原高。
34. 图甲表示有关蛋白质分子的简要概念图,图乙表示一分子的胰岛素原切去C肽(图中箭头表示切点)可转变成一分子的胰岛素(注:图中数字表示氨基酸序号;—S—S—是由2个—SH脱去2个H形成的)。据图回答下列问题:
(1)图甲中A为____等元素,在人体内可以合成的B属于____,写出其结构简式____。
(2)图乙中的胰岛素的两条肽链是在核糖体上通过氨基酸的____作用形成的,而二硫键则是后续的加工形成的。每条肽链中氨基酸是通过图甲中的____连接。
(3)图乙中这51个氨基酸形成胰岛素后,相对分子质量比原来51个氨基酸的总相对分子质量减少了____。
(4)胰岛素分子与其他蛋白质结构不同的直接原因是____。
【答案】(1) ①. C、H、O、N ②. 非必需氨基酸 ③.
(2) ①. 脱水缩合 ②. C(或肽键)
(3)888(4)构成蛋白质的氨基酸的种类、数目、排列顺序不同,肽链的盘曲、折叠方式及其形成的空间结构不同
【解析】
【分析】 分泌蛋白的合成:首先,在游离的核糖体中以氨基酸为原料开始多肽链的合成。当合成了一段肽链后,这段肽链会与核糖体一起转移到粗面内质网上继续合成过程,并且边合成边转移到内质网腔内,再经过加工、折叠,形成具有一定空间结构的蛋白质。内质网膜鼓出形成囊泡,包裹着蛋白质离开内质网,到达高尔基体,与高尔基体融合,高尔基体对蛋白质做进一步的加工,然后形成包裹着蛋白质的囊泡转运到细胞膜,与细胞膜融合。
【小问1详解】
B为氨基酸,组成氨基酸的元素主要有C、H、O、N等,在人体内可以合成的氨基酸属于非必需氨基酸。氨基酸中心碳原子上连着一个氢原子、一个氨基、一个羧基和一个侧链基团。
【小问2详解】
氨基酸在核糖体上通过脱水缩合形成肽链,氨基酸之间通过肽键连接。
【小问3详解】
图乙中这51个氨基酸形成胰岛素,形成了两条肽链,除了失去49分子水,还形成了3个二硫键,因此相对分子质量比原来51个氨基酸的总相对分子质量减少了49×18+2×3=888。
【小问4详解】
试管编号
甲
乙
丙
所用试剂
斐林试剂
双缩脲试剂
苏丹Ⅲ染液
试管中颜色
(水浴加热后)蓝色
紫色
橘黄色
相关试卷
这是一份辽宁省辽东教学共同体2023_2024学年高二生物上学期10月月考试题,共10页。试卷主要包含了练小狗趴下的过程是这样的,如图为排尿反射示意图等内容,欢迎下载使用。
这是一份辽宁省辽东教学共同体2023-2024学年高一上学期10月份联考生物试卷,共34页。试卷主要包含了选择题,非选择题等内容,欢迎下载使用。
这是一份辽宁省辽东区域共同体2022-2023学年高一上学期期中联考生物试题,共6页。

