还剩15页未读,
继续阅读
广西2024届高三二模语文试卷(解析版)
展开
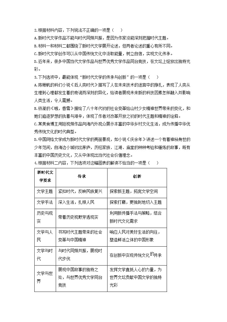
这是一份广西2024届高三二模语文试卷(解析版),共18页。试卷主要包含了现代文阅读,古代诗文阅读,语言文字运用,写作等内容,欢迎下载使用。
相关试卷
2024届广东省高三二模语文试卷(解析版):
这是一份2024届广东省高三二模语文试卷(解析版),共23页。试卷主要包含了考生必须保证答题卡的整洁,2%等内容,欢迎下载使用。
2022年浙江绍兴高三二模语文试卷及解析:
这是一份2022年浙江绍兴高三二模语文试卷及解析,共6页。
2021届安徽池州高三二模语文试卷及解析:
这是一份2021届安徽池州高三二模语文试卷及解析,共12页。

