河北省唐山市路南区2023-2024学年七年级下学期期中生物试卷(解析版)
展开1. “补钙新观念,吸收是关键”小丽妈妈一直给她喂奶粉,可是医生说小丽患佝偻病,原因在于喂奶粉时没有喂( )
A. 维生素AB. 维生素B1
C. 维生素CD. 维生素D
【答案】D
【分析】维生素既不参与构成人体细胞,也不为人体提供能量,而且人体对它的需要量很小,但它对人体的各项生命活动有重要的作用;人体一旦缺乏维生素,就会影响正常的生长和发育,还会引起疾病。
【详解】A.维生素A能促进人体正常发育,增强抵抗力,维持人的正常视觉,缺乏维生素A时引起夜盲症、皮肤干燥、干眼症,故A不符合题意。
B.维生素B1维持人体正常的新陈代谢和神经系统的正常生理功能,缺乏维生素B1时引起神经炎、脚气病、消化不良,故B不符合题意。
C.维生素C维持正常的新陈代谢、维持骨肌肉和血液的正常生理作用,增长抵抗力,缺乏维生素C时患坏血病、抵抗力下降,故C不符合题意。
D.维生素D促进钙、磷吸收和骨骼发育,缺乏维生素D时引起佝偻病、骨质疏松等,所以“补钙新观念,吸收是关键”小丽妈妈一直给她喂奶粉,可是医生说小丽患佝偻病,原因在于喂奶粉时没有喂维生素D,故D符合题意。
故选D。
2. 下列营养物质不需要经过消化可以直接被人体吸收的是:( )
A. 淀粉B. 维生素C. 蛋白质D. 脂肪
【答案】B
【分析】食物中含有六大类营养物质:蛋白质、糖类、脂肪、维生素、水和无机盐,每一类营养物质都是人体所必需的。其中,维生素、水和无机盐等小分子的营养物质人体可以直接吸收利用,而蛋白质、糖类、脂肪这些大分子的营养物质是不溶于水的,必须在消化道内变成小分子的能溶干水的物质后,才能被消化道壁吸收。
【详解】食物所含的营养物质中,水、无机盐、维生素是小分子的物质能够直接被人体消化道吸收,而蛋白质、淀粉和脂肪是大分子物质需经过消化后分别被分解成氨基酸、葡萄糖、甘油和脂肪酸小分子物质才能被吸收。ACD不符合题意,B符合题意。
故选B。
3. 等量的下列食品在体内完全分解,释放能量最多的是( )
A. 馒头B. 鸡蛋
C. 苹果D. 花生
【答案】D
【详解】试题分析:据科学家测定,糖类、脂肪、蛋白质在体内分解所放出的热量分别是:每克糖类平均为17.15千焦,每克脂肪平均为38.91千焦,每克蛋白质平均为17.15千焦。面包、馒头、玉米等食物中主要的营养成分是糖类,花生中的营养成分以脂肪为主。因此等量的馒头、面包、花生和玉米中,花生燃烧释放的能量最多。
故A、B、C错误, D正确,故选D。
4. 青少年正处于生长发育的关键时期。学生营养餐每天都配有牛奶或鸡蛋等富含蛋白质的食品。这是因为蛋白质是( )
A. 不需经过消化就能被吸收B. 构成细胞的基本物质
C. 在人体内不会分解D. 溶解养分的物质
【答案】B
【分析】食物中含有六大类营养物质:蛋白质、糖类、脂肪、维生素、水和无机盐,每一类营养物质都是人体所必需的。
【详解】其中蛋白质是构成人体细胞的基本物质,人体的生长发育、组织的修复和更新等都离不开蛋白质。此外,蛋白质还能被分解,为人体的生理活动提供能量。学生正值青春期,是生长发育的重要时期,应该多吃含蛋白质丰富的食物,奶、蛋、鱼、肉等含蛋白质丰富,应该注意补充,故选B。
5. 关于吸烟危害的叙述,你不认同的是( )
A. 吸烟能提神并促进脑的发育
B. 吸烟会导致他人被动吸烟,害己更害人
C. 吸烟是引发心脑血管疾病的重要因素
D. 吸烟者患肺癌的几率比不吸烟者高很多倍
【答案】A
【分析】吸烟的危害:吸烟时产生烟雾里有40多种致癌物质,还有十多种会促进癌发展的物质,其中对人体危害最大的是尼古丁、一氧化碳、焦油和多种其它金属化合物。这些有害物质首先损害人的呼吸系统,更为严重的是,吸烟者还严重妨碍他人健康。研究结果表明,吸烟者吸烟时对旁人的危害比对他自己还大。
【详解】A.一支烟所含的尼古丁就足以杀死一只小白鼠,香烟烟雾中大量的一氧化碳同血红蛋白的结合能力比氧大240~300倍,严重地削弱了红细胞的携氧能力。可见,吸烟不能提神,更不会促进脑的发育,A错误。
B.吸烟是有百害而无一利,中国53%的儿童被动吸烟,被动吸烟的危害是吸烟人的两倍,并且对儿童危害更大,容易患肺炎、支气管炎、重症哮喘和其它疾病,如果目前吸烟的情况持续下去,对儿童的智力发育、对吸烟者的家庭以及对个人都会付出极大的代价,B正确。
C.有关医学研究表明,吸烟是心脑血管疾病、癌症、慢性阻塞性肺病等多种疾患的行为危害因素,吸烟已成为继高血压之后的第二号全球杀手,C正确。
D.若将不吸烟者肺癌死亡率定为1.00%时,则15~9岁开始吸烟者肺癌死亡率为19.68%,D正确。
故选A。
6. 长期吸烟者常常有痰,但却不易咳出。原因是( )
A. 呼吸运动受阻B. 肺功能受到抑制
C. 呼吸道不畅通D. 黏膜上的纤毛运动受到抑制
【答案】D
【分析】呼吸系统的组成包括呼吸道和肺两部分,呼吸道包括鼻、咽、喉、气管、支气管,是气体进出肺的通道。
【详解】呼吸系统的组成包括呼吸道和肺两部分。吸道包括鼻、咽、喉、气管、支气管,是气体进出肺的通道,还能对进入肺的气体做一定的处理,气管和支气管的表面的黏膜上有腺细胞和纤毛,腺细胞分泌黏液,使气管内湿润,黏液中含有能抵抗细菌和病毒的物质。纤毛的摆动可将外来的灰尘、细菌等和黏液一起送到咽部,通过咳嗽排出体外形成痰,因此,气管和支气管都有分泌黏液和纤毛摆动清除异物的功能。长期吸烟会损害呼吸道,导致呼吸道的黏膜分泌功能降低,同时呼吸道的纤毛也会受损,受到抑制,不能将呼吸道的黏液清除出去,故D符合题意,ABC不符合题意。
故选D。
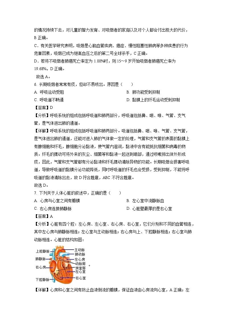
7. 下列关于人体心脏的叙述中,正确的是( )
A. 心房与心室之间有瓣膜B. 左心室中流静脉血
C. 右心房连接肺静脉D. 心脏壁最厚的是右心室
【答案】A
【分析】心脏有四个腔:左心房、左心室、右心房、右心室,它们分别和不同的血管相连,其中左心房与肺静脉相连;左心室与主动脉相连;右心房与上、下腔静脉相连;右心室与肺动脉相连。心脏的结构如图:
。
【详解】心房和心室之间有防止血液倒流的瓣膜,保证血液由心房流向心室,A正确;左心室与主动脉相连,流动脉血,B错误;由分析可知右心房与上下腔静脉相连,左心房与肺静脉相连,C错误;心脏壁最厚的是左心室,因为左心室输送血液的距离长,D错误。
8. 下列说法不正确的是( )
A. 血液由血浆和血细胞组成B. 血浆只有运输血细胞的功能
C. 红细胞具有运输氧气的功能D. 血小板有止血和加速凝血的作用
【答案】B
【分析】血液由血浆和血细胞两部分,血细胞包括红细胞、白细胞、血小板。
【详解】A.血液由血浆、血细胞两部分组成。血细胞包括红细胞、白细胞和血小板,故A正确。
B.血浆的主要功能运载血细胞,运输养料和废物,故B错误。
C.红细胞数目最多,形态为双面凹的圆饼状,无细胞核,主要的功能是运送氧,部分二氧化碳,故C正确。
D.血小板个体最小,性状不规则,无细胞核,有凝血和止血的作用,故D正确。
故选B。
9. 2023年世界献血者日的主题是“捐献血液,捐献血浆,分享生命,经常分享”。下列关于输血和献血的叙述,不正确的是( )
A. 安全输血应以输同型血为原则
B. 对于严重贫血的患者应输入红细胞成分
C. 若血库缺AB型血,为及时救治患者,可快速输入大量A型或B型血
D. 我国实行无偿献血制度,提倡18~55周岁的健康公民自愿献血
【答案】C
【分析】安全输血应以输同型血为原则。在没有同型血可输而且情况紧急时,任何血型的人都可以缓慢地输入少量的O型血;AB型血的人,除可输入少量的O型血外,也可缓慢地输入少量的A型血或B型血。大量输血时,仍需实行同型输血。
【详解】A.输血时必须注意血型的选择,应以输入同型血为原则,A正确。
B.严重贫血患者主要是红细胞数量过少或血红蛋白浓度过低,所以可以给严重贫血患者输入红细胞成分,B正确。
C.输血以输同型血为原则。但在紧急情况下,AB血型的人可以接受任何血型。但是异血型者之间输血,只有在紧急情况下,不得已才采用,采用时要缓慢地输入,且一次输血血量要少,否则也会发生红细胞凝集现象,阻碍血液循环,C错误。
D.从1998年起,我国实行无偿献血制度,提倡18~55周岁的健康公民自愿献血,D正确。
故选C。
10. 用止血带扎住上臂,前臂隆起的血管和使血管发生隆起的结构分别是( )
A. 静脉、静脉瓣B. 动脉、动脉瓣
C. 动脉、静脉瓣D. 静脉、动脉瓣
【答案】A
【详解】因为只有静脉的血液才是从远心端流回心脏,所以用止血带扎住上臂,由于静脉血管的功能是将血液从全身各处输送到心脏去,而前臂被绑住了,血液无法从手臂运回心脏,并且静脉内有静脉瓣血液不能倒流,于是就在前臂出现了一条条隆起的血管静脉血管。因此前臂隆起的血管和使血管发生隆起的结构分别是静脉和静脉瓣。
11. 衡量心脏工作能力大小的指标是( )
A. 肺活量B. 心率
C. 心输出量D. 血压高低
【答案】C
【分析】血液循环为人体的各个组织细胞不断的运来养料和氧,又不断地运走二氧化碳等废物,而心脏是血液循环的动力器官,不同人的心脏,其工作能力是不同的,一般用心输出量来衡量心脏的工作能力,据此解答。
【详解】A.肺活量是指用力深吸气后再用力深呼气所能呼出的最大气体量,A错误。
B.心率是指心脏在单位时间(1分钟)内跳动的次数,即心脏每分钟跳动的次数,B错误。
C.心输出量指的是每分钟左心室或右心室射入主动脉或肺动脉的血量。左、右心室的输出量基本相等。心室每次搏动输出的血量称为每搏输出量,人体在平静休息时约为70毫升(60~80毫升),如果心率每分钟平均为75次,则每分钟输出的血量约为5000毫升(4500~6000毫升)。通常所称心输出量,一般都是指每分心输出量。心输出量是衡量心脏工作能力大小的指标。心输出量在很大程度上是和全身组织细胞的新陈代谢率相适应,C正确。
D.血压血液对血管壁的侧压力。可以用血压计在上臂肱动脉处侧得,D错误。
故选C
12. 有的人乘车、船会晕车晕船,你知道这与以下哪个结构有关( )
A. 鼓膜B. 前庭与半规管
C. 耳蜗D. 听小骨和鼓室
【答案】B
【分析】耳的结构:
【详解】内耳包括前庭、半规管和耳蜗三部分,前庭和半规管是位觉感受器的所在处,与身体的平衡有关。前庭可以感受头部位置的变化和直线运动时速度的变化,半规管可以感受头部的旋转变速运动,这些感受到的刺激反映到中枢以后,就引起一系列反射来维持身体的平衡。因此当人体的半规管和前庭过度敏感,就易出现晕车、晕船,故选B。
13. 下列生物学实验中,实验材料器具与使用目的不相符的是( )
A. AB. BC. CD. D
【答案】C
【分析】(1)血液由血浆和血细胞组成,血细胞由红细胞、白细胞、血小板组成。血液的功能:运输功能;防御和保护功能。
(2)模拟人体呼吸运动的实验中,玻璃钟罩代表的是胸廓,玻璃管代表的是气管,小气球代表的是肺,橡皮膜代表的是膈。
(3)视觉形成的过程是外界物体反射来的光线,经过角膜、房水,由瞳孔进入眼球内部,再经过晶状体和玻璃体的折射作用,在视网膜上能形成清晰的物像,物像刺激了视网膜上的感光细胞,这些感光细胞产生的神经冲动,沿着视神经传到大脑皮层的视觉中枢,就形成视觉。
【详解】A.加入抗凝剂(5%柠檬酸钠)的血液出现分层现象,上面的部分是血浆,呈淡黄色,半透明;下面的部分是血细胞,其中呈暗红色,不透明的是红细胞,红细胞与血浆之间,有佷薄的一层白色物质,这是白细胞和血小板。因此,将新鲜的血液放入试管内,加入少量5%柠檬酸钠的目的是防止血液凝固,A正确。
B.膈位于胸腔的底部(即腹腔的顶部),是将胸腔和腹腔分隔开的结构,主要由肌肉组织组成。在模拟人体呼吸运动实验中,橡皮膜具有弹性,能够模拟膈肌,B正确。
C.视觉形成的过程是:角膜→房水→瞳孔→晶状体→玻璃体→视网膜(成像)→视神经→大脑皮层的视觉中枢(形成视觉)。在“模拟眼球成像”的实验中,凸透镜(不是凹透镜)相当于眼球的晶状体,白纸板相当于眼球的视网膜,C错误。
D.血液的组成包括血浆和血细胞,血细胞又包括红细胞、白细胞和血小板。观察观察人血永久涂片时,识别红细胞、白细胞等血细胞需要用显微镜,D正确。
故选C。
14. 小肠结构与其吸收功能相适应的特点包括( )
①小肠壁内有肠腺②小肠内表面有许多皱襞和小肠绒毛③小肠绒毛壁薄④小肠绒毛中有毛细血管和毛细淋巴管
A. ①②③④B. ①②③C. ①③④D. ②③④
【答案】D
【分析】小肠长,有皱襞和小肠绒毛,内有多种消化液,绒毛壁和毛细血管壁都很薄,这些特点与消化和吸收功能相适应。因此,小肠是消化和吸收的主要器官。
【详解】小肠是吸收营养物质的主要场所,这是与小肠的结构特点相适应的:小肠长约5~6m,②小肠内壁有环形皱襞,皱襞上有小肠绒毛,增大了消化和吸收的面积;④小肠绒毛内有毛细血管和毛细淋巴管,③绒毛壁、毛细血管壁、毛细淋巴管壁都是由一层上皮细胞构成的,有利于营养物质被吸收。 ①小肠壁内有肠腺不符合吸收物质的特点,故D正确,ABC错误。
故选D。
15. 下图是人体内的三种血管,下列各项不属于血管①特征的是( )
A. 管壁厚、弹性大B. 运血出心脏
C. 血流速度快D. 血管内具有防止血液倒流的瓣膜
【答案】D
【分析】观察题干中的图示可知:①动脉,管壁较厚、弹性大,血流速度快,主要是将血液从心脏输送到身体各部分。大多动脉分布在身体较深的部位。②静脉,管壁较薄、弹性小,血流速度慢,主要是将血液从身体各部分送回到心脏。 ③毛细血管在体内数量很多,分布很广;其管壁最薄,只有一层扁平上皮细胞构成;管的内径十分小,只允许红细胞单行通过;管内血流速度最慢;连通于最小的动脉和静脉。
【详解】①动脉是把血液运血出心脏输送到全身各处的血管,管壁较厚、弹性大,管腔较小,血流速度最快,管腔内没有瓣膜。ABC正确,D错误。
故选D。
16. 体循环的起点和终点分别是( )
A. 左心室和右心室B. 左心室和右心房
C. 右心室和左心房D. 左心房和右心房
【答案】B
【分析】体循环:左心室→主动脉→全身各级动脉→全身各处毛细血管→全身各级静脉→上、下腔静脉→右心房;经过体循环,血液由动脉血变成了静脉血。
【详解】体循环是指血液由左心室进入主动脉,再流经全身的各级动脉、毛细血管网、各级静脉,最后汇集到上下腔静脉,流回到右心房的循环。在体循环中,起点是左心室、终点是右心房,B正确,ACD错误。
故选B。
17. 李昊吃西瓜时把西瓜籽也吞进了肚里,这些西瓜籽会在体内经过怎样的一段旅程( )
A. 口腔→咽→肝脏→小肠→大肠→肛门
B. 口腔→咽→气管→胃→小肠→大肠→肛门
C 口腔→咽→食道→胃→小肠→大肠→肛门
D. 口腔→咽→食道→胃→肝脏→小肠→大肠→肛门
【答案】C
【分析】消化道自上而下依次是:口腔、咽、食道、胃、小肠、大肠和肛门。
【详解】人体的消化系统包括消化道和消化腺。消化道自上而下依次是:口腔、咽、食道、胃、小肠、大肠和肛门;消化腺有唾液腺、胃腺、肝脏、肠腺和胰腺。所以,李昊吃西瓜时,将一粒西瓜籽咽了下去,西瓜籽的旅行路线是:口腔→咽→食道→胃→小肠→大肠→肛门,故C正确,ABD错误。
故选C。
18. 如图是消化系统模式图,下列叙述不正确的是( )
A. [10]是最大的消化腺
B. [3]是胃,它是初步分解食物中蛋白质的部位
C. 蛋白质、脂肪、葡萄糖等能被[6]小肠直接吸收
D. [6]是小肠,是消化食物和吸收营养物质的主要场所
【答案】C
【分析】消化系统包括消化道和消化腺,消化道有口腔、咽、食道、胃、小肠、大肠和肛门,消化腺包括唾液腺、胃腺、肠腺、胰腺和肝脏。据图分析,1口腔、2食道、3胃、4胰腺、5大肠、6小肠、7肛门、8唾液腺、9咽、10肝脏、11胆囊、12十二指肠、13盲肠、14阑尾。
【详解】A.10肝脏是人体最大的消化腺,分泌的消化液是胆汁,胆汁不含消化酶,能够对脂肪进行乳化作用,A正确。
B.3胃呈囊状,有很大的伸缩性,能够暂时贮存食物,并初步消化蛋白质,B正确。
CD.6小肠是消化和吸收的主要器官,但是小肠吸收的是消化的终产物,蛋白质和脂肪不是消化终产物,不能被小肠吸收,C错误;D正确。
故选C。
19. 如果鼠的肾脏受到金属镉的损伤就会影响其健康,严重的可能造成肾功能衰竭,此时小鼠肾脏的哪项功能受到严重影响( )
A. 维持氧和二氧化碳的相对稳定
B. 体内有机物的分解
C. 维持消化腺的正常分泌水平
D. 调节水、无机盐的平衡和排出代谢废物
【答案】D
【分析】人体内产生的废物必须及时排出,否则会影响人体正常生命活动,甚至危及生命。人体排出尿,不仅起到排出废物的作用,而且对调节体内水和无机盐的含量,维持组织细胞的正常生理功能也有重要的作用。
【详解】A.呼吸系统主要维持氧和二氧化碳的相对稳定,A不符合题意。
B.体内有机物的分解主要在细胞内的线粒体中进行,B不符合题意。
C.消化系统主要和消化腺的分泌以及食物的消化吸收有关,C不符合题意。
D.肾脏是形成尿液的主要器官,肾衰竭,体内新陈代谢的产物排不出体外,进而调节不了水、无机盐的平衡,因此,小鼠肾脏将不能有调节水、无机盐的平衡和排出代谢废物的功能,D符合题意。
故选D。
20. 哮喘是常见的呼吸系统疾病,严重时会导致肺泡的弹性回缩减弱,此情况将直接影响( )
A. 肺与外界的气体交换B. 血液与组织细胞的气体交换
C. 气体在血液中的运输D. 胸廓的扩张与回缩
【答案】A
【详解】试题分析:呼吸的过程主要包括肺的通气、肺泡内的气体交换、气体在血液中的运输以及组织里的气体交换。其中肺与外界的气体交换叫做肺的通气,它是通过呼吸运动实现的。
呼吸道包括鼻腔、咽、喉、气管、支气管,哮喘一般是由于吸入了过敏性物质引起的支气管感染,症状有咳嗽、喘息、呼吸困难、胸闷、咳痰等。典型的表现是发作性伴有哮鸣音的呼气性呼吸困难,严重时会导致肺泡的弹性回缩减弱,此情况将直接影响肺与外界的气体交换。严重者可被迫采取坐位或呈端坐呼吸,干咳或咯大量白色泡沫痰,甚至出现紫绀等。
故选A。
21. “结构与功能相适应”是生物学的基本观念之一。下列关于人体的叙述,不能体现这一观念的是( )
A. 四肢静脉中通常具有瓣膜,可以防止血液倒流
B. 心脏主要由肌肉组织构成,是输送血液的泵
C. 呼吸道都有骨或软骨做支架,保证气体顺畅通过
D. 小肠绒毛壁由一层上皮细胞构成,适于食物消化
【答案】D
【分析】小肠是消化食物和吸收营养物质的主要场所,这是与小肠的结构特点相适应的:小肠长约5~6m,小肠内具有肠液、胰液和胆汁等多种消化液;小肠内壁有环形皱襞,皱襞上有小肠绒毛,增大了消化和吸收的面积;小肠绒毛内有毛细血管和毛细淋巴管,绒毛壁、毛细血管壁、毛细淋巴管壁都是由一层上皮细胞构成的,有利于营养物质被吸收。
【详解】A.静脉管壁较薄、弹性小,血流速度慢,主要是将血液从身体各部分送回到心脏。因此,在我们人的四肢的静脉内表面通常具有防止血液倒流的静脉瓣,体现了“结构与功能相适应”的观点,A正确。
B.心脏作为血液循环的动力器官,主要由心肌组成,心脏壁主要由肌肉组织构成。心脏主要通过肌肉的收缩舒张,来推动血液在血管和心脏构成的封闭的管道内循环流动。因此,心脏主要由肌肉组织构成,是输送血液的泵,体现了“结构与功能相适应”的观点,B正确。
C.呼吸道包括鼻腔、咽、喉、气管、支气管,呼吸道都有骨或软骨做支架,保证呼吸道内的气流通畅,C正确。
D.结合分析可知,小肠绒毛壁由一层上皮细胞构成,适于食物被消化后的吸收,D错误。
故选D。
22. 下列有关人体呼吸系统的叙述错误的是( )
A. 食物和气体的共同通道是③
B. ①②③④对吸入的空气有清洁、温暖、湿润的作用
C. ⑤由大量肺泡组成,是气体交换的主要部位
D. 外界气体进入肺的路线:鼻腔→咽→喉→气管→支气管→肺
【答案】A
【分析】观图可知,①是鼻,②是咽,③是喉,④是气管,⑤是肺。
【详解】A.消化道自上而下依次是:口腔、咽、食道、胃、小肠、大肠和肛门。呼吸道包括鼻腔、咽、喉、气管、支气管,所以食物和气体的共同通道是②咽,A错误。
B.呼吸道包括①鼻、②咽、③喉、④气管。人体的鼻腔的前部生有鼻毛,可以阻挡空气中的灰尘;鼻腔的内表面的鼻黏膜上的腺细胞能够分泌黏液,能使吸入的空气清洁并变得湿润;黏膜中还分布有丰富的毛细血管,对进入的空气有温暖作用,B正确。
C.⑤肺由大量的肺泡组成,肺泡数目多,增加了与血液进行气体交换的面积,是气体交换的主要部位,C正确。
D.膈肌与肋间肌收缩,引起胸腔前后、左右及上下径均增大,膈肌顶部下降,胸廓的容积扩大,肺随之扩张,造成肺内气压减小,小于外界大气压,外界气体通过呼吸道进入肺内,完成吸气。外界气体进入肺的路线:鼻腔→咽→喉→气管→支气管→肺,D正确。
故选A。
23. 生命不息,呼吸不止,人体与外界的气体交换与胸廓和肺密切相关。图一是人在平静呼吸时胸廓肺的变化示意图;图二表示肺内外气压差随时间的变化情况。下列叙述正确的是( )
A. 甲过程膈顶下降,气体呼出
B. 甲过程对应曲线上的bd段
C. 乙过程肋骨向下向内运动,肺扩张
D. 乙过程开始的瞬间对应图二的c点
【答案】D
【分析】图一中:甲表示吸气,乙表示呼气。
图二中:abc段的肺内气压与大气压的气压差是负值,表示肺内气压小于外界大气压,是吸气过程;cde段的肺内气压与大气压的气压差是正值,表示肺内气压高于外界大气压,是呼气过程。
【详解】AB.膈肌与肋间肌收缩,引起胸腔前后、左右及上下径均增大,膈肌顶部下降,胸廓的容积扩大,肺随之扩张,造成肺内气压减小,小于外界大气压,外界气体进入肺内,完成吸气。所以,甲过程膈顶下降,气体吸入肺。结合分析可知,甲过程是吸气过程,对应曲线上的abc段,AB错误。
C.图乙表示呼气,呼气时,肋间外肌舒张,肋骨因重力作用而下降,胸骨向下、向内移动,使胸廓的前后径和左右径都缩小:同时,膈肌舒张,膈顶部回升,使胸廓的上下径缩小。这时,胸廓缩小,肺跟着回缩,肺的容积缩小,肺内气压升高,迫使肺泡内的部分气体通过呼吸道排到体外,完成呼气,C错误。
D.结合分析和题图可知,图一的乙过程是呼气,图二的cde段是呼气。因此,乙过程开始的瞬间对应图二的c点,D正确。
故选D。
24. 下图表示生物兴趣小组探究“馒头在口腔中的变化”的实验过程。下列对实验过程及现象的分析,正确的是( )
A. 探究了唾液和温度对馒头消化的影响
B. 馒头屑的用量应该多于馒头块
C. 需要放在37℃温水中5~10分钟
D. 现象是①试管变蓝,②③试管不变蓝
【答案】C
【分析】对照实验要求变量唯一,本实验探究的是馒头在口腔内的变化,口腔内含有唾液淀粉酶能够分解淀粉,产生麦芽糖,据此分析解答。
【详解】A.对照①号和③号试管,变量是唾液;对照②号和③号试管,变量是模拟牙齿的咀嚼和舌的搅拌,故本实验探究了唾液和牙齿咀嚼、舌的搅拌对馒头消化的影响,A错误。
B.对照实验要求变量唯一,故馒头屑的用量应该等于馒头块的用量,B错误。
C.唾液淀粉酶发挥作用需要适宜的温度,故试管需要放在37℃温水中5~10分钟,C正确。
D.①号试管内是清水,不能分解淀粉,滴加碘液变蓝;②号试管没有牙齿的咀嚼和舌的搅拌,馒头中的淀粉没有全部被分解,滴加碘液变蓝;③号试管有唾液能够分解淀粉,因此滴加碘液不变蓝,D错误。
故选C。
25. 良好的饮食习惯与均衡的营养能够保证身体正常生长发育。图一为中国居民“平衡膳食宝塔”,图二曲线表示淀粉、脂肪和蛋白质在消化道中被消化的程度。下列叙述错误的是( )
A. 图一I层食物中淀粉的消化过程可用图二中曲线①表示
B. 图一Ⅱ层食物中含有丰富的维生素C,适量食用可预防坏血病
C. 青少年正处于生长发育关键期,要适量多吃图一中Ⅲ、Ⅳ层食物
D. 图一中V层食物最初被消化的部位是图二中的乙部位
【答案】D
【分析】1.为了做到合理营养,按图一“平衡膳食宝塔”均衡摄取五类食物:Ⅰ层是谷类;Ⅱ层是蔬类水果类;Ⅲ层鱼、肉、蛋类;Ⅳ层是豆奶类;Ⅴ层是油脂类。
2.图二中横坐标依次表示消化道的各个器官,其中甲是咽和食道,乙是胃,丙是小肠;纵坐标表示食物未被消化的程度,曲线表示①表示淀粉的消化过程、②表示蛋白质的消化过程、③表示脂肪的消化过程。
【详解】A.图一中Ⅰ层食物的主要成分是淀粉,淀粉的消化开始于口腔,符合图二中的①曲线,A正确。
B.缺乏维生素易患坏血病,图一Ⅱ层食物是果蔬类,含有丰富的维生素C,适量食用可预防坏血病,B正确。
C.蛋白质是构建和修复人体的重要原料,是构成人体细胞的基本物质,青少年正处于生长发育的高峰期,对蛋白质的需求大,要增加蛋白质的摄入量,故应多吃图一中Ⅲ、Ⅳ层含蛋白质丰富的食物,C正确。
D.图一中Ⅴ层食物中主要含有脂肪,脂肪最初被消化的部位是图二中的丙部位(小肠),D错误。
故选D。
二、非选择题(本大题共7小题,每空1分,共50分)
26. 如下图为人体消化、呼吸、循环和排泄等生理活动示意图。其中的A、B、C表示人体的四大系统,①~⑥表示人体的某些生理过程。请据图回答下列问题:
(1)图中A系统是________ 系统,C系统是________系统。
(2)在A系统中进行消化和吸收的主要器官是______。
(3)氧气从B系统通过③过程进入循环系统是通过______实现的。气体交换后,血液发生的变化是_________
(4)图中所示与外界相连的途径中,属于排泄的是____________。
【答案】(1)①. 消化 ②. 泌尿
(2)小肠
(3)①. 气体扩散 ②. 静脉血变成动脉血
(4)②⑤⑥
【分析】题图中,A消化系统,B呼吸系统,C循环系统;①吸收,②肺与外界的气体交换(吸气和呼气过程),③肺泡与血液的气体交换,④排遗,⑤尿液的形成,⑥汗液的分泌。
【小问1详解】
消化系统包括消化道和消化腺,消化系统的基本生理功能是消化食物和吸收营养物质。泌尿系统是由肾脏、输尿管、膀胱、尿道组成,其中主要的器官是肾脏。图中A系统是消化系统,C系统是泌尿系统。
【小问2详解】
小肠是消化食物的主要场所。经过小肠多种消化液的作用,食物中的淀粉等糖类最终分解为葡萄糖,蛋白质最终分解为氨基酸,脂肪最终分解为甘油和脂肪酸;小肠是主要的吸收场所,能够吸收大部分的水、无机盐、维生素和全部的氨基酸、葡萄糖、甘油和脂肪酸。可见,糖类、蛋白质和脂肪这三种物质最终在小肠被消化、吸收。
【小问3详解】
根据气体扩散作用的原理,血液流经肺泡外的毛细血管时,与肺泡进行气体交换。血液中的二氧化碳扩散进入肺泡,肺泡中的氧气扩散进入血液,因此血液由含氧少的静脉血转变为含氧丰富的动脉血。可见,氧气从B呼吸系统通过③肺泡与血液之间的气体交换过程进入循环系统是通过气体扩散实现的;气体交换后,血液发生的变化是静脉血变成动脉血。
【小问4详解】
人体内排泄的途径主要有三条:水和少量的无机盐、尿素以汗液的形式由皮肤排出;二氧化碳和少量的水以气体的形式通过呼吸系统排出;绝大部分水、无机盐和尿素等废物以尿的形式通过泌尿系统排出。结合题图可知,图中所示与外界相连的途径中,属于排泄的是②呼气、⑤排尿、⑥排汗。
27. 图为人眼球结构示意图,请回答有关问题。
(1)如果把人的眼睛比喻成心灵的窗户,那么,图中的[3]_____________就是窗户上那明亮的玻璃。
(2)如果把人的眼球比喻成一架照相机,那么,图中的[10]______________就相当于照相机的镜头:[1]虹膜中央的[2]___________相当于照相机的光圈。
(3)当你在烈日下行走一段时间后,再走进教室内,最开始你会有一些不适应,但过一会儿后,对教室的光线就适应了。在这一过程中,眼球中由小变大的结构是____________。
(4)外界物体反射来的光线进入眼球后,经[10]和[5]___________________的折射作用,在[7]________________上形成清晰的物像。光刺激了[7]上的感光细胞,产生的神经冲动沿着[6]________________.传入大脑皮层的特定区域,就形成了视觉。
【答案】(1)角膜 (2)①. 晶状体 ②. 瞳孔
(3)瞳孔 (4)①. 玻璃体 ②. 视网膜 ③. 视神经
【分析】图中1虹膜、2瞳孔、3角膜、4睫状体、5玻璃体、6视神经、7视网膜、8脉络膜、9巩膜、10晶状体。
【小问1详解】
眼球壁的外膜由角膜和巩膜组成,角膜是无色透明的。因此,如果把人的眼睛比喻为心灵的窗户那么,图中的3角膜,就是窗户上那明亮的玻璃。
【小问2详解】
在眼球的结构中,晶状体透明、有弹性,相当于照相机的镜头;瞳孔是光线的通道,当外界光线较强时,瞳孔是变大的;当外界光线较弱时,瞳孔是变小的,相当于照相机的光圈。虹膜在前边,含有色素,俗称“黑眼球”。因此,如果人的眼球比喻成一架照相机,眼球的10晶状体相当于照相机的镜头。1虹膜中央的2瞳孔相当于照相机的光圈。
【小问3详解】
瞳孔能调节进入眼睛内的光线多少。在暗处,瞳孔放大,在亮处,瞳孔缩小。当在烈日下行走一段时间后,再走进教室内,最开始会有一些不适应,但过一会儿后,对教室的光线就适应了。在这一过程中,眼球中由小变大的结构是2瞳孔。
【小问4详解】
外界物体反射来的光线,经过角膜、房水,由瞳孔进入眼球内部,再经过10晶状体和5玻璃体的折射作用,在7视网膜上能形成清晰的物像,物像刺激了视网膜上的感光细胞,这些感光细胞产生的神经冲动,沿着6视神经传到大脑皮层的视觉中枢,就形成视觉。
28. 人体神经系统非常复杂,包含着数以百亿甚至千亿计的神经元,下图是神经元的模式图,请回答下列问题。
(1)人体神经系统分为___________和___________。
(2)神经元又叫___________,神经元是构成神经系统____________________的基本单位。
(3)神经元的细胞体生有许多突起,[4]___________或长的树突以及套在其外面的髓鞘构成_____________,其末端的细小分支叫做___________________。
(4)神经元的基本功能是_________________。
【答案】(1)①. 中枢神经系统##周围神经系统 ②. 周围神经系统##中枢神经系统
(2)①. 神经细胞 ②. 结构和功能
(3)①. 轴突 ②. 神经纤维 ③. 神经末梢
(4)接受刺激,产生冲动并传导冲动
【分析】图中1树突,2细胞核,3细胞体,4轴突,5髓鞘,6神经末梢。
【小问1详解】
神经系统由脑、脊髓和它们所发出的神经组成。脑和脊髓是神经系统的中枢部分叫中枢神经系统;由脑发出的脑神经和由脊髓发出的脊神经是神经系统的周围部分叫周围神经系统。所以人体神经系统分为中枢神经系统和周围神经系统。
【小问2详解】
神经元也叫神经细胞,是神经系统最基本的结构和功能单位,即神经元是构成神经系统结构和功能的基本单位。
【小问3详解】
一个神经元包括细胞体和突起两部分。细胞体是神经元的主要结构,突起分为1树突和4轴突两种。1树突和4轴突又称为神经纤维,由1树突、4轴突以及套在轴突和树突外面的5髓鞘共同构成。神经纤维末端细小的分支叫做6神经末梢,神经末梢分布于全身各处。
【小问4详解】
神经元的基本功能与突起密切相关,其中1树突较短,分支较多,能接收神经冲动;4轴突较长,每个神经元只有一个轴突,能传导神经冲动,所以神经元的基本功能是接受刺激,产生冲动并传导冲动。
29. 表中的三种样本为某健康人入球小动脉中的血浆、原尿和肾小管末端的尿液,表中的数据为各样本中主要成分的含量(单位:克/100毫升),请比较表中的数据,回答下列问题。
(1)样本一是_______________ 。
(2)健康人的样本三中不含葡萄糖,但当一次摄入过多的糖时,样本三也会含有一定量的葡萄糖,这说明__________能力是有一定限度的。
(3)图一是在血液流经肾形成尿液的过程中,甲、乙两种成分在各种液体中百分含量的变化曲线图,字母表示肾单位的有关结构,据图可推断B是___________,甲、乙分别是___________。
(4)研究人员发现,用高脂饲料饲喂的健康小鼠,12周后尿液中含有高浓度的白蛋白。据此判断,长期高脂饮食会导致小鼠肾单位中的_____________受损,通透性增大。研究表明,长期高脂饮食还会引起高血压和肥胖等症状。据此请你提出一条健康饮食的可行性建议:____________。
【答案】(1)原尿 (2)肾小管的重吸收
(3)①. 肾小囊 ②. 尿素、葡萄糖
(4)①. 肾小球及肾小囊内壁 ②. 适当、适量摄取油脂,多吃水果蔬菜
【分析】样本一含有葡萄糖和微量的蛋白质,因此是原尿;样本二含有葡萄糖和较多的蛋白质,因此是血浆;样本三不含有葡萄糖、蛋白质,而含有较多的尿素,因此是尿液。
【小问1详解】
尿的形成要经过肾小球(和肾小囊壁)的滤过和肾小管的重吸收作用。 血液通过肾小球的滤过作用,除了大分子的蛋白质和血细胞外,其他的如水、无机盐、尿素、葡萄糖会滤过到肾小囊腔形成原尿; 原尿流经肾小管时,其中大部分水、部分无机盐和全部的葡萄糖被重新吸收回血液,而剩下的如尿素、一部分无机盐和水等由肾小管流出形成尿液。表中的三种样本为某健康人入球小动脉中的血浆、原尿和肾小管末端的尿液,故样本一含有葡萄糖和微量的蛋白质,因此是原尿。样本二含有葡萄糖和较多的蛋白质,因此是血浆;样本三不含有葡萄糖、蛋白质,而含有较多的尿素,因此是尿液。
【小问2详解】
由于肾小管重吸收了全部的葡萄糖,所以健康人的样本C(尿液)中不含葡萄糖。但当一次摄入过多的糖时,样本C(尿液)中也会含有一定量的葡萄糖,这说明肾小管的重吸收能力是有限的。
【小问3详解】
甲物质在流经C结构时浓度迅速增高,应该是尿素;乙物质在流经C结构时含量减少,直至为零,应该是葡萄糖;由此可知C是肾小管、B肾小囊、A是肾小球,图中曲线甲和乙所示物质分别是尿素和葡萄糖。
【小问4详解】
正常情况下肾小球不能过滤血细胞和大分子蛋白质,若肾小球病变,肾小球的通透性增大。原本不能过滤的血细胞和大分子蛋白质进入了原尿。而肾小管又不重吸收血细胞和大分子蛋白质,因此尿液中会出现血细胞和大分子蛋白质。所以,长期高脂饮食会导致小鼠肾单位中的肾小球及肾小囊内壁受损,通透性增大。研究表明,长期高脂饮食还会引起高血压和肥胖等症状。据此提出一条健康饮食的可行性建议可以是:适当、适量摄取油脂,减少烹调油用量,吃清淡少盐膳食,多吃水果蔬菜。
30. 每当上课的铃声响起,同学们就会快速回到教室上课。下图是人耳的结构模式图,请根据图回答问题:
(1)同学们能听到上课的铃声,是因为清脆的铃声经过同学们耳郭的收集、外耳道的传导,首先引起[⑤]___________的振动,然后振动由[①]___________传导到内耳的[③]___________刺激它内部的听觉感受器产生神经冲动,神经冲动再沿着听觉有关的神经传导到大脑皮层的听觉中枢,就形成了听觉。
(2)如果鼻、咽、喉感染,应及时治疗,否则病原体有可能通过[⑥]___________进入中耳,从而引发中耳炎。
(3)遇到巨大声响时,要迅速张开口,或闭嘴、堵耳,以保持___________(填序号)两侧气压平衡。
【答案】(1)①. 鼓膜 ②. 听小骨 ③. 耳蜗
(2)咽鼓管 (3)⑤
【分析】图中的各部分的结构为:①听小骨,②半规管,③耳蜗,④位听神经,⑤鼓膜,⑥咽鼓管。
【小问1详解】
外界的声波经过外耳道传到鼓膜,⑤鼓膜的振动通过①听小骨传到内耳,刺激了③耳蜗内对声波敏感的感觉细胞,这些细胞就将声音信息通过听觉神经传给大脑的一定区域,人就产生了听觉。
【小问2详解】
⑥咽鼓管是中耳通到咽部的通道,当由于鼻咽喉感染,病菌有可能通过咽鼓管进入中耳引起中耳炎。
【小问3详解】
当听到巨大声响时,空气震动剧烈导致耳膜受到的压力突然增大,容易震破鼓膜。这时张大嘴巴,可以使咽鼓管张开,因咽鼓管连通咽部和鼓室。这样口腔内的气压即鼓室内的气压与鼓膜外即外耳道的气压保持平衡。保持鼓膜内外大气压的平衡,以免振破⑤鼓膜。如果闭嘴同时用双手堵耳也是同样道理,这样就避免了压强的突然改变,对鼓膜的影响。
31. 在2022年北京冬季奥运会上,中国运动员取得了令人振奋的战绩,这既需要运动员团结协作、顽强拼搏,也需要机体的各个器官和系统共同运作、相互协调。
(1)运动员在比赛间隙经常饮用运动饮料,主要用于补充体内缺失的水、电解质和能量,人体消化道能够吸收运动饮料的结构有_____。
(2)备战比赛前,有些项目的运动员要到高原地区训练一段时间,高原训练能够使运动员血液中红细胞的数量明显增加,其意义是______________。
剧烈运动容易造成肌细胞缺氧产生乳酸而导致肌肉酸痛,题图是参加越野滑雪时专业选手和业余选手产生乳酸的曲线,其中曲线__________代表专业选手。
(3)运动过程中,吸入肺泡中的氧气能源源不断进入周围的血液,是因为___________。组织细胞产生的二氧化碳随血液循环最先到达心脏的某个腔室,以此为起点,二氧化碳排出体外的路径是__________________________________________→呼吸道→体外(用“文字和→”表示)。
(4)速滑运动员在场上比赛时,会出现心跳加快、尿液减少的现象。其中心跳加快的意义是__________,尿液较平时明显减少的原因是______________。
【答案】(1)胃、小肠、大肠##胃、小肠和大肠
(2)①. 红细胞增多,运输氧的能力增加,可提高运动员的供能水平,使运动员取得更好的成绩 ②. B
(3)①. 血液中氧气的含量比肺泡中的低,根据气体扩散作用的原理,肺泡中的氧气透过肺泡壁和毛细血管壁扩散到血液 ②. 右心房→右心室→肺动脉→肺泡周围的毛细血管→肺泡
(4)①. 心率增加,目的是加快葡萄糖等有机物和尿素等代谢废物的运输 ②. 运动员比赛时,出汗很多,人体为了平衡水分,形成的尿量就会减少
【分析】(1)营养物质通过消化道壁进入循环系统的过程叫做吸收。
(2)红细胞是数量最多的血细胞,成熟的红细胞没有细胞核,呈两面凹圆饼状,富含血红蛋白,具有运输氧气的功能,也运输一部分二氧化碳。
(3)肺泡与血液之间的气体交换是通过气体的扩散作用形成的。
(4)血液在心脏和全部血管所组成的管道系统中的循环流动叫做血液循环,根据循环途径的不同,血液循环分为体循环和肺循环两部分;体循环和肺循环组成一条完整的循环途径,为人体各个组织细胞不断的运来养料和氧,又不断地运走二氧化碳等废物。
【小问1详解】
营养物质的吸收只在人体消化系统的部分消化道内进行。小肠是主要的吸收场所,能够吸收大部分的水、无机盐、维生素和全部的氨基酸、葡萄糖、甘油和脂肪酸。胃只能吸收少量的水、无机盐和酒精。大肠是形成粪便的场所,能够吸收少量的水、无机盐和维生素。其他的消化道基本上没有吸收功能。因此,人体消化道能够吸收运动饮料的结构有胃、小肠和大肠。
【小问2详解】
高原地区空气中的氧含量低,比赛前,运动员到高原地区训练一段时间,为了适应高原地区的缺氧环境,运动员血液中红细胞的数量明显增加,这样做的好处是红细胞增多,运输氧的能力增加,可提高运动员的供能水平,使运动员取得更好的成绩。
题图中,缺氧导致肌肉产生乳酸,专业选手血液运输氧气的能力强。B曲线在剧烈运动中产生的乳酸少,说明是专业选手。
【小问3详解】
肺泡处与血液之间的气体交换是:肺泡里的氧气进入血液,血液中的二氧化碳进入肺泡;吸入肺泡中的氧气能源源不断进入周围的血液,这是因为血液中氧气的含量比肺泡中的低,根据气体扩散作用的原理,肺泡中的氧气透过肺泡壁和毛细血管壁扩散到血液。
血液中的氧气进入组织细胞,组织细胞利用氧气产生的二氧化碳进入血液,随血液循环最先到达心脏的右心房,然后进入右心室→肺动脉→肺泡周围的毛细血管→肺泡→呼吸道→体外。
【小问4详解】
速滑运动员在场上比赛时,需要消耗大量的有机物和氧气,同时产生较多的代谢废物,心跳加快,能够加快葡萄糖等有机物和尿素等代谢废物的运输。
运动员在场上比赛时,流汗较多,人体为了平衡水分,达到体内的水盐平衡,形成的尿量减少。
32. 生物学是一门图文并茂的实验科学,正确设计实验过程、描述实验现象、推断实验结论以及分析生物图表等是学习生物学的基本素养。下面是某学校生物兴趣小组本学期进行的相关实验。请据图分析回答。
(1)在做图1的实验时,应选择尾鳍色素______________(选填“多”或“少”)的活小鱼,以利于观察。图1中湿棉絮包裹在小鱼头部的鳃盖和躯干部,在实验观察过程中,应时常往棉絮上滴加清水,目的是为了保证小鱼正常_____________。通常情况下,使用___________倍显微镜观察尾鳍血管内血液的流动情况。
(2)图2是显微镜下观察到的小鱼尾鳍血液流动的图像。你认为[3 ]是____________血管:[2]是___________,[2]的判断依据是_____________。
(3)图3中数量最多的是[A]_____________,其功能是_______________________。如果人体内这种细胞的数量比正常值偏少,则建议多吃含______________丰富的食物。
(4)DNA亲子鉴定是通过亲代与子代细胞中的DNA(位于细胞核内)比对来进行的,其准确率高达99.999999%。若某次鉴定材料仅有血液,你认为应选用图3中[ ]______。
【答案】(1)①. 少 ②. 呼吸 ③. 低
(2)①. 静脉 ②. 毛细血管 ③. 红细胞呈单行通过
(3)①. 红细胞 ②. 运输氧气 ③. 铁
(4)B白细胞
【分析】图2中1动脉,2毛细血管,3静脉,图3中A红细胞,B白细胞,C血小板。
【小问1详解】
血液一般呈现红色,如果选择尾鳍色素较多的活小鱼来观察,看不清该血液流动情况,尤其是看不清红细胞单行通过毛细血管的流动情况。因此,为了方便观察鱼尾鳍血液流动的情况,应该选取尾鳍含色素少的活小鱼。小鱼生活在水中,用鳃呼吸,来获得水中的溶解氧,因此在观察小鱼尾鳍内血液的流动的实验过程中,要用浸湿的棉絮,并经常滴加清水,将小鱼的头部的鳃盖和躯干包裹起来,目的是保持小鱼正常的呼吸。小鱼尾鳍内含色素,颜色深,视野较暗,因此观察小鱼尾鳍内的血液流动应该用低倍的显微镜,低倍镜比高倍镜的视野亮且视野宽。
【小问2详解】
图中1是从主干流向分支的血管是动脉;3从分支流向主干的血管是静脉;2红细胞只能单行通过的是毛细血管。因此,1是小动脉,3是小静脉,2毛细血管。
【小问3详解】
图3中数量最多的是A红细胞,内含血红蛋白能够运输氧气和部分二氧化碳。如果这种细胞的数量比正常值偏少,会导致贫血,则建议多吃含铁和蛋白质丰富的食物。
【小问4详解】
在血液中A红细胞,C血小板中都不含细胞核,只有B白细胞有细胞核,而DNA位于细胞核内,所以若某次鉴定材料仅有血液,你认为应选用图3中B白细胞。选项
实验名称
材料器具
使用目的
A
观察血液分层现象
柠檬酸钠溶液
防止血液凝固
B
模拟人体呼吸运动
橡皮膜
模拟膈肌
C
模拟眼球成像
凹透镜
模拟眼球的晶状体
D
观察人血永久涂片
显微镜
识别血细胞
主要成分
样本一
样本二
样本三
水
98
90
96
蛋白质
0.03
8
0
葡萄糖
0.1
0.1
0
无机盐
0.72
0.72
1.1
尿素
0.03
0.03
1.8
河北省唐山市路南区2023-2024学年八年级下学期4月期中生物试题: 这是一份河北省唐山市路南区2023-2024学年八年级下学期4月期中生物试题,共8页。
河北省唐山市路南区第九中学2023-2024学年七年级下学期生物月考试卷: 这是一份河北省唐山市路南区第九中学2023-2024学年七年级下学期生物月考试卷,共4页。
河北省唐山市路南区2023-2024学年七年级下学期开学生物试题: 这是一份河北省唐山市路南区2023-2024学年七年级下学期开学生物试题,共9页。

