还剩5页未读,
继续阅读
2024北京房山高二(上)期中历史试卷(教师版)
展开
这是一份2024北京房山高二(上)期中历史试卷(教师版),共8页。
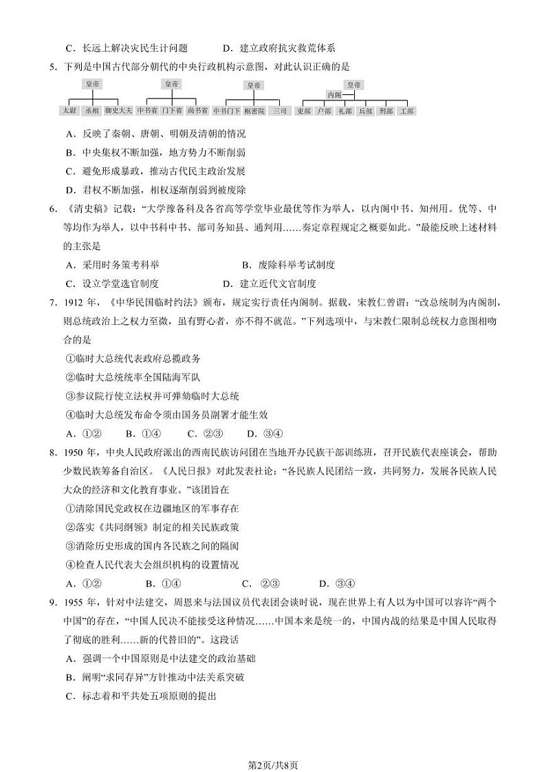
相关试卷
2020北京房山高一(下)期中历史(教师版):
这是一份2020北京房山高一(下)期中历史(教师版),共7页。试卷主要包含了汉至元地方政治制度的演变特征有,某学者评唐朝三省制时指出,钱穆《中国历代政治得失》等内容,欢迎下载使用。
2021北京房山高一(下)期中历史(教师版):
这是一份2021北京房山高一(下)期中历史(教师版),共10页。试卷主要包含了选择题等内容,欢迎下载使用。
2022北京房山高一(下)期中历史(教师版):
这是一份2022北京房山高一(下)期中历史(教师版),共23页。试卷主要包含了选择题,综合题等内容,欢迎下载使用。

