四川省绵阳市三台中学2024-2025学年高二上学期10月月考化学试卷(Word版附解析)
展开
这是一份四川省绵阳市三台中学2024-2025学年高二上学期10月月考化学试卷(Word版附解析),文件包含四川省绵阳市三台中学校2024-2025学年高二上学期10月月考化学试题Word版含解析docx、四川省绵阳市三台中学校2024-2025学年高二上学期10月月考化学试题Word版无答案docx等2份试卷配套教学资源,其中试卷共25页, 欢迎下载使用。
本试卷分为试题卷和答题卡两部分,其中试题卷共6页;答题卡共2页。满分100分,考试时间75分钟。
注意事项:
1. 答题前,考生务必将自己的学校、班级、姓名用0.5毫米黑色签字笔填写清楚,同时用2B铅笔将考号准确填涂在“考号”栏目内。
2. 选择题使用2B铅笔填涂在答题卡对应题目标号的位置上,如需改动,用橡皮擦擦干净后再选涂其它答案;非选择题用0.5毫米黑色签字笔书写在答题卡的对应框内,超出答题区域书写的答案无效;在草稿纸、试题卷上答题无效。
3. 考试结束后将答题卡收回。
可能用到的相对原子质量:H—1 C—12 O—16
一、选择题(每小题只有一个正确答案,每小题3分,共42分)
1. 下列做法的目的与反应速率无关的是
A. 用浓度更大的盐酸与铁反应B. 炎热夏天将食品放冰箱储存
C. 将煤块粉碎后燃烧D. 加热促进食盐溶解
【答案】D
【解析】
【详解】A.增大盐酸浓度可以加快盐酸与铁反应的速率,A不符合题意;
B.炎热夏天将食品放冰箱储存降低温度,可以减缓食物变质反应的速度,B不符合题意;
C.将煤块粉碎后燃烧可以增大反应物的接触面积,增大反应速率,C不符合题意;
D.加热可以增大NaCl在水中的溶解度,是物理变化,与反应速率无关,D符合题意;
故选D。
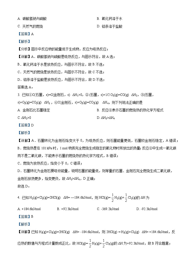
2. 能量变化如图的化学反应是
A. 碳酸氢钠与硫酸B. 氧化钙溶于水
C. 天然气的燃烧D. 铝条溶于盐酸
【答案】A
【解析】
【分析】图示中反应物的能量低于生成物,反应为吸热反应;
【详解】A.碳酸氢钠与硫酸是吸热反应,与图示符合,故A选;
B.氧化钙溶于水是放热反应,与图示不符合,故B不选;
C.天然气的燃烧是放热反应,与图示不符合,故C不选;
D.铝条溶于盐酸是放热反应,与图示不符合,故D不选;
答案选A。
3. 已知①C(石墨,s)=C(金刚石,s) ΔH1>0,② (石墨,s)+1/2 O2(g)=CO(g) ΔH2,③(石墨,s)+O2(g)=CO2(g) ΔH3 ,④C(金刚石,s)+O2(g)=CO2(g) ΔH4,则下列说法正确的是
A. 金刚石比石墨稳定B. 反应②表示石墨的燃烧热的热化学方程式
C. ΔH2>0D. ΔH3>ΔH4
【答案】D
【解析】
【详解】A.石墨转化为金刚石焓变大于0,为吸热反应,则石墨能量更低,石墨较金刚石稳定,A错误;
B.燃烧热是在101 kPa时,1 ml物质完全燃烧生成稳定的氧化物时所放出的热量;反应②中生成一氧化碳而不是二氧化碳,不能表示石墨的燃烧热的热化学方程式,B错误;
C.燃烧为放热反应,焓变小于0,C错误;
D.石墨转化为金刚石要吸收能量,说明石墨的能量低,则等量的石墨、金刚石完全燃烧生成二氧化碳,金刚石放热更多,焓变更负,故ΔH3>ΔH4,D正确;
故选D。
4. 已知H2(g)+Cl2(g)=2HCl(g) ΔH= —184.6kJ/ml,则HCl(g)=H2(g)+Cl2(g)的ΔH为
A. +184.6kJ/mlB. +92.3kJ/mlC. -369.2kJ/mlD. -92.3kJ/ml
【答案】B
【解析】
【详解】已知H2(g)+Cl2(g)=2HCl(g) ΔH= -184.6kJ/ml,则2HCl(g) = H2(g)+Cl2(g) ΔH= +184.6kJ/ml,反应热的数值与方程式计量数成正比,故HCl(g)=H2(g)+Cl2(g)的ΔH为+92.3kJ/ml,故B符合题意;
答案选B。
5. 热化学方程式2H2O2(l)2H2O(l)+O2(g) ΔH= -196kJ·ml-1说法正确的是
A. 生成1ml气态H2O时,放热大于196kJB. 生成11.2LO2时,放热98kJ
C. 反应物总能量小于生成物总能量D. 正反应的活化能小于逆反应的活化能
【答案】D
【解析】
【详解】A.如果生成气态水,当物质的量相同时,放出的热量变少,故生成1ml气态H2O时,放热小于98kJ,故A错误;
B.温度和压强未知,故无法计算O2的物质的量,也就无法计算放出的热量,故B错误;
C.反应是放热反应,故反应物总能量大于生成物总能量,故C错误;
D.反应热正反应的活化能-逆反应的活化能,,故正反应的活化能小于逆反应的活化能,故D正确;
答案选D。
6. 反应2X(g)+Y(s)2Z(g) +6W(g) ,下列反应速率最快的是
A. v (X)=0.08 ml·L-1·s-1
B. v(Y)=1.0 ml·L-1·s-1
C. v (Z)=0.08 ml·L-1·min-1
D. v (W)=3.0 ml·L-1·min-1
【答案】A
【解析】
【详解】根据反应速率之比等于化学计量数之比,将不同物质表示的速率转化为X的速率,并且使单位相同:
A.v (X)=0.08 ml·L-1·s-1=4.8 ml·L-1·min-1;
B.Y是固体,浓度是常数,不能用浓度变化表示速率;
C.v (Z)=0.08 ml·L-1·min-1 v (X)= 0.08 ml·L-1·min-1;
D.v (W)=3.0 ml·L-1·min-1 v (X)= 1.0 ml·L-1·min-1;
故A选项表示的反应速率最快;
答案选A。
7. 已知化合物A与H2O在一定条件下反应生成化合物B与HCOO−,其反应历程如图所示,其中TS表示过渡态,Ⅰ表示中间体。下列说法正确是
A. 化合物A与H2O之间的碰撞均为有效碰撞
B. 该历程中有6个基元反应
C. 该历程中的最大活化能E正=18.86kJ·ml-1
D. 决定总反应速率快慢的步骤是最后一个基元反应
【答案】C
【解析】
【详解】A.能引起化学反应的碰撞叫有效碰撞,但不是A与H2O分子之间的碰撞都能发生反应,只有少数分子的碰撞能发生反应,A错误;
B.由图可知,化合物A与H2O的反应历程经历了3个阶段,该反应历程共有3个基元反应,B错误;
C.该历程中的最大活化能(能垒)E正=16.87 kJ/ml-(-1.99 kJ/ml)=18.86 kJ/ml,C正确;
D.决定总反应速率快慢的是慢反应,由图可知第二个基元反应的活化能最大,反应速率最慢,是总反应的决速反应,D错误;
故选C。
8. 羰基硫(COS)是一种粮食熏蒸剂,能防止某些害虫和真菌的危害。在一定温度下的容积不变的密闭容器中发生反应:CO(g)+H2S(g)COS(g)+H2(g)。下列叙述中,能说明反应达到化学平衡状态的是
A. v (H2S)=v (COS)B. 气体密度不再变化
C. CO浓度不再变化D. 容器内气体的总压强不再变化
【答案】C
【解析】
【详解】A.没有说明反应方向,故不能说明反应达到平衡,故A不选;
B.容器是恒容的,故气体的密度始终不变,故不能说明达到平衡,故B不选;
C.CO的浓度不再变化,表示正逆反应速率相等,可以说明达到平衡,故C选;
D.反应是气体体积相等的反应,故气体的压强始终不变,故不能说明达到平衡,故D不选;
答案选C。
9. 实验室配置碘水时,通常将溶解于KI溶液:。关于该溶液下列说法正确的是
A. 滴入淀粉溶液,不变蓝
B. 加水稀释,平衡逆向移动
C. 加入固体,平衡正向移动
D. 增大,活化分子百分数增大,溶解加快
【答案】B
【解析】
【详解】A.该反应为可逆反应,溶液中有碘单质存在,滴入淀粉溶液,变蓝,A错误;
B.平衡时,,加水稀释,各离子浓度均为原来的n倍(0<n<1),,平衡逆向移动,B正确;
C.加少量AgNO3固体,银离子与碘离子生成碘化银沉淀,平衡逆向移动,C错误;
D.增加KI浓度,增加活化分子数,活化分子百分数不变,D错误;
故答案为:B。
10. 下列平衡体系中,当条件改变时,不能用勒夏特列原理来解释的事实是
A. N2(g) + 3H2 (g)2NH3(g),高压有利于合成氨
B. 2NO2(g)N2O4(g) ΔH 0
B. T1P2、m+n>q,△H < 0
C. T1>T2、P1”“<”“=”或“无法比较”)。
(6)第9分钟时容器总压强为10MPa,则Kp=_______。
Ⅱ.在一容积为2 L固定的密闭容器中,保持一定温度,在一定条件下进行以下反应:A(s)+3B(g)2C(g)+xD(g),已知加入1mlA和3mlB反应5min后达到平衡,生成了1 mlC,5 min内D的平均反应速率为0.05 mlL1min1。
(7)x=_______。
(8)反应达到平衡后,降低体系温度,B质量分数降低,则该反应的逆反应为_______反应(选填“吸热”或“放热”)。
【答案】(1)BD (2)
(3)75% (4)10%
(5)> (6)
(7)1 (8)吸热
【解析】
【小问1详解】
A.分析题给时间-浓度变化图可知,3分钟时,c(CH3OH)和c(CO2)相等,但不能说明此时v正=v逆,随着时间的进行,c(CH3OH)继续增大,说明反应正在向正反应方向进行,故在3分钟时反应没有达到平衡状态,A项错误;
B.CO2作为反应物,若其物质的量分数不再改变,说明此时正逆反应速率相等,反应达到平衡状态,B项正确;
C.根据反应方程式,单位时间生成1mlH2,若同时生成mlCH3OH,才能说明正逆反应速率相等,反应达到平衡状态,C项错误;
D.反应中,气体的总质量不变,而气体的物质的量会随着反应而变化,混合气体的平均相对分子质量不随时间的变化而变化,说明气体的物质的量不随时间变化,则说明反应已达平衡,D项正确;
答案为BD;
【小问2详解】
根据反应方程式和化学平衡常数的定义,可知该反应的平衡常数表达式为:,答案为:;
【小问3详解】
根据题给信息,c(CO2)的起始浓度为1.0ml·L-1,分析题给浓度-时间变化图可知,9min时,反应达平衡状态,此时c(CO2)=0.25ml·L-1,则转化的c(CO2)= 0.75 ml·L-1。根据转化率的定义,可知,α(CO2)==75%,答案为:75%;
【小问4详解】
根据题给信息,可知平衡时n(CO2)=0.25ml·L-1×1L=0.25ml,n(CH3OH)=0.75 ml·L-1×1L=0.75ml,由反应方程式可知,n(H2O)=n(CH3OH)=0.75ml,n(H2)=( 3-3×0.75) ml=0.75ml,故平衡时混合气体中CO2的物质的量分数==10%,答案为:10%;
【小问5详解】
从正反应建立平衡,第3min时反应还未平衡,反应正在正向进行,v正(CH3OH)>v逆(CH3OH),第9min时反应已经处于平衡状态,v正(CH3OH)=v逆(CH3OH),而第3分钟时v正(CH3OH)>第9分钟时v正(CH3OH),则第3分钟时v正(CH3OH)>第9分钟时v逆(CH3OH),答案为:>;
【小问6详解】
根据题给信息,可知9min时,n总= (0.75+0.75+0.75+0.25)=2.5ml,根据压强平衡常数的定义,可知Kp=,答案为:;
【小问7详解】
根据题意可知,v(C)=,v(C):v(D)=0.1mlL-1min-1:0.05 mlL-1min-1=2:1,根据各物质的速率之比等于其化学计量数之比,可知x=1,答案为:1;
【小问8详解】
反应达平衡后,再降低体系温度,B的质量分数降低,说明降低温度,该反应向正反应方向进行,表明该反应的正反应为放热反应,逆反应为吸热反应,答案为:吸热。
18. Ⅰ.工业上可用CO或CO2来生产燃料甲醇。已知甲醇制备的有关化学反应以及在不同温度下的化学反应平衡常数如下表所示:
(1)据反应①与②可推导出K1、K2与K3之间的关系,则K3=_______(用K1、K2表示),500 ℃时,测得反应③在某时刻,H2(g)、CO2(g)、CH3OH(g)、H2O(g)的浓度(ml·L-1)分别为1、1、1、m,若要保证此时v正>v逆,则m的取值范围_______。
(2)在3 L容积可变的密闭容器中发生反应②H2(g)+CO2(g)H2O(g)+CO(g),已知c(CO)—反应时间t变化曲线Ⅰ如图所示,若在t0时刻分别改变一个条件,曲线Ⅰ变为曲线Ⅱ和曲线Ⅲ。
当曲线Ⅰ变为曲线Ⅱ时,在t0时改变的条件是_______。
当曲线Ⅰ变为曲线Ⅲ时,在t0时改变的条件是体积由3L变为_______。
Ⅱ.利用CO和H2可以合成甲醇,反应原理为CO(g)+2H2(g)CH3OH(g) △H,一定条件下,在容积为V L的密闭容器中充入a ml CO与2a ml H2合成甲醇,平衡转化率与温度、压强的关系如图所示。
(3)△H_______0 (填“>”、“”、“
相关试卷
这是一份四川省宜宾市第三中学2024-2025学年高二上学期10月月考化学试卷(Word版附解析),文件包含四川省宜宾市第三中学校2024-2025学年高二上学期10月月考化学试题Word版含解析docx、四川省宜宾市第三中学校2024-2025学年高二上学期10月月考化学试题Word版无答案docx等2份试卷配套教学资源,其中试卷共30页, 欢迎下载使用。
这是一份四川省广安友谊中学2024-2025学年高二上学期10月月考化学试卷(Word版附解析),文件包含四川省广安友谊中学2024-2025学年高二上学期10月月考化学试卷Word版含解析docx、四川省广安友谊中学2024-2025学年高二上学期10月月考化学试卷Word版无答案docx等2份试卷配套教学资源,其中试卷共29页, 欢迎下载使用。
这是一份四川省成都市石室中学2024-2025学年高二上学期10月月考化学试卷(Word版附解析),文件包含四川省成都市石室中学2024-2025学年高二上学期10月月考化学试卷Word版含解析docx、四川省成都市石室中学2024-2025学年高二上学期10月月考化学试卷Word版无答案docx等2份试卷配套教学资源,其中试卷共43页, 欢迎下载使用。

