河北省秦皇岛市昌黎县2024-2025学年七年级上学期11月期中历史试题
展开
这是一份河北省秦皇岛市昌黎县2024-2025学年七年级上学期11月期中历史试题,文件包含七年级历史pdf、2024-2025上期中七年级历史答案docx等2份试卷配套教学资源,其中试卷共7页, 欢迎下载使用。
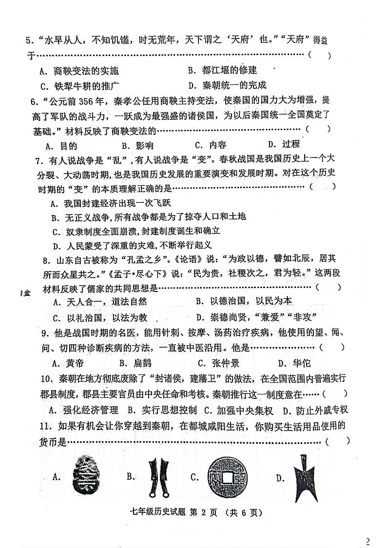
一、选择题(本大题有12个小题,每小题2分,共24分)
1-5 CACBB 6-10 BCBBC 11-12 CC
二、非选择题(本大题有3个小题,13题14分,14题14分,15题8分,共36分)
13.(1)禅让制。世袭制。(4分)
(2)背景:周人战胜了商人,获得了对中原地区的统治权。(2分)
作用:巩固周王朝对地方的控制,扩大统治范围(巩固了周王室的统治)﹔确立了周朝内部严格的等级结构和统治秩序。(4分)
(3)方式:大规模战争。(2分)论证:商的首领汤趁夏朝统治面临崩溃之时,联络周边民族,起兵攻伐,推翻夏朝统治。(2分)
14.(1)行业:冶铁业;说明农业出现牛耕技术(4分)
(2)作用:铁农具和牛耕的使用,为农业上的深耕细作、开发山林、扩大耕地创造了条件。(或答提高了农业生产力水平)(2分)
(3)背景:争霸实现了局部的统一,为适应社会政治经济的变化,各国都希望通过变法实现富国强兵,以统一天下。(2分)
(4)战争给人们带来灾难;但从历史进程来看,春秋战国时期,一些强大的诸侯国的疆域不断扩展,有利于区域性的统一和民族交融;还促进一些诸侯国进行改革,推动社会进步和历史发展,为秦朝统一的出现奠定基础。(答出三点且意思相近即可)(6分)
15.(1)①:《老子》(或《道德经》)②:《论语》③:《墨子》④:《韩非子》(4分)
(2)社会生产力的进步;诸侯争霸;变法改革。(答出两点即可,4分)
相关试卷
这是一份河北省秦皇岛市昌黎县2023-2024学年七年级下学期7月期末历史试题,文件包含河北省秦皇岛市昌黎县2023-2024学年部编版七年级下学期7月期末历史试题docx、202407下期末七年级历史答案docx等2份试卷配套教学资源,其中试卷共7页, 欢迎下载使用。
这是一份河北省秦皇岛市昌黎县2023-2024学年八年级下学期期中历史试题,共6页。
这是一份河北省秦皇岛市昌黎县2023-2024学年七年级下学期4月期中历史试题,共6页。

