资料中包含下列文件,点击文件名可预览资料内容
还剩5页未读,
继续阅读
所属成套资源:2024年全国中考【道法】真题试卷【原卷版+解析版】
成套系列资料,整套一键下载
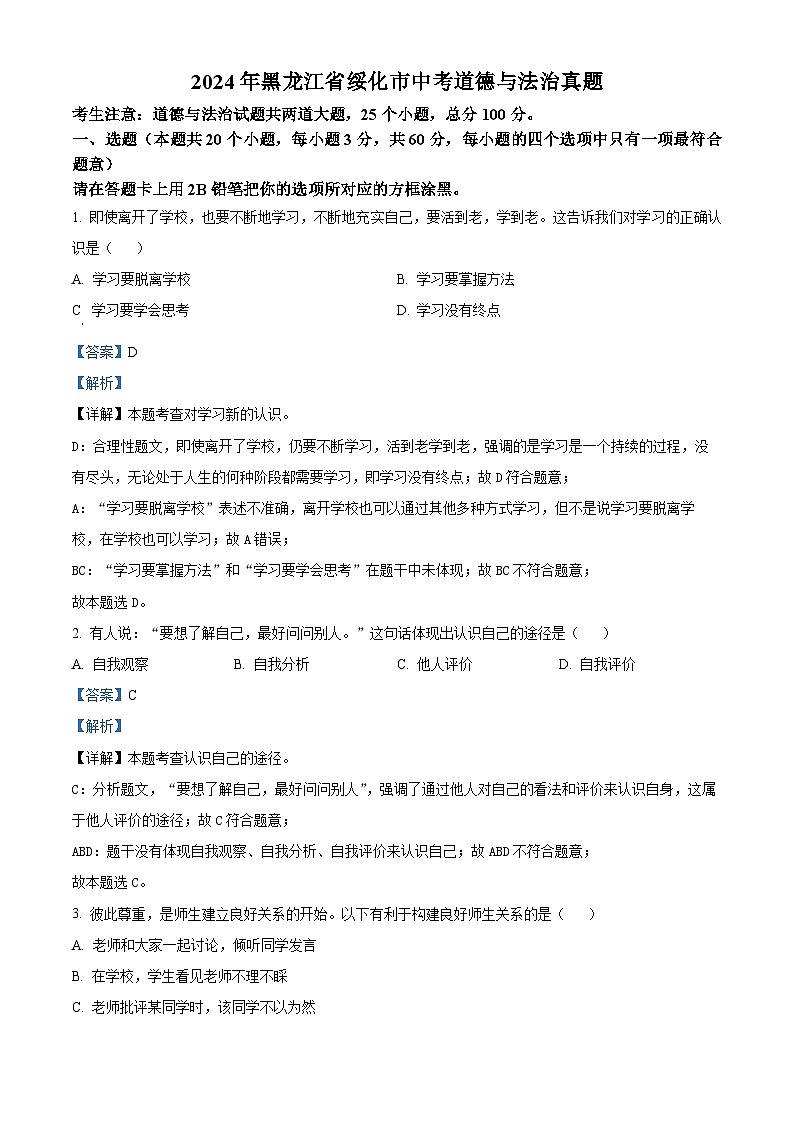
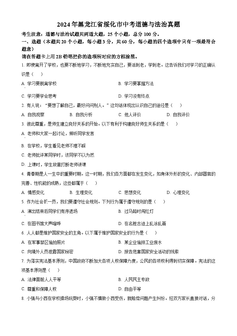
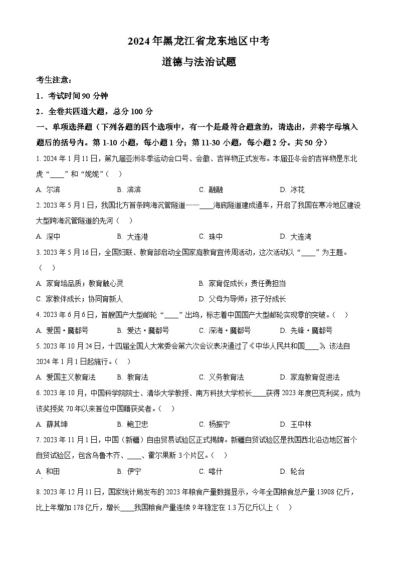
【2024年】初中【道法】全国中考真题汇总9、黑龙江省
展开相关试卷
【2024年】初中【道法】全国中考真题汇总20、天津市:
这是一份【2024年】初中【道法】全国中考真题汇总20、天津市,文件包含2024年天津市中考道法真题原卷版docx、2024年天津市中考道法真题解析版docx等2份试卷配套教学资源,其中试卷共25页, 欢迎下载使用。
【2024年】初中【道法】全国中考真题汇总14、江西省:
这是一份【2024年】初中【道法】全国中考真题汇总14、江西省,文件包含2024年江西省中考道法真题原卷版docx、2024年江西省中考道法真题解析版docx等2份试卷配套教学资源,其中试卷共27页, 欢迎下载使用。
【2024年】初中【道法】全国中考真题汇总13、江苏省:
这是一份【2024年】初中【道法】全国中考真题汇总13、江苏省,文件包含2024年江苏省扬州市中考道法真题原卷版docx、2024年江苏省苏州市中考道法真题原卷版docx、2024年江苏省盐城市中考道法真题原卷版docx、2024年江苏省连云港市中考道法真题原卷版docx、2024年江苏省扬州市中考道法真题解析版docx、2024年江苏省苏州市中考道法真题解析版docx、2024年江苏省盐城市中考道法真题解析版docx、2024年江苏省连云港市中考道法真题解析版docx等8份试卷配套教学资源,其中试卷共83页, 欢迎下载使用。

