贵州省黔东南州从江县宰便中学2024-2025学年八年级上学期期中质量监测生物学试卷
展开
这是一份贵州省黔东南州从江县宰便中学2024-2025学年八年级上学期期中质量监测生物学试卷,文件包含贵州省黔东南州从江县宰便中学2024-2025学年度八年级上学期期中质量监测生物学试卷docx、答案docx等2份试卷配套教学资源,其中试卷共7页, 欢迎下载使用。
时间:60分钟 满分:100分
第Ⅰ卷 选择题(共51分)
一、选择题(本大题共17小题,每小题3分,共51分。在每小题给出的四个选项中,只有一项是符合题目要求的)
1.下列哪一项可以作为判断水蛭属于环节动物的主要依据( )
A.体表有刺细胞B.用气门呼吸
C.身体由许多彼此相似的体节组成D.体内有消化腔
2.生活在海滩泥沙中的沙蚕,其外形很像蜈蚣,又称“海蜈蚣”,根据所学的知识可知( )
A.沙蚕不是节肢动物,因为身体没有分节
B.沙蚕和蜈蚣都用足运动,都是节肢动物
C.沙蚕和蜈蚣的身体和附肢都分节,都是环节动物
D.蜈蚣有外骨骼,是节肢动物,沙蚕没有外骨骼
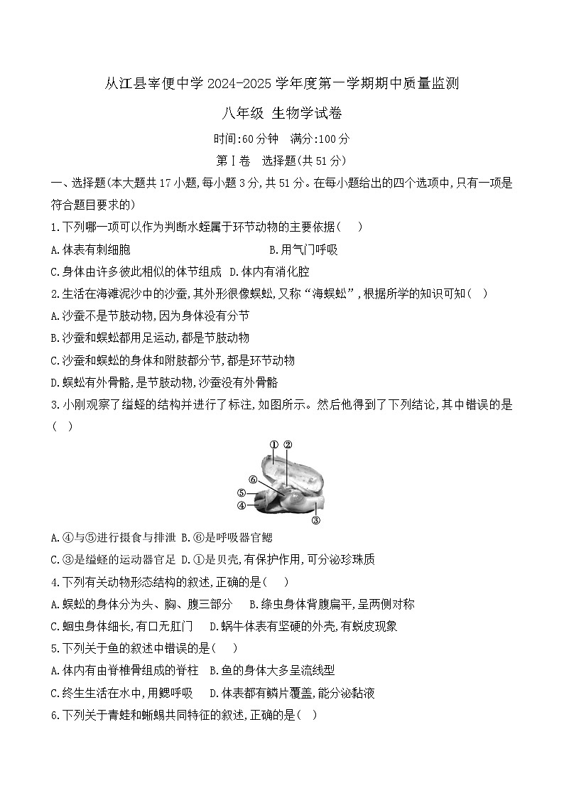
3.小刚观察了缢蛏的结构并进行了标注,如图所示。然后他得到了下列结论,其中错误的是( )
A.④与⑤进行摄食与排泄 B.⑥是呼吸器官鳃
C.③是缢蛏的运动器官足 D.①是贝壳,有保护作用,可分泌珍珠质
4.下列有关动物形态结构的叙述,正确的是( )
A.蜈蚣的身体分为头、胸、腹三部分B.绦虫身体背腹扁平,呈两侧对称
C.蛔虫身体细长,有口无肛门D.蜗牛体表有坚硬的外壳,有蜕皮现象
5.下列关于鱼的叙述中错误的是( )
A.体内有由脊椎骨组成的脊柱B.鱼的身体大多呈流线型
C.终生生活在水中,用鳃呼吸D.体表都有鳞片覆盖,能分泌黏液
6.下列关于青蛙和蜥蜴共同特征的叙述,正确的是( )
A.身体后面都有尾巴B.成体可用肺呼吸
C.体表都覆盖鳞片D.卵都有坚韧卵壳
7.下列关于爬行动物能终生生活在陆地上的原因,叙述错误的是( )
A.生殖和发育摆脱了对水的依赖B.都有发达的四肢便于迅速运动
C.只靠肺呼吸就能满足对氧的需求D.有减少体内水分散失的结构
8.下列不是鸟适于翱翔的外形特征的一项是( )
A.身体分为头、颈、躯干、四肢、尾B.体表覆羽
C.前肢变成翼D.身体大多呈流线型
9.全世界有超过一千种蝙蝠,它们体表被毛,善于飞行,牙齿有分化。它们有的吃昆虫等小动物,有的吃果实、花蜜。以下关于蝙蝠的说法正确的有几项( )
①属于鸟类 ②属于哺乳动物 ③能够维持生态平衡 ④能促进物质循环 ⑤能帮助植物繁殖 ⑥属于无脊椎动物
A.1项B.2项C.3项D.4项
10.鲨鱼和鲸都生活在海洋中。下列关于它们共同特征的叙述,正确的是( )
A.用鳃呼吸 B.体温恒定 C.都有脊柱 D.胎生、哺乳
11.进入鱼鳃和流出鱼鳃的水中,溶解的气体成分有什么变化( )
A.流出鳃的水中,氧气和二氧化碳都减少了
B.流出鳃的水中,二氧化碳减少了,氧气增多了
C.流出鳃的水中,氧气减少了,二氧化碳增多了
D.流出鳃的水中,氧气和二氧化碳都增多了
12.如图是某同学在进行哑铃锻炼时上肢有关肌肉示意图,下列说法正确的是( )
A.伸肘时,a收缩,b舒张 B.伸肘时,a和b都舒张
C.a受到神经传来的刺激后会收缩 D.肌腱主要由肌肉组织组成
13.人体的关节和骨骼肌在运动中所起的作用分别是( )
A.动力作用和支点作用B.杠杆作用和动力作用
C.支点作用和杠杆作用D.支点作用和动力作用
14.“乌鸦喝水”的故事广为人知,下列关于乌鸦的行为描述错误的是( )
A.“喝水”行为有可能改变或遗忘
B.乌鸦常成群活动,说明乌鸦具有社会行为
C.“喝水”行为是在遗传因素的基础上获得的
D.“喝水”行为有利于乌鸦适应复杂多变的环境
15.下列动物的运动和行为的叙述中不正确的是( )
A.蜻蜓点水、公鸡报晓、蜘蛛吐丝、大雁南飞都属于先天性行为
B.蜜蜂跳“8”字形舞蹈告知同伴蜜源位置,属于动物之间的信息交流
C.刚由受精卵孵化出来的菜青虫总是取食十字花科植物叶子的行为属于先天性行为
D.马蜂受到袭击时,蜂群共同向侵犯者进攻,其行为属于攻击行为
16.狼饥饿时会在首领的带领下向落单的羊发起攻击,从个体和群体的角度来看,其行为应属于( )
A.取食行为和社会行为B.防御行为和社会行为
C.攻击行为和社会行为D.学习行为和取食行为
17.下列关于动物在自然界中的作用的叙述,错误的是( )
A.蜜蜂汲取花蜜、采集花粉时可以帮助植物传粉
B.动物通过呼吸作用将体内的有机物分解为无机物,从而促进生态系统的物质循环
C.人为引进某种动物不会影响生态系统的平衡
D.松鼠将收获的松子储存在地面下,可以帮助植物传播种子
第Ⅱ卷 非选择题(共49分)
二、非选择题(共49分)
18.(16分)在通辽市西拉木伦公园可以找到A(猴子)、B(青蛙)、C(蛇)、D(蜜蜂)、E(蚯蚓)、F(鲫鱼)和G(鸟)等动物,请回答下列问题。
(1)按照生物分类的方法,可把D、E归为一类,其余的动物归为另一类,因为D、E都是 动物。
(2)有些猴子会骑单车,根据行为获得的途径,这种行为属于 行为,此行为是在 的基础上,通过环境因素的作用,由生活经验和学习获得的。
(3)D的体表有 ,既能保护身体内部结构,又能 ,这是节肢动物适应陆地生活的重要原因。
(4)在题干中具有辅助呼吸器官的动物有 (填字母)。
(5) 的特征保证了A的后代比其他动物的后代有较高的成活率。
(6)举例说出自然界中动物对绿色植物的作用: (至少写出两点)。
19.(7分)乒乓球运动不仅可以锻炼人体的灵活性和反应能力,对人的身心健康也大有益处。图甲为伸肘动作示意图,图乙为关节模式图。请据图回答下列问题(横线上填写文字,括号内填写序号)。
(1)图甲中①②表示不同的 ,其两端通过 附着在相邻的骨上,牵拉骨绕 活动产生动作。
(2)乒乓球运动员推挡击球时,右手臂由屈肘状态变为伸肘状态,该动作的完成依赖图甲中[ ]的收缩。
(3)乒乓球运动可以锻炼手臂、腰、腿等多个部位,但训练过度可能会对关节造成伤害,导致图乙中⑤⑦表面的 磨损,降低关节的灵活性。当关节出现骨性炎症时,医生往往会将药物通过注射器注入⑥ 内予以治疗。
(4)运动不仅靠运动系统完成,还需要其他系统如 系统的调节。
20.(12分)某同学猜想蚂蚁的触角有嗅觉作用,是靠触角辨别气味,进行信息交流的。他想设计实验来探究这一问题,请你帮助他完成实验设计。
(1)提出问题:蚂蚁是靠触角辨别气味,进行信息交流的吗?
(2)作出假设: 。
(3)设计实验方案:①取体积相同的白砂糖和木屑放在同一水平线上;②取大小、活动状况相同的10只蚂蚁分成数量相等的A和B两组,A组剪去触角,B组 ;③把蚂蚁同时放在距白砂糖和木屑等距离的地方,观察蚂蚁的活动。
(4)预测结果:带触角的蚂蚁准确地找到白砂糖并取食;剪去触角的蚂蚁不能准确地找到白砂糖。
(5)实验结论: 。
(6)该实验选10只蚂蚁而不是2只蚂蚁的原因是 。
(7)不同动物通讯的方式不一样,蝶蛾类昆虫的雌虫能用体表的腺体分泌 吸引雄虫来完成交配,而蜜蜂发现蜜源后会通过 来告诉同伴。
21.(14分)某种金合欢有大而中空的刺,蚂蚁栖居其中,并以金合欢嫩叶尖端的珠状小体为食。蚂蚁栖居在金合欢中,对金合欢的生长有害吗?科研人员对此进行了实验研究,结果如下。据此回答下列问题。
(1)该实验的变量是 。
(2)比较10个月中金合欢幼苗的存活率,有蚂蚁栖居的比没有蚂蚁栖居的提高了 %。
(3)从幼苗生长的高度看, 组的金合欢生长速度更快。
(4)该实验表明,蚂蚁栖居在金合欢中,对金合欢的生长 (填“有害”“有利”或“没有影响”)。
(5)蚂蚁属于节肢动物,它的身体表面有坚韧的 。蚂蚁营群体生活,不同个体分工合作,共同维持群体生活,从功能上看,这种行为称为 行为。
(6)从上面资料中可以看出,蚂蚁在生物圈中具有 的作用。
金合欢幼苗的
生长状况
甲组
乙组
没有蚂蚁栖
居的金合欢
有蚂蚁栖
居的金合欢
10个月中的存活率(%)
43
72
幼苗生长的
高度(厘米)
5月25日~6月16日
0→6.2
0→31.0
6月17日~8月3日
6.2→10.2
31.0→72.9
相关试卷
这是一份贵州省黔东南州榕江县乐里中学2024-2025学年七年级上学期期中质量监测生物学试卷,文件包含贵州省黔东南州榕江县乐里中学2024-2025学年度七年级上学期期中质量监测生物学试卷docx、答案docx等2份试卷配套教学资源,其中试卷共11页, 欢迎下载使用。
这是一份[生物]贵州省黔东南州从江县停洞镇中学2023-2024学年八年级下学期生物6月质量监测试卷,共5页。试卷主要包含了填写答题卡的内容用2B铅笔填写,提前 xx 分钟收取答题卡等内容,欢迎下载使用。
这是一份[生物]贵州省黔东南州从江县东朗中学2023-2024学年八年级下学期生物6月质量监测试卷,共6页。试卷主要包含了填写答题卡的内容用2B铅笔填写,提前 xx 分钟收取答题卡等内容,欢迎下载使用。

