2024年重庆市中考物理试题A卷含答案
展开
这是一份2024年重庆市中考物理试题A卷含答案,共21页。
注意事项:
1.试题的答案书写在答题卡上,不得在试题卷上直接作答。
2.作答前认真阅读答题卡上的注意事项。
3.考试结束,由监考人员将试题卷和答题卡一并收回。
4.全卷取g=10N/kg,水的密度ρ水=1.0×103kg/m3。
一、选择题(本题共8个小题,每小题只有一个选项最符合题意,每小题3分,共24分。)
1. 下列物理量最接近生活实际的是( )
A. 一节干电池的电压约为1.5V
B. 教学楼廊道护栏的高度约为12m
C. 真空中声音的速度约为340m/s
D. 电磁波的传播速度约为
2. 如图所示,是同学们拍摄的“中国年·中国味”活动情境,对涉及的物理知识解释正确的是( )
A. 墨迹未干的春联墨香四溢,说明分子间有引力
B. 停止加热砂锅煲继续沸腾,说明汽化不需吸热
C. 汤圆上方的“白气”是水蒸气吸热液化形成的
D. 激昂欢快的迎新鼓声是敲鼓时鼓面振动产生的
3. 下列关于白居易的《暮江吟》中描述的光现象解释正确的是( )
A. 一道残阳铺水中——水中的“夕阳”是由于光的折射形成的
B. 半江瑟瑟半江红——江面呈现出红色是江面反射红光的原因
C. 可怜九月初三夜——九月初三夜空的弯月是自然界中的光源
D. 露似珍珠月似弓——露珠特别明亮是白光发生了色散的原因
4. 建筑工人通过如图所示的装置将一桶质量为45kg的涂料从地面提起,桶离开地面后在4s内缓慢上升0.8m,工人所用的拉力为500N。下列说法中正确的是( )
A. 该装置做的有用功为400J
B. 该装置的机械效率为90%
C. 绳子自由端移动的平均速度为0.4m/s
D. 桶离开地面前,工人拉力逐渐增大,桶对地面的压强不变
5. 如图所示电路,电源电压保持不变,和是两个相同的小灯泡。先闭合开关,记录两电表示数;再闭合开关,电流表和电压表的示数变化情况是( )
A. 电流表示数减小,电压表示数减小
B. 电流表示数增大,电压表示数减小
C. 电流表示数增大,电压表示数不变
D. 电流表示数不变,电压表示数不变
6. 2024年全国游泳冠军赛上,费立纬以14分49秒30的成绩获得男子1500m自由泳冠军。下列有关说法正确的是( )
A. 运动员折返后不划水仍前进是由于惯性
B. 游泳时以泳池为参照物运动员是静止的
C. 运动员在池水中前进时不受重力的作用
D. 加速冲刺阶段运动员受到平衡力的作用
7. 关于家用电器的工作过程和家庭电路,下列说法正确的是( )
A. 家用电饭煲正常工作时将内能转化为电能
B. 有金属外壳的家用电器可以使用两孔插座
C. 家庭电路的总开关要安装在电能表的后面
D. 空气开关的作用是在发生漏电时切断电路
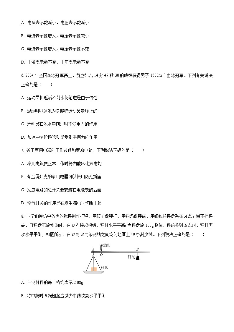
8. 同学们模仿中药房的戥秤制作杆秤,用筷子做秤杆,用钩码做秤砣,用细线将秤盘系在A点。当不挂秤砣、且秤盘不放物体时,在O点提起提纽,秤杆水平平衡;当秤盘放100g物体、秤砣移到B点时,秤杆再次水平平衡,如图所示。在O到B两条刻线之间均匀地画上49条刻度线。下列说法正确的是( )
A. 自制杆秤的每一格约表示2.08g
B. 称中药时B端翘起应减少中药恢复水平平衡
C. 如果秤砣磨损则测量结果会比真实质量偏小
D. 若将提纽移到O点右侧可以增大杆秤的量程
二、填空作图题(本题共6个小题,每小题2分,共12分。)
9. 乘客在高铁站台要站在白色安全线内,是因为高铁列车进站时带动空气,使靠近列车一侧的空气流速变________,压强变________,压强差会给乘客带来危险。
10. 用相同织物分别摩擦两个相同气球,用其中一个气球靠近碎纸屑,发现碎纸屑被吸引起来,如图所示,说明摩擦可以使气球带上______;然后将两个气球靠近,发现它们会相互______。
11. 如图所示,重庆蟠龙抽水蓄能电站于2024年全部投产,每年可减少二氧化碳排放39.87万吨。抽水蓄能电站的工作原理是:在用电低谷时,将水从下水库抽到上水库储存,这是将电能转化为水的________能;在用电高峰时,将水从上水库放到下水库带动发电机发电,发电机是利用________原理工作的。
12. 如图所示,小欣同学家电能表4月底的示数是________kW·h;若关闭家中其他用电器,只有电热水壶工作,电能表的指示灯闪烁300次时,刚好将1.2kg水从20℃加热到80℃,则电热水壶的加热效率为________%。[]
13. 如图甲所示,电源电压不变,电流表量程为0~0.6A,电压表量程为0~3V,定值电阻大于5Ω,滑动变阻器的规格为“20Ω;1A”,小灯泡L的电流随其两端电压变化的图像如图乙所示。若闭合开关S、接1,在电路安全的情况下,变阻器允许接入电路的最大阻值为15Ω,则电源电压为________V;若闭合开关S、接2,在电路安全的情况下,电路中允许通过的最大电流是最小电流的1.5倍,则电阻的阻值为________Ω。
14. 按要求完成下列作图。在答图中画出烛焰顶部A点在平面镜MN中的像A′。
15. 在答图的虚线框中用箭头画出磁感线的方向。
三、实验探究题(本题共3个小题,15小题6分,16小题8分,17小题8分,共22分。)
16. 在“探究固体熔化时温度的变化规律”实验中,加热过程搅拌试管中的海波是为了使它________受热,海波的温度升高,内能________;在海波熔化过程中温度不变,温度计示数如图所示为________℃。
17. 在“探究凸透镜成像的规律”实验中,蜡烛燃烧一段时间后,烛焰、凸透镜和光屏的位置如图2所示,此时在光屏上观察到清晰的烛焰的像,要使像成在光屏中央,应将蜡烛的支架向________调节,在光屏上所成的像是倒立、________的实像,这与生活中________(选填“眼睛”或“放大镜”)的成像原理相同。
18. “混放是垃圾,分类是资源”,垃圾分类收集逐渐成为市民的好习惯。小吴同学在家里收集到一个废旧水龙头,同学们想通过测量密度知道它是由什么材料制成的。
(1)小吴将天平放在水平桌面上,游码移到零刻度线,发现天平的左盘较高,应将平衡螺母向________调节,直至指针对准分度盘的________刻度线。将水龙头放在天平左盘,向右盘加减砝码并移动游码,天平平衡时如图甲所示,测得水龙头质量为________g;然后用溢水杯、水、小烧杯、细线和天平测出水龙头的体积并算出密度;
(2)小欣提出用弹簧测力计测量密度更方便。她先用弹簧测力计测出水龙头的重力;然后将水龙头浸没在水中静止,发现弹簧测力计的示数减小了2小格,这是因为水龙头受到竖直向________的浮力,此时弹簧测力计的示数如图乙所示为________N;小欣计算出水龙头的密度是________;
(3)同学们对实验进行交流评估,认为________同学测得的密度误差较大,主要原因是________。
19. 小吴同学利用图甲中的器材探究导体A、B中电流与两端电压的关系,其中电源电压可调。
(1)连接好如图甲所示电路,试触开关,发现电流表无示数、电压表指针偏转到最大值,原因可能是导体A发生________;排除故障后,闭合开关进行实验,某次实验时电流表如图乙所示,示数为________A;
(2)多次改变导体A两端的电压,并记录对应的________。换用导体B重复上述实验,根据实验数据绘制图像如图丙所示。分析图像发现,同一导体两端的电压与通过电流的比值是________的,因此将这个比值定义为导体的电阻;
(3)根据电阻定义可知导体B的阻值为________Ω。在工程技术中用不同颜色的环对电阻进行标记,阻值是两位数以内的电阻可以根据前两环的颜色来判断阻值,色环含义及导体A、B的色环如图丁所示,若还需用到一个15Ω的电阻,应选用图戊中电阻________(选填“d”“e”或“f”)。
(4)小欣同学用上述器材研究导体中电流与电阻的关系,保持电源电压不变,为了精确控制导体两端的电压,于是串联接入滑动变阻器进行实验。①电路中接入15Ω的电阻,使电阻两端电压达到某一固定值,测出电流;②将15Ω的电阻替换为B,要使B两端电压达到固定值,变阻器接入的阻值应比前次实验________________;③将电阻B替换为A再次进行实验。三次实验数据如表所示,交流时小欣发现第③次实验数据有误,这是由于接入A后忘记调节变阻器,滑片仍在第②次实验的位置,此时变阻器接入的阻值是________Ω。
四、计算论述题(本题共3个小题,18小题6分,19小题8分,20小题8分,共22分。解答应写出必要的文字说明、步骤和公式,只写出最后结果的不得分。)
20. 为推动成渝双城经济圈建设,重庆金凤隧道主城区段于2024年4月28日正式通车。隧道全长约6km,设计最高时速60km/h。(不计车身长度)求:
(1)汽车通过隧道至少需要的时间;
(2)若一辆功率为100kW的货车匀速通过该隧道用时8min,货车的牵引力是多大。
21. 图甲是同学们自制的调光小台灯,图乙是台灯的电路原理图。电源电压为3V,R是调节亮度的变阻器,最大阻值为10Ω。灯L标有“2.5V;0.5W”字样。忽略温度对电阻的影响。求:
(1)灯L正常发光时的电阻;
(2)灯L正常发光时,变阻器R工作10min产生的热量;
(3)电源电压降为2.7V后,灯L的最小实际电功率。
22. 如图甲所示,我国自主建造重为的导管架“海基二号”需要用驳船运输到指定位置,安装在超过300m深的海域搭建石油开采平台。而亚洲最大驳船的最大载重只有,该驳船可看作长200m、宽50m、高14m的规则长方体,其最大吃水深度为7m。“文冲修造厂”通过加宽驳船解决了超重难题,如图乙是驳船加宽后的示意图,加宽后驳船的最大吃水深度不变。()求:
(1)水深300m处的压强;
(2)加宽前,驳船空载时排开水的体积;
(3)若驳船体积每增加,自重增加,为了安全装载“海基二号”,驳船总宽度至少应增加多少;请你另外设计一种改装驳船的方法(只说方法,不计算)。
参考答案
一、选择题(本题共8个小题,每小题只有一个选项最符合题意,每小题3分,共24分。)
1.【答案】A【解析】A、一节新干电池的电压是1.5V,故A符合实际;
B、一层楼的高度在3m左右,教学楼廊道护栏的高度与此差不多,在3m左右,故B不符合实际;
C、声音的传播需要介质,真空不能传声,故C不符合实际;
D、电磁波在真空中的传播速度等于光在真空中的传播速度,即c=3×108m/s,故D不符合实际.
故选A.
2. 【答案】D【解析】A、墨迹未干的春联墨香四溢,是墨香分子无规则运动的结果,故A错误;
B、停止加热砂锅煲继续沸腾,是因为砂锅煲的余温高于水的沸点,水继续吸热沸腾,故B错误;
C、汤圆上方的``白气''是水蒸气遇冷液化形成的小水滴,故C错误;
D、激昂欢快的迎新鼓声是敲鼓时鼓面振动产生的,故D正确.
故选D.
3. 【答案】B【解析】A.平静的水面相当于平面镜,因此一道残阳铺水中“属于平面镜成像”,是由于光的反射形成的,故A错误;
B.“半江瑟瑟半江红”,江面呈现出红色是由于江面反射红光的原因,故B正确;
C.月亮自身不能发光,是反射了太阳的光,所以月亮不是光源,故C错误;
D.露珠相当于凸透镜,露珠特别明亮是露珠对光线发生了折射,形成了正立、放大的虚像,故D错误。
故答案为:B
4. 【答案】B
【解析】A.涂料重力为
所以该装置做的有用功为
故A错误;
B.定滑轮不省距离也不费距离,即,该装置做的总功为
则该装置的机械效率为
故B正确;
C.绳子自由端移动的平均速度为
故C错误;
D.桶离开地面前,工人拉力逐渐增大,桶对地面的压力变小,根据,则压强变小,故D错误。
故选B。
5. 【答案】C
【解析】由图可知,L1和L2并联,开关S1为干路开关,S2为L1的支路开关,电流表测量干路电流,电压表测量电源电压。先闭合开关,只有L2工作,再闭合开关,L1和L2同时工作。根据并联电路电流规律可知,闭合S2后,L1和L2并联工作,干路电流变大,即电流表示数变大,电压表测量电源电压,示数不变,故C符合题意,ABD不符合题意。
故选C。
6. 【答案】A【解析】A.运动员折返后不划水仍前进,是因为运动员具有惯性,仍要保持原来的运动状态,故A正确;
B.游泳时以泳池为参照物,运动员与泳池之间的位置不断发生变化,所以运动员是运动的,故B错误;
C.运动员在池水中前进时,仍受到重力的作用,故C错误;
D.加速冲刺阶段运动员的运动状态不断发生变化,所以运动员受到非平衡力的作用,故D错误。
故选A。
7. 【答案】C【解析】A.家用电饭煲正常工作时,利用电流的热效应,将电能转化为内能,故A错误;
B.有金属外壳的家用电器可能会发生漏电情况,为了避免发生触电事故,需要使用三孔插座连接地线,故B错误;
C.电能表用于测量整个家庭消耗的电能,因此必须安装在最前面,以便准确计量。总开关则控制整个电路的通断,为了便于检修电路,应该安装在电能表的后面,故C正确;
D.空气开关的作用是当电路中电流过大时,利用电流的磁效应将开关断开,漏电时不会切断电路,故D错误。
故选C。
8. 【答案】B【解析】A.在O到B两条刻线之间均匀地画上49条刻度线,则共计50格,则每一格代表的质量为
即自制杆秤的每一格约表示2g,故A错误;
B.称中药时B端翘起说明,此时可以减少中药即减小恢复水平平衡,故B正确;
C.如果秤砣磨损,根据杠杆平衡条件,实际质量偏小,则长度偏大,则测量结果会比真实质量偏大,故C错误;
D.若将提纽移到O点右侧,则增大,减小,则变小,则杆秤的量程减小,故D错误。
故选B。
二、填空作图题(本题共6个小题,每小题2分,共12分。)
9. 【答案】 ①. 大 ②. 小 【解析】[1][2]在气体和液体中,流速越大的位置,压强越小。高铁列车进站时靠近列车的一侧空气流速变大,压强变小。而外侧的空气流速小,压强较大,会产生一个向列车方向的压强差,乘客靠近时会给乘客带来危险。
10. 【答案】①. 电 ②. 排斥 【解析】[1][2] 用相同织物分别摩擦两个相同气球,发生摩擦起电现象,气球会变成带电体,能够吸引轻小物体,所以用其中一个气球靠近碎纸屑,发现碎纸屑被吸引起来;两个气球因带同种电荷相互排斥。
11. 【答案】 ①. 机械 ②. 电磁感应现象 【解析】[1]将水从下水库抽到上水库储存,水的高度升高,重力势能变大,机械能变大,故这是将电能转化为水的机械能。
[2]发电机的工作原理是电磁感应现象,是闭合电路的部分导体在磁场中做切割磁感线运动,产生感应电流。
12. 【答案】 ①. 2024.6 ②. 84 【解析】[1]电能表示数中最后一位为小数,由图可知,小欣同学家电能表4月底的示数是2024.6kW·h。
[2]将1.2kg水从20℃加热到80℃,水吸收的热量为
电能表的指示灯闪烁300次时,消耗的电能为
则电热水壶的加热效率为
13. 【答案】 ①. 4.5 ②. 40 【解析】[1]当闭合开关S、接1,灯泡和变阻器串联,电压表测量变阻器两端电压,根据串联分压知识可知,变阻器阻值越大,分压越多,电压表量程为0~3V,则变阻器最大分压为3V,故变阻器两端电压为3V,通过变阻器的电流大小为
由图乙可知,当通过灯泡的电流为0.2A时,其两端的电压为1.5V。则电源电压为
[2]若闭合开关S、接2,定值电阻和变阻器串联,电压表测量变阻器两端电压,电流表测量串联电路的电流。当变阻器阻值最大时,电源电压可表示为
①
当变阻器阻值最小,即阻值为0时,电路中电流最大,电路中允许通过的最大电流是最小电流的1.5倍,则电源电压可表示为
②
联立①②式可得,,,故R1的阻值为40Ω。
14. 【答案】 【解析】平面镜成的像与物关于平面镜对称,作A点关于平面镜的对称点即为A点在平面镜MN中的像A′,作图如下:
15. 【答案】 【解析】根据安培定则可知,用右手握住螺线管,四指指向电流方向,大拇指所指的方向即为螺线管的N极方向,故螺线管的右侧为N极。磁感线由N极出发,回到S极,故磁感线的方向水平向左,如下图所示:
三、实验探究题(本题共3个小题,15小题6分,16小题8分,17小题8分,共22分。)
16. 【答案】 ①. 均匀 ②. 增大 ③. 48 【解析】[1]实验中,加热过程搅拌试管中的海波是为了使它均匀受热。
[2]加热过程中,海波吸收热量,内能增大。
[3]由图可知,温度计的分度值为1℃,示数为48℃。
17. 【答案】 ①. 上 ②. 缩小 ③. 眼睛 【解析】[1]由图可知,此时像成在光屏的上方,说明蜡烛低与凸透镜的光心,要使像成在光屏中央,应将蜡烛的支架向上调节。
[2][3]根据凸透镜的成像规律可知,此时物距大于像距,成倒立、缩小的实像,与眼睛的成像原理相同。
18. 【答案】 ①. 左 ②. 中央 ③. 181.4 ④. 上 ⑤. 1.4 ⑥. 4.5 ⑦. 小欣 ⑧. 见解析
【解析】(1)[1][2]天平的左盘较高,说明天平右端下沉,应将平衡螺母向左调节,直至指针对准分度盘的中央刻度线。
[3]由图甲可知,游码的分度值为0.2g,游码的示数为1.4g,则测得水龙头质量为
(2)[4]将水龙头浸没在水中静止,水龙头会受到水的浮力,方向竖直向上。
[5]由图乙可知,弹簧测力计的分度值为0.2N,示数为1.4N。
[6]由题意可知,水龙头放入水中后弹簧测力计的示数减小了2小格,则水龙头的重力为1.8N,水龙头的质量为
根据称重法测浮力可知,水龙头受到的浮力为
根据阿基米德原理可知,水龙头的体积等于其排开水的体积,为
水龙头的密度为
(3)[7][8]在进行实验测量时,仪器越精确,读出的数据越准确,最终的实验结果误差越小。根据两位同学的测量仪器可知,天平的读数比弹簧测力计的读数更准确,即小欣同学根据弹簧测力计的示数得出的水龙头的质量和体积误差较大,因此小欣同学测得的密度误差较大。
19.【答案】 ①. 断路 ②. 0.2 ③. 电流表示数 ④. 一定 ⑤. 10 ⑥. e ⑦. 更小 ⑧. 10
【解析】(1)[1]试触开关,发现电流表无示数,则电路发生断路,电压表指针偏转到最大值,说明电压表外侧电路正常,则原因可能是导体A发生断路。
[2]如图乙所示,电流表的量程为0~0.6A,分度值为0.02A,示数为0.2A。
(2)[3]探究电流与两端电压的关系时,采用控制变量法,需要保持电阻的阻值不变,多次改变导体A两端的电压,并记录对应的电流表示数。
[4]由图丙可知,导体A两端的不同电压与对应电流的比值为
导体B两端的不同电压与对应电流的比值为
由上述可知,同一导体两端的电压与通过电流的比值是一定(相同)的。
(3)[5]根据电阻定义可知导体B的阻值为
[6]导体A的阻值为
色环含义及导体A、B的色环如图丁所示,由导体A和导体B的阻值和对应色环可知,黑色代表数字0,绿色代表数字5,棕色代表数字1,因此15Ω的电阻对应的色环十位数应为棕色,个位数应为绿色,故应选用图戊中电阻e。
(4)②[7]根据串联分压知识可知,阻值越大,分压越多,将15Ω的电阻替换为B,电阻的阻值减小,分压变小,要使B两端电压达到固定值,则应减小变阻器的阻值,使变阻器的分压变小,从而使电阻两端电压增大为固定值,故变阻器接入的阻值应比前次实验更小。
③[8]将电阻B替换为A再次进行实验时,电源电压不变,变阻器的阻值不变,由串联电路电压规律和表格数据可知,第②次的电源电压可表示为
①
第③次的电源电压可表示为
②
联立①②式可得,电源电压,变阻器的阻值。
四、计算论述题(本题共3个小题,18小题6分,19小题8分,20小题8分,共22分。解答应写出必要的文字说明、步骤和公式,只写出最后结果的不得分。)
20. 【答案】(1)0.1h;(2)
【解析】解:(1)汽车通过隧道至少需要的时间为
(2)货车匀速通过该隧道用时8min,则货车的速度为
货车的功率为100kW,由
得到货车的牵引力为
答:(1)汽车通过隧道至少需要的时间为0.1h;
(2)若一辆功率为100kW的货车匀速通过该隧道用时8min,货车的牵引力为。
21. 【答案】(1)12.5Ω;(2)60J;(3)0.18W
【解析】解:(1)灯L正常发光时的电阻为
(2)灯L正常发光时,电路中的电流为
根据串联分压知识可知,变阻器两端的电压为
变阻器R工作10min产生的热量
(3)电源电压降为2.7V后,根据可知,当电路中电流最小时,灯L的实际电功率最小,忽略温度对电阻的影响,则当变阻器的阻值最大时,电路中的电流最小,为
则灯L的最小实际电功率为
答:(1)灯L正常发光时的电阻为12.5Ω;
(2)灯L正常发光时,变阻器R工作10min产生的热量为60J;
(3)电源电压降为2.7V后,灯L的最小实际电功率为0.18W。
22. 【答案】(1)3×106Pa;(2)4×104m3;(3)13.2m,将驳船的高度减小
【解析】解:(1)水深300m处的压强
(2)加宽前,最大V排为
最大排水量为
满载时所受浮力为
因为漂浮,所以
则船的重力为
空载时,船漂浮,则
根据阿基米德原理,驳船空载时排开水的体积
(3)若把导管架放入驳船中,排开水的体积增加为
则宽度增加量为
改进:将驳船的高度减小,以减轻自重。
答:(1)水深300m处的压强3×106Pa;
(2)加宽前,驳船空载时排开水的体积4×104m3;
(3)驳船总宽度至少应增加13.2m;改进:将驳船的高度减小。
实验次数
①
②
③
R/Ω
15
B
A
I/A
0.2
0.3
0.4
相关试卷
这是一份2021年重庆市中考物理试题A卷(含答案),共17页。试卷主要包含了选择题,填空作图题,实验探究题,论述计算题等内容,欢迎下载使用。
这是一份2023年重庆市中考物理试题(B卷)(含答案),共12页。试卷主要包含了单选题,多选题,填空题,作图题,实验题,计算题等内容,欢迎下载使用。
这是一份2023年重庆市中考押题卷(二)物理试题(含答案),共13页。

