还剩5页未读,
继续阅读
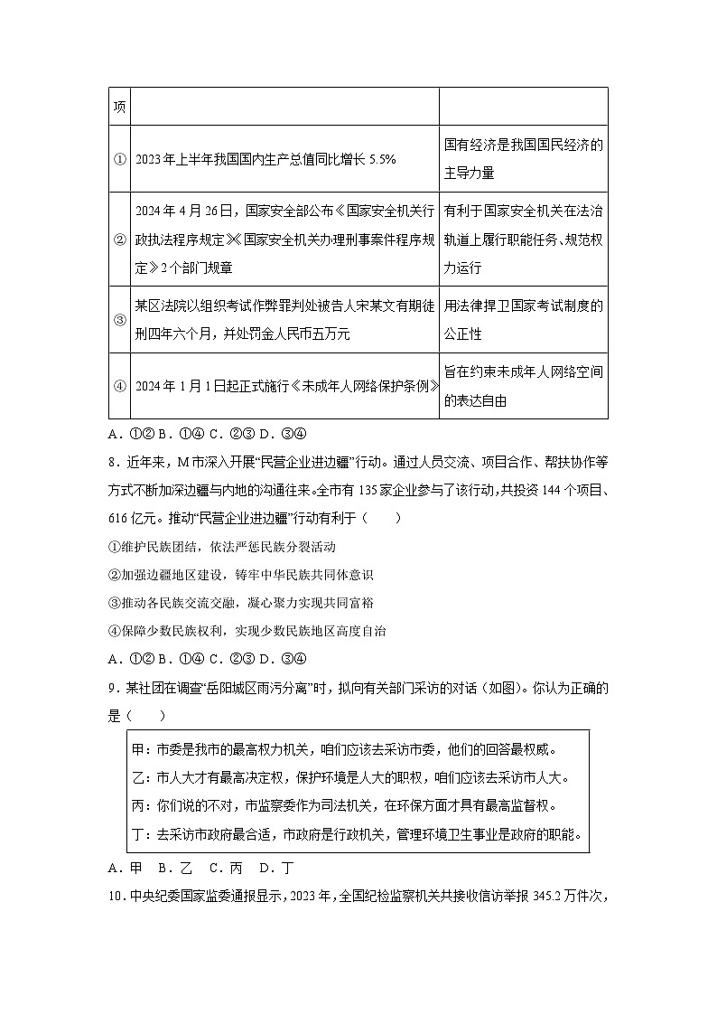
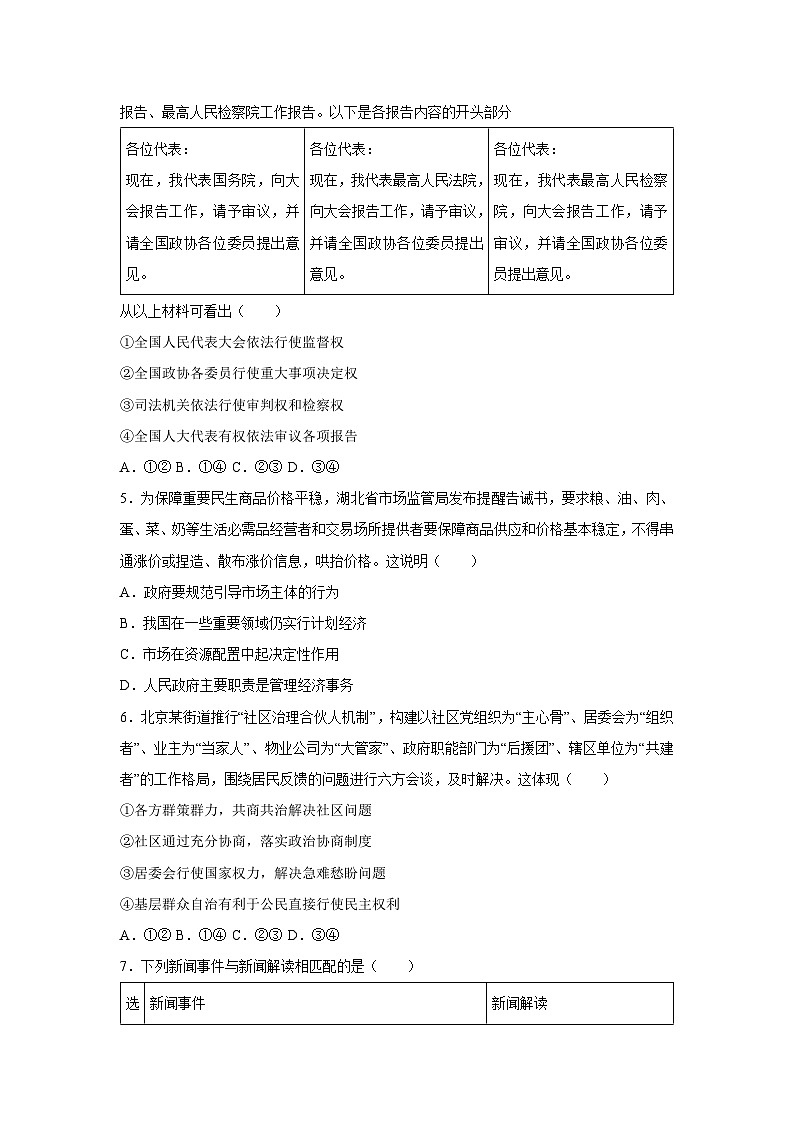
2023-2024学年湖北省武汉市江岸区八年级下学期期末道德与法治试卷
展开相关试卷
2023-2024学年湖北省武汉市江岸区八年级下学期期末道德与法治试卷:
这是一份2023-2024学年湖北省武汉市江岸区八年级下学期期末道德与法治试卷,共8页。试卷主要包含了主观题等内容,欢迎下载使用。
[政治][期末]湖北省武汉市江岸区2023-2024学年八年级下学期道德与法治期末考试试卷:
这是一份[政治][期末]湖北省武汉市江岸区2023-2024学年八年级下学期道德与法治期末考试试卷,共5页。试卷主要包含了填写答题卡的内容用2B铅笔填写,提前 xx 分钟收取答题卡等内容,欢迎下载使用。
湖北省武汉市江岸区2023-2024学年八年级下学期期末考试道德与法治试卷:
这是一份湖北省武汉市江岸区2023-2024学年八年级下学期期末考试道德与法治试卷,共6页。

