还剩13页未读,
继续阅读
福建省2024届高三下学期模拟预测历史试卷(解析版)
展开
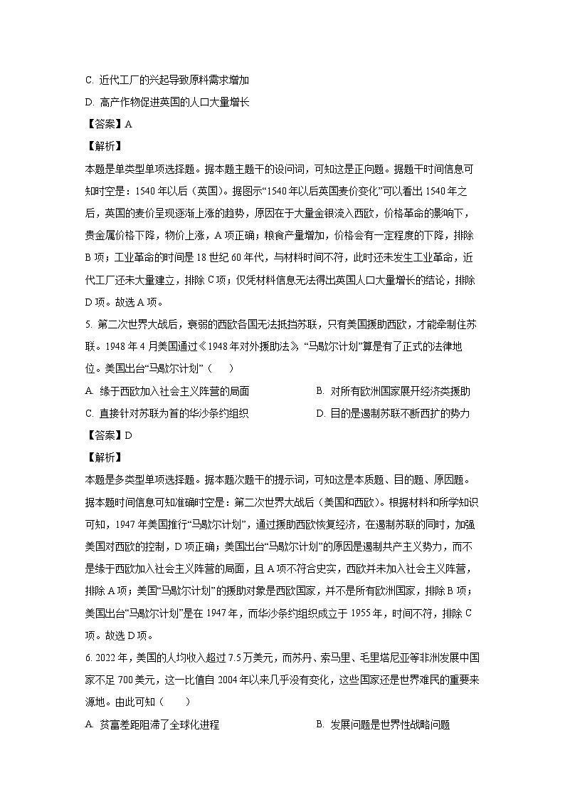
这是一份福建省2024届高三下学期模拟预测历史试卷(解析版),共16页。试卷主要包含了选择题,非选择题等内容,欢迎下载使用。
相关试卷
河北省2024届高三下学期高考模拟预测历史试卷(解析版):
这是一份河北省2024届高三下学期高考模拟预测历史试卷(解析版),共18页。试卷主要包含了选择题,材料分析题等内容,欢迎下载使用。
湖北省2024届高三下学期模拟预测历史试卷(解析版):
这是一份湖北省2024届高三下学期模拟预测历史试卷(解析版),共15页。试卷主要包含了选择题,非选择题等内容,欢迎下载使用。
[历史]福建省漳州市龙文区2024届高三下学期6月模拟预测试题(解析版):
这是一份[历史]福建省漳州市龙文区2024届高三下学期6月模拟预测试题(解析版),共16页。

