还剩10页未读,
继续阅读
广东省佛山市顺德区高中第四联盟2024-2025学年高三上学期联考政治试题(解析版)
展开相关试卷
浙江省强基联盟2024-2025学年高三上学期10月联考政治试题(解析版):
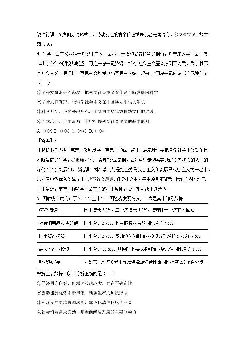
这是一份浙江省强基联盟2024-2025学年高三上学期10月联考政治试题(解析版),共14页。试卷主要包含了67万亿元,增长2等内容,欢迎下载使用。
湖北省重点高中智学联盟2024-2025学年高三上学期10月联考政治试题(Word版附解析):
这是一份湖北省重点高中智学联盟2024-2025学年高三上学期10月联考政治试题(Word版附解析),文件包含湖北省重点高中智学联盟2024-2025学年高三上学期10月联考政治试卷Word版含解析docx、湖北省重点高中智学联盟2024-2025学年高三上学期10月联考政治试卷Word版无答案docx等2份试卷配套教学资源,其中试卷共23页, 欢迎下载使用。
广东省部分学校2024-2025学年高三上学期开学联考政治试题(解析版):
这是一份广东省部分学校2024-2025学年高三上学期开学联考政治试题(解析版),共16页。试卷主要包含了选择题的作答,非选择题的作答等内容,欢迎下载使用。

