资料中包含下列文件,点击文件名可预览资料内容
还剩4页未读,
继续阅读
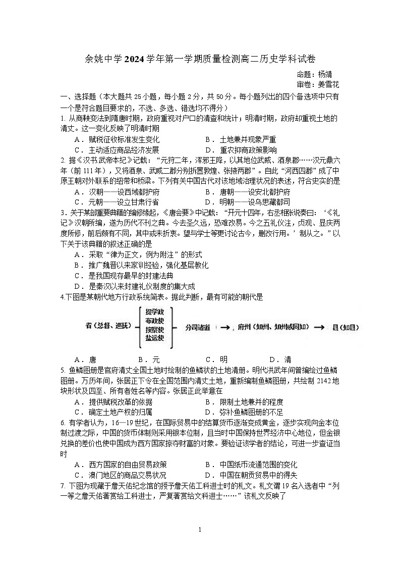
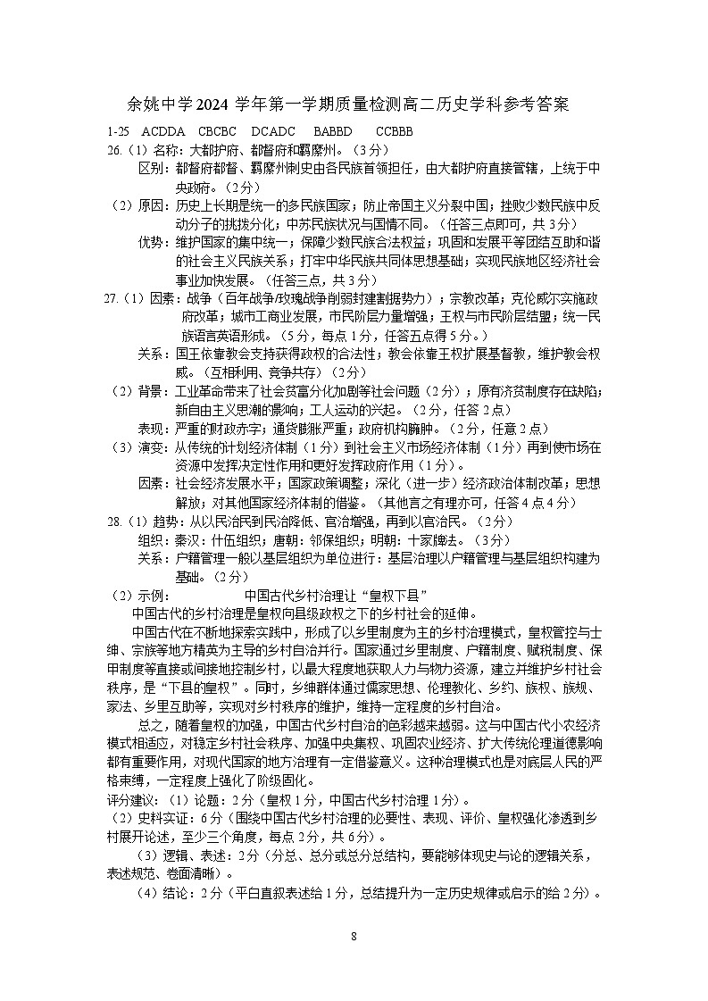
浙江省宁波市余姚中学2024-2025学年高二上学期10月月考历史试题
展开相关试卷
浙江省宁波市余姚中学2024-2025学年高一上学期10月月考历史试题 (解析版):
这是一份浙江省宁波市余姚中学2024-2025学年高一上学期10月月考历史试题 (解析版),共16页。试卷主要包含了选择题I,选择题II,非选择题等内容,欢迎下载使用。
浙江省宁波市余姚中学2024-2025学年高一上学期10月月考历史试卷(PDF版附答案):
这是一份浙江省宁波市余姚中学2024-2025学年高一上学期10月月考历史试卷(PDF版附答案),文件包含余姚中学2024学年第一学期质量检测高一历史学科答案docx、余姚中学2024学年第一学期质量检测高一历史学科答题卷pdf、余姚中学2024学年第一学期质量检测高一历史学科试卷pdf等3份试卷配套教学资源,其中试卷共8页, 欢迎下载使用。
浙江省宁波市余姚中学2024-2025学年高二上学期10月月考历史试卷(PDF版附答案):
这是一份浙江省宁波市余姚中学2024-2025学年高二上学期10月月考历史试卷(PDF版附答案),文件包含余姚中学2024学年第一学期质量检测高二历史学科试卷911pdf、余姚中学2024学年第一学期质量检测高二历史学科选考答题卷pdf、答案pdf等3份试卷配套教学资源,其中试卷共9页, 欢迎下载使用。

