湖北省新八校协作体2024-2025学年高三上学期10月联考政治试题(解析版)
展开2024年湖北省新八校协作体高三上学期10月联考 政治试题: 这是一份2024年湖北省新八校协作体高三上学期10月联考 政治试题,文件包含2024年湖北省新八校协作体高三10月联考政治试卷pdf、2024年湖北省新八校协作体高三10月联考政治答案pdf等2份试卷配套教学资源,其中试卷共10页, 欢迎下载使用。
湖北省新八校协作体2025届高三上学期10月联考政治试题(Word版附解析): 这是一份湖北省新八校协作体2025届高三上学期10月联考政治试题(Word版附解析),文件包含湖北省新八校协作体2025届高三上学期10月联考政治试题Word版含解析docx、湖北省新八校协作体2025届高三上学期10月联考政治试题Word版无答案docx等2份试卷配套教学资源,其中试卷共23页, 欢迎下载使用。
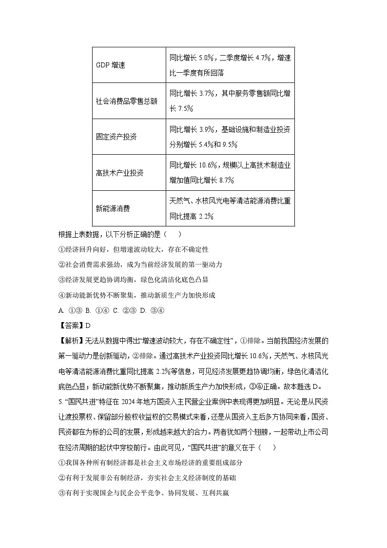
湖北省新八校协作体2024-2025学年高三上学期10月联考政治试题(PDF版附解析): 这是一份湖北省新八校协作体2024-2025学年高三上学期10月联考政治试题(PDF版附解析),共10页。

