资料中包含下列文件,点击文件名可预览资料内容
还剩5页未读,
继续阅读
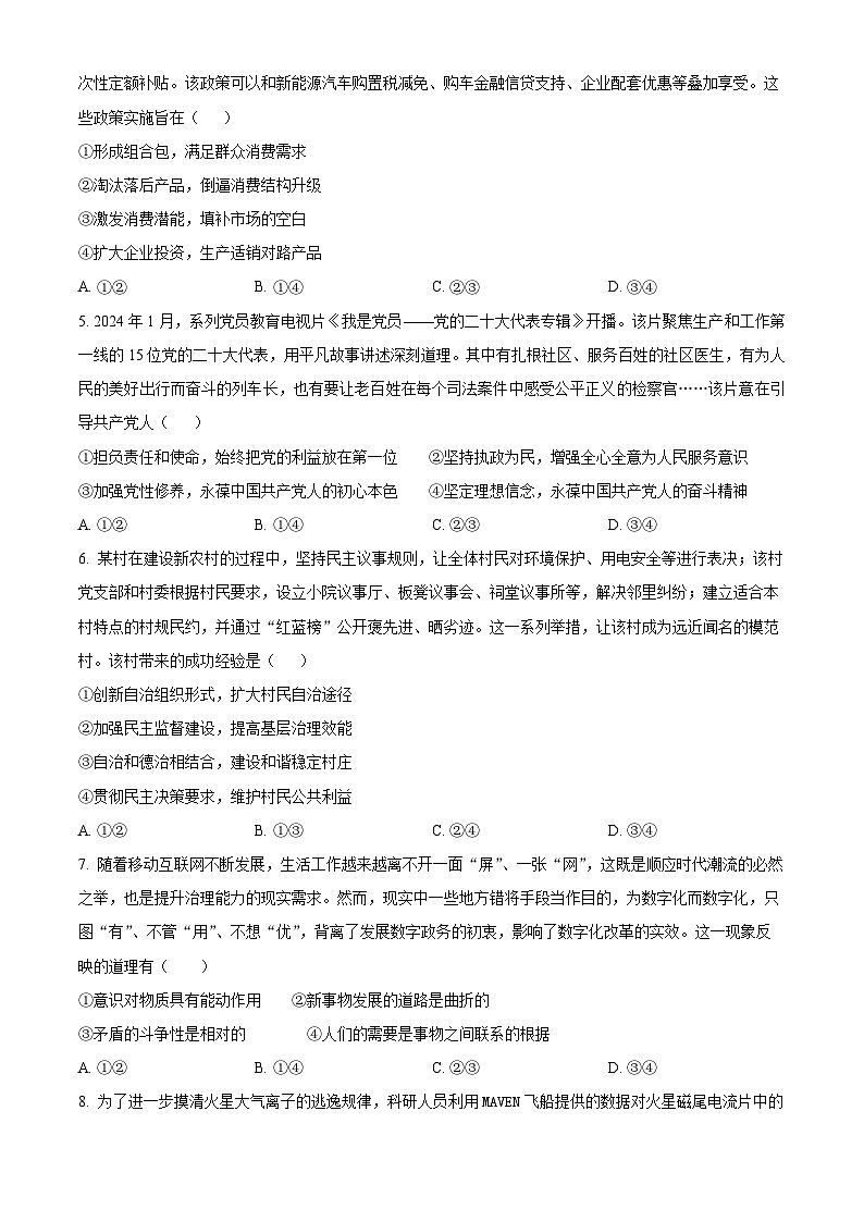
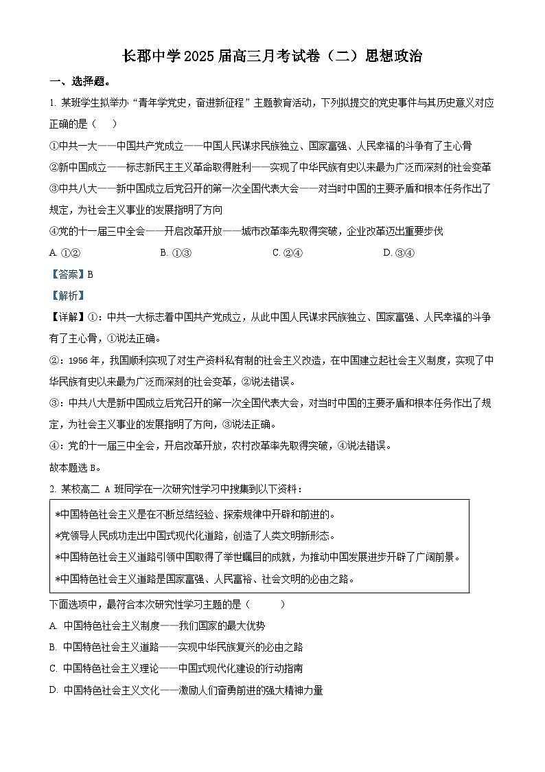
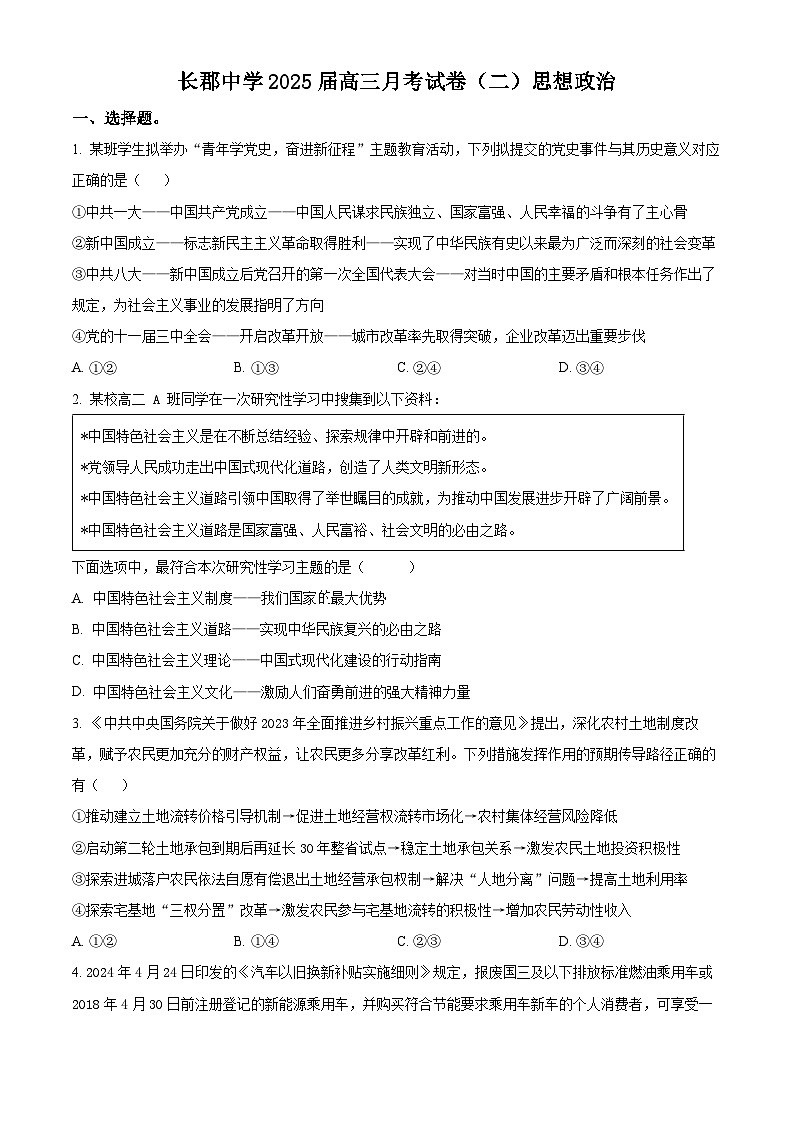
湖南省炎德●英才大联考长郡中学2024-2025学年高三上学期月考政治试卷(二)
展开相关试卷
政治丨炎德英才大联考湖南省长郡中学2025届高三10月考(二)政治试卷及答案:
这是一份政治丨炎德英才大联考湖南省长郡中学2025届高三10月考(二)政治试卷及答案,共25页。
2024届炎德英才大联考雅礼中学高三二模政治试题:
这是一份2024届炎德英才大联考雅礼中学高三二模政治试题,共13页。
2024届炎德英才大联考高三考前仿真联考政治试题:
这是一份2024届炎德英才大联考高三考前仿真联考政治试题,共5页。

