山东省青岛市第十九中学2024-2025学年高二上学期期中考试语文试题
展开
这是一份山东省青岛市第十九中学2024-2025学年高二上学期期中考试语文试题,文件包含山东省青岛市第十九中学2024-2025学年高二上学期期中考试语文练习卷原卷版docx、山东省青岛市第十九中学2024-2025学年高二上学期期中考试语文练习卷解析版docx等2份试卷配套教学资源,其中试卷共32页, 欢迎下载使用。
注意事项:
1.答卷前,考生务必将自己的姓名、准考证号、考场号和座位号填写在试题卷和答题卡上。用2B铅笔将试卷类型(B)填涂在答题卡相应位置上。将条形码粘贴在答题卡右上角"条形码粘贴处"。
2.作答选择题时,选出每小题答案后,用2B铅笔把答题卡上对应题目选项的答案信息点涂黑;如需改动,用橡皮擦干净后,再选涂其他答案。答案不能答在试题卷上。
3.非选择题必须用黑色字迹的钢笔或签字笔作答,答案必须写在答题卡各题目指定区域内相应位置上;如需改动,先划掉原来的答案,然后再写上新答案;不准使用铅笔和涂改液。不按以上要求作答无效。
4.考生必须保证答题卡的整洁。考试结束后,请将本试卷和答题卡一并交回。
一、现代文阅读(共35分)
(一)现代文阅读Ⅰ(本题共5小题,19分)
阅读下面的文字,完成下面小题。
自古以来,东西方都重视美育对立德树人的作用。古希腊柏拉图曾在《理想国》中提出音乐教育对于培养城邦公民勇敢、节制、正义等美德的重要性。而美育之于数千年中华民族社会发展与文化传承亦功不唐捐。上古时期,中国便已出现诗、乐、舞三位一体的乐教;西周建立起来的礼乐文化制度,则对中国数千年文明产生了极为深远的影响。春秋时期,孔子提出的“兴于诗,立于礼,成于乐”“志于道,据于德,依于仁,游于艺”等思想,更奠定了审美教育特别是艺术教育在中国文化中不可替代的地位。孔子深知艺术审美的力量,虽然“礼”与“德”已由德育内化为一种心理要求,但只有“成于乐”“游于艺”的美育才是最高境界。在此,道德目标通过审美转化,成为自由人性的有机组成而发端内心,让枯燥严肃的理性染上灵动的色彩。孔子的美育思想是后世文以载道的理论基础,也是其精神价值核心所在,被此后的儒家所继承。如战国孟子提出“充实之谓美”;西汉《乐记》提出“乐者,伦理者也”;宋明理学经广泛吸收佛道理论之后,将美育理论本体化、精致化、体系化,提倡洒落自得、浑然至乐的人生风范和人生境界,强调通过“乐”这一自由心境的体验,达到真、善、美及知、情、意的统一。
不难看出,中国传统美育不仅传授艺术形式带来的审美情感,而且蕴含深厚浓郁的家国情怀、社会理性与道德精神。事实上,道德和艺术正是中华传统文化两大精神基石,中华人文精神亦由此带有泓邃的审美品格。如钱穆所言:“文学必在道义中,而道义则求其艺术化。中国之人生乐处,即在是矣。岂非中国之文化特质乎!”在中国,艺术与道德的有机结合,涵养出一种人格审美求善的美育文化和美育精神,甚至不妨说,中华传统文化精神的形成方式和渠道就是美育。纵观历代中国社会,无不将生活化、道德化的艺术作为人格培养的基本手段。这种通过审美中介来实现外在规范向内在自觉的转变,迥异于德国哲学家康德对抽象“先验理性”或“道德律令”的绝对服从,而是融合具体情境,一方面在艺术审美中追求人格的道德境界,另一方面又在道德培养中追求人格的艺术境界,最终实现“从心所欲不逾矩”的极致。
随着中西文化交流空前密切,中国美育文化和美育精神开始发生变化,其理论形态呈现出中西交融的面貌,也涌现出不少杰出人物和精彩观点。如王国维的《论教育之宗旨》,首次全面论述了美育在教育体系中的重要地位,初步建立起中国现代美育架构。蔡元培筑基于中国传统文化特质的同时,借鉴康德、席勒美育思想中的有益成分,提出“以美育代宗教”。蔡元培还推动美育列入国民教育计划,让中国现代美育走上理论与实践相结合的道路。朱光潜则拓展了蔡元培的美育理论,以当时美学和心理学研究最新成果为依据,强调美育对个体心灵的解放功能,突出了美育作为创新教育的特征和意义,并将美育落实到人的生命体验之中。刘海粟、丰子恺、林风眠等人的艺术教育便属于这种美育观点的践行。如果说王国维、蔡元培、朱光潜等人的美育思想属于启蒙类型,那么,陶行知、徐悲鸿等人奉行的美育思想则将美育的终极指向定位于社会救亡与民族解放。综言之,中国现代美育思想对传统的最大超越之处,是形成了以个体独立之“人”为本位的思维方式,重视“人”的价值及其在社会、历史发展中的作用,并从“人”的心理结构出发,讨论与美育相关的一系列问题。
(摘编自吴为山《以美育提升人文素养筑牢文化自信》)
1.(3分)下列关于原文内容的理解和分析,正确的一项是( )
A.古希腊柏拉图认为没有音乐教育就不能培养城邦公民勇敢、节制、正义等美德。
B.文章认为在几千年中华民族社会发展与文化传承中美育作用大,是功不可没的。
C.钱穆认为中国文化的特质就是文学与道义是分离的,又是紧密结合在一起的。
D.近代中国美育文化和美育精神的特点是中国传统的东西少了,西方的东西多了。
2.(3分)下列对原文论证的相关分析,不正确的一项是( )
A.第一段首句提出观点,表明东西方对于美育作用的重视,而后通过大量事例具体分析阐释了“美育对立德树人的作用”。
B.第二段首先明确了中国传统美育的内涵,并运用引用论证,借用钱穆的论断阐述了文学与道义之间的关系。
C.第二段末将中国传统的美育方式与康德的做法进行对比,进而导出中国美育的终极追求——“从心所欲不逾矩”。
D.第三段先总说,后分说,介绍了所例举的杰出人物对中西方美育思想的继承和发展,并指出两种类型美育思想的指向。
3.(3分)根据原文内容,下列说法不正确的一项是( )
A.中国的审美教育,始于上古时期,经过西周的发展,到春秋时期的孔子时,审美教育的地位基本稳固。
B.中国传统美育不单纯是基于艺术形式的审美体验,还蕴含深厚浓郁的家国情怀、社会理性与道德精神。
C.康德不是以审美中介实现外在规范向内在自觉转变,而是要求对“先验理性”或“道德律令”绝对服从。
D.陶行知、徐悲鸿等人将美育的终极指向社会救亡与民族解放,较之启蒙类型的美育思想更具有社会意义。
4.(4分)结合第一段内容,概括美育对立德树人的作用。
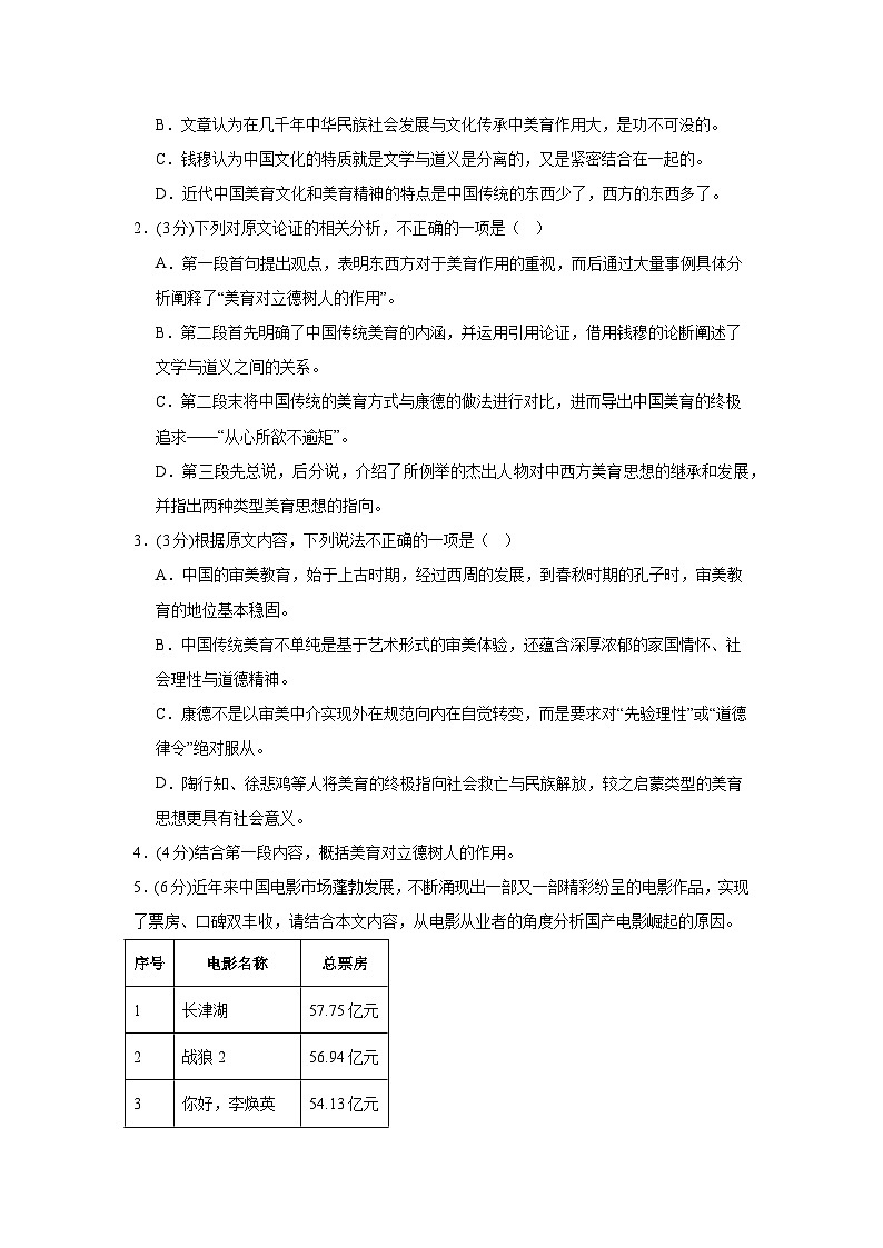
5.(6分)近年来中国电影市场蓬勃发展,不断涌现出一部又一部精彩纷呈的电影作品,实现了票房、口碑双丰收,请结合本文内容,从电影从业者的角度分析国产电影崛起的原因。
(二)现代文阅读Ⅱ(本题共4小题,16分)
阅读下面的文字,完成小题。
阿凤
叶圣陶
杨家娘,受了主人的使命入城送礼物去。这两天里交幸运的是阿凤,伊①的童养媳。阿凤今年是十二岁,伊以往的简短而平凡的历史我曾听杨家娘讲过。伊本是渔家的孩子,生出来就和入网的鱼儿睡在一个舱里。后来伊父死了,渔船就换了他的棺材。伊母改嫁了一个铁路上的脚夫。脚夫的职业是不稳定的,哪里能带着个女孩子南北迁徙,况且伊是个消费者。经村人的关说,伊就给杨家娘领养——那时伊是六岁。杨家娘有个儿子,今年二十四岁了。当时伊想将来总要给他娶妻,现在就替他整备着,岂不便宜省事。阿凤就此换了个母亲了。
现在伊跟着杨家娘同佣于我的同居。伊的职务是汲水,买零星东西,抱主人五岁的女孩子。伊的面庞有坚结的肌肉,皮色红润,现出活泼的笑意。但是若有杨家娘在旁,①笑容就收敛了,因为伊有确实的经验,这个时候或者就有沉重的手掌打到头上来,哪得不小心防着呢?
杨家娘惹着满腔的不如意,说出来的话几乎句句是诅咒。阿风就是伊诅咒的资料。苦是阿凤吃饭慢了些,伊就说,“你是死人,牙关咬紧了么!”若是走得太匆忙,脚着地发出“蹋弱”的声音,伊又说,“你赶去寻死么!”伊的粗糙沉重的手掌时时要打到阿凤的头上,情形正和诅咒相同。当阿凤抱着的主人的女孩子偶然啼哭时,杨家娘的手掌便很顺手地打到阿凤头上。阿凤汲水满桶,提着走时泼水于地,这又当然有取得手掌的资格了。杨家娘替阿凤梳头,头发因久不梳,乱了,②便将木枝下锄似地在头上乱锄。 阿凤受了痛楚,自然要流许多跟泪,但不哭,待杨家娘一转身,伊的红润的面庞又现出笑容了。
阿凤的受骂受打同吃喝睡觉一样地平常,但有一次,最深印于我的心曲,至今还不能忘。那一天饭后,杨家娘正在拭一个洋瓷的锅子,伊的手一松,锅子落了地。伊很惊慌的样子取了起来,细察四周,自慰道,“没有坏!”那时阿凤在旁边洗衣服,抵抗的意念忽然在伊尤思虑的脑子里抽出一丝芽来,伊绝不改变工作的态度,但低语道,“若是我脱了手,又要打了。”这句话声音虽低,已足以招致杨家娘的手掌。“拍!拍! ”……每打一下,阿凤的牙齿一咬紧,眼睛一紧闭——再张开时泪如泉涌了。伊这个态度,有忍受的,坚强的,英雄的表情。伊举湿手抚痛处,水滴淋漓,从发际下垂被于面,和眼泪混合。但是伊不敢哭。我的三岁的儿子恰站在椅子前,瞪视着他们俩,脸皮紧张,现出恐惧欲逃的神情。他就回转身来,两臂支在我的膝上;上唇内敛,下唇渐渐地突出。“拍!拍! ”的声音达到他耳管里还是不断,他终于忍不住,上下唇大开,哭了——我从他这哭声里领略人类的同情心的滋味。阿凤晒了衣服回来,便抱主人的女孩子,见杨家娘不在,又很起劲地唱学生所唱的《黄蛙歌》了。
杨家娘这等举动似乎可以称为“什么狂”。伊的儿子学习木工,但是他爱好骨牌和黄酒胜于刀锯斧凿。有一回,他输了钱拿不出,因此和人家厮打,给警察拘了去。伊又急又气,只得将自己积蓄的工资充警局的罚款,赎出伊受伤的儿子。调理了好多时,他的伤是痊愈了,孰知不到三天,人家来告诉伊,他又在赌场里了。伊便赶到赌场里,将他拖了出来,对他大哭。过了几天,同样的报告又来了,并且此后屡有传来。伊刚听报告时,总是剧烈地愤怒;但一见他竟说不出一句斥责的话,有时还很愿意地给他几百文,教他买些荤菜吃。——这一些事实,不知就可以激成“什么狂”么。
杨家娘受了使命出去,伊的职务自然由阿凤代理。③阿凤做一切事务比平日真诚而迅速,没有平日的疏忽,懈缓,过误。伊似乎乐于做事,以做事为生命的样子。不到下午三点钟,一天的事务完了,伊就抱着主人的女孩唱《睡歌》给伊听。字句和音节的错误不一而足,然而从伊清脆的喉咙里发出连缀的许多声音,随意地抑扬徐疾,也就有一种自然的美。主人的女孩子微微地笑,叫伊再唱。伊兴奋极了,提高了喉咙唱起来,和学生起劲时忽然作不规则的高唱一般。伊从没尝过这个趣味呢。平日伊虽然不在杨家娘跟前,因为声音是可以传送的,一高唱或者就有手掌等在背后,所以只是轻轻地唱。现在伊才得尝新鲜的趣味。唱了一会,伊乐极了,歌声和笑声融合,末了只余忘形的天真的笑声,杨家娘的诅咒和手掌,勉强做粗重工作的劳苦,伊都疏远了,遗忘了。伊只觉伊的生命自由,快乐,而且是永远的,所以发出心底的超于音乐的赞歌,忘形的天真的笑声。
一只纯白的小猫伏在伊的旁边。伊的青布围裙轻轻动荡,猫的小爪似伸似缩地想将他攫住,但是终于没有捉着。伊故意提起围裙,小猫便立了起来,高举前足;一会儿因后足不能持久,点一点地,然后再举。伊就放下女孩子,将围裙的带子的一端拖在地上,引小猫来攫取。小猫伏地不动,蓄了一会势, 突前攫那带子。伊急急奔逃,环走室中,小猫跳跃着跟在背后,终不能攫得。伊看了说不出地愉快,更欲将他引逗,两脚不住地狂奔,笑着喊道,“来呀! 来呀! ”汗珠被于伊的面庞,和平日的眼泪一样地多,这个当儿,伊不但忘了诅咒,手掌和劳苦,伊连自己都忘了。④世界的精魂若是“爱”“生趣”“愉快”,伊就是全世界。
1921年3月 1日
(有删改)
[注]①伊,即“她”,“五四运动”前后文学作品中专指女性。
6.(3分)下列对文本相关内容的理解,不正确的一项是( )
A.文章开头简单叙述了阿凤悲惨的身世,勾勒了其生存的背景,引出了童养媳悲苦命运的故事。
B.杨家娘对阿凤的诅骂都带有“死”字,可见她希望阿风早点死去,表现了杨家娘内心的恶毒。
C.“我”儿子看到杨家娘打阿凤,先是恐慌,最后大哭,侧面写出杨家娘打阿凤时的无情与凶狠。
D.文中多次提到阿凤的眼泪,她有眼泪但不哭,这既是其隐忍、坚强的体现,更是沉默的反抗。
7.(3分)下列对文中画线句子的分析与鉴赏,不正确的一项是( )
A.句子①中的“笑容收敛”是阿凤独特的表情,是她面对压迫时的行为调节,与下文多次出现笑容和笑声形成对比。
B.句子②中的“锄”字,写出了杨家娘下手之狠,传递出她的内心状态,即把自己的情绪全部发泄到阿凤身上。
C.句子③中的“真诚” “迅速”从内在心理和外在动作上写出杨家娘不在时阿凤做事的愉快,旨在突出阿凤的能干。
D.句子④通过抒情直接表达了作者的人生观:再平凡卑微的人物也会因爱心、精神的交流而焕发出生命的光彩。
8.(4分)小说在叙事中插入对杨家娘儿子的介绍,有什么用意? 请结合文本简要分析。
9.(6分)叶圣陶主张写作“求诚”:“假如有所表白,则必须合于事理的真际,切乎于生活的实况; 假如有所感兴,则必须本于内心的郁积,发乎情性的自然。 ”如以“求诚先求 ‘真’ ”为题写一则小评论,请结合文本,列出评论要点并作简要阐释。
二、古代诗文阅读(共35分)
(一)文言文阅读(本题共5小题,20分)
阅读下面的文言文,完成下面小题。
材料一:
李斯之对二世曰明主灭仁义之涂绝谏争之辩荦然行恣睢之心。尽古今概贤不肖,无有忍言此者,而昌言之不忌。呜呼!亦何至此哉!斯亦尝学于荀卿氏矣,亦尝与始皇谋天下而天下并矣。岂其飞廉、恶来之所不忍言者而言之不忌,斯之心其固以为然乎?苟非二世之愚,即始皇之骄悖,能受此言而不谴乎?斯抑谓天下后世之不以己为戎首而无所恤乎?无他,畏死患失之心迫而有所不避耳。
人皆有不忍人之心,而众怒之不可犯,众怨之不可任,亦易喻矣。申、商①之言,何为至今而不绝邪?志正义明如诸葛孔明而效其法,学博志广如王介甫②而师其意,无他,申、商者,乍劳长逸之术也。无其心而用其术者,孔明也;用其实而讳其名者,介甫也;乃若其不容掩之藏,则李斯发之矣。李斯曰:“行督责之术,然后绝谏争之路。”申不害曰:“有天下而不恣睢,命之曰以天下为桎梏。”谏争绝,桎梏脱,则虽日劳于刑名文籍之中,而耽酒嗜色、佚游骄乐,可晏享而不辍。苟未忘逸豫之情者,恶能不以此为两得之术哉!
任法,则人主安而天下困;任道,则天下逸而人主劳。无一切之术以自恣睢,虽非求治之主,不能高居瀁洸于万民之上,固矣。以孔明之淡泊而尽瘁也,以介甫之土木其形而好学深思也,然且乐奉名法者,何也?俭以耳目,勤以耳目,而心思从其康逸也。贤者且然,况令狐绹、张居正之挟权势者哉!使读李斯之言,知其为导谀劝淫之术也,能勿靦然而汗下与?
(节选自王夫之《读通鉴论》)
材料二:
李斯尝为仓吏,见仓鼠而乐之。吾观斯死生,亦一鼠而已。始而谋饱,终而啮人,秦之社遂以空。及东门黄犬,仍思顾兔,驰心犹未死也。矫诏杀人而致族灭,不亦宜乎!高则刑余匹夫,死亦不足责。若夫恬亦有罪焉,为秦名将而阿主兴功,杀人多矣。此太史公所以罪之也。或曰:扶苏何罪?夫扶苏不死,则二世不被弑,秦能亡乎?
(节选自丁耀亢《天史》)
【注】①申、商:指申不害和商鞅。②王介甫:指王安石。
10.(3分)材料一中画波浪线的部分有三处需要断句,请用铅笔将答题卡上相应位置的答案标号涂黑。
李斯之对A二世曰B明主灭仁C义之涂D绝谏争E之辩F荦然G行H恣睢之心。
11.(3分)下列对材料中加点的词语及相关内容的解说,不正确的一项是( )
A.“亦尝与始皇谋天下而天下并矣”与“常于几成而败之”(《〈老子〉四章》)两句中的“而”用法不同。
B.“苟非二世之愚”与“苟非吾之所有”(《赤壁赋》)两句中的“苟”含义不同。
C.辍,停止,与成语“笔耕不辍”“孜孜不辍”“弦歌不辍”中的“辍”含义相同。
D.“此太史公所以罪之也”与“所以传道受业解惑也”(《师说》)两句中的“所以”含义不同。
12.(3分)下列对材料有关内容的概述,不正确的一项是( )
A.王夫之认为,李斯毫无顾忌地说出别人的不忍之言,是他畏惧死亡和担心失去的心理迫使他这么做。
B.王夫之认为,诸葛亮和王安石都效法申不害、商鞅的言论,是因为申、商的学说能够让人最终长久安逸。
C.如果依靠法令治理国家,那么君主安逸而百姓困苦;如果依靠道义治理国家,那么百姓安定而君主辛苦。
D.司马迁认为赵高是受过刑罚的平民,其死不值得责备,而蒙恬有罪,他作为秦将,阿主兴功,杀人众多。
13.(8分)把材料中画横线的句子翻译成现代汉语。
(1)人皆有不忍人之心,而众怒之不可犯,众怨之不可任,亦易喻矣。
(2)苟未忘逸豫之情者,恶能不以此为两得之术哉!
14.(3分)王夫之和丁耀亢对李斯持什么态度?请结合材料内容简要分析。
(二)古代诗歌阅读(本题共2小题,9分)
阅读下面这首宋诗,完成下面小题。
上元①后一日观灯寄王四
苏辙
城头月减一分圆,城里人家万炬然。
紫陌群游逢酒住,红裙醉舞向人妍。
且为行乐终今夕,共道重来便隔年。
遥想猖狂夜深处,河沙飞水湿归鞯。
【注】①上元,指上元节,即元宵节,上元节点灯笼始于汉代,当时名叫“上元燃灯”,时间为一整天。宋代,元宵放灯著于法令,且把上元放灯时间定为五个晚上。
15.(3分)下列对这首诗的理解和赏析,不正确的一项是( )
A.颔联写了欲喝酒助兴的游人和盛装的舞女,凸显观灯的热闹,也表现了诗人的悲伤。
B.颈联上句和《将进酒》中“人生得意须尽欢,莫使金樽空对月”两句所抒发的情感类似。
C.颈联下句写这样的欢快氛围要到明年才能体验,流露出诗人的不舍与对来年的期待。
D.尾联“飞水湿归鞋”的细节描写烘托了人物的真实心境,把归家的情景写得很逼真。
16.(6分)诗人为什么说“月减一分圆”?请结合全诗简要分析。
(三)名篇名句默写(本题共1小题,6分)
17.补写出下列句子中的空缺部分。
(1)苏轼《江城子·乙卯正月二十日夜记梦》中“ , ”两句,既写出了妻子长眠的孤苦,又写出了词人与妻子不能互诉愁肠的悲哀。
(2)《春江花月夜》中表现游子归途艰难和遥远的句子是“ , ”。
(3)《无衣》中描写将士们修理铠甲和兵器,共同奔赴战场的句子是“ , ”。
语言文字运用(共20分)
(一)语言文字运用Ⅰ(本题共3小题,9分)
阅读下面的文字,完成下面小题。
跟着导游和杨院长向林子深处走去时,我小声地对女导游讲了峨眉山上的猕猴抢夺游客背包的恶劣事迹。杨院长听到了,说道:“我们神农架的金丝猴可不一样!”说罢,他双手掐腰,屈身运气,朝着山林发出三声长短不一、带着顿挫感的怪叫。瞬间,大大小小几十只金丝猴便出现在了我们眼前。
金丝猴的颜值是猕猴无法比拟的。幼小的金丝猴,个个呆萌呆萌的。它们安静地吃着食物,不争不抢,从容,淡定,高贵的气质像是与生俱来的。
再仔细看,这七八个猴群中,都有一只成年的雄性金丝猴。这些猴子按照猴群的大小,与我们保持着距离,猴多势众的一群离我们最近。我数了数离我们最近、看起来生活条件最好的最多一家,雌猴竟然多达11个!
18.(3分)请说说下面句子中的“不一样”与文中加点的“不一样”在表达效果上有何不同。
俗话说做贼心虚。干了坏事的人,总是心神不安,疑神疑鬼,跟一般人不一样。
19.(3分)下列句子中所用的修辞手法与文中画横线句子的修辞手法相同的一项是( )
A.岂曰无衣?与子同袍。
B.朱门酒肉臭,路有冻死骨。
C.不知江月待何人,但见长江送流水。
D.君不见高堂明镜悲白发,朝如青丝暮成雪。
20.(3分)文中画波浪线的句子中,标点符号的使用是否正确?请简要分析。
(二)语言文字运用Ⅱ(本题共2小题,11分)
阅读下面的文字,完成下面小题。
雪天出行,路面湿滑,很容易跌倒摔伤, A 。根据世界卫生组织发布的报告,全球每年有30多万人死于摔倒,其中60岁以上占比超过50%。在我国,摔倒也是65岁以上老年人受伤死亡的首位原因。
通常在摔倒后,①我们会下意识不自觉地想站起来,②或是看到别人摔倒后,③想尽快地把对方扶起来。④但需要注意的是,⑤摔倒的伤患千万不要着急站起来,⑥而我们在救助他人时,也应注意方法,⑦如果方法不当,⑧伤患可能会导致二次受伤,⑨加强伤患的痛苦。
如果患者发生骨折,应及时止血和包扎。若是轻度无伤口的骨折,在没有出现肿胀的情况下, B ,在骨折部位敷上冰水、冰块或冷冻剂,防止发生肿胀。冰袋要用毛巾或干净的纱布包裹,避免其与皮肤直接接触,以免冻伤,冰敷时间不要超过20分钟。如果是有伤口的开放性骨折,要用干净的消毒纱布进行压迫,如果压迫无法有效止血,可使用止血带止血。
21.(5分)请在文中横线处补写恰当的语句,使整段文字语意完整连贯,内容贴切,逻辑严密,每处不超过10个字。
22.(6分)文中第二段有三处表述不当,请指出其序号并做修改,使语言表达准确流畅,逻辑严密。不得改变原意。
四、作文(共60分)
23.阅读下面的材料,根据要求写作。
材料一:《老子》中说:自见者不明;自是者不彰;自伐者无功;自矜者不长。
材料二:战国时期,平原君的门客毛遂主动自荐,最终打动楚王出兵联合抗击秦国。
以上材料对我们颇具启示意义。请结合材料写一篇文章,体现你的感悟和思考。
要求:选准角度,确定立意,明确文体,自拟标题;不要套作,不得抄袭,不得泄露个人信息;不少于800字。
序号
电影名称
总票房
1
长津湖
57.75亿元
2
战狼2
56.94亿元
3
你好,李焕英
54.13亿元
4
哪吒之魔童降世
50.35亿元
5
流浪地球
46.88亿元
6
满江红
45.44亿元
7
唐人街探案3
45.23亿元
8
长津湖之水门桥
40.67亿元
9
流浪地球2
40.28亿元
10
红海行动
36.51亿元
相关试卷
这是一份山东省青岛市第一中学2024-2025学年高二上学期期中考试语文试题,共24页。试卷主要包含了考生必须保证答题卡的整洁等内容,欢迎下载使用。
这是一份山东省烟台市第三中学2024-2025学年高二上学期期中考试语文试题,共23页。试卷主要包含了考生必须保证答题卡的整洁,说说小说标题“播种”的多重内涵等内容,欢迎下载使用。
这是一份山东省青岛市第六十八中学2024-2025学年高二上学期期中考试语文试卷,文件包含山东省青岛市第六十八中学2024-2025学年高二上学期期中考试语文试卷原卷版docx、山东省青岛市第六十八中学2024-2025学年高二上学期期中考试语文试卷解析版docx等2份试卷配套教学资源,其中试卷共33页, 欢迎下载使用。

