山东省济宁市实验中学2025届高三上学期10月月考地理试题word版含解析
展开这是一份山东省济宁市实验中学2025届高三上学期10月月考地理试题word版含解析,文件包含山东省济宁市实验中学2025届高三上学期10月月考地理试题word版含解析docx、山东省济宁市实验中学2025届高三上学期10月月考地理试题docx等2份试卷配套教学资源,其中试卷共20页, 欢迎下载使用。
注意事项:
1.答题前,考生务必用0.5毫米黑色签字笔将自己的姓名、座号、考生号、县区和科类写在答题卡和试卷规定的位置上。
2.第Ⅰ卷每小题选出答案后,用2B铅笔把答题卡上对应题目的答案标号涂黑; 如需改动,用橡皮擦干净后,再选涂其他答案标号。写在试卷上无效。
3.第Ⅱ卷必须用0.5毫米黑色签字笔作答,答案必须写在答题纸各题目指定区域内相应的位置;如需改动,先划掉原来的答案,然后再写上新的答案; 不能使用涂改液、胶带纸、修正带。不按以上要求作答的答案无效。
第Ⅰ卷(共45分)
第Ⅰ卷本题共15小题,每小题3分,共45分。在每小题给出的四个选项中,只有一项是符合题目要求的。
气象学上把我国华西地区在9-11月出现的,持续时间较长的连续阴雨天气,称为华西秋雨。华西地区秋季夜雨的发生频率约占2/3。图为华西秋雨天气形势示意图。读图,完成下面小题。
1. 如图所示,华西秋雨形成时期,闽粤地区最可能( )
A. 因气压骤变而台风频发B. 因锋面滞留而阴雨连绵
C. 因气流下沉而气温偏高D. 因持续降温而发生凌汛
2. 下列不属于华西秋雨对区域农业活动造成的影响是( )
A. 缓解伏旱天气,提供农田灌溉水源B. 积温热量不足,农作物生长期延长
C. 增大昼夜温差,有利于作物有机质积累D. 长期阴雨,不利于农作物晾晒
【答案】1. C 2. A
【解析】
【1题详解】
如图所示,华西秋雨形成时期,闽粤地区受副热带高压控制,气流下沉,气温偏高,天气晴朗,不属于锋面滞留区,B错误,C正确;华西秋雨持续时间较长,形成时期气压较稳定,因气压骤变而台风频发的可能性很小,A错误;受副热带高压控制,气温高于0°,河流没有结冰,加上闽粤地区没有低纬流向高纬的河流,不会发生凌汛,D错误。故选C。
2题详解】
伏旱天气主要在7月份,此时是9-11月,并不能缓解伏旱天气,A错误,符合题意;长时间的阴雨天气导致气温下降和光照减少,可能导致成熟的秋粮发芽、霉变和农作物的生长期延长,不利于农作物的晾晒,BD说法正确,不符合题意;夜雨多对白天光照的影响小,夜雨导致夜晚气温下降,昼夜温差大,有利于物质的积累,C说法正确,不符合题意。故选A。
【点睛】华西秋雨的形成,是由于秋季频繁南下的冷空气与滞留在该地区的暖湿空气相遇,冷暖空气长期对峙,于是就形成了长时间的阴雨天气。秋雨量的年际变化较大,有些年份秋雨不明显,甚至出现空雨季,有些年份则阴雨连绵,持续时间可达一月之久。
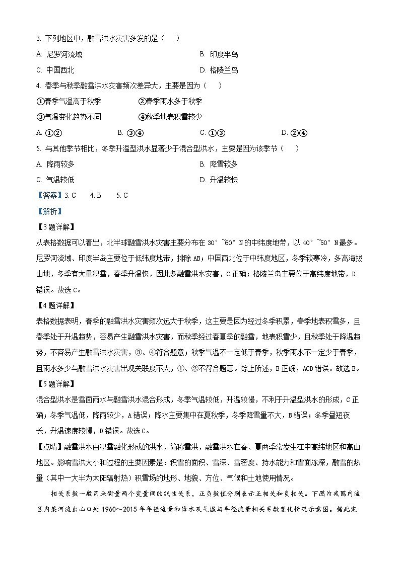
融雪洪水灾害由大量的积雪快速融化引起,可分为雨雪混合型(简称“混合型”)洪水灾害和升温融雪型(简称“升温型”)洪水灾害。下表示意1900——2020年北半球融雪洪水灾害频次。据此完成下面小题。
3. 下列地区中,融雪洪水灾害多发的是( )
A. 尼罗河流域B. 印度半岛
C. 中国西北D. 格陵兰岛
4. 春季与秋季融雪洪水灾害频次差异大,主要是因为( )
①春季气温高于秋季 ②春季雨水多于秋季
③气温变化趋势不同 ④秋季地表积雪较少
A. ①②B. ③④C. ①③D. ②④
5. 与其他季节相比,冬季升温型洪水显著少于混合型洪水,主要因为该季节( )
A. 降雨较多B. 降雪较多
C. 气温较低D. 升温较快
【答案】3. C 4. B 5. C
【解析】
【3题详解】
从表格数据可以看出,北半球融雪洪水灾害主要分布在30°~60°N的中纬度地带,以40°~50°N最多。尼罗河流域、印度半岛主要位于低纬度地带,排除AB;中国西北位于中纬度地区,冬季较寒冷,多高海拔山地,冬季有大量积雪,春季升温快,因此多融雪洪水灾害,C正确;格陵兰岛主要位于高纬度地带,D错误。故选C。
【4题详解】
表格数据表明,春季的融雪洪水灾害频次远大于秋季,这主要是因为经过冬季积累,春季地表积雪多,且春季处于升温趋势,容易产生融雪洪水灾害,而秋季经过春夏季的融雪,地表积雪少,且秋季处于降温趋势,不容易产生融雪洪水灾害,③、④符合题意;秋季气温不一定低于春季,秋季雨水不一定少于春季,且雨水多少与融雪洪水灾害出现关联度不大,①、②不符合题意。综上所述,B正确,ACD错误。故选B。
【5题详解】
混合型洪水是雪面雨水与融雪洪水混合形成,冬季气温较低,升温较慢,不利于升温型洪水的形成,C正确;冬季气温低,降雨较少,A错误;降水主要集中在夏秋季,冬季降雪量不大,B错误;冬季昼短夜长,升温速度较慢,D错误。故选C。
【点睛】融雪洪水由积雪融化形成的洪水,简称雪洪,融雪洪水在春、夏两季常发生在中高纬地区和高山地区。影响雪洪大小和过程的主要因素是:积雪的面积、雪深、雪密度、持水能力和雪面冻深,融雪的热量(其中一大半为太阳辐射热)积雪场的地形、地貌、方位、气候和土地使用情况。
相关系数一般用来衡量两个变量间的线性关系,正负数值分别表示正相关和负相关。下图为我国内流区内某河流出山口处1960~2015年年径流量和降水及气温与年径流量相关系数变化情况示意图。据此完成下面小题。
6. 该河流主要补给水源为( )
A. 地下水B. 大气降水C. 冰川冰雪融水D. 湖泊水
7. 20世纪90年代以来,该河流年径流量整体变化特征及原因是( )
A. 年径流量减小降水量减少B. 年径流量增大降水量增加
C. 年径流量增大全球变暖D. 年径流量减小过度开发
【答案】6. B 7. C
【解析】
6题详解】
读图可知,该河流年径流量与降水量呈正相关,且相关系数较大,故该河流主要补给水源为大气降水,B正确;该河流年径流量变化较大,说明补给水源不稳定,地下水和湖泊水是河流相对稳定的补给水源,AD错误;20世纪90年代以前该河流年径流量大多与气温呈负相关或相关系数为正值时系数较小,而冰川冰雪融水与气温呈正相关,C错误;故选B。
【7题详解】
20世纪90年代以来,该河流年径流量在图中表现为波动中上升,说明年径流量有增大趋势,AD错误;20世纪90年代以来,年降水量相关系数下降,而气温相关系数上升为正相关,且系数值超过年降水量,说明气温引起的冰雪融水补给量是年径流量增大的主要原因,B错误, C正确;故选C。
【点睛】 河流水的补给来源有多种形式,包括雨水补给、冰川融水补给、季节性积雪融水补给,湖泊和沼泽水补给、地下水补给等。
砾质曲流河的河道为高弯曲度单河道形态,凹凸岸交替分布于河道两侧,河道两侧仅发育小面积的河漫滩。图中A处沉积物砾径达50~120cm,个别大于3m,棱角状零星分布于河道底部。下图为砾质曲流河沉积模式图。完成下面小题。
8. 图示曲流沙坝形成最早的是( )
A. ①B. ②C. ③D. ④
9. A处沉积物来源于( )
A. 上游来水B. 凹岸陡崖C. 凸岸河漫滩D. 流槽搬运
10. 砾质曲流河河道两侧仅发育小面积河漫滩的原因是( )
A. 区域构造抬升B. 地转偏向力弱C. 河流侵蚀下切D. 两侧地形限制
【答案】8. A 9. B 10. D
【解析】
【8题详解】
结合图示可知图示曲流沙坝形成最早的是河漫滩,也就是距离河漫滩最近的①,②③是河流泥沙沉积,河漫滩面积逐渐增大的过程中形成的曲流沙坝,A正确BC错误,④是河流的凸岸,是河流逐渐弯曲后泥沙慢慢堆积形成的,形成的时间晚于左侧河漫滩,也就是同时代的③附近的河漫滩,D错误。故选A。
9题详解】
A处沉积物砾径达50~120cm,个别大于3m,棱角状零星分布于河道底部,结合图示可知A处的沉积物颗粒远大于附近河流凸岸的沉积物颗粒大小,但A处凹岸河岸陡峭,附近的凹岸陡崖被侵蚀,容易坍塌,在河底沉积形成颗粒较大的沉积物,B正确;上游来水在河道弯曲部位流速较慢,不能搬运较大砾石,A错误;凸岸河漫滩河水流速较慢,沉积物颗粒物粒径较小,C错误;流槽一般是涨洪水时候,在原来河漫滩冲刷形成的流槽,河水搬运的颗粒物粒径较小,D错误。故选B。
【10题详解】
结合图文信息可知砾质曲流河的河道为高弯曲度单河道形态河道,凹凸岸交替分布在河道两侧,说明区域构造抬升过程中河流也在摆动,逐渐形成曲流,A错误;地转偏向力在此处曲流河道两侧不会减弱,B错误;河流侵蚀下切和沉积同时进行,并不矛盾,因此河流侵蚀下切不是河道两侧发育小面积河漫滩的主要原因,C错误;该处河道两侧有基岩,河流在侧蚀时受到地形的限制,河道摆动幅度较小,限制了河漫滩的发育,形成了较小面积的河漫滩,D正确。故选D。
【点睛】河流凹岸凸岸的形成主要是由水流的侵蚀和沉积作用所决定的。水流的速度较快的地方会产生凹岸,水流速度较慢的地方会产生凸岸。此外,河流的弯曲处也会形成凸岸。水流速度较快,水流对河岸的侵蚀能力较强,在凹岸的地方会形成一些深槽和河床的陡坡。
青藏高原作为亚洲水塔,其独特的冰川地貌对全球变暖极其敏感,大气0℃层高度是决定青藏高原冰川地貌消融状态的重要指标。下图示意1979-2019年青藏高原夏季大气O℃层高度平均值的空间分布。据此完成下面小题。
11. 决定青藏高原夏季大气0℃层高度的直接原因是( )
A. 太阳辐射B. 地面辐射C. 地面反射D. 大气逆辐射
12. 导致甲、乙两地夏季大气0°C层高度差异的主导因素是( )
A. 纬度位置B. 海陆位置C. 季风环流D. 海拔高低
【答案】11. B 12. A
【解析】
【11题详解】
读图可知,青藏高原夏季大气0℃层高度位于对流层中,根据所学可知,对流层大气的主要直接热源是地面辐射,因此决定青藏高原夏季大气0℃层高度的直接原因是地面辐射,B正确;地面反射是指被地面反射回大气中的太阳辐射,而太阳辐射是对流层大气的根本热源,不是直接热源,AC错误;大气逆辐射是指大气辐射中向下的部分,对地面起保温作用,不是对流层大气的直接热源,D错误,故选B。
【12题详解】
由图可知,青藏高原夏季大气0℃层平均高度的空间分布呈现不均匀,总体南部平均高度高于北部,对流层大气垂直气温分布特点为自近地面向高空递减,因此0℃层平均高度越高,近地面气温越高,读图可知甲地纬度更高,近地面气温较低,乙地纬度更低,近地面气温较高,因此主导因素是纬度,A正确;甲乙两地都位于青藏高原内部,海陆位置,海拔高低相差不大,BD错误;青藏高原海拔高,受季风环流影响小,C错误,故选A。
【点睛】在全球气候变暖的背景下,青藏高原部分地区气温快速升高,导致冰川加速退缩、湖泊显著扩张以及冰川径流增加等失衡现象,也引发了冰崩和冰湖溃决等重大灾害,未来草地退化、生态环境安全和水资源短缺的潜在风险可能逐步加剧。
"旗云"为珠穆朗玛峰峰顶上的一种奇观,因出现时其形如旗,故称为"旗云"。所谓旗云,是在珠峰顶上不断生成的对流性的积云,受高空强风的影响,随风飘动,波涛起伏;远望,宛如一面旗帜飘挂在峰顶,故曰旗云。科学家们发现,在7000米高原以下的珠峰,表面都被冰雪覆盖,从7000米以上到峰顶,反而是碎石坡面。据此完成下列小题。
13. 海拔7000米以上到峰顶,无积雪覆盖反而是碎石覆盖坡面的原因是( )
A. 气候干燥,空气湿度小B. 风力强劲,坡面陡峭
C. 高空降雪少D. 距离太阳近,太阳辐射强烈
14. 珠穆朗玛峰峰顶的旗云出现频率最高的时间可能是( )
A. 日出前后B. 11-13时C. 13-15时D. 日落前后
15. 珠穆朗玛峰的峰顶旗云一般指示方向是( )
A. 西方B. 东方C. 东北D. 西北
【答案】13. B 14. C 15. B
【解析】
【13题详解】
珠穆朗玛峰海拔7000米以上到峰顶,无积雪覆盖,主要是由于“受高空强风的影响”,山坡陡峭,降雪不易堆积,多为碎石坡面,B正确;海拔7000米以上与7000米以下珠峰的气候、空气湿度、太阳辐射差异小,AD错误;高空降雪虽然较少,但珠穆朗玛峰极其严寒,降雪可常年不化,故高空降雪少不是海拔7000米以上到峰顶无积雪覆盖的原因,C错。故选B。
【14题详解】
云是大气中水汽凝结(凝华)成的水滴、冰晶聚集在微尘周围混合组成的飘浮在空中的可见物。天气晴朗时,受太阳辐射的影响,碎石覆盖的坡面升温较快,气流沿碎石坡面上升,在到达峰顶时,水汽凝结成云。云沿着峰顶在高空风的吹送下飘向一边,从图中可以看出,当云高出峰顶时受到高空西风的影响,形成“旗云”。图中显示岩石裸露带处的气流上升,而上升气流形成的前提是近地面空气受热,只有在晴朗的白天太阳出来之后碎石才会吸收太阳辐射而升温,一天中气温最高的时刻(14时左右)旗云出现频率应最高,C正确,ABD错误;故选C。
【15题详解】
受强西风影响,旗云的方向会指向东方。有经验的登山队员,常常根据旗云飘动的位置和高度,来推断峰顶风力的大小,B正确,ACD错误。故选B。
【点睛】热力环流是大气运动最简单的形式,由于地面的冷热不均而形成的空气环流。其形成过程为:受热地区大气膨胀上升,近地面形成低气压,而高空形成高气压;受冷地区相反,从而在近地面和高空的水平面上形成了气压差,促使大气的水平运动,形成高低空的热力环流。
第Ⅱ卷(共55分)
注意事项:第Ⅱ卷共4道大题,共55分。第Ⅱ卷所有题目的答案,考生须用0.5毫米黑色签字笔书写在答题纸上。
16. 阅读图文材料,完成下列要求。
白令海是一个半封闭海域,由于海面高度差,白令海峡海水常年存在稳定的海流。阿留申低压是白令海冬季天气、气候变化的重要影响因素,通常位于阿留申群岛东部。研究表明,阿留申低压位置的变化对海冰范围有重要影响。海水结冰的析盐过程加剧冷水下沉,导致海水层化,影响浮游生物和深海鱼类的分布。下图示意2011、2012、2018、2020年3月20日白令海海冰边缘线。
(1)判断白令海峡常年性海流的流向,并分析成因。
(2)推测2018年冬季阿留申低压中心的位置(偏东/偏西),并说明其对海冰范围的影响。
(3)有人认为,白令海海冰面积缩小会导致该海域海洋生产力下降,分析其判断依据。
【答案】(1)由南向北。原因:北冰洋水温低,密度大,海平面较低,水由白令海流向北冰洋。
(2)位置:位于阿留申群岛(白令海)西部。影响:阿留申低压中心位于阿留申群岛西部,白令海盛行偏南风,暖空气使海水增温,不利于海冰生成;偏南风对海冰向南扩张产生阻力,使得海冰难以向南扩张。
(3)海冰面积减少,析盐现象减弱,海水层化现象减弱,不利于表层营养盐汇集,春夏季浮游生物减少;底层冷水区范围减小,导致大量冷水鱼(深海鱼类)向北迁移,白令海海洋生物减少。
【解析】
【分析】本题以白令海为材料,设置3道小题,涉及海水运动、海水运动的影响等相关知识点,考查学生获取和解读地理信息、调动和运用地理知识的能力,体现区域认知、综合思维的学科素养。
【小问1详解】
结合材料可知,白令海由于海面高度差,白令海峡海水常年存在稳定的海流。高度差是因海水密度差异导致的。结合所学知识可知,海水密度由低纬向高纬递增,白令海峡北部为北冰洋,纬度高,水温低,密度大,海平面较低。而白令海峡南部的白令海纬度较低,水温较高,密度较小,海平面较高,因此水由白令海流向北冰洋。
【小问2详解】
读图可知,2018年海冰白令海海冰边缘线位置偏北,说明白令海偏北风势力弱,以偏南风为主。阿留申低压中心如果位于阿留申群岛东部,则白令海以偏北风(西侧气压高于东侧,西风向右偏转呈西北风)为主,不符题意。因此阿留申低压中心位于阿留申群岛西部,白令海东部气压高于西部,东风在地转偏向力的影响下向右偏转呈东南风,偏南风从低纬带来的暖空气使海水增温,不利于海冰生成;同时偏南风对海冰向南扩张产生阻力,使得海冰难以向南扩张,海冰边缘线位置偏北。
【小问3详解】
海水结冰过程中会析出盐分,使海水盐度升高,密度加大,高密度海水在重力作用下会下沉,从而促进海水垂直方向的交换,使营养物质带到表层。如果海冰面积减少,则析盐现象减弱,表层海水盐度较低,海水层化现象减弱,不利于海水垂直方向的交换,不利于表层营养盐汇集,导致春夏季浮游生物减少,鱼类的饵料减少;深海鱼以冷水性鱼类为主,由于较少表层冷水下沉,导致底层水温偏高,冷水区范围减小,大量冷水鱼(深海鱼类)向北迁移,白令海海洋生物减少。
17. 阅读图文材料,完成下列要求。
地中海沿岸M河流域地形以低山为主,中上游峡谷与盆地相间,盆地内有大型咸水湖沼沉积物遗迹。M河下游发育于两个断层之间相对下陷的较稳定区域。距今2万年前后的末次冰期,M河源头在甲以西。末次冰期结束时,流域降水略有增加,区域水系重组,M河流域下游泥沙沉积速度明显加快。距今6千年来气候相对稳定三角洲呈带状逐渐发育,南侧海湾形成了F咸水湖。图为当前M河流域地理事物分布。
(1)说明咸水湖沼沉积物遗迹形成过程。
(2)分析水系重组后M河下游泥沙沉积速度变快的原因。
(3)简述F处由海湾演变为咸水湖的过程。
【答案】(1)末次冰期前,遗迹区位于内陆盆地,雨水和径流汇入形成内流湖沼;地处副热带,降水小于蒸发,形成咸水湖沼;径流携带泥沙和盐分汇入,经过较长时间形成咸水湖沼沉积物;后来M河溯源侵蚀下切,湖沼水外泄,咸水湖沼沉积物遗迹出露。
(2)水系重组后,(咸水湖沼流域成为M河流域)M河流域面积扩大;M河流经湖沼遗址,带来更多沉积物;降水增多,径流增强,带来更多泥沙;末次冰期结束,气候变暖,海平面上升,海水对M河下游顶托作用增强,流速减缓,泥沙沉积速度加快。
(3)距今6千年来,河流搬运的物质在河口沉积,三角洲呈带状向前延伸,阻断F处海湾与海洋的联系,形成湖泊;在地中海气候条件下,F湖流域最后达到水平衡,形成稳定内流咸水湖。
【解析】
【分析】本题考查自然地理环境的整体性原理,湖泊的演化历程,河流地貌的发育,水量平衡等相关知识。综合性较强,难度较大,考查学生获取与解读地理信息,调动与运用地理知识,描述和阐述地理原理的能力,培养学生区域认知,综合思维等学科核心素养。
【小问1详解】
根据材料信息可知,M河流域中上游峡谷和盆地相间,盆地内有大型咸水湖沼沉积物遗迹。结合图中咸水湖沼沉积物遗迹区、甲位置以及M河流域等信息可知。在末次冰期前,遗迹区所属地区位于内陆盆地,地势较低,受雨水和径流的影响汇入,形成内流湖沼,由于该地位于地中海气候区附近,夏季受副热带高压带影响较强,降水量小于蒸发量,盐度不断浓缩,形成咸水湖沼。而径流会携带泥沙和盐分汇入,经过长时间的累积,形成咸水湖沼沉积物。根据材料信息可知,在距今2万年前后的末次冰期,M河源头在甲以西,后来随着末次冰期结束,降水增加,M河附近溯源侵蚀加剧(注意甲附近存在峡谷,下蚀相对较为严重)。由于溯源侵蚀导致湖沼水外泄,咸水湖沼沉积物出露地表。
【小问2详解】
结合上述分析可知,由于溯源侵蚀导致水系重组,咸水湖沼流域成为了M河流域的一部分,M河流域面积扩大,泥沙来源变多。同时,由于M河流域经过了湖泊遗址,携带了历史时期沉积的泥沙,泥沙来源增大。末次冰期结束后,流域降水增加,径流量增大,侵蚀能力增强,携带泥沙能力增强。同时,末次冰期结束后,全球气候转暖,海平面上升,海水对M河下游的顶托作用增强,促使流速进一步减缓,泥沙沉积速度加快。
【小问3详解】
根据材料信息可知,距今6000年来气候相对稳定,三角洲呈带状逐渐发育。所以泥河流携带泥沙在河口处沉积,三角洲呈带状不断向前延伸,阻断了F处海湾与外海的联系,形成湖泊。同时,该地位于地中海气候控制下,蒸发量相对较大, F湖流域水量收入与支出大致平衡,最终达到水量平衡,盐分不断累积,形成稳定的内流咸水湖。
18. 阅读图文材料,回答下列问题。
材料一 新疆的博斯腾湖是我国最大的内陆淡水湖,河水补给占入湖总水量的94.8%,蒸发占出湖总水量的60.42%,但蒸发总量有上升的趋势。湖区水位季节变化很大,但近几年有减小的趋势。湖区内湖陆风(湖陆风是在较大水域和陆地之间形成的以24小时为周期的地方性天气现象)较显著。多年平均数据显示,博斯腾湖夏半年陆风转湖风的时间为11-12时,比冬半年提前两小时左右。
材料二 下图分别为博斯腾湖区域图(左图)和湖区湖陆风风速月变化图(右图)。
(1)结合材料,分析博斯腾湖水位季节变化减小的原因。
(2)根据材料,找出博斯腾湖湖陆风最弱的季节,并分析原因。
(3)试分析在湖边大规模兴建城市对湖陆风的影响,并说明理由。
【答案】(1)夏季为湖泊丰水期,由于全球气候变暖,冰川退化,入湖河水减少;气温升高,导致湖水蒸发加剧;人类经济活动过度引用入湖河水,使入湖河水减少,丰水期水位下降。冬季枯水期水位变化不大,致使博斯腾湖水位季节变化减小。
(2)冬季。冬季博斯腾湖水量最小,湖陆热力性质差异最小;冬季湖面结冰,湖陆温差小;冬季太阳高度小,昼长短,湖区获得的热量少,湖陆温差小;靠近冬季风源地,冬季风强劲,湖陆风不显著。
(3)影响:使湖风加强,陆风减弱。原因:由于城市的热岛效应,白天增大了湖陆之间的温差,使湖风加强;晚上减弱了湖陆之间的温差,使陆风减弱。
【解析】
【详解】(1) 博斯腾湖是我国最大的内陆淡水湖,河水补给占入湖总水量的94.8%,河流水主要来自高山冰雪融水。湖区水位受气温影响,季节变化很大。近几年有减小的趋势,原因是夏季气温高,冰雪融水量大,为湖泊丰水期。由于全球气候变暖,冰川退化,入湖河水减少。气温升高,导致湖水蒸发加剧,蒸发占出湖总水量的60.42%,湖泊水体减小。人类经济活动过度引用入湖河水,使入湖河水减少。湖泊丰水期水位下降。冬季枯水期水位变化不大,致使博斯腾湖水位季节变化减小。
(2)根据材料二曲线,湖陆风最弱的季节是冬季。冬季博斯腾湖水位低,水量最小,湖陆热力性质差异最小,风力小。冬季湖面结冰,隔绝了水体与大气的热量交换,湖陆温差小。冬季太阳高度小,昼长短,湖区获得的热量少,湖陆温差小,风力小。靠近冬季风源地,冬季风强劲,湖陆的温度都较低,湖陆风不显著,风力小。
(3) 在湖边大规模兴建城市,由于城市热岛效应,白天湖陆之间的温差增大,气压差增大,使湖风加强。晚上,城市的气温较高,减弱了湖陆之间的温差,使陆风减弱。所以大规模兴建城市的影响是使湖风加强,陆风减弱。
【点睛】博斯腾湖是我国最大的内陆淡水湖,河水补给占入湖总水量的94.8%,河流水主要来自高山冰雪融水。由于全球气候变暖,冰川退化,面积减小。还有蒸发、灌溉等影响,导致入湖河水减少。由于城市的热岛效应,白天湖陆之间的温差增大,使湖风加强。
19. 阅读图文材料,完成下列要求。
材料一 巴基斯坦棉花产量世界第五,该国棉花的单产波动较大。当地棉花每年5-6月种植,9月采摘。
材料二 巴基斯坦人口有2.25亿,是世界第六人口大国。其中卡拉奇是巴基斯坦第一大城市,人口约2000万。位于巴基斯坦南部海岸、印度河三角洲西北部。
材料三 下图为巴基斯坦区域图及卡拉奇气候材料图。
(1)描述卡拉奇的降水特征。
(2)从气候角度,推断某些年份巴基斯坦棉花单产极低的原因。
【答案】(1)年降水总量少;降水的季节变化大;有限的降水集中在7-9月。
(2)5-6月降水偏少,灌溉水源不足,导致出苗差;7-8月气温高,上游冰川融水量大;7-8月降水偏多,河流径流量大,易造成洪涝,棉田被淹没;9月阴雨天气偏多,棉桃容易腐烂。
【解析】
【分析】本题以巴基斯坦为材料设置试题,涉及农业区位因素、降水量及其柱状图的判读等相关知识点,考查学生获取和解读地理信息的能力,调动和运用地理基本知识的能力。
【小问1详解】
根据右图,结合降水量数值小于100mm,可知该地年降水总量少,降水的季节变化大,降水集中在7-9月,其他月份降水少。
【小问2详解】纬度
3~5月
6~8月
9~11月
12~2月
总计
升温型
混合型
升温型
混合
型
升温
型
混合型
升温型
混合型
升温型
混合型
0°~30°N
0
0
0
0
0
0
0
1
0
1
30°~40°N
5
24
25
21
0
1
3
12
33
58
40°~50°N
132
151
10
12
1
5
27
49
170
217
50°~60°N
34
22
3
5
0
0
3
7
40
34
60°~70°N
16
1
0
6
1
0
0
1
17
8
相关试卷
这是一份山东省济宁市实验中学2025届高三上学期10月月考地理试题(Word版附解析),文件包含山东省济宁市实验中学2025届高三上学期10月月考地理试题word版含解析docx、山东省济宁市实验中学2025届高三上学期10月月考地理试题docx等2份试卷配套教学资源,其中试卷共20页, 欢迎下载使用。
这是一份山东省济宁市实验中学2024-2025学年高三上学期10月月考地理试题,文件包含山东省济宁市实验中学2024-2025学年高三上学期10月月考地理试题docx、济宁市实验中学2025届高三第一学期10月月考地理试题答案docx等2份试卷配套教学资源,其中试卷共5页, 欢迎下载使用。
这是一份山东省济宁市实验中学2024-2025学年高二上学期9月月考地理试题(Word版附解析),文件包含山东省济宁市实验中学2024-2025学年高二上学期9月月考地理试卷Word版含解析docx、山东省济宁市实验中学2024-2025学年高二上学期9月月考地理试卷Word版无答案docx等2份试卷配套教学资源,其中试卷共29页, 欢迎下载使用。

