天津市和平区2020-2021学年高二上学期期末生物试题
展开这是一份天津市和平区2020-2021学年高二上学期期末生物试题,文件包含精品解析天津市和平区2020-2021学年高二上学期期末生物试题原卷版doc、精品解析天津市和平区2020-2021学年高二上学期期末生物试题解析版doc等2份试卷配套教学资源,其中试卷共35页, 欢迎下载使用。
注意事项:
1.每题选出答案后,用铅笔将答题卡上对应题目的答案标号涂黑。如需改动,用橡皮擦干净后,再选涂其他答案标号。
2.本卷共23题,每小题2分,共46分。在每题给出的四个选项中,只有一项是最符合题目要求的。
1. 浅海中海藻、节肢动物、鱼类、微生物等生物生活在一起,这些生物构成了
A. 生物圈B. 生态系统C. 群落D. 种群
【答案】C
【解析】
【详解】生物圈是指地球上所有的生物及其生存环境,A错误;生态系统除了题干中的这些生物外,还应该包括无机环境, B错误;群落指生活在一定的自然区域内,相互之间具有直接或间接关系的各种生物的总和,故这些生物构成了群落,C正确;种群指在一定时间内占据一定空间的同种生物的所有个体,这里指所有生物,D错误。
2. 下列关于调查土壤中小动物类群丰富度的说法错误的是( )
A. 统计群落中物种数目的同时,还可统计物种在群落中的相对数量
B. 调查得到的个体数量越多,丰富度越高
C. 采集小动物时通常采用取样器取样法
D. 土壤中小动物对动植物遗体的的分解起着重要的辅助作用
【答案】B
【解析】
【分析】1、调查植物或运动范围较小的动物常用样方法;调查动物的种群密度常用的方法是标志重捕法。
2、土壤中小动物类群的丰富度用取样器取样的方法进行研究,在丰富度统计时采用有两种统计法:记名计算法、目测估计法。
【详解】A、统计群落中物种数目的同时,还可统计物种在群落中的相对数(每种生物的个体数),A正确;
B、调查得到的个体数量越多,说明种群密度越大,但与丰富度无关,B错误;
C、调查土壤中小动物丰富度时,常采用取样器取样法进行采集、调查,C正确;
D、土壤小动物对动植物遗体的分解起着重要的作用,其代谢活动可将有机物转化为无机物,提高土壤肥力,进而影响植物生长,D正确。
故选B。
3. 下列关于生态位的叙述,错误的是( )
A. 草食性动物和肉食性动物占有不同的生态位
B. 如果两种生物的生态位相同,可能发生激烈的竞争
C. 不同种的草食性动物的生态位都是相同的
D. 昼行性动物和夜行性动物占有不同的生态位
【答案】C
【解析】
【分析】生态位是一个物种所处的环境以及其本身生活习性的总称。每个物种都有自己独特的生态位,借以跟其他物种作出区别。生态位包括该物种觅食的地点,食物的种类和大小,还有其每日的和季节性的生物节律。
【详解】A、草食性动物和肉食性动物的食物和栖息空间不同,占有不同的生态位,A正确;
B、如果两种生物的生态位相同,常常会由于食物或生活资源而发生激烈的竞争,B正确;
C、不同种的草食性动物的生态位可能不同,C错误;
D、昼行性动物和夜行性动物由于食物和栖息空间不同,占有不同的生态位,D正确。
故选C。
【点睛】
4. 下列叙述正确的是( )。
A. 细胞毒性T细胞的细胞表面含有可以识别相应抗原的受体
B. 过敏反应是由非特异性免疫异常引起的
C. 机体能够通过非特异性免疫产生记忆细胞
D. 非特异性免疫只对一种特定的病原体起作用
【答案】A
【解析】
【分析】1、免疫调节包含非特异性免疫和特异性免疫,特异性免疫分为体液免疫和细胞免疫。
2、免疫功能失调病
(1)自身免疫病①病因:防卫功能过强。②病理:免疫系统异常敏感,反应过度,“敌我不分”地将自身物质当成外来异物进行攻击引起的。③病例:类风湿性关节炎、系统性红斑狼疮、风湿性心脏病等。
(2)过敏反应①病因:防卫功能过强。②病理:免疫系统对外来物质(过敏原)过度敏感引起的。③特点a.发作迅速,反应强烈,消退较快。b.一般不会破坏组织细胞,也不会引起组织严重损伤。c.有明显的遗传倾向和个体差异。
(3)免疫缺陷病①病因:防卫功能过弱。②类型
【详解】A、细胞毒性T细胞能识别抗原,细胞毒性T细胞的细胞表面含有受体可以识别相应抗原,A正确;
B、过敏反应是由特异性免疫(体液免疫)异常引起的,B错误;
C、机体能够通过特异性免疫产生记忆细胞(B细胞或T细胞产生),C错误;
D、非特异性免疫对多种病原体起作用,特异性免疫只对一种特定的病原体起作用,D错误。
故选A。
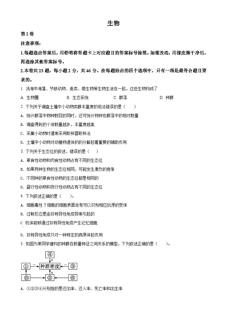
5. 如图为某同学建构的种群各数量特征之间关系的模型,下列叙述正确的是( )。
A. ①②③④分别指的是迁出率、迁入率、死亡率和出生率
B. 春节前后,某市的人口数量变化主要取决于图中的③和④
C. 利用性引诱剂诱杀某种昆虫的雄虫主要是通过控制⑤,进而影响种群的数量
D. 一块草地上所有蒲公英的数量就是这个蒲公英种群的种群密度
【答案】B
【解析】
【分析】分析题图:①③使种群密度降低,则①③是死亡率和迁出率;②④使种群密度上升,②④是出生率和迁入率,⑤通过影响①使种群数量减少,通过影响②使种群数量增多,则⑤是年龄组成,①是死亡率,②是出生率,③是迁出率,④是迁入率,⑥是性别比例,它通过影响出生率来影响种群密度。
【详解】A、根据试题分析,①是死亡率,②是出生率,③是迁出率,④是迁入率,A错误;
B、春节前后,某市的人口数量变化主要取决于③迁出率和④迁入率,B正确;
C、利用性引诱剂诱杀某种昆虫的雄虫主要是通过控制⑥性别比例,进而影响种群的数量,C错误;
D、单位面积的蒲公英的数量是蒲公英种群的种群密度,D错误。
故选B。
6. 种群是指一个生态系统中( )
A. 同种生物所有成熟个体的总和B. 所有生物成熟个体的总和
C. 同种生物所有个体的总和D. 所有生物个体的总和
【答案】C
【解析】
【分析】根据种群的概念即可分析作答。
【详解】种群是指一定区域内,同种生物的所有个体,故C正确,ABD错误。
7. 下列关于生长素的叙述,不正确的是( )
A. 在植物体内可以进行极性运输和非极性运输
B. 在植物体中含量很少,主要分布在生长旺盛的部位
C. 既可以催化细胞代谢,又可以给细胞传达调节代谢的信息
D. 主要合成部位是芽、幼嫩的叶和发育中的种子
【答案】C
【解析】
【分析】1、生长素的运输包括:极性运输、成熟组织中韧皮部的非极性运输以及根尖和茎尖部位的横向运输。其中极性运输不受外界环境因素的影响,一直可以进行,而横向运输会受到光照的影响,会由向光一侧朝背光一侧运输;同样重力也会影响根和茎部位的近地侧和远地侧生长素的分布。
2、生长素作用具有两重性,即低浓度促进生长,高浓度抑制生长。
3、生长素主要合成部位是芽、幼嫩的叶和发育中的种子。
【详解】A、生长素在植物体内可以进行极性运输(从形态学上端运输至形态学下端)和非极性运输(如在成熟组织中是非极性运输,是通过韧皮部运输的),A正确;
B、生长素在植物体内的含量很少,且主要分布在生长旺盛的部位如胚芽鞘、芽和根顶端的分生组织、形成层、发育中的种子和果实等处,B正确;
C、生长素不起催化细胞代谢的作用,而是给细胞传达调节代谢的信息,C错误;
D、生长素的主要合成部位是芽、幼嫩的叶和发育中的种子,D正确。
故选C。
8. 我国西部沙漠地区生长着一种叶退化的药用植物锁阳,该植物依附在另一种植物小果白刺的根部生长,从其根部获取营养物质。下列相关叙述正确的是( )
A. 锁阳与小果白刺为捕食关系B. 锁阳与小果白刺为寄生关系
C. 锁阳与小果白刺为原始合作关系D. 锁阳与小果白刺为互利共生关系
【答案】B
【解析】
【分析】种间关系包括互利共生、捕食、竞争、寄生。
【详解】根据题干信息“锁阳依附在另一种植物小果白刺的根部生长,从其根部获取营养物质”,可以判断该植物和小果白刺为寄生关系,ACD错误,B正确。
故选B。
9. 关于环境容纳量的叙述,正确的是( )。
A. 环境容纳量是种群的最大数量,种群数量在任何时候都不可能超过环境容纳量
B. 人为地一次性捕杀家鼠后,其环境容纳量迅速降低
C. 环境容纳量是不会改变的,不受空间和资源的限制
D. 建立大熊猫自然保护区的目的是提高大熊猫种群的环境容纳量
【答案】D
【解析】
【分析】在环境条件不受破坏的情况下,一定空间中所能维持的种群最大数量称为环境容纳量,又称K值。当环境遭到破坏后,使环境容纳量降低,即K值减小。
【详解】A、环境容纳量是指特定环境所能容许的种群数量的最大值。可以短时间内超越,但会很快恢复到正常水平,并不是不可超越,A错误;
B、家鼠的环境容纳量是环境的固有属性,不会因为人为地一次性大量捕杀而降低,B错误;
C、环境容纳量受到空间和资源的限制,C错误;
D、建立大熊猫自然保护区的目的是改善其生存环境,提高大熊猫种群的环境容纳量,D正确。
故选D。
10. 关于酵母菌的叙述,错误的是( )
A. 酵母菌既含有核基因,又含有线粒体基因
B. 碳源充足和不充足的培养液中酵母菌种群的K值是相同的
C. 酵母菌无氧呼吸的终产物经自由扩散运到细胞外
D. 培养液中酵母菌的种群数量在培养早期呈“J”型增长
【答案】B
【解析】
【分析】1、“J”型曲线:指数增长函数,描述在食物充足,无限空间,无天敌的理想条件下生物无限增长的情况.自然界的资源和空间总是有限的,当种群密度增大时,种内竞争就会加剧,以该种群为食的动物的数量也会增加,这就使种群的出生率降低,死亡率增高,有时会稳定在一定的水平,形成“S”型增长曲线。
2、同一种生物的K值不是固定不变的,会受到环境的影响.环境遭受破坏,K值会下降;当生物生存的环境改善,K值会上升。
【详解】A、酵母菌属于真核细胞,DNA存在于细胞核和线粒体中,故其既含有核基因,又含线粒体基因,A正确;
B、一定空间中所能维持的种群最大数量称为环境容纳量,又称为K值。条件不同,酵母菌种群的K值会不同,B错误;
C、酵母菌无氧呼吸终产物是乙醇和二氧化碳,乙醇和二氧化碳的排出是自由扩散,C正确;
D、培养液中酵母菌的种群数量在培养早期,由于空间和食物条件都充足,条件适宜,呈“J”型增长,D正确。
故选B
11. 研究发现调节性T细胞具有抑制免疫反应的功能,防止免疫反应过度损伤自身。调节性T细胞数量由Mcl-1蛋白和Bim蛋白两种功能相反的蛋白质决定。Mcl-1蛋白可使调节性T细胞数量增加,下列疾病或应用中可能与Mcl-1蛋白的活性被抑制有关的是( )。
A. 提高器官移植成活率B. 先天性免疫缺陷病
C. 系统性红斑狼疮D. 艾滋病
【答案】C
【解析】
【分析】由题意可知,Mcl-l蛋白可使调节性T细胞数量增加,而调节性T细胞可以抑制免疫反应。若Mcl-1蛋白的活性被抑制,免疫反应会增强,可能会诱发自身免疫病。
【详解】A、欲提高器官移植成活率,需要用免疫抑制剂处理,抑制免疫反应,A不符合题意;
B、先天性胸腺发育不全属于免疫缺陷病,免疫反应过弱,B不符合题意;
C、系统性红斑狼疮属于自身免疫病,可能是由于Mcl-1蛋白的活性被抑制,调节性T细胞数量减少,免疫功能过强造成,C符合题意;
D、艾滋病属于免疫缺陷病,免疫反应过弱,D不符合题意。
故选C。
【点睛】
12. 关于浆细胞和细胞毒性T细胞在免疫反应中的作用,叙述正确的是( )
A. 前者参与细胞免疫,后者参与体液免疫
B. 前者直接杀死病原体,后者杀死靶细胞
C. 前者分泌抗体,后者杀死受病原体感染的细胞
D. 病原体首次进入机体时,前者发挥作用;再次进入机体时,后者发挥作用
【答案】C
【解析】
【分析】人体的特异性免疫包括体液免疫和细胞免疫两种方式。体液免疫依靠B细胞发挥主要作用,细胞免疫主要依靠毒性T细胞发挥作用。浆细胞是唯一能产生抗体的细胞,效应T细胞能使靶细胞裂解死亡。
【详解】A、浆细胞能产生抗体,参与体液免疫;细胞毒性T细胞能裂解靶细胞,参与细胞免疫,A错误;
B、浆细胞产生的抗体能与抗原特异性结合,形成沉淀或细胞集团,进而被吞噬细胞吞噬消化,B错误;
C、浆细胞不能识别抗原,但是能够分泌抗体,与抗原特异性结合;细胞毒性T细胞杀死受病原体感染的靶细胞,使其裂解死亡,C正确;
D、发生体液免疫与细胞免疫的条件,取决于病原体的类型,若是寄生在宿主细胞内的病原体,则需要细胞免疫发生作用,若病原体存在血浆中,则体液免疫发挥作用,一般情况下细胞免疫和体液免疫需要协调配合,共同维持内环境稳态,D错误。
故选C。
13. 乙肝疫苗的有效成分是乙肝病毒的一种抗原。接种该疫苗后人体会产生相应抗体,该抗体( )
A. 由T淋巴细胞产生B. 可与多种抗原结合
C. 可裂解乙肝病毒D. 可被蛋白酶水解
【答案】D
【解析】
分析】
【详解】当外界抗原进入人体后,会刺激人体发生特异性免疫,在体液免疫中,由效应B细胞(浆细胞)分泌特异性抗体,A错误;抗体只能与特定的抗原发生特异性结合,B错误;抗体能够使抗原失去增殖能力并形成沉淀,被吞噬细胞吞噬,在特异性免疫中,机体不会直接裂解抗原,只是通过效应T细胞与靶细胞特异性结合并激活靶细胞内的溶酶体酶而使靶细胞裂解,C错误;抗体的本质是免疫球蛋白,可以被蛋白酶水解,D正确。
14. 鸡霍乱病原菌易致鸡死亡。1880年,巴斯德用久置的鸡霍乱病原菌对鸡群进行注射,意外发现全部鸡存活。再次培养新鲜病原菌,并扩大鸡的注射范围,结果仅有部分鸡存活。进一步调查发现,存活鸡均接受过第一次注射。下列分析正确的是( )
A. 第一次注射时,所用的鸡霍乱病原菌相当于抗体
B. 第一次注射后,鸡霍乱病原菌诱导存活鸡产生的抗性变异
C. 第二次注射后,存活鸡体内相应记忆细胞参与了免疫反应
D. 第二次注射后,死亡鸡体内没有发生特异性免疫反应
【答案】C
【解析】
【详解】第一次注射时,所用的鸡霍乱病原菌相当于抗原,A错误;注射的霍乱病原菌对鸡的抗性进行选择,而变异是不定向的, B错误;由“再次培养新鲜病原菌,并扩大鸡的注射范围,结果仅有部分鸡存活。进一步调查发现,存活鸡均接受过第一次注射”可知存活鸡体内有相应的记忆细胞参与了免疫反应即二次免疫应答,C正确;由“巴基斯坦用久置的鸡霍乱病原菌对鸡群进行注射,意外发现全部鸡存活”可推知初次注射鸡体内有特异性免疫反应发生,但由于二次注射的是新鲜病原菌,没有经过初次免疫的鸡的抵抗力比较弱,会由于病原菌的侵染而死亡,D错误。
【考点定位】二次免疫
15. HIV能够攻击人体的免疫系统,主要侵染辅助性T细胞。下列说法正确的是( )。
A. 造血干细胞在骨髓中分化成T细胞的过程中遗传信息不改变
B. 辅助性T细胞分泌的细胞因子能与HIV结合并形成沉淀
C. 最终患者死于由免疫功能丧失引起的严重感染或恶性肿瘤等疾病
D. 可在艾滋病患者的血液、精液、唾液等内环境中检测到HIV
【答案】C
【解析】
【分析】HIV病毒是RNA病毒,主要攻击人体的T淋巴细胞,由于T淋巴细胞在体液免疫过程,中起呈递抗原给B细胞、分泌淋巴因子促进B细胞增殖、分化形成浆细胞的作用,而题意免疫过程中大多数抗原都要有吞噬细胞吞噬、处理并由T淋巴细胞呈递,因此艾滋病患者的体液免疫显著降低,人体的细胞免疫离不开T淋巴细胞,因此艾滋病患者几乎丧失一切细胞免疫功能,病人大多死于其他病原微生物的感染或恶性肿瘤
【详解】A、T细胞是在胸腺中成熟的,不是在骨髓中成熟的,A错误;
B、与HIV形成沉淀的是浆细胞分泌的抗体,B错误;
C、HIV感染者因为T细胞受损,免疫功能几乎丧失,最终因为严重感染或恶性肿瘤等疾病而死亡,C正确;
D、血液、精液、唾液不是内环境,D错误。
故选C。
16. 把含有生长素的琼脂(供应块)放在一段燕麦胚芽鞘切段的形态学上端,把另一段燕麦胚芽鞘切段倒转过来,使形态学下端朝上,同样放上含有生长素的琼脂(供应块)。经过一段时间后,接受块甲和接受块乙中是否含有生长素?( )。
A. 甲含有生长素,乙不含有
B. 乙含有生长素,甲不含有
C 甲、乙都含有生长素
D. 甲、乙都不含有生长素
【答案】A
【解析】
【分析】生长素只能进行极性运输,即形态学上端向下端运输;第一组实验把含有生长素的琼脂块放在形态学上端,把另一块不含生长素的琼脂块作为接受块放在下端,则甲含有生长素;另一试验是把含有生长素的琼脂块放在形态学下端,把另一块不含生长素的琼脂块作为接受块放在上端,则乙不含有生长素
【详解】根据分析,生长素只能由形态学上端运输到形态学下端,既只有甲由生长素,乙不含有生长素,BCD错误,故选A。
17. 下图所示去掉尖端的胚芽鞘一侧放置含适宜浓度的生长素的琼脂块,将花盆放入暗箱中,以一定速度匀速旋转一段时间后,在图示的位置停止。胚芽鞘的生长情况是
A. 直立生长B. 向右弯曲生长
C. 向左弯曲生长D. 不生长不弯曲
【答案】B
【解析】
【分析】
【详解】去掉尖端的胚芽鞘不能感受到光的刺激,琼脂块中的生长素不会在单侧光的照射下进行横向运输,而是沿着琼脂块与胚芽鞘的接触面向下运输,所以导致胚芽鞘左侧生长素分布得多、生长快,因此胚芽鞘表现为向右弯曲生长。综上分析,B项正确,A、C、D三项均错误。
故选B。
【点睛】本题考查植物生长素的相关知识,意在考查学生能从题图中提取有效信息并结合这些信息,运用所学知识与观点,通过比较、分析与综合等方法对某些生物学问题进行解释、推理,做出合理的判断或得出正确结论的能力。
18. 萘乙酸(NAA)对月季插条生根作用的结果如图所示。下列叙述正确的是( )。
A. 促进扦插枝条生根的最佳萘乙酸浓度一定为10-8 ml/L
B. 当萘乙酸浓度大于10-7 ml/L时,抑制扦插枝条生根
C. 该实验说明萘乙酸作用特点是低浓度促进生长,高浓度抑制生长
D. NAA的浓度不同,生根效果一定不同
【答案】C
【解析】
【分析】分析题图:图示为不同浓度萘乙酸(NAA)对月季插条生根作用的结果图,萘乙酸浓度为0的一组作为对照组,其余为实验组,萘乙酸浓度在0~10-6ml/L时,促进扦插枝条生根;萘乙酸浓度大于10-6ml/L时,抑制扦插枝条生根,由此也可以说明萘乙酸的作用具有两重性。
【详解】A、本实验设置的浓度梯度较大,不能说明促进扦插枝条生根的最佳萘乙酸浓度一定为10-8ml/L,应该在10-9ml/L~10-7ml/L之间设置更小的浓度梯度,进一步探究,A错误;
B、由图可知,和在对照组相比,当萘乙酸浓度大于10-7ml/L时,仍促进扦插枝条生根,B错误;
C、萘乙酸浓度在0~10-6ml/L时,促进扦插枝条生根;萘乙酸浓度大于10-6ml/L时,抑制扦插枝条生根,由此也可以说明萘乙酸的作用是低浓度促进生长,高浓度抑制生长,C正确;
D、在最适浓度两侧,会有两个不同浓度的NAA,对生根的促进效果相同,D错误。
故选C。
19. 在营养和生存空间等没有限制的理想条件下,某细菌每20min就分裂繁殖一代。现将该细菌种群(m个菌体)接种到培养基上培养,理想条件下,t小时后,该种群的菌体总数是
A. M·2tB. m·220C. 2t/20D. m·23t
【答案】D
【解析】
【分析】据题文的描述可知:本题考查学生对种群数量增长的“J”型曲线的相关知识的识记和理解能力。
【详解】在营养和生存空间等没有限制的理想条件下,种群数量呈现“J”型增长,依据“J”型增长的数学模型Nt=Nλt 和题意可知:N=m个,λ=2,t小时后的细菌繁殖代数即数学模型中的t=60t÷20=3t,所以该种群的菌体总数是Nt=m·23t,A、B、C均错误,D正确。
20. 一块弃耕的农田,很快会杂草丛生,几年后,草本植物开始减少,各种灌木繁茂起来,最后演变成一片森林,成为一个相对稳定的生态系统。在此演变过程中,相关变化趋势正确的是( )
A. ①②B. ②④C. ①③D. ①④
【答案】B
【解析】
【分析】本题考查群落,考查对群落演替过程及特点的理解。明确群落演替过程中的物种种类变化特点及原因是解答本题的关键。
【详解】群落演替过程中,物种丰富度先增加,后趋于稳定,①错误;
随着群落演替的进行,群落的垂直结构变得明显,总光合量先增加后趋于稳定,②正确;
由于灌木、乔木的增加和动物种类的增加,群落中净光合量先增加后减少,最终趋于稳定,③错误;
群落演替过程中,生物的呼吸量先增加,后趋于稳定,④正确。选B。
21. 利用标志重捕法调查某丘陵地区4 km2区域中刺猬的种群密度,第一次捕获并标记50只刺猬,第二次捕获40只刺猬,其中有标记的5只。下列叙述错误的是( )
A. 标记个体与未标记个体被捕获的概率基本相同
B. 迁入率和迁出率影响该种群数量变化
C. 标记符号过分醒目可能增加刺猬被捕食的概率
D. 该种群的密度大约是400只/ km2
【答案】D
【解析】
【详解】所做标记不应影响被标记生物的正常活动,因此标记个体与未被标记个体捕获的概率基本相同,故A项正确。
活动能力强、活动范围大的物种的种群数量受迁入率和迁出率的影响较大,故B项正确。
标记符号过分醒目会破坏刺猬的保护色,使其易被捕食,故C项正确。
种群密度的计算公式为:种群密度=(第一次捕获数×第二次捕获数)/(标识后重新捕获数×面积) ,即(50×40)/(5×4)=100只/KM2,D项错误。
故选D
22. 如图为某一区域M、N两个种群的资源利用曲线。下列相关叙述错误的是( )
A. 该曲线表明M、N之间存在竞争关系
B. b越大表明生物适应环境的能力越弱
C. M、N两个种群之间相互影响,共同进化
D. d越大,M、N种群增长的环境阻力越大
【答案】B
【解析】
【分析】据图分析,b表示生物摄取的食物种类,数据越多,表明该生物适应环境的能力越强;d表示两种生物摄取重叠的食物种类,数据越大,说明M、N的竞争越激烈。
【详解】A、根据曲线图分析,M、N两种生物摄取食物的种类有重叠,则为竞争关系,A正确;
B、b越大说明生物摄取的食物种类越多,表明该生物适应环境的能力越强,B错误;
C、M、N两个种群食物种类存在重叠,两个种群之间相互影响,共同进化,C正确;
D、d越大说明M、N两种生物摄取食物的种类重叠越多,表明M与N的竞争越激烈,种群增长的环境阻力越大,D正确。
故选B。
23. 下图表示某物种迁入新环境后,种群数量增长速率(平均值)随时间(单位:年)的变化关系。经调查在第5年时该种群的种群数量为200只。有关叙述不正确的是( )
A. 由图可知,该物种迁入新环境后,其种群数量一直呈“J”型增长
B. 理论上该种群在此环境中的环境容纳量约为400只
C. 由于天敌、空间和资源等,导致第5年到第9年种群数量减少
D. 如果该种群为东方田鼠,则将其数量控制在200只左右可有效防治鼠患
【答案】ACD
【解析】
【分析】本题中的柱状图表示的是种群数量增长速率与时间的关系。由图可知, 1- 5 年种群增长速率不断增大,种群数量增加得越来越快;第5年时种群数量增长速率最大,此时种群数量增加最快;第 5-9 年种群数量增长速率虽然逐渐减小,种群数量增加得越来越慢,但种群数量依然在增加。由此可判断,图示时间内种群数量呈“S”型增长;由于第 5 年时该种群数量为 200 只,等于 K/2,故理论上K 值(环境容纳量)为 400 只。
【详解】A、由图可知该物种的增长速率先增加后下降,应是呈“S”型增长, A 错误;
B、由图可知第 5 年时增长速率最快应是代表的 K/2,故 K 值应是 400 只,B 正确;
C、由于天敌、空间和资源等,导致第 5年到第 9 年种群增长慢,但数量还是增加的, C 错误;
D、如果该种群为东方田鼠应在其最开始数量较少时进行防治,在 K/2 是增长最快的,应将其数量控制再K/2以下,D 错误。
故选ACD。
第Ⅱ卷
注意事项:
1.用黑色墨水的钢笔或签字笔将答案写在答题卡上。
2.本卷共6题,共54分。
24. 酵母菌生长的适宜温度在20~30 ℃,能在pH为3~7.5的范围内生长,在氧气充足的环境中主要以出芽生殖的方式快速增殖,大约每1.5~2 h增殖一代。
某研究性学习小组据此探究酵母菌种群在不同的培养液浓度和温度条件下种群密度的动态变化,进行了如下实验,实验操作步骤如下:
第一步:配制无菌马铃薯葡萄糖培养液和活化酵母菌液。
第二步:利用相同多套装置,按下表步骤操作。
第三步:用血细胞计数板计数装置中起始酵母菌数目,做好记录。
第四步:将各装置放在相同且适宜的条件下培养。
第五步:连续7天,每天随机抽时间取样计数,做好记录。
回答下列问题:
(1)改正实验操作步骤中的一处错误_______________________。
(2)某同学第5天在使用血细胞计数板计数时做法如下:
①振荡摇匀试管,取1 mL培养液并适当稀释。先将________放在计数室上,用吸管吸取稀释后的培养液滴于其边缘,让培养液自行渗入,多余培养液____________,制作好临时装片。稍待片刻,待酵母菌全部沉降到计数室底部,将计数板放在载物台的中央。
②显微镜下观察计数:如果小方格内酵母菌数量过多,应当对菌液进行________,一般适宜的范围是5~10个菌体/每小格。对于压在小方格界线上的酵母菌,可依据“________________”的原则计数。
③如所使用的血细胞计数板有16个中方格,每1个中方格中有25个小方格,计数室的总容积为0.1 mm3(1 mL=1 000 mm3)。请推导出1 mL培养液中酵母细胞的计算公式:1 mL培养液中酵母细胞个数=平均每个小方格的酵母菌数×_______。
【答案】 ①. 第五步中应每天同一时间(定时)取样 ②. 盖玻片 ③. 用滤纸(吸水纸)吸去 ④. 适当稀释 ⑤. 计数相邻两边及其夹角 ⑥. 400×104×稀释倍数
【解析】
【分析】1、探究酵母菌种群数量的变化实验中,实验流程为:(1)酵母菌培养(液体培养基,无菌条件)→(2)振荡培养基(酵母菌均匀分布于培养基中)→(3)观察并计数→重复(2)、(3)步骤(每天计数酵母菌数量的时间要固定)→绘图分析;
2、探究实验的原则:对照原则、单一变量原则和平行重复原则;
3、该实验的目的是“探究酵母菌种群增长的最适温度”,则自变量是温度,因变量是酵母菌种群的数量。
【详解】(1)该实验中,每天应在同一时间取样,因此第五步中应在每天同一时间(定时)取样;
(2)①将酵母菌滴加到血球计数板上时,应先将盖玻片放在计数室上,再用吸管吸取稀释后的培养液滴于其边缘,让培养液自行渗入,多余培养液用滤纸吸去,制作好临时装片;
②小格内的酵母菌数量过多,不方便计数,可以先对菌液进行适当稀释;,压在小方格边界上的酵母菌,计数时应计数相邻两边及其夹角;
③如所使用的血细胞计数板有16个中方格,每1个中方格中有25个小方格,计数室的总容积为0.1mm3(1mL=1000mm3),则1毫升培养液中酵母菌细胞的计算公式:酵母细胞个数/mL=平均每个小方格的酵母菌数×小方格的数目×(1ml/0.1mm3)×稀释倍数=平均每个小方格的酵母菌数×400×104×稀释倍数。
【点睛】本题结合图表,考查探究培养液中酵母菌种群数量的动态变化,对于此类试题,需要考生注意的细节较多,如实验的原理、实验采用的试剂及试剂的作用、实验步骤等,需要考生在平时的学习过程中注意积累。
25. (1)下图表示生长素浓度对根和茎生长的影响。若某植物幼苗已表现出向光性,且测得其背光面的生长素浓度为2 m,则其向光面生长素浓度范围为________。
(2)下表:不同浓度的油菜素内酯水溶液对芹菜幼苗生长影响的实验结果(a~e依次增大)。请完善进一步探究油菜素内酯促进芹菜生长的最适浓度范围的实验步骤:
①在浓度________至浓度________之间配制系列浓度梯度的油菜素内酯水溶液;
②取同一批种子使其萌发,从中选取株高、长势相同的芹菜幼苗均分为6组,每组20株,编号;
③分别用等量且适量的上述系列浓度的油菜素内酯水溶液喷洒对应组的芹菜幼苗;
④在相同且适宜的条件下培养一段时间,测量并记录________,再计算________。
【答案】 ①. 大于0,小于m ②. 浓度b ③. 浓度d ④. 各组根的长度 ⑤. 平均值
【解析】
【分析】生长素的作用具有两重性,低浓度促进生长,高浓度抑制生长,其中探究生长素类似物的最适浓度实验中,自变量是不同浓度的生长素类似物,因变量是株高。
【详解】(1)在单光侧的照射下,生长素会由向光一侧运输到背光一侧,从而导致向光一侧的生长素浓度小于背光一侧,并且向光一侧的生长速度要比背光一侧慢,因此其向光面生长素浓度范围大于0,小于m。
(2)分析表格数据可知,在浓度c其平均株高最高,说明最适浓度在浓度c两侧,介于浓度b和浓度d之间;结合题干可知本实验的因变量是平均株高,因此测量并记录各组的株高,并计算其平均值。
【点睛】本题通过曲线和表格的方式考查考生对题目信息的有效获取,要求考生能够结合教材相关知识点进行作答。
26. 生物量是指某一时刻单位面积内现存生物的有机物总量。科研人员对我国某自然保护区因地震导致山体滑坡30年后,恢复群落和未受干扰的原始林群落的不同植被类型的生物量进行了研究。
(1)科研人员在两个群落中随机选取多个样地,收获全部植物,按照植被类型分类后,测定生物量,结果如图所示。图中代表恢复群落的生物量的是________(S1/S2)。
(2)地震导致山体滑坡后,原有植被已不存在,在这一基础上形成恢复群落的过程为______演替。原因是原有植被虽已不存在,但原有土壤条件基本保留,甚至还保留了植物的______或其他繁殖体。伴随这一演替过程,群落的物种丰富度逐渐增加。未受干扰的原始林群落具有较好的垂直结构,有利于提高__________等环境资源的利用率。恢复群落植被不易恢复的关键限制因素是土壤条件,可利用人工措施重建其微生物群落,帮助群落植被快速恢复。
【答案】 ①. S2 ②. 次生 ③. 种子 ④. 阳光等
【解析】
【分析】1、初生演替:指在一个从来没有被植物覆盖的地面,或者是原来存在过植被、但被彻底消灭了的地方发生的演替。
2、次生演替:当某个群落受到洪水、火灾或人类活动等因素干扰,该群落中的植被受严重破坏所形成的裸地,称为次生裸地.在次生裸地上开始的生物演替,称为次生演替。
3、群落垂直结构:在垂直方向上,大多数群落具有明显的分层现象(主要受阳光的影响)。群落水平结构:由于地形的变化、土壤湿度和盐碱的差异、光照强度的不同等因素,不同地段往往分布着不同的种群,同一地段上种群密度也有差异。
【详解】(1)选取样地时应随机取样.收获全部植物,按照植被类型分类后,测定生物量。由于S2群落生物量普遍低于S1,所以图中代表恢复群落生物量的是S2。
(2)地震导致山体滑坡后,原有植被虽不存在,但还可能存在植物的种子、可能发芽的地下茎或植物根系等,在这一基础上形成恢复群落的过程为次生演替。伴随这一演替过程,群落的物种丰富度逐渐增加。未受干扰的原始林群落具有较好的垂直结构,有利于提高阳光等环境资源的利用率。
【点睛】本题考查群落演替的相关知识,考查分析图表的能力和判断能力,运用所学知识综合分析问题的能力。
27. 人工合成的植物激素类似物常用于生产实践。某课题组研究了激素类似物甲和激素类似物乙对微型月季生根和侧芽生长的影响,请回答下列问题:
(1)由图1得出的初步结论是:甲和乙对微型月季插条生根的影响分别是___、___ 。
(2)为探究3 μml/L的激素类似物甲和0.5 μml/L的激素类似物乙对微型月季插条生根的复合影响,应设计4种培养基,即不加激素类似物甲和激素类似物乙、加3 μml/L激素类似物甲、加________、加________。
(3)已知甲为生长素类似物,图2为其X、Y和Z三种浓度下对微型月季茎段侧芽生长的影响,则:
①X浓度的甲对微型月季茎段侧芽生长具有________作用。
②X浓度、Y浓度和Z浓度之间大小的关系是________________________。
【答案】 ①. 促进 ②. 抑制 ③. 只加0.5μml/L的激素类似物乙 ④. 加3μml/L的激素类似物甲和0.5μml/L的激素类似物乙组 ⑤. 抑制 ⑥. X>Y , X>Z, Y与Z大小关系不确定
【解析】
【分析】1、据图1分析,分析激素类似物甲,随着浓度的增加,月季插条的生根数逐渐增加,在浓度为100μml/L时,生根数呈下降趋势,但仍比对照组多,说明在上述浓度条件下,甲对月季插条的生根数起促进作用;分析激素类似物乙,随着浓度的增加,月季插条的生根数逐渐减少,说明乙对月季插条生根是抑制作用。
2、图2中,X浓度组侧芽生长量低于空白对照组,可知X浓度组是抑制作用;Y浓度和Z浓度侧芽生长量比空白对照组高,说明在Y浓度和Z浓度条件下起促进作用。
【详解】(1)据分析可知,甲和乙对微型月季插条生根的影响分别是促进、抑制;
(2)图1没有给出0.5μml/L的激素类似物乙对生根的影响数据,就不能与空白对照组对照说明,故不能判断0.5μml/L的激素类似物乙对生根的影响。探究3μml/L的激素类似物甲和0.5μml/L的激素类似物乙对微型月季插条生根的复合影响,应设计:①不加激素类似物甲和激素类似物乙作为空白对照组,②只加3μml/L的激素类似物甲,③只加0.5μml/L的激素类似物乙,④加3μml/L的激素类似物甲和0.5μml/L的激素类似物乙组,因此应设计4组培养基;
(3)①据图可知:X浓度组侧芽生长量低于空白对照组,可知X浓度组是抑制作用;
②根据激素作用的两重性即低浓度促进生长,高浓度抑制生长,而X浓度组是抑制作用,可知,X>Y,X>Z,但Y和Z之间浓度大小无法判断。
【点睛】本题考查植物的激素调节相关知识,要求学生能正确分析题图,并能正确解读曲线,意在考查学生通过比较、分析与综合等方法解释生物学问题,做出推理和判断的能力。
28. 回答下列关于草原生态系统的问题。
(1)蝗灾已成为草原农牧业生产的重大危害之一。下图表示某草原上四种主要蝗虫密度对牧草产量 (牧草产量=牧草补偿量-蝗虫取食量)影响的实验结果。由图可知,该实验的自变量是_________,因变量是_________,该图为研究者依据实验结果建立的数学模型。当狭翅雏蝗密度小于5头/m2时,牧草产量增加,原因是牧草补偿量大于蝗虫取食量,说明______________,因为生态系统具有自我调节能力。
(2)农业部门在蝗灾的爆发和防治过程中需调查其种群密度。对蝗虫的幼虫跳蝻进行调查,采用的方法是________。农业工作者进行农药防治,随农药使用次数的增多防治效果变差,逐渐转为引入害虫的天敌进行生物防治,利用生物间的_____、______关系,使防治效果持久而稳定。
(3)草原上不同地段上分布着种类和种群密度不同的牧草,在水平方向上它们通常呈________分布。草原上的植被能防风固沙、保持水土,对于缓解相邻地区的沙尘天气有一定的作用,这体现了生物多样性的间接价值。
【答案】 ①. 蝗虫的种类和蝗虫密度 ②. 牧草产量 ③. 当蝗虫达到一定量才会导致危害 ④. 样方法 ⑤. 捕食 ⑥. 寄生 ⑦. 镶嵌
【解析】
【分析】分析图示可知,当蝗虫密度较小时,不会造成牧草产量下降;当蝗虫种群密度较大时,随着种群密度的增大,会造成牧草产量明显下降。其中亚洲小车蝗对牧草产量的影响最大。
【详解】(1)分析图示可知,该实验的自变量为蝗虫种类和密度,因变量为牧草产量。牧草产量=牧草补偿量一蝗虫取食量,因此当狭翅雏蝗种群密度小于5头/m2时,随狭翅雏蝗种群密度增大,牧草产量增加,原因是牧草补偿款量大于蝗虫取食量,说明蝗虫只有达到一定量才会导致蝗灾,因为生态系统具有自我调节能力(抵抗力稳定性)。
(2)跳蝻的活动能力弱、活动范围小,因此调查跳蝻的种群密度应该用样方法。农业工作者进行农药防治,随农药使用次数的增多防治效果变差,逐渐转为引入害虫的天敌进行生物防治,利用生物间的捕食、寄生关系,使防治效果持久而稳定。
(3)草原上不同地段上分布着种类和密度不同的牧草,这属于水平结构,其特征是呈镶嵌分布。
【点睛】本题结合曲线图,综合考查群落的结构、估算种群密度的方法、生物防治等知识,要求考生识记群落的空间结构;识记估算种群密度的两种常用方法及其适用范围;掌握生物防治的原理,能结合图中信息准确答题。
29. 人感染乳头瘤病毒(HPV)可诱发宫颈癌等恶性肿瘤。研究机构为评估某种HPV疫苗的效果,在志愿者中进行接种。一段时间后,统计宫颈出现癌前病变(癌变前病理变化,可发展为恶性肿瘤)的人数,结果见表。
(1)为制备该疫苗,将HPV外壳蛋白L1基因与基因表达载体连接,导入受体细胞。受体细胞将目的基因转录,再以______为原料翻译出L1蛋白。这样就获得了疫苗的有效成分。
(2)人体接种该疫苗后,______作为抗原刺激机体产生特异性抗体。一旦HPV侵入机体,_______会迅速增殖、分化,产生大量抗体。这些抗体与游离HPV结合,阻止HPV吸附宿主细胞。所以A2组出现癌前病变的比例明显低于对照组。
(3)B1组人群中出现癌前病变比例显著高于______组,据此推测感染HPV是诱发癌前病变的因素之一。
(4)B2组与________组人群中出现癌前病变的比例没有明显差异,原因可能是该疫苗未能明显诱导细胞免疫清除体内HPV。
(5)综上所述,该疫苗可用于宫颈癌的________。
【答案】 ①. 氨基酸 ②. L1蛋白 ③. 记忆(B)细胞 ④. A1 ⑤. B1 ⑥. 预防
【解析】
【分析】分析表格:表中为在志愿者中进行接种,一段时间后,统计宫颈癌出现癌前病变的人数,接种前未检出HPV的DNA时,对照组和实验组差异显著;接种前检出HPV的DNA时,对照组和实验组没有明显差异。
【详解】(1)为制备该疫苗,将HPV外壳蛋白L1基因与运载体连接,导入受体细胞.受体细胞将目的基因转录,再以氨基酸为原料翻译出L1蛋白,这样就获得了疫苗的有效成分。
(2)HPV外壳蛋白L1基因表达产生的L1蛋白作为疫苗,人体接种该疫苗后,L1蛋白作为抗原刺激机体产生特异性抗体和记忆细胞,一旦HPV侵入机体,记忆B细胞会迅速增殖、分化形成浆细胞,产生大量抗体。这些抗体与游离HPV结合,阻止HPV吸附宿主细胞。所以,A2组出现癌前病变的比例明显低于对照组。
(3)由表中数据可知,B1组和A1组的自变量为是否感染HPV,结果B1组出现癌前病变的比例显著高于A1组,据此推测感染HPV是诱发癌前病变的因素之一。
(4)B2组与B1组人群出现癌前病变的比例没有明显差异,原因可能是该疫苗的作用主要是诱导体液免疫产生抗体和记忆细胞,不能明显诱导细胞免疫清除体内HPV。
(5)综上所述,该疫苗可用于预防宫颈癌。
【点睛】本题结合图表,考查人体免疫系统在维持稳态中的作用、探究实验,要求考生识记人体免疫系统的组成及功能,掌握体液免疫和细胞免疫的具体过程;掌握探究实验的原理,能据此分析表中数据,提取有效信息并得出正确的结论。
本试卷的题干、答案和解析均由组卷网()专业教师团队编校出品。
登录组卷网可对本试卷进行单题组卷、细目表分析、布置作业、举一反三等操作。
试卷地址:在组卷网浏览本卷
组卷网是旗下的在线题库平台,覆盖小初高全学段全学科、超过900万精品解析试题。
关注组卷网服务号,可使用移动教学助手功能(布置作业、线上考试、加入错题本、错题训练)。
长期征集全国最新统考试卷、名校试卷、原创题,赢取丰厚稿酬,欢迎合作。
钱老师 QQ:537008204 曹老师 QQ:713000635
装置编号
A
B
C
D
装置容器
内溶液
无菌马铃薯葡萄糖培养液(mL)
10
10
5
5
无菌水(mL)
-
-
5
5
活化酵母菌液(mL)
0.1
0.1
0.1
0.1
温度(℃)
5
25
5
25
组别
清水
浓度a
浓度b
浓度c
浓度d
浓度e
平均株高/cm
16
20
38
51
42
24
组别
接种物
总人数
癌前病变人数
A
(接种前未检出HPV DNA)
A1
对照剂
7863
83
A2
疫苗
7848
4
B
(接种前检出HPV DNA)
B1
对照剂
1125
126
B2
疫苗
1121
125
相关试卷
这是一份天津市滨海新区2020-2021学年高二上学期期末生物试题,文件包含精品解析天津市滨海新区2020-2021学年高二上学期期末生物试题原卷版docx、精品解析天津市滨海新区2020-2021学年高二上学期期末生物试题解析版docx等2份试卷配套教学资源,其中试卷共41页, 欢迎下载使用。
这是一份2023届天津市和平区高一上学期生物期末试题,共8页。
这是一份天津市和平区2022-2023学年高二上学期期末测试生物试题,共4页。

