还剩3页未读,
继续阅读
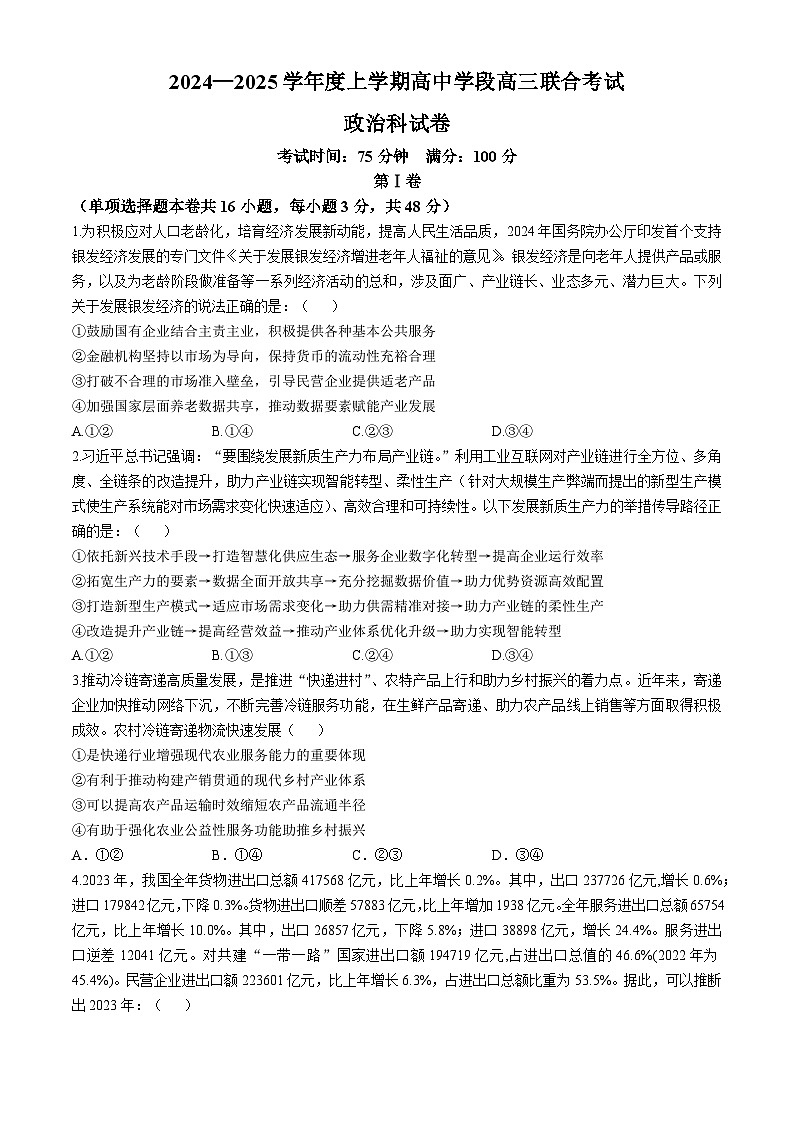
辽宁省东北育才学校等校2024-2025学年高三上学期10月联合考试政治试卷
展开
这是一份辽宁省东北育才学校等校2024-2025学年高三上学期10月联合考试政治试卷,共6页。试卷主要包含了习近平总书记强调等内容,欢迎下载使用。
相关试卷
辽宁省名校联盟(东北三省三校)2024-2025学年高三上学期9月联合考试政治试卷(PDF版附解析):
这是一份辽宁省名校联盟(东北三省三校)2024-2025学年高三上学期9月联合考试政治试卷(PDF版附解析),共7页。
东北育才学校高三一模政治试题及答案:
这是一份东北育才学校高三一模政治试题及答案,共12页。试卷主要包含了4亿元 B,5%等内容,欢迎下载使用。
2023届辽宁省东北育才学校高中部高三最后一次模拟考试 政治:
这是一份2023届辽宁省东北育才学校高中部高三最后一次模拟考试 政治,共8页。试卷主要包含了选择题,非选择题等内容,欢迎下载使用。

