还剩5页未读,
继续阅读
内蒙古赤峰二中2024-2025学年高一上学期第一次月考政治试卷(Word版附答案)
展开相关试卷
江西省宜春市上高二中2024-2025学年高一上学期第一次月考政治试卷(Word版附答案):
这是一份江西省宜春市上高二中2024-2025学年高一上学期第一次月考政治试卷(Word版附答案),文件包含2027届高一年级第一次月考政治试卷doc、2027届高一年级第一次月考政治试卷答题卡doc等2份试卷配套教学资源,其中试卷共5页, 欢迎下载使用。
赤峰二中2024-2025学年高二上学期10月第一次月考政治试卷(含答案):
这是一份赤峰二中2024-2025学年高二上学期10月第一次月考政治试卷(含答案),共14页。试卷主要包含了单选题,材料分析题等内容,欢迎下载使用。
赤峰二中2023-2024学年高一上学期第一次月考政治试卷(含答案):
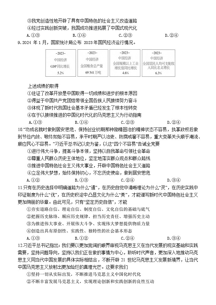
这是一份赤峰二中2023-2024学年高一上学期第一次月考政治试卷(含答案),共20页。试卷主要包含了单选题,材料分析题等内容,欢迎下载使用。

