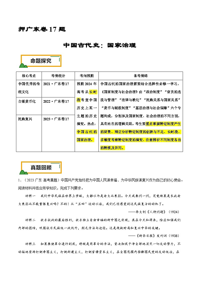
(广东版)新高考历史三轮冲刺押题卷第17题 中国古代史:不同时期的国家治理(2份,原卷版+解析版)
展开(广东版)新高考历史三轮冲刺押题卷第20题 民族关系与国家关系(2份,原卷版+解析版): 这是一份(广东版)新高考历史三轮冲刺押题卷第20题 民族关系与国家关系(2份,原卷版+解析版),文件包含广东版新高考历史三轮冲刺押题卷第20题民族关系与国家关系原卷版docx、广东版新高考历史三轮冲刺押题卷第20题民族关系与国家关系解析版docx等2份试卷配套教学资源,其中试卷共64页, 欢迎下载使用。
(广东版)新高考历史三轮冲刺押题卷第18题 中共党史(2份,原卷版+解析版): 这是一份(广东版)新高考历史三轮冲刺押题卷第18题 中共党史(2份,原卷版+解析版),文件包含广东版新高考历史三轮冲刺押题卷第18题中共党史原卷版docx、广东版新高考历史三轮冲刺押题卷第18题中共党史解析版docx等2份试卷配套教学资源,其中试卷共72页, 欢迎下载使用。
(广东版)新高考历史三轮冲刺押题卷第11题 世界古代史(2份,原卷版+解析版): 这是一份(广东版)新高考历史三轮冲刺押题卷第11题 世界古代史(2份,原卷版+解析版),文件包含广东版新高考历史三轮冲刺押题卷第11题世界古代史原卷版docx、广东版新高考历史三轮冲刺押题卷第11题世界古代史解析版docx等2份试卷配套教学资源,其中试卷共19页, 欢迎下载使用。

