所属成套资源:2023-2024学年高三历史二轮(专题训练)(2份,原卷版+解析版)
古代的疫病与医学成就专项练习--2024届高三历史统编版二轮复习(2份,原卷版+解析版)
展开
这是一份古代的疫病与医学成就专项练习--2024届高三历史统编版二轮复习(2份,原卷版+解析版),文件包含古代的疫病与医学成就专项练习--2024届高三历史统编版二轮复习原卷版docx、古代的疫病与医学成就专项练习--2024届高三历史统编版二轮复习解析版docx等2份试卷配套教学资源,其中试卷共23页, 欢迎下载使用。
C.地方官员在防疫中发挥主导作用D.医学进步能有效控制疫病传播
【答案】B
【详解】本题是单类型单项选择题。据本题主题干的设问词,可知这是本质题。据本题时间信息可知准确时空是:清朝前期(中国)。据本题材料概括得出主要结论是:清朝前期,政府除了直接采取措施安置病人、施医舍药、隔离防控疾病和瘟疫外,还通过刊刻文书,帮助民众隔离、预防或治疗疾病,反映出政府重视医疗卫生与疫病防治,B项正确;材料没有体现中医治疗瘟疫技术及其发展情况,排除A项;材料没有特别强调地方官员在防疫中发挥的作用,排除C项;材料并未体现清朝前期医学进步,能有效控制疫病传播的说法绝对,排除D项。故选B项。
2.中医药是中国文化的宝贵财富,下列对中国古代医药典籍说法正确的是( )
A.成书于东汉的《黄帝内经》阐明人与自然的有机联系
B.临床百科全书《千金方》记载针灸铜人教学模型使用
C.《本草纲目》正名为纲,释名为目,集中药学之大成
D.《温疫论》记载时人以牛痘接种法防治天花效果较好
【答案】C
【详解】结合所学知识,《本草纲目 》全书首列总目、凡例、附图。卷一卷二为序例,主要介绍历代诸家本草及中药基本理论等内容,《本草纲目》正名为纲,释名为目,集中药学之大成,说法正确,C项正确;《黄帝内经》成书于先秦至汉,排除A项;《千金方》中没有记载针灸铜人教学模型使用,排除B项;《温疫论》中没有记载牛痘接种法防治天花,排除D项。故选C项。
3.中医药,是我国各民族医药的统称,具有悠久历史传统和独特理论及技术方法的医药学体系。下列学生搜集的有关中医药知识的信息正确的有:
①针灸是建立在经络学说基础上的治疗方法 ②中医药知识随着炼丹术传到阿拉伯地区
③《黄帝内经》奠定了中医临床学的基础 ④《神农本草经》是第一部由政府颁布的药典
A.①②B.①③C.②③D.③④
【答案】A
【详解】结合所学可知,针灸学在中医治疗中发挥很大作用,它建立在经络学说基础上,治疗效果显著;中医药知识随着炼丹术传到阿拉伯地区,①②项正确,A项正确;张仲景提出辨证施治的原则,著成《伤寒杂病论》,奠定了中医临床学的基础,③项错误;④《唐本草》是第一部由政府颁布的药典,④项错误,排除BCD项 。故选A项。
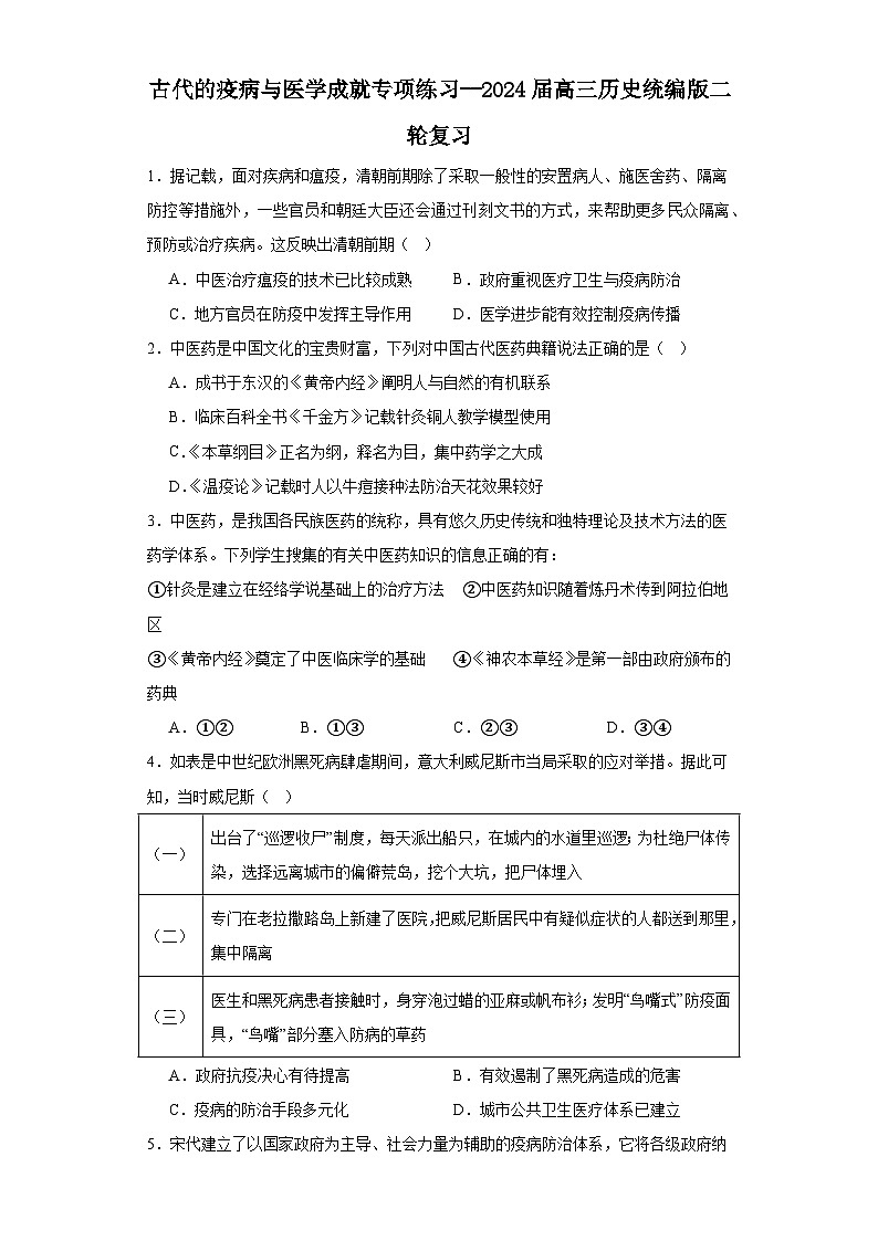
4.如表是中世纪欧洲黑死病肆虐期间,意大利威尼斯市当局采取的应对举措。据此可知,当时威尼斯( )
A.政府抗疫决心有待提高B.有效遏制了黑死病造成的危害
C.疫病的防治手段多元化D.城市公共卫生医疗体系已建立
【答案】C
【详解】本题是单类型单项选择题。据本题主题干的设问词,可知这是推断题。据本题时间信息可知准确时空是:中世纪(欧洲)。据本题材料图片信息可知,黑死病肆虐期间,当局采取“‘巡逻收尸’制度”“在老拉撒路岛上新建了医院”“发明‘鸟嘴式’防疫面具”等一系列防治疫病的举措,说明当时威尼斯的疫病防治手段具有多元化的特点,C项正确;材料没有体现意大利威尼斯政府抗疫决心的相关信息,排除A项;材料反映的是威尼斯市当局应对黑死病的措施,并非疫病防治的效果,B项错误;仅有威尼斯政府为解决黑死病采取的应急措施,不能说明其建立了城市公共卫生医疗体系,排除D项。故选C项。
5.宋代建立了以国家政府为主导、社会力量为辅助的疫病防治体系,它将各级政府纳入疫病防治体系之中,采取了医学措施、经济措施和政治措施等,并对社会民众的救助行为予以规范和指导。据此可知,宋代疫病防治( )
A.重视防疫方法的综合运用B.鼓励创新防疫新方法
C.发挥基层力量的核心作用D.最终取得了显著成绩
【答案】A
【详解】根据材料“宋代建立了以国家政府为主导、社会力量为辅助的疫病防治体系,它将各级政府纳入疫病防治体系之中,采取了医学措施、经济措施和政治措施等,并对社会民众的救助行为予以规范和指导。”可知,在宋代,建立了以国家政府为主导、社会力量为辅助的疫病防治体系,将各级政府纳入疫病防治体系之中,采取多种措施,对民众进行救助,说明在宋代疫病防治重视政府、社会力量等多种防疫方法的综合运用,A项正确;材料中体现的是国家建立的疫病防治体系,没有提及鼓励创新防疫新方法的信息,排除B项;对社会民众的救助行为予以规范和指导,发挥基层力量的核心作用,只是宋代疫病防治的一个方面,排除C项;宋代建立了以国家政府为主导、社会力量为辅助的疫病防治体系,无法判定是否最终取得了显著成绩,没有材料支撑与佐证,排除D项。故选A项。
6.下图为《中国古代疫病流行年表》中的“历代疫病流行分布图”。其中与四个疫病流行频次比较高的节点相对应的中医药成就,正确的一项是( )
A.《黄帝内经》B.《伤寒杂病论》C.《千金方》D.《瘟疫论》
【答案】D
【详解】由材料“历代疫病流行分布图”可知,东汉、魏晋、北宋、元朝以及明朝时期是疫情高发期,同时这些时期出现了许多中医学理论,结合所学知识,《温疫论》是中医温病学发展史上具有划时代意义的标志性著作,是中医理论原创思维与临证实用新法的杰出体现。分上下两卷,明代吴又可撰于崇祯十五年壬午,吴又可在《温疫论》中创立了“戾气”病因学说,强调温疫与伤寒完全不同,明确指出“夫温疫之为病,非风、非寒、非暑、非湿,乃天地间别有一种异气所感”,D项正确;《黄帝内经》创作于先秦至汉,排除A项;《伤寒杂病论》是中国传统医学著作之一,是一部论述外感病与内科杂病为主要内容的医学典籍,排除B项;《千金方》是中国古代中医学经典著作之一,被誉为中国最早的临床百科全书,共30卷,是综合性临床医著,不是与疫情相对应的中医药成就,排除C项。故选D项。
7.古罗马曾发生过多次瘟疫,当时罗马人把瘟疫的发生与神的惩罚联系起来,而医疗和医生都得不到重视。医疗条件的限制使罗马人相信对疫病的预防胜于治疗,他们认为最佳的预防方式是卫生清洁。据此推知,古罗马人( )
A.创立巴氏消毒法B.重视修建饮水道、下水道等
C.修建复合式公寓D.逐渐普及自来水与排水系统
【答案】B
【详解】根据材料“他们认为最佳的预防方式是卫生清洁。”,可见,古罗马注重基础设施的建设,重视修建饮水道、下水道等,B项正确;巴氏灭菌法亦称低温消毒法,由法国微生物学家巴斯德发明的低温杀菌法,排除A项;复合式公寓与卫生清洁没有直接联系,排除C项;普及自来水与排水系统与卫生清洁没有直接联系,排除D项。故选B项。
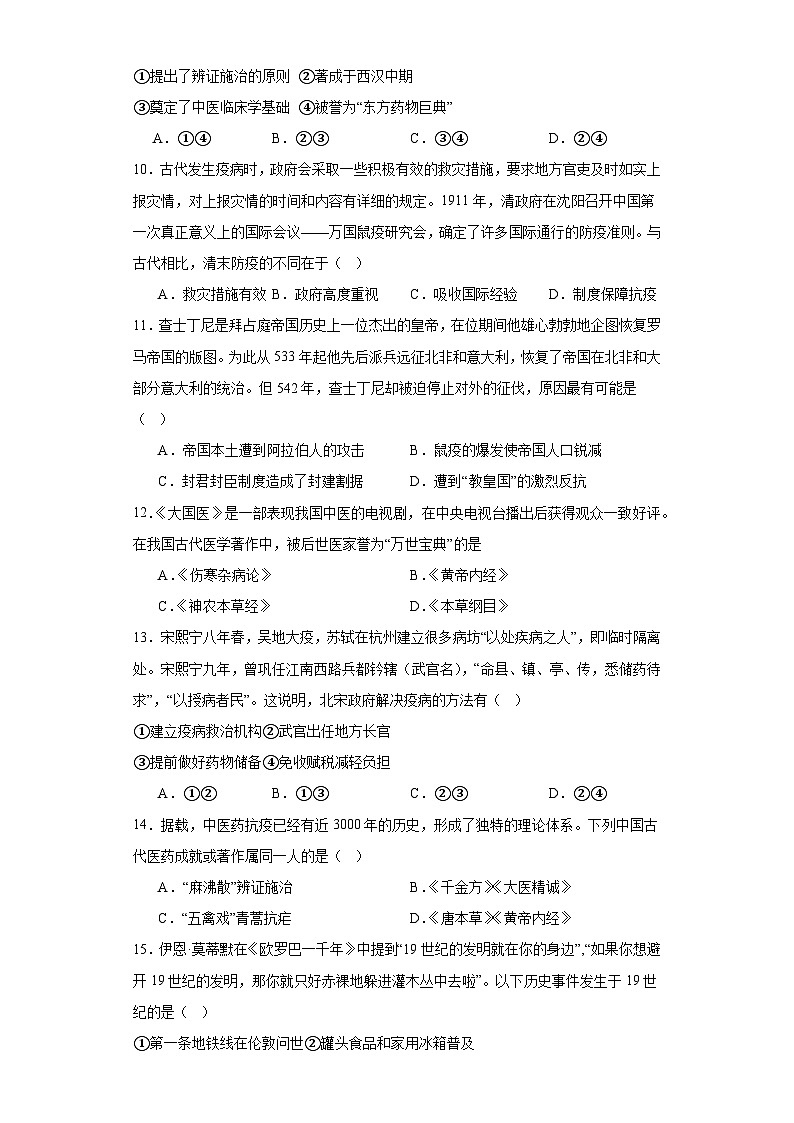
8.如表为秦汉时期治疗疫病的相关记载。这表明当时国家为救治疫病
A.发挥地方主导作用B.建立了最早的救治机构
C.建立完备法律体系D.重视采取隔离救治措施
【答案】D
【详解】根据“应送往麻风病人收容所。”“腾空房舍,为置医药”“规亲入庵庐,巡视将士,三军成悦。”可得出这些措施都是隔离救治措施,故D项正确;ABC项在材料中都没有体现,排除。
9.“仲景在本书中总结了古代人民与疾病作斗争的丰富经验和理论知识,在继承《内经》(指《黄帝内经》)的基础上发展了一大步,把疾病的各种证治加以概括。”对“本书”的解读不正确的有( )
①提出了辨证施治的原则 ②著成于西汉中期
③奠定了中医临床学基础 ④被誉为“东方药物巨典”
A.①④B.②③C.③④D.②④
【答案】D
【详解】本题是组合选择题。时空是汉代(中国)。本题要求筛选错误说法。据材料中“仲景”“继承《内经》”等信息可知,这部著作是《伤寒杂病论》,结合所学可知,《伤寒杂病论》成书于东汉时期,被誉为“东方药物巨典”的是《本草纲目》,说法②④错误,D项符合题意,D项正确;《伤寒杂病论》提出了辨证施治的原则,奠定了中医临床学基础属于史实,说法①③正确,不符合题意,排除与之组合的ABC三项。故选D项。
10.古代发生疫病时,政府会采取一些积极有效的救灾措施,要求地方官吏及时如实上报灾情,对上报灾情的时间和内容有详细的规定。1911年,清政府在沈阳召开中国第一次真正意义上的国际会议——万国鼠疫研究会,确定了许多国际通行的防疫准则。与古代相比,清末防疫的不同在于( )
A.救灾措施有效B.政府高度重视C.吸收国际经验D.制度保障抗疫
【答案】C
【详解】本题是单类型单项选择题。据本题主题干的设问词,可知这是推断题。据本题时间信息可知准确时空是:古代、近代中国。依据材料“清政府在沈阳召开中国第一次真正意义上的国际会议—万国鼠疫研究会,确定了许多国际通行的防疫准则”可知,这一时期清政府重视通过国际合作防治疫情,C项正确;救灾措施有效、政府高度重视、制度保障抗疫都是中国古今抗疫的相同点,与题意不符,排除A项、B项和D项。故选C项。
11.查士丁尼是拜占庭帝国历史上一位杰出的皇帝,在位期间他雄心勃勃地企图恢复罗马帝国的版图。为此从533年起他先后派兵远征北非和意大利,恢复了帝国在北非和大部分意大利的统治。但542年,查士丁尼却被迫停止对外的征伐,原因最有可能是( )
A.帝国本土遭到阿拉伯人的攻击B.鼠疫的爆发使帝国人口锐减
C.封君封臣制度造成了封建割据D.遭到“教皇国”的激烈反抗
【答案】B
【详解】本题是单类型单项选择题。据本题主题干的设问词,可知这是原因题。据本题时间信息可知准确时空是:公元6世纪(拜占庭帝国)。据所学知识可知,6世纪地中海沿岸爆发鼠疫,大量人口死亡,造成拜占庭帝国人口锐减一半,这种情况导致了查士丁尼被迫停止对外的征伐,B项正确;阿拉伯帝国建立的时间是632年,排除A项;封君封臣制度是西罗马帝国灭亡后,西欧封建国家采取的政治制度,排除C项;“教皇国”与拜占庭帝国之间的战争发生在13世纪,排除D项。故选B项。
12.《大国医》是一部表现我国中医的电视剧,在中央电视台播出后获得观众一致好评。在我国古代医学著作中,被后世医家誉为“万世宝典”的是
A.《伤寒杂病论》B.《黄帝内经》
C.《神农本草经》D.《本草纲目》
【答案】A
【详解】汉代张仲景的《伤寒杂病论》被誉为“万世宝典”,A正确;B、C、D涉及的医书均没有“万世宝典”的称号,排除。
13.宋熙宁八年春,吴地大疫,苏轼在杭州建立很多病坊“以处疾病之人”,即临时隔离处。宋熙宁九年,曾巩任江南西路兵都钤辖(武官名),“命县、镇、亭、传,悉储药待求”,“以授病者民”。这说明,北宋政府解决疫病的方法有( )
①建立疫病救治机构②武官出任地方长官
③提前做好药物储备④免收赋税减轻负担
A.①②B.①③C.②③D.②④
【答案】B
【详解】结合所学知识可知,面对吴地大疫,苏轼建立病坊隔离感染疫病的人,曾巩命各级地方官储药用以医治病人等,说明北宋政府通过建立疫病救治机构,提前做好药物储备等方法解决疫病,说法①③符合题意,B项正确;苏轼和曾巩均为文官并非武将,材料并未体现北宋政府为解决疫病,免收赋税减轻负担,说法②④不符合题意,排除与之组合的ACD三项。故选B项。
14.据载,中医药抗疫已经有近3000年的历史,形成了独特的理论体系。下列中国古代医药成就或著作属同一人的是( )
A.“麻沸散”辨证施治B.《千金方》《大医精诚》
C.“五禽戏”青蒿抗疟D.《唐本草》《黄帝内经》
【答案】B
【详解】本题是单类型单项选择题。据本题主题干的设问词,可知这是正向题。据本题时间信息可知准确时空是:古代(中国)。据本题材料概括得出主要结论是:《千金方》和《大医精诚》是唐朝孙思邈的著作,B项正确;“麻沸散”(东汉华佗)、辨证施治(东汉张仲景),排除A项;“五禽戏”(东汉华佗)、青蒿抗疟(东晋葛洪),排除C项;《唐本草》(唐朝政府颁布)、《黄帝内经》(成书于战国至西汉),排除D项。故选B项。
15.伊恩·莫蒂默在《欧罗巴一千年》中提到“19世纪的发明就在你的身边”,“如果你想避开19世纪的发明,那你就只好赤裸地躲进灌木丛中去啦”。以下历史事件发生于19世纪的是( )
①第一条地铁线在伦敦问世②罐头食品和家用冰箱普及
③电梯发明和集中供暖推广④巴氏消毒法广泛应用到医学领域
A.②③B.①④C.①②③D.①③④
【答案】B
【详解】本题是组合选择题。时空是:19世纪(欧洲)。第一条地铁线在伦敦问世是1863年,发生于19世纪,①符合题意,巴氏消毒法出现与1862年,在19世纪广泛应用到医学领域,④符合题意,①④符合题意,B项正确;罐头食品和家用冰箱普及是在20世纪,②不符合题意;电梯发明和集中供暖推广是在20世纪,③不符合题意,排除A、C、D项。故本题选B项。
16.《素问·刺法论》中说“不相染者,正气存内,邪不可干,避其毒气”,材料意在强调疫病防治的重点是( )
A.尽可能采用防范于未然的方法对待疾病B.要重视控制传染源和切断传播途径
C.疫病预防要顺其自然D.及时使用药物控制疫病的恶化
【答案】B
【详解】本题是单类型单项选择题。据本题主题干的设问词,可知这是目的题。据本题时间信息可知准确时空是:战国时期(中国)。据本题材料“不相染者,正气存内,邪不可干,避其毒气”,并结合所学知识可知,材料意为体内的正气都是运行着的,不可以存滞在体内的某个部位(特指胸膛),只要体内有正气存滞的不流通现象就很容易被外邪所干,要避免接触传染源,所以材料意在强调疫病防治的重点是要重视控制传染源和切断传播途径,B项正确;材料强调的疫病防治重点是要重视控制传染源和切断传播途径,而不是采用防范于未然的方法对待疾病,排除A项;预防传染性疾病不能顺其自然,排除C项;材料中没有关于“使用药物控制疫病”的相关论述,排除D项。故选B项。
17.在预防“新冠肺炎”的过程中,多地发布了“中医药防治方案”。中医是中华民族的瑰宝,早在东汉时,“医圣”张仲景就把疾病发生、发展过程中所出现的各种症状,根据病邪入侵经路、脏腑的深浅程度,患者体质的强弱,正气的盛衰,以及病势的进退缓急和有无宿疾(旧病)等情况,加以综合分析,寻找发病的规律,以便确定不同情况下的治疗原则。他的诊疗方法( )
A.确立了中医辨证施治的基本法则B.体现了人与自然和谐相处的规律
C.说明传统医学理论体系较为严密D.证明中华医学长期处于领先地位
【答案】A
【详解】据材料可知,张仲景辩证地分析病情并根据患者的实际情况进行诊断和治疗,带有辨证施治的特点,A项正确;材料中张仲景治救病人的原则和自然界没有直接联系,排除B项;材料表述的是张仲景个人的诊治方法不能代表整个传统医学,也不能以此作为传统医学理论体系严密的依据,排除C项;材料反映中医辨证施治的基本方法,与中医地位无关,排除D项。故选A项。
18.元朝回回人忽思慧,担任太医,撰写了世界上最早的饮食卫生营养专著《饮膳正要》。该书卷一讲各类食物禁忌;卷二讲原料、饮料和食疗;卷三讲粮食、蔬菜、各种肉类和水果等。早年传往日本,明清两代曾多次翻印,广为流传。这反映出( )
A.蒙古人生活全面中原化B.理学修身催生中医养生
C.元朝饮食文化丰富多彩D.药食同源观念影响广泛
【答案】D
【详解】本题是单类型单项选择题。据本题主题干设问词,可知这是本质题。据本题时间信息可知准确时空是元朝至明清(中国)。据材料可知,《饮膳正要》是世界上最早饮食卫生营养专著,其内容不仅讲到食物禁忌问题,还强调食疗,这体现出药食同源的思想;据材料“早年传往日本,明清两代曾多次翻印,广为流传。”可知,药食同源观念影响广泛,D项正确;《饮膳正要》是皇宫太医的秘本,无法反映蒙古人整体生活,更无法体现出全面中原化,排除A项;中医养生古已有之,并非到元朝以后才有,而且材料也无法体现出理学修身催生中医养生,排除B项;饮食安全和文化多彩是不同概念,明清新物种引进后饮食更呈现丰富多样性,排除C项。故选D项。
19.2020年的新型冠状病毒肺炎疫情防控中,医学工作者积极采取中西医结合的方式救治病人,充分证明了中医的巨大魅力。为后世中医临床学奠定理论基础的著作是( )
A.《伤寒杂病论》B.《本草纲目》C.《齐民要术》D.《九章算术》
【答案】A
【详解】结合所学知识可知,张仲景编著的《伤寒杂病论》奠定了后世中医临床学的理论基础,A项正确;《本草纲目》涉及的主要是药物知识,排除B项;《齐民要术》是农学著作,排除C项;《九章算术》是数学著作,排除D项。故选A项。
20.疫病给人们带来了巨大灾难,但古人在疫病的防治上积累了大量经验。下列有关中国古代医学成就说法错误的是( )
A.春秋时期扁鹊已用“望闻问切”四诊法诊断病情
B.《黄帝内经》是一部重要的中医基础理论著作
C.孙思邈著成临床百科全书被后人尊称为“药王”
D.针灸学建立于经络学说基础之上效果显著简便经济
【答案】A
【详解】本题是单类型单项选择题。据本题主题干的设问词,可知这是反向题。据本题时间信息可知准确时空是:根据所学扁鹊是战国时期的名医不是初秋时期,所以春秋时期扁鹊已用“望闻问切”四诊法诊断病情,表述错误,但符合设问要求,A项正确;根据所学《黄帝内经》是一部重要的中医基础理论著作,表述正确,但不符合设问要求,排除B项;根据所学孙思邈著成临床百科全书被后人尊称为“药王”,表述正确,但不符合设问要求,排除C项;根据所学针灸学建立于经络学说基础之上效果显著简便经济,表述正确,但不符合设问要求,排除D项。故选A项。
21.医学的发展不仅与疾病有关,也与各地的经济文化密切相关。阅读材料,回答
问题。
材料一:盖伦是罗马帝国时期的名医,他倡导实证医学,倾心于探索人体的结构,强调解剖学对于医学的重要性,重视人体生理功能的阐释。他奠定了解剖学与生理学的基础。他的科学方法论具有重视实验、强调疾病局部定位、重视逻辑推理的特点,对后世西医学的发展影响深远。《黄帝内经》总结了秦汉以前的医学成就,系统地阐述人体生理、病理以及疾病的诊断、治疗和预防等问题,并将当时天人相应、阴阳五行等哲学观念运用于医学之中,提出脏腑经络、辨证治则、养生保健等学说,为中医学此后的发展奠定了理论基础。在其影响下,中国古代医学呈现出不注重机体局部的结构与功能,而是注重从整体观出发,宏观研究人体的生理、病理动态变化。
——摘编自边海云《轴心时代东西方医学比较研究》
材料二:14世纪中叶,“黑死病”席卷欧洲,人口死亡率达到30% -50%。大批政府官员死亡,导致公共治安、法庭审判、甚至日常生活秩序陷入混乱状态。劳动力减少了25%,传统的谷物生产已经无利可图,大量农田被改为牧场和草场用来养羊,很多封建主从经营传统农业到经营商业性畜牧业。大批懂拉丁语的教授在瘟疫中死去,许多学校被迫放弃了拉丁语的教学,各国本土语言的地位得到了提高。死亡使人们一心灵受到了强烈震撼,追求现实享乐和歌颂人生成了新的社会观念。为了阻止黑死病的传播,威尼斯建立许多站点专门用来隔离从东方归来的船员。在远离城市的岛上设立墓地埋葬因黑死痛而死的人,埋葬的深度要达到5英尺。欧洲各地纷纷出台城市公共卫生法,组建市政健康委员会。到了16世纪在欧洲大部分中心城市,关注公共健康成了一种普遍的现象。这些医学上的变化被称为人类历史上的“第一次卫生革命”。
——摘编自薛国中《黑死病前后的欧洲》等
材料三:鸦片战争以后,各国传教士将施医散药作为在中国布道传教的主要方式,在中国开办医院、设立诊所、翻译西医书籍和兴办医学教育,西方医学大规模传入我国,至19世纪末形成了中医学与西医学并存的局面。李鸿章认为:“泰西医学有专官、有学堂,西药化学格物微眇、务尽实用,物性由尤中土医工所束速者。”时人称“西人东渐,余波荡憾,侵及医林,此又神农以后四千年来未有之奇变也”。在19世纪末,中医界兴起一股汇通中西医的潮流。
(1)依据材料一,比较古代中西医学理论观念和临床方法的不同。
(2)依据材料二结合所学分析黑死病给欧洲带来了哪些变化?
(3)结合材料三和所学知识,分析传统医学面临“四千年未有之奇变”的背景。
(4)以“应对挑战——传统医学的变迁”为主题,对上表进行解读。要求:提取信息充分;总结归纳准确、完整;解释和分析逻辑清晰。
【答案】(1)西方:理论上重视实证性、实验方法和逻辑推理;临床上注重解剖学、生理学与疾病的局部定位与治疗。中国:理论上注重天人观念和阴阳五行;临床上注重辨证施治和整体性(系统性)治疗。
(2)人口大量死亡造成社会秩序混乱;劳动力减少,农业转型推动商品经济发展;宗教观念受到冲击,追求现世生活的观念出现,有利于文艺复兴的开展;民族语言得到发展;预防和治疗疾病的努力推动公共卫生领域的进步;黑死病加速了欧洲向近代社会转型。
(3)背景:鸦片战争以后,西方列强打开中国大门,西方的科技文化对传统的“中学”形成冲击。外国传教士的活动将西方近代医学传入中国,逐渐形成中西医并存的局面,传统医学面临严峻挑战。
(4)答题示例:随着西方文化不断的传播发展,中国在政治、经济、文化等多个领域发生了重大的改变。西方医学在医疗制度、医学研究、治疗和药物等方面居于优势,作为中国传统文化的医学也遭遇到挑战。针对挑战,如何吸收西方医学优点适应社会需要成为中医亟需解决的问题。近代以来,传统医学提出中西汇通的思想;中医积极吸收西方医学的优点,借鉴西方医学弥补不足,开办中医学堂培养中医人才;创办学会并借鉴西方近代科学研究方法改造传统医药理论和方法;仿效西医药物方法改良传统医药。通过上述方式,传统中医在吸收西方近代医学新知识新方法的过程中得到发展。近代中国传统医学的变迁反映了近代中国社会的巨变。面对近代文化的冲击,传统中医在继承、吸收的过程中艰难发展,对保存和弘扬中国优秀传统文化意义重大。
【详解】(1)依据材料文字“倡导实证医学”、“科学方法论”、“重视实验”、“重视逻辑推理”可知古代西方医学在理论上重视实证性、实验方法和逻辑推理;依据材料文字“奠定了解剖学与生理学的基础”、“强调疾病局部定位”可知古代西方医学在临床上注重解剖学、生理学与疾病的局部定位与治疗。
中国:依据材料文字“天人相应、阴阳五行”可知古代中国医学理论上注重天人观念和阴阳五行;依据材料文字“辨证治则”、“注重从整体观出发”可知古代中国医学临床上注重辨证施治和整体性(系统性)治疗。
(2)依据材料文字“人口死亡率达到30%-50%”可知,人口大量死亡造成社会秩序混乱;根据材料“大批政府官员死亡,导致公共治安、法庭审判、甚至日常生活秩序陷入混乱状态”、“劳动力减少”、“封建主从经营传统农业到经营商业性畜牧业”可知,劳动力减少,农业转型推动商品经济发展;根据材料“追求现实享乐和歌颂人生成了新的社会观念”可知,宗教观念受到冲击,追求现世生活的观念出现,有利于文艺复兴的开展;根据材料“各国本土语言的地位得到了提高”可知,民族语言得到发展;根据材料“关注公共健康成了一种普遍的现象”可知,预防和治疗疾病的努力推动公共卫生领域的进步;黑死病加速了欧洲向近代社会转型。
(3)背景:依据材料文字“鸦片战争以后,各国传教士将施医散药作为在中国布道传教的主要方式”可知,鸦片战争以后,西方列强打开中国大门,西方的科技文化对传统的“中学”形成冲击;根据材料“西方医学大规模传入我国”、“形成了中医学与西医学并存的局面”可知,外国传教士的活动将西方近代医学传入中国,逐渐形成中西医并存的局面,传统医学面临严峻挑战。
(4)此题属于开放型问题。首先,分析材料内容,根据材料“应对挑战——传统医学的变迁”可得出随着西方文化不断的传播发展,中国在政治、经济、文化等多个领域发生了重大的改变;其次,结合相关史实,解读相关信息,结合鸦片战争后西医的传播来分析。要注意史论结合,论从史出,表述成文,叙述完整,逻辑严密,条理清晰,紧扣论题。最后,对所论述的内容进行简单的总结。
22.阅读材料,回答问题
材料 元代统治者认识到,为解除平民百姓的疾病之苦,必须从根本上抓起,培养一支医德高尚、艺术高明的医疗队伍。“世祖中统二年夏五月,太医院使王献言:医学久废,后进无所师授。窃恐朝廷一时取人,学非所传,为害甚大。”乃遣副使王安仁授以金牌,往诸路设立医学。生员拟免本身检医差占等役,俟其学有所成,每月试以疑,视其所对优劣,量加劝惩。后又定医学之制,设诸路医学提举纲维之。”元代的地方医学也叫三皇庙学。“三皇庙者,祠伏羲神农皇帝之神。自国都至于郡县,皆立医者之学,我国家之制也”。在医药管理方面,设置了“广惠司”“回回药物院”“御药院”“御药局”等机构,“广惠司”和“回回药物院”都是阿拉伯式的医疗机构。
——摘编自王风雷《元代的医学教育》
(1)根据材料并结合所学知识,概括元代医药改革的举措。
(2)根据材料并结合所学知识,说明元代医药改革的意义。
【答案】(1)举措:设立地方医学;定立医学制度;设置医学行政管理机构(或诸路医学提举);设置医药管理机构。(言之成理即可)
(2)意义:扩大了元代医学教育规模;促进了医学人才的培养;加强了元代医学学科的建设;有助于缓解百姓疾病之苦;加强了医药管理;加强了对阿拉伯医学的研究。(任答4点,言之成理即可)
【详解】(1)举措:由材料“‘世祖中统二年夏五月,太医院使王献言:医学久废,后进无所师授。窃恐朝廷一时取人,学非所传,为害甚大。’乃遣副使王安仁授以金牌,往诸路设立医学。生员拟免本身检医差占等役,俟其学有所成,每月试以疑,视其所对优劣,量加劝惩。后又定医学之制,设诸路医学提举纲维之”可知,元代医药改革的措施是设立地方医学,定立医学制度,设置医学行政管理机构——诸路医学提举;由材料“在医药管理方面,设置了‘广惠司’‘回回药物院’‘御药院’‘御药局’等机构”可知,元代医药改革的举措还有设置医药管理机构。
(2)意义:由材料“元代统治者认识到,为解除平民百姓的疾病之苦,必须从根本上抓起,培养一支医德高尚、艺术高明的医疗队伍”可知,元代医药改革扩大了元代医学教育规模;由材料“乃遣副使王安仁授以金牌,往诸路设立医学。生员拟免本身检医差占等役,俟其学有所成,每月试以疑,视其所对优劣,量加劝惩。后又定医学之制,设诸路医学提举纲维之”及所学知识可知,元代医药改革促进了医学人才的培养,加强了元代医学学科的建设,有助于缓解百姓疾病之苦;加强了医药管理;由材料“‘广惠司’和‘回回药物院’都是阿拉伯式的医疗机构”可知,元代医药改革还加强了对阿拉伯医学的研究。
23.近代以来,西医在中国沿海各大城市传播较快,对中国社会产生一定影响。阅读材料,回答问题。
材料一 鸦片战争以后,各国传教士将施医散药作为在中国布道传教的主要方式。在中国开办医院、设立诊所、翻译西医书籍和兴办医学教育,西方医学大规模传入我国,至19世纪末形成了中医学与西医学并存的局面。李鸿章认为:“泰西医学有专官、有学堂,西药化学格物微眇、务尽实用,物性则尤中土医工所未逮者。”时人称“西人东渐,余波憾荡,侵及医林,此又神农以后四千来未有之奇变也。”
材料二 在19世纪末,中医界兴起一股汇通中西医的潮流。
(1)依据材料一并结合所学知识,分析传统医学面临“四千年未有之奇变”的背景。
(2)以“应对挑战一传统医学的变迁”为主题,对材料二中的表格进行解读。(要求:提取信息充分;总结归纳准确、完整;解释和分析逻辑清晰)
【答案】(1)背景:鸦片战争以后,西方列强打开中国大门,西方的科技文化对传统的“中学”形成冲击。外国传教士的活动将西方近代医学传入中国,逐渐形成中西医并存的局面,传统医学面临严峻挑战。
(2)鸦片战争后,伴随着西方文化的传播,西方医学在医疗制度、医学研究、治疗和药物等方面居于优势,作为中国传统文化的医学也遭遇到挑战,中医界兴起了一股汇通中西医的潮流。
针对挑战,如何吸收西方医学优点适应社会需要,成为中医急需解决的问题。近代以来,中医积极吸收西方医学的优点,撰写了一些汇通中西医学的著作;借鉴西方医学弥补不足,开放中医学堂培养中医人才;创办学会并借鉴西方近代科学研究方法改造传统医学理论和方法;仿效西医药物方法改良传统医药。
通过上述方式,传统中医在吸收西方近代医学新知识、新方法的过程中得到发展。近代中国传统医学的变迁,反映了近代中国社会的巨变。面对近代文化的冲击,传统中医在继承、吸收的过程中艰难发展,对保存和弘扬中国优秀传统文化意义重大。
【详解】(1)背景根据“鸦片战争以后,各国传教士将施医散药作为在中国布道传教的主要方式。在中国开办医院、设立诊所、翻译西医书籍和兴办医学教育,西方医学大规模传入我国”并结合所学内容可知,可从鸦片战争后国门被打开、西方科技对传统“中学”的冲击、外国传教士活动的影响和中西医并存局面的出现等方面进行概括作答。
(2)本题为开放性试题,没有固定答案。综合材料内容并结合所学进行作答,言之有理即可。如鸦片战争后,伴随着西方文化的传播,西方医学在医疗制度、医学研究、治疗和药物等方面居于优势,作为中国传统文化的医学也遭遇到挑战,中医界兴起了一股汇通中西医的潮流。针对挑战,如何吸收西方医学优点适应社会需要,成为中医急需解决的问题。近代以来,中医积极吸收西方医学的优点,撰写了一些汇通中西医学的著作;借鉴西方医学弥补不足,开放中医学堂培养中医人才;创办学会并借鉴西方近代科学研究方法改造传统医学理论和方法;仿效西医药物方法改良传统医药。通过上述方式,传统中医在吸收西方近代医学新知识、新方法的过程中得到发展。近代中国传统医学的变迁,反映了近代中国社会的巨变。面对近代文化的冲击,传统中医在继承、吸收的过程中艰难发展,对保存和弘扬中国优秀传统文化意义重大。
(一)
出台了“巡逻收尸”制度,每天派出船只,在城内的水道里巡逻;为杜绝尸体传染,选择远离城市的偏僻荒岛,挖个大坑,把尸体埋入
(二)
专门在老拉撒路岛上新建了医院,把威尼斯居民中有疑似症状的人都送到那里,集中隔离
(三)
医生和黑死病患者接触时,身穿泡过蜡的亚麻或帆布衫;发明“鸟嘴式”防疫面具,“鸟嘴”部分塞入防病的草药
措施
出处
被处以刑罚的人,如果得了麻风病,该如何论处?应送往麻风病人收容所。
《睡虎地秦墓竹简·法律答问》
平帝元始二年,郡国大旱、蝗,青州尤甚,民疾疫者,腾空房舍,为置医药。
《汉书·平帝纪》
皇甫规讨陇右,军中大疫,死者十三四,规亲入庵庐,巡视将士,三军成悦。
《后汉书·皇甫规传》
医学著作
《中西汇通医经精义》《中西骨骼图说》《简明中西汇参医学图说》
中医学堂
1885年浙江成立利济学堂;1901年,江西中医学堂开办,教授的知识包括传统医学和西方的新知新事
医学研究
1904年医学研究会;1905年中国医学会;1910年中西医学研究会;1931年中央国医馆,“以科学方法整理中国医药,改善疗病及制药方法为宗旨”
医药改良
仿效西法,“请求化学以精泡制”。用科学的新法研究中药。上海的粹华药厂、佛溪药厂,即秉此原则而开设,制成了改良的中药
相关试卷
这是一份高中历史人教统编版选择性必修2 经济与社会生活第14课 历史上的疫病与医学成就课后练习题,共10页。试卷主要包含了单选题,材料分析题,论述题等内容,欢迎下载使用。
这是一份人教统编版选择性必修2 经济与社会生活第六单元 医疗与公共卫生第14课 历史上的疫病与医学成就当堂达标检测题,共8页。试卷主要包含了单选题,非选择题等内容,欢迎下载使用。
这是一份高中第14课 历史上的疫病与医学成就同步练习题,共14页。

