天津市第四十七中学2024-2025学年高二上学期第一次月考生物试卷(无答案)
展开
这是一份天津市第四十七中学2024-2025学年高二上学期第一次月考生物试卷(无答案),共7页。试卷主要包含了如图是反射弧的结构示意图等内容,欢迎下载使用。
(共两部分:满分100分)
第Ⅰ卷
一.选择题25题,每题2分共50分
1.下列物质中,全部属于人体内环境组成成分的是( )
A.氨基酸、血红蛋白、二氧化碳、神经递质
B.胃蛋白酶、DNA、脂肪、葡萄糖
C.甲状腺激素、氧气、尿素、抗体
D.呼吸酶、脂肪酸、载体蛋白、胆固醇
2.图为人体体液进行物质交换的示意图,其中叙述正确的是( )
①A、B、C、D依次为淋巴液、血浆、组织液、细胞内液
②神经递质可以存在于C中
③D中的蛋白质含量相对较高
④D的渗透压主要取决于蛋白质和无机盐
A.②③B.①④C.①②③D.②③④
3.人体的心肌细胞吸收的葡萄糖直接来自细胞外液中的( )
A.血浆B.淋巴C.组织液D.血浆和组织液
4.下列关于内环境的成分及理化性质的叙述错误的是( )
A.血浆蛋白进入组织液会引起组织肿胀
B.内环境是机体进行正常生命活动和细胞代谢的主要场所
C.细胞外液渗透压的大小主要与Na+和Cl-的含量有关
D.剧烈运动后,大量乳酸进入血液,但正常人体内血浆pH仍能维持在7.35~7.45
5.内环境稳态是维持机体正常生命活动的必要条件,下列叙述错误的是( )
A.稳态是机体通过消化、循环、泌尿、呼吸这四个系统的协调活动来维持的
B.内环境稳态有利于新陈代谢过程中酶促反应的正常进行
C.维持内环境中Na+浓度的相对稳定有利于维持神经细胞的正常兴奋性
D.内环境稳态的破坏将引起细胞代谢的紊乱
6.关于人体内环境及稳态的叙述,正确的是( )
①人在严重缺氧的情况下,丙酮酸分解成乳酸,机体通过碳酸氢钠调节发生反应
②二氧化碳虽是人体细胞呼吸产生的废物,也参与维持内环境的稳态
③细胞外液占体液的2/3,细胞内液占体液的1/3
④某人长期营养不良会引起组织液渗透压降低组织水肿
⑤健康人的内环境的每一种成分都处于动态平衡之中,就是内环境的稳态
A.一项B.两项.C.三项D.四项
7.如图分别是神经元结构示意图和反射弧结构示意图。下列叙述正确的是( )
A.神经元由细胞体、长的树突、短的轴突共同构成
B.只要刺激神经元,神经元均能产生兴奋,并传导兴奋
C.③是效应器,由传出神经末稍与其所支配的肌肉或腺体构成
D.完整的反射弧至少需要3个神经元参与组成即可
8.如图是反射弧的结构示意图(a、d点为两接线端之间的中点),下列相关说法正确的是( )
A.若刺激a点,电流表①可能偏转1次,电流表②可能偏转2次,且方向相反
B.若刺激c点,电流表①、电流表②均可能偏转2次,且方向相反
C.若刺激d点,电流表①、电流表②可能都不发生偏转
D.若刺激e点,电流表①不发生偏转,电流表②仅偏转1次
9.图1表示突触结构示意图,图2表示受到刺激时神经纤维上的电位变化。下列叙述错误的是( )
A.图1中的a兴奋时一定会使b产生图2所示的电位变化
B.图1b处能完成“化学信号→电信号”的转变
C.图2兴奋传导过程中,膜内电流方向与兴奋传导方向一致
D.若将神经纤维置于低钠液体环境中,图2动作电位峰值会低于40mV
10.下图为兴奋性神经递质去甲肾上腺素(NE)释放的调节过程。当突触间隙中的NE较多时,NE会作用于突触前受体,抑制自身的释放。下列叙述正确的是( )
A.图示信息说明兴奋在突触处可以双向传递
B.突触前膜释放的NE能以主动运输的方式到达突触后膜
C.NE对突触前膜释放神经递质的抑制作用属于负反馈调节
D.NE与突触后膜上受体结合形成递质——受体复合物进入下一神经元,引起下一神经元的兴奋
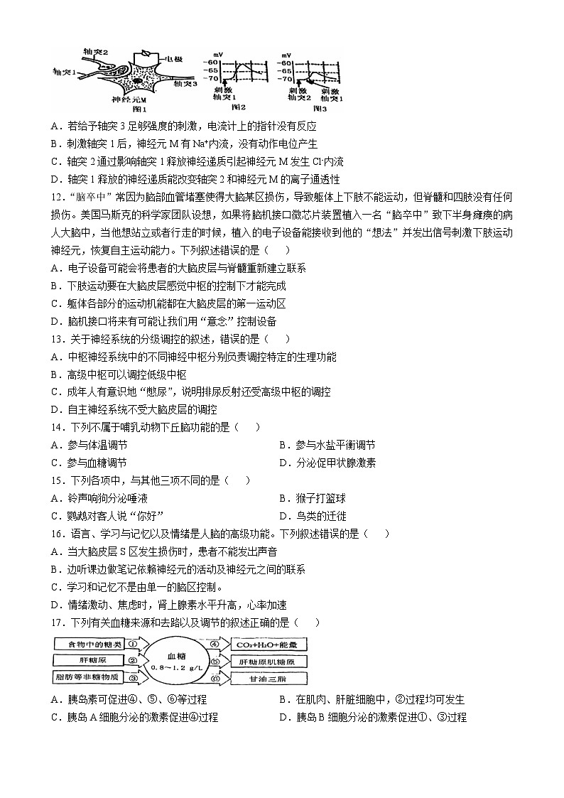
11.突触是两个神经元之间或神经元与效应器细胞之间相接触的部位。某科研小组在研究突触作用关系时,进行了如图1所示实验,结果如图2、3。据图分析,下列叙述正确的是( )
A.若给予轴突3足够强度的刺激,电流计上的指针没有反应
B.刺激轴突1后,神经元M有Na+内流,没有动作电位产生
C.轴突2通过影响轴突1释放神经递质引起神经元M发生Cl-内流
D.轴突1释放的神经递质能改变轴突2和神经元M的离子通透性
12.“脑卒中”常因为脑部血管堵塞使得大脑某区损伤,导致躯体上下肢不能运动,但脊髓和四肢没有任何损伤。美国马斯克的科学家团队设想,如果将脑机接口微芯片装置植入一名“脑卒中”致下半身瘫痪的病人大脑中,当他想站立或者行走的时候,植入的电子设备能接收到他的“想法”并发出信号刺激下肢运动神经元,恢复自主运动能力。下列叙述错误的是( )
A.电子设备可能会将患者的大脑皮层与脊髓重新建立联系
B.下肢运动要在大脑皮层感觉中枢的控制下才能完成
C.躯体各部分的运动机能都在大脑皮层的第一运动区
D.脑机接口将来有可能让我们用“意念”控制设备
13.关于神经系统的分级调控的叙述,错误的是( )
A.中枢神经系统中的不同神经中枢分别负责调控特定的生理功能
B.高级中枢可以调控低级中枢
C.成年人有意识地“憋尿”,说明排尿反射还受高级中枢的调控
D.自主神经系统不受大脑皮层的调控
14.下列不属于哺乳动物下丘脑功能的是( )
A.参与体温调节B.参与水盐平衡调节
C.参与血糖调节D.分泌促甲状腺激素
15.下列各项中,与其他三项不同的是( )
A.铃声响狗分泌唾液B.猴子打篮球
C.鹦鹉对客人说“你好”D.鸟类的迁徙
16.语言、学习与记忆以及情绪是人脑的高级功能。下列叙述错误的是( )
A.当大脑皮层S区发生损伤时,患者不能发出声音
B.边听课边做笔记依赖神经元的活动及神经元之间的联系
C.学习和记忆不是由单一的脑区控制。
D.情绪激动、焦虑时,肾上腺素水平升高,心率加速
17.下列有关血糖来源和去路以及调节的叙述正确的是( )
A.胰岛素可促进④、⑤、⑥等过程B.在肌肉、肝脏细胞中,②过程均可发生
C.胰岛A细胞分泌的激素促进④过程D.胰岛B细胞分泌的激素促进①、③过程
18.下列有关动物激素的叙述,错误的是( )
A.胰高血糖素和胰岛素对血糖浓度的调节表现为相抗衡作用
B.激素调节具有微量高效的特点
C.激素直接参与细胞内多种生命活动
D.激素是一种调节生命活动的信息分子
19.给实验鼠静脉注射不同剂量的胰岛素,测得血糖的补充速率和消耗速率如下图所示。下列相关分析正确的是( )
A.随着曲线a的下降,非糖物质向葡萄糖转化的速率快
B.曲线b的上升是胰岛素作用于肝脏、肌肉等细胞的结果
C.当胰岛素浓度为40μU/mL时,在较长时间内血糖浓度会维持相对稳定
D.胰岛素通过体液定向运送到肝细胞
20.下列有关哺乳动物生命活动调节过程的叙述,正确的是( )
A.肾上腺髓质分泌肾上腺素受神经调节,该激素能催化细胞内的反应
B.给长期缺碘的大鼠注射垂体提取物,其代谢明显增强、产热增加
C.破坏家兔的胰岛B细胞,可能出现尿量增加和尿糖现象
D.给正常小鼠饲喂或注射抗利尿激素均会使尿量明显减少
21.吃食物过咸时,就会产生渴觉。产生渴觉的感受器和神经中枢位于( )
A.下丘脑和下丘脑B.下丘脑和大脑皮层
C.大脑皮层和下丘脑D.口腔上皮细胞和下丘脑
22.如图表示某人在休息时,单位时间内流经其单位面积皮肤血管内血液的相对流量,在A时刻,室内温度由15℃突然升至40℃,在B时刻,室内温度又突然降至15℃,下列说法正确的是( )
A.在A时刻,室内温度变化时,皮肤血管内血流量增加
B.在AB段,因外界环境温度高于人体温度,所以人体不散热
C.在AB段,人体内酶的活性比BC段高
D.在BC段,人体肾上腺素分泌量减少
23.在寒冷的环境中,建筑工人在高楼外粉刷墙面。下列关于建筑工人体温调节过程的叙述,合理的是( )
A.感受寒冷刺激的冷觉感受器主要位于下丘脑
B.建筑工人在运动时,骨骼肌是他们的主要产热器官
C.为防止体温下降,建筑工人的产热最大于散热量
D.寒冷环境中稳态的调节方式是神经调节
24.下丘脑是内分泌调节的中枢,也是神经调节的中枢。下图是人体体温、水盐和血糖平衡的部分调节过程。同时表示糖尿病病因的两种形式。据图分析,下列叙述错误的是( )
A.图中胰岛素的分泌受神经递质的影响,说明胰岛素的分泌与神经调节有关
B.图中两条虚线表示的作用于靶细胞的激素是抗利尿激素
C.图中的“腺体”产生的激素可以促进机体氧化分解有机物,其本质不是蛋白质
D.由抗体1和抗体2引起糖尿病均会导致血浆中胰岛素的含量下降,进而使血糖浓度升高
25.肾上腺的髓质分泌肾上腺素,它的分泌活动受内脏神经的直接支配。在恐惧、严重焦虑、剧痛等紧急情况下,肾上腺素分泌增多。如图为肾上腺素在不同组织细胞发挥作用的机制。下列相关叙述错误的是( )
A.在恐惧情况下出现肾上腺素分泌增加、血糖升高等现象,属于神经调节
B.靶细胞种类和受体种类均可影响肾上腺素作用结果
C.当人处于危险环境时,血液会更多地流向骨骼肌,有利于躲避或攻击行为的发生
D.肾上腺素作用过程体现了细胞膜进行细胞间信息交流的功能
第Ⅱ卷
二、非选择题共50分
26.请据图分析相关问题,下图为入体某部位组织结构示意图,①②③④分别代表四种液体。图甲表示与缩手反射相关的结构,图乙是图甲中某一结构的亚显微结构模式图(14分)
(1)若图示表示肌肉组织,则①②③中O2浓度最高的是______(填数字代号);CO2浓度最高的是______(填数字代号)。
(2)某人皮肤被烫伤后,出现了水疱,水疱内的液体主要是图中的______(填数字代号)。正常人体中①中浓度Na+______(填“高于”,“低于”或“等于”)③。机体维持稳态的主要调节机制是______调节网络。
(3)甲图中f表示的结构是______,乙图是甲图中______(填字母)的亚显微结构放大模式图。仅依靠图中结构能否完成条件反射______。
(4)兴奋在不同的神经元之间是通过图乙来传递的,该结构由突触前膜、______及B所示的结构______三部分组成,此处传递兴奋的方向是______向的,因为______。
(5)兴奋传导到A时细胞膜外电位是______,突触前膜发生的信号转变是______。
27.人体内环境的稳态是机体进行正常生命活动的必要条件,维持人体内环境稳态的机制是相当复杂的。图1表示人体血糖浓度发生变化和人体受寒冷刺激后的部分调节过程的示意图(其中A、B、C、D表示激素),图2表示神经系统对内分泌功能的三种调节方式(分别标记为甲、乙、丙,注:植物神经系统=自主神经系统),结合图1、图2所示,回答下列问题:(13分)
(1)人体在寒冷环境下,产生寒冷感觉的部位是______,图1中激素______(填字母)的分泌量明显增加,以增加______量,同时机体还可以通过皮肤血管收缩,______皮肤的血流量等变化以减少散热。
(2)当人在寒风中瑟瑟发抖,骨骼肌战栗,这属于______(填“条件”或“非条件”)反射,其中______两种激素共同来协调体温的升高。
(3)血糖______,一方面可以直接刺激胰岛B细胞,引起胰岛素分泌______,作用于肝脏肌肉合成______,同时抑制______的分解;
(4)另一方面也可以通过______模式(填“甲”“乙”或“丙”)调节分泌量,此时胰岛B细胞属于反射弧结构中的______。血糖平衡调节的方式是______调节。
28.经过长期研究,科学家发现胰岛素可以改善神经细胞的生理功能,其调节机理如图1所示,图2为图1的局部放大。请据图回答下列问题:(12分)
(1)血糖浓度正常范围是______。血糖浓度升高时细胞产生胰岛素,经过______运输至神经细胞周围,作为信使传递______,一经______接受并起作用后就______。
(2)由图1可知,胰岛素作用于神经细胞后可以______神经细胞死亡的数量,其主要机理包括:InR经激活后,可以______神经细胞凋亡:同时______胰岛素受体(InR)激活后,可以促进神经细胞轴突末梢释放______,作用于突触后膜上的受体,从而改善突触后神经元的形态与功能。人体中除了胰岛素以外,影响神经系统的发育和功能的激素还有______。
(3)由图2可知胰岛素与______结合后,经过细胞内信号转导,引起含GLUT的囊泡与细胞膜的融合,增加细胞膜上GLUT的含量,从而提高细胞对______的转运能力。
29.高脂饮食会引起肥胖,威胁机体健康,但肥胖个体常常难以控制住食欲。研究发现高脂肪饮食引发的肥胖与小鼠体内瘦素有关,科研人员对此展开了研究。(11分)
(1)瘦素是一种具有抑制食欲、减轻体重等功能的蛋白质类激素。瘦素由脂肪细胞内的______合成、______加工后,通过______方式分泌到细胞外,运输至下丘脑。瘦素与下丘脑神经细胞膜上的受体结合产生饱腹信号,______食欲,接受瘦素信号体现了神经细胞膜的______作用。
(2)研究发现,高脂饮食使下丘脑细胞产生的饱腹信号______,因而难以抑制食欲。蛋白酶P(蛋白酶有催化水解蛋白质的作用)是下丘脑中影响瘦素信号作用的一种关键蛋白。科研人员将野生型小鼠分为两组,一组饲喂一定量的高脂饮食,一组饲喂______的正常饮食。一段时间后,测定下丘脑神经组织中______的含量,结果如图甲所示。由实验结果可知,高脂饮食导致______。科研人员提出关于蛋白酶P影响瘦素信号作用的假说,机制如图乙所示。为验证假说,可以测定两组小鼠下丘脑神经细胞膜上的______数量作为检测指标。若高脂饮食组指标______(填“大于”或“等于”或“小于”)正常饮食组,可作为证实假说的证据之一。
相关试卷
这是一份[生物]天津市河东区天津市第四十五中学2024~2025学年高二上学期10月月考学试题(有答案),共9页。
这是一份甘肃省兰州新区贺阳高级中学2024-2025学年高二上学期第一次月考生物试卷(无答案),共6页。试卷主要包含了单选题,非选择题等内容,欢迎下载使用。
这是一份天津市河东区天津市第四十五中学2024-2025学年高二上学期10月月考生物试题,共7页。试卷主要包含了单选题,简答题等内容,欢迎下载使用。

