还剩3页未读,
继续阅读
江苏省高邮市2024-2025学年2025届高三(上)学期10月学情调研测试历史试卷
展开
这是一份江苏省高邮市2024-2025学年2025届高三(上)学期10月学情调研测试历史试卷,共6页。试卷主要包含了、选择题等内容,欢迎下载使用。
相关试卷
130,江苏省高邮市2023-2024学年高三上学期12月学情调研测试历史试题:
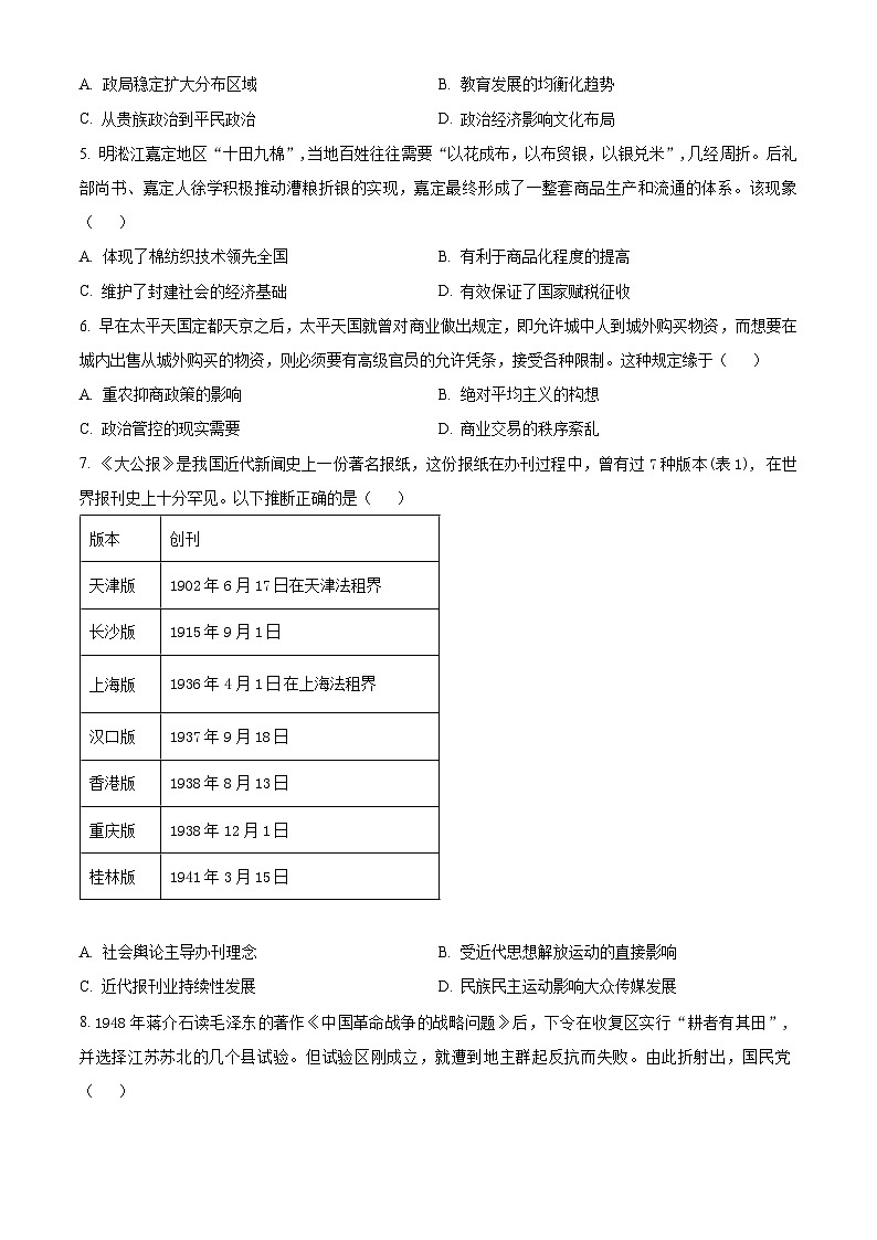
这是一份130,江苏省高邮市2023-2024学年高三上学期12月学情调研测试历史试题,共5页。试卷主要包含了12,本试卷分第Ⅰ卷和第Ⅱ卷两部分,1955年国务院规定等内容,欢迎下载使用。
江苏省扬州市高邮市2023-2024学年高一上学期12月学情调研测试历史试卷(含答案):
这是一份江苏省扬州市高邮市2023-2024学年高一上学期12月学情调研测试历史试卷(含答案),共22页。试卷主要包含了单选题,材料题等内容,欢迎下载使用。
江苏省扬州市高邮市2023-2024学年高三上学期12月学情调研测试历史试题:
这是一份江苏省扬州市高邮市2023-2024学年高三上学期12月学情调研测试历史试题,共6页。试卷主要包含了12,本试卷分第Ⅰ卷两部分,1955年国务院规定等内容,欢迎下载使用。

