还剩23页未读,
继续阅读
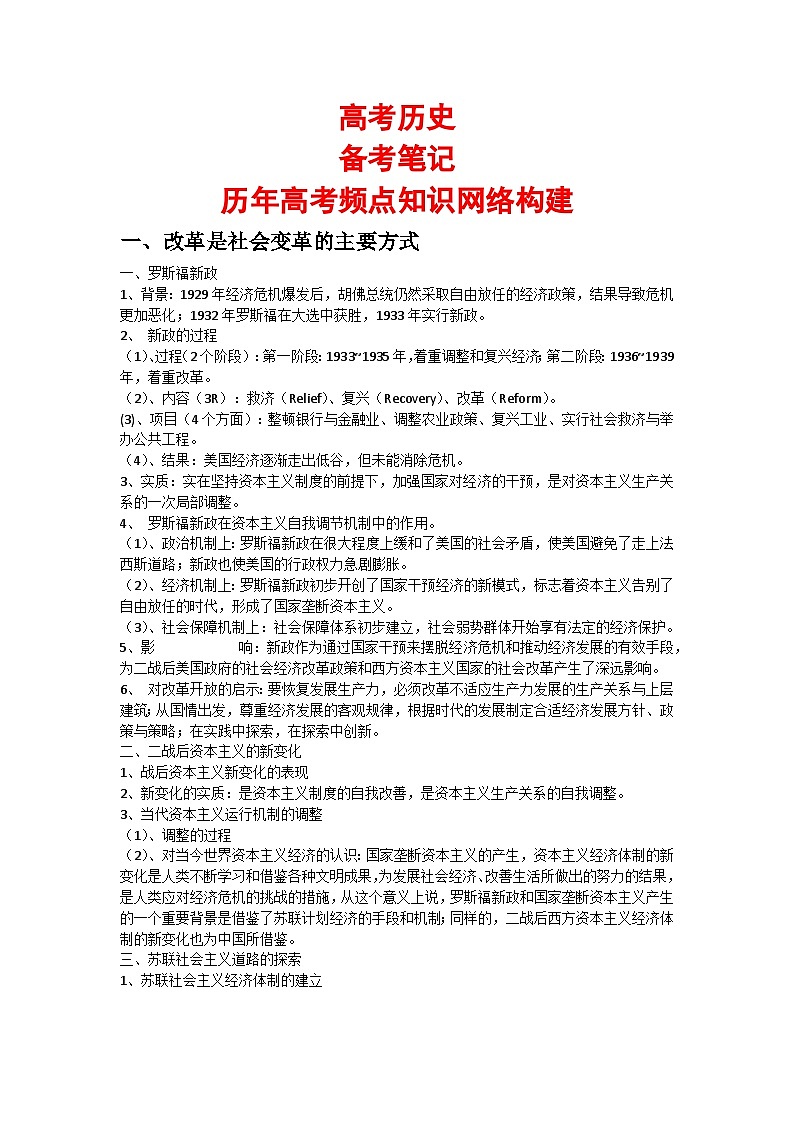
高考历史:备考笔记(历年高考频点知识网络构建)-学案
展开
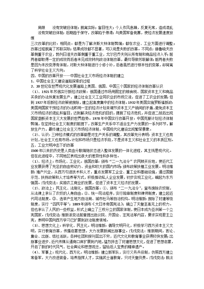
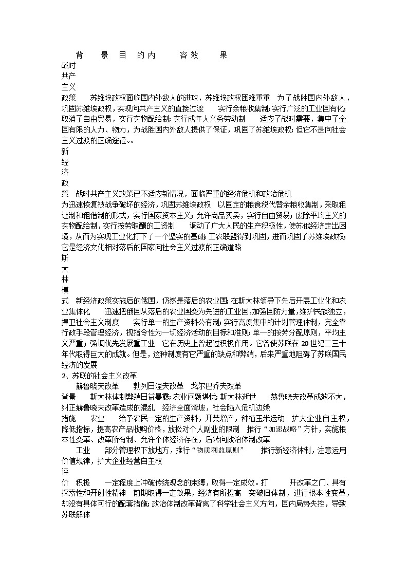
这是一份高考历史:备考笔记(历年高考频点知识网络构建)-学案,共26页。学案主要包含了改革是社会变革的主要方式,二战后资本主义的新变化,苏联社会主义道路的探索,工业文明冲击下的改革,中外历史人物评说等内容,欢迎下载使用。
相关学案
高中历史:备考笔记(掌握共性知识,争取答题正确)-学案:
这是一份高中历史:备考笔记(掌握共性知识,争取答题正确)-学案,共11页。学案主要包含了政治变革,古代中国国家的统一,政治人物,经济思想,古代中国民族融合的意义,古代中国对外关系,列强侵华与中国近代化的关系,民族资本主义工业历史地位等内容,欢迎下载使用。
高中历史:备考笔记(必修二复习笔记、提纲)-学案:
这是一份高中历史:备考笔记(必修二复习笔记、提纲)-学案,共43页。学案主要包含了复习笔记、提纲等内容,欢迎下载使用。
高中历史:备考笔记(必修一 复习笔记、提纲)-学案:
这是一份高中历史:备考笔记(必修一 复习笔记、提纲)-学案,共33页。学案主要包含了复习笔记、提纲等内容,欢迎下载使用。

