[地理][期末][期末]安徽省蚌埠市2023-2024学年高二下学期期末学业水平监测试题(解析版)
展开
这是一份[地理][期末][期末]安徽省蚌埠市2023-2024学年高二下学期期末学业水平监测试题(解析版),共13页。试卷主要包含了 民宿中炕流行起来的主要原因是, 图示地区最有可能位于, 该项目可以有效等内容,欢迎下载使用。
第Ⅰ卷 选择题(共50分)
本卷共25小题,每题2分,共50分。在每小题列出的四个选项中,只有一项符合题意,多选则该小题不得分。
为适应当地环境,各地的卧具(睡觉用的家具)有显著差异。炕起源于西汉,是我国北方农村白天进行休闲娱乐活动、晚上休息的“暖床”,多数地区都会用土坯垒筑,占整个房屋近一半的空间;南方用床,不同地区还衍生出竹、木等多种材质的床。随着取暖技术的提高,炕的作用越来越弱,但在北方民宿中,炕的建造逐渐流行起来。据此完成下面小题。
1. “南人住床,北人睡炕”的主要影响因素是( )
A. 气候类型B. 地形类型
C. 水文特征D. 自然资源
2. 民宿中炕流行起来的主要原因是( )
A. 建造难度较小B. 经久耐用
C. 体现地方文化D. 少占空间
【答案】1. A 2. C
【解析】
【1题详解】
结合材料可知,炕称之为“暖床”,“北人睡炕”主要是为适应寒冷的气候特征;我国南方地区为亚热带季风气候、热带季风气候,床便于通风降温。因此A正确,B、C、D错误。故选A。
【2题详解】
民宿为以体验地方特色为主的居住方式,因此主要是因为炕的文化意义,与建造难易、所用时间长短无关,所以C项正确,A、B项错误;结合材料信息“占整个房屋近一半的空间”可知,相对于床而言,炕所占空间大,所以D项错误。故选C。
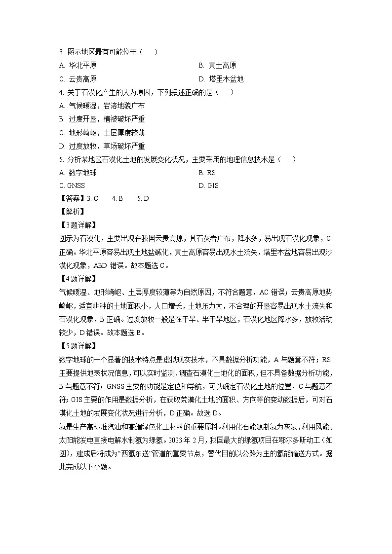
石漠化是指因水土流失而导致的地表土壤损失、基岩裸露的现象。下图示意石漠化景观。据此完成问题。
3. 图示地区最有可能位于( )
A. 华北平原B. 黄土高原
C. 云贵高原D. 塔里木盆地
4. 关于石漠化产生的人为原因,下列叙述正确的是( )
A. 气候暖湿,岩溶地貌广布
B. 过度开垦,植被破坏严重
C. 地形崎岖,土层厚度较薄
D. 过度放牧,草场破坏严重
5. 分析某地区石漠化土地的发展变化状况,主要采用的地理信息技术是( )
A. 数字地球B. RS
C. GNSSD. GIS
【答案】3. C 4. B 5. D
【解析】
【3题详解】
图示为石漠化,主要出现在我国云贵高原,其石灰岩广布,降水多,易出现石漠化现象,C正确。华北平原容易出现土地盐碱化,黄土高原容易出现水土流失,塔里木盆地容易出现沙漠化现象,ABD错误。故本题选C。
【4题详解】
气候暖湿、地形崎岖、土层厚度较薄等为自然原因,不符合题意,AC错误;云贵高原地势崎岖,适宜耕种的土地面积小,人口增长,土地压力大,不合理的开垦容易出现水土流失和石漠化现象,B正确。过度放牧一般是在干旱、半干旱地区,石漠化地区降水多,放牧活动较少,D错误。故本题选B。
【5题详解】
数字地球的一个显著的技术特点是虚拟现实技术,不具数据分析功能,A与题意不符;RS主要提供地表状况信息,可以实时监测、调查石漠化土地化的面积,但不具备数据分析功能,B与题意不符;GNSS主要的功能是定位和导航,可以确定石漠化土地的位置,C与题意不符;GIS主要的作用是数据分析,在获取荒漠化土地的面积、方向等的变动数据后,可对石漠化土地的发展变化状况进行分析,D正确。故选D。
氢是生产高标准汽油和高端绿色化工材料的重要原料。利用化石能源制氢为灰氢,利用风能、太阳能发电直接电解水制氢为绿氢。2023年2月,我国最大的绿氢项目在鄂尔多斯动工(如图),建成后将成为“西氢东送”管道的重要节点,替代目前以公路为主的氢能输送方式。据此完成以下小题。
6. 该绿氢项目选址在鄂尔多斯的主要原因是当地( )
A. 清洁能源丰富B. 土地面积辽阔
C. 重工业基础雄厚D. 生产协作条件好
7. 推测未来鄂尔多斯绿氢项目发展最大瓶颈是( )
A. 市场竞争激烈B. 运力不足
C. 水资源紧张D. 技术革新慢
8. 该项目可以有效( )
A. 消除东部化石能源使用B. 降低东部氢气使用成本
C. 缩短内地氢气运输距离D. 改变我国能源消费结构
【答案】6. A 7. C 8. B
【解析】
【6题详解】
依据材料可知,绿氢生产需要利用风能、太阳能大量发电,当地温带大陆性气候,有丰富的风能和太阳能作为能源,A正确。重工业基础雄厚、土地面积辽阔、生产协作条件好都不是主要原因,BCD错误。故选A。
【7题详解】
依据材料分析绿氢生产需要电解大量水,而本地水资源并不丰富,未来绿氢项目的发展主要面临的问题水资源紧张,C正确。市场竞争、运力、技术革新等虽然也会有影响,但水资源紧张是更为突出的问题,排除ABD。故选C。
【8题详解】
减少东部制氢的化石能源消耗,但不是消除化石能源消耗,A错误;目前氢能的运输方式是以公路为主,管道运输单位运输成本低于公路,B正确;绿氢输送与之前的公路运输相比,输送距离并未发生变化,C错误;采用新能源制氢,优化了能源消费结构,而不是改变能源结构,D错误。故选B。
山东省济宁市煤炭资源丰富,是国家重要的能源基地,也是典型的粮煤复合区,地下煤田和地上良田的重合率达80%以上。这座因煤而兴的城市,也因煤而“伤”。目前全市由于采煤造成的土地塌陷已达43万亩,预计将有近20万居民被迫搬迁,人们对因采“黑金”而变成的“黑洞”,感到无奈;期待着“沧海”变成“金池”……据此完成下面小题。
9. 该市发展过程中出现的主要问题是因为( )
A 生态环境脆弱,限制煤炭开发B. 产业结构单一,生态环境恶化
C. 水源严重短缺,农业发展不足D. 劳动人口不足,经济发展缓慢
10. 有关采煤造成的塌陷区对济宁市产生的影响,说法合理的是( )
A. 威胁人们生产生活安全B. 缓解城市发展空间不足
C. 引导人口空间合理分布D. 恢复良田解决人地矛盾
11. 该市对采煤塌陷程度不大的地区综合治理可采取的措施是( )
A. 平整为农用地模式B. 发展立体农业和旅游业
C. 禁止煤炭资源开发利用D. 提高煤炭经济附加值
【答案】9. B 10. A 11. A
【解析】
【9题详解】
根据材料,该市是因煤兴起的城市,属于矿业城市。发展过程中以煤炭开采为主,地面塌陷,出现的主要问题是因为产业结构单一,生态环境恶化,B正确;该地没有限制煤炭开发,A错误;济宁市水源比较充足,农业发展条件优越,C错误;该地劳动人口充足,D错误。故选B。
【10题详解】
采煤造成的塌陷区威胁人们生产生活安全,导致人口搬迁,A正确;坍陷面积扩大,加重城市发展空间不足,B错误;导致人口空间分布不合理,C错误;导致良田破坏,加重人地矛盾,D错误。故选A。
【11题详解】
该市对采煤塌陷程度不大的地区综合治理可采取的措施是平整为农用地模式,A正确;不适宜发展立体农业,B错误;禁止煤炭资源开发利用不切实际,C错误;塌陷区已经开采,不能提高煤炭经济附加值,D错误。故选A。
莱茵河源自阿尔卑斯山,流经瑞士、法国、德国、荷兰等18个国家,沿岸工业发达。1950年流域内9个国家自发成立莱茵河保护国际委员会,之后采取截弯取直等一系列措施,防洪效果显著,但近年来对部分河流裁直变弯,以促进流域生态修复与改善。据此完成下面小题。
12. 成立委员会的最初目的是( )
A. 防洪发电B. 改善水质
C. 改善航运D. 保证供水
13. 对莱茵河裁弯取直可能使河流( )
A. 下游含沙量增加B. 河道摆动空间增大
C. 生物多样性增加D. 下游防洪压力减少
14. 近年来,委员会对人工改造河流实施裁直变弯的主要目的是( )
A. 增加河道长度B. 减少河流的侵蚀
C. 提高土壤肥力D. 维持生态需水量
【答案】12. B 13. A 14. D
【解析】
【12题详解】
材料信息“1950年流域内九个国家自发成立莱茵河保护国际委员会,之后采取截弯、取直等一系列措施,防洪效果显著,但近年来对部分河流裁直变弯,以促进流域生态修复与改善。”抓住“之后”二字,A错误;根据材料信息“莱茵河流经瑞士等18个国家,沿岸工业发达”,容易出现水污染,所以最初目的是改善水质。B正确;莱茵河本身航运条件较高,因此并不是为了改善航运,C错误;欧洲西部降水较多,水资源充足,因此并不是为了供水,D错误。故选B。
【13题详解】
由材料分析可知,裁弯取直会导致河流侵蚀能力增强,携带泥沙含量增加,使下游含沙量增大,A正确;裁弯取直之后会导致河流摆动空间缩小,B错误;截弯取直后,河流流域面积减小,生物多样性减少,C错误;裁弯取直之后会导致水流汇集速度快,下游防洪压力增大,D错误。故选A。
【14题详解】
由材料可知,人工改造河流实施裁直变弯,河道变长变弯,维持生态需水量,以促进流域生态修复与改善,D正确;人工改造河流实施裁直变弯增加了河流侵蚀能力,B错误;增加河流长度和提高土壤肥力并不是主要目的,AC错误。故选D。
某集团是全球领先的精密仪器制造商,总部位于瑞士。2015年,该集团在上海设立国际物流亚太分拨中心,集聚并分送原产于全球各地的零部件。以前该集团在韩国设立的分公司直接向美国工厂采购零部件,现在韩国分公司的零部件转由上海分拨中心代购。据此完成下面小题。
15. 该集团在韩国投资设立分公司的主要目的是( )
A. 降低生产成本B. 扩大消费市场
C. 利用当地原料D. 打造品牌优势
16. 上海成为该集团的国际物流亚太分拨中心的优势条件是( )
A. 交通运输发达,货物集散快B. 城市用地充足,仓储空间大
C. 濒临海洋,水运廉价、便利D. 经济发达,消费市场广阔
17. 韩国分公司零部件由过去的直接采购转由上海分拨中心代购的益处是( )
A. 发展多元采购B. 防止仪器磨损
C. 降低贸易成本D. 减少产品库存
【答案】15. B 16. A 17. C
【解析】
【15题详解】
根据材料,分析题设,该集团是全球领先的精密仪器制造商,以前该集团在韩国设立的分公司直接向美国工厂采购零部件,然后在韩国组装成成品、销售,所以该集团在韩国设立分公司的主要目的是扩大消费市场;降低生产成本、打造品牌优势、利用当地原料三个方面都不是主要目的,B对,A、C、D错。故选B。
【16题详解】
根据材料分析题设,国际物流分拨中心要求交通便捷,货物集散速度快捷,上海是我国重要的交通枢纽,铁路、公路、航空、海运、内河航运条件优越,便于货物快速的集散、分拨,A对;上海的城市用地紧张,B错;经济发达,消费市场广阔是上海的优势条件,濒临海洋,水运廉价、便利也是上海的优势条件,但是这两点都不是国际物流亚太分拨中心的优势,C、D错。故选A。
【17题详解】
根据材料可知,以前该集团在韩国设立的分公司直接向美国工厂采购零部件,现在韩国分公司的零部件转由上海分拨中心代购;直接向美国工厂采购零部件,由于距离远,增加了物流和贸易成本,转由上海分拨中心代购可以降低贸易成本,获得更好的经济效益,C对;韩国分公司并没有向系统外的其他公司采购,不存在多元采购的事情,A错;如果仪器磨损,分公司可以退回厂家,直接从美国工厂采购也好,在上海分拨中心采购也好,都可能出现仪器磨损的事情,B错;减少产品库存,是对上海分拨中心的益处,不是韩国分公司产生的益处,D错。故选C。
福建“北水南调”工程以引用大樟溪水源为主,从闽江竹岐水源点建抽水泵站引水补充,向福清,平潭、长乐等地输水。下图示意福建“北水南调”工程线路。完成下面小题。
18. 平潭需要大量引入水源的主要原因有( )
①岛屿集水面积小 ②地势陡峻,取水困难
③降水少,季节分配不均 ④社会经济发展,需水量增加
A. ①②B. ②③
C. ③④D. ①④
19. 福建“北水南调”工程( )
A. 水库调节水源较稳定B. 全程可以自流引水
C. 沿线地区地形平坦D. 全线封闭,减少蒸发
【答案】18. D 19. A
【解析】
【18题详解】
平潭位于岛屿,岛屿上河流短小,集水面积小,淡水资源缺乏,①正确;平潭岛地势低平,中部略高,②错误;平潭属于亚热带季风气候,降水多,③错误;由于经济的发展,需水量大,因此需要调水,④正确。综上所述,D正确,ABC错误。故选D。
【19题详解】
由图示可知沿线多水库、河流,水源比较稳定,A正确;由材料可知,该调水工程从闽江竹岐水源建抽水泵引水补充,要经过泵站提水方可,B错误;该工程位于福建,沿线地形以山地丘陵为主,C错误;北水南调工程,并不是全线管道输送,无法做到全线封闭减少蒸发,D错误。故选A。
2023年1月23日开港的尼日利亚莱基港是随着我国“一带一路”倡议的推进,由中国企业承建的深水港。该港由中资企业控股,是几内亚湾地区最大的深水港。如图为莱基港示意图。据此完成以下小题。
20. 尼日利亚经各铁路线运往莱基港出口的大量货物有( )
A. 石油、木料、家电B. 机械设备、建材、水泥
C. 咖啡、矿砂、木材D. 煤炭、活牲口、渔产品
21. 中尼共建深水港,在港口建设过程中,尼日利亚方可提供的服务是( )
①港务技术咨询 ②港口日常巡逻 ③港口看管护 ④港口建设规划
A. ①②B. ②③
C. ③④D. ①④
【答案】20. C 21. B
【解析】
【20题详解】
尼日利亚经济较为落后,通过各铁路线运往莱基新港出口的大量货物多为初级工业品和热带农产品,如咖啡、矿砂、木材、石油等,C正确;家电、机械设备属于工业制成品,技术要求较高,尼日利亚难以大量生产,AB错误;读图可知尼日利亚石油资源丰富,煤炭资源缺乏,D错误。故选C。
【21题详解】
根据材料信息可知,与尼日利亚合作,中方属于发达地区,可提供技术指导、港口规划、资金支持、港口建设等技术含量较高的港口业务,尼日利亚具有劳动力、土地、基础设施以及原材料的优势,可利用充足劳动力展开港口日常巡逻、港口看管护等,②③正确;港务技术咨询和港口建设规划技术要求高,可由中方负责,①④错误,综上所述,B正确,ACD错误。故选B。
从七星农场“北大荒精准农业农机中心”到“万亩大地号”,再到“北大荒建三江国家科技园区”,所到之处,满溢着“中国饭碗装中国粮”的豪情壮志。北大荒建三江国家科技园区科研人员为七星农场的土壤化验工作做出巨大贡献,农场122万亩耕地所使用的优良品种、最佳施肥模式、施肥比例以及防病、防虫、灭草配方全部出自这里,全场优质品种覆盖率实现了100%。据此完成以下小题。
22. “中国饭碗装中国粮”实现的关键是稳住我国粮食的( )
A. 成本投入B. 种植类型
C. 储备数量D. 销售价格
23. 七星农场全场优质品种覆盖率实现了100%,对我国粮食生产的主要影响是( )
A. 藏粮于技,加快优良品种推广B. 藏粮于地,确保粮食耕种面积
C. 藏粮于民,保障粮食自给自足D. 藏粮于市,扩大粮食流通范围
【答案】22. C 23. A
【解析】
【22题详解】
根据信息可知,所到之处,满溢着“中国饭碗装中国粮”的豪情壮志,关键是稳住我国粮食数量,稳住我国粮食数量的关键是稳住并提升粮食产量和储备,C正确,种植类型多,并不代表粮食总量多,B错误;稳成本投入不利于粮食生产效率和产量的提升,A错误;稳销售价格,不利于农民种植积极性的提高,有可能导致种植面积减少,D错误。故选C。
【23题详解】
根据材料和题干信息可知,七星农场所使用的优良品种主要是得益于三江国家科技园的科学技术,科技实现了品种改良和良种培育,属于利用科学技术提升粮食产量,藏粮于技,A正确;品种的改良不是由种植面积、种植积极性以及流通范围影响和决定的,BCD错误。故选A。
2023年,国内首个“海上风电+海洋牧场”示范项目在山东省莱州湾启动,该项目是将鱼类养殖网箱、贝藻养殖筏架固定在风力发电机的地基之上,通过海上风电底座的“鱼礁化”实现多功能于一体的现代渔业综合体。如图为“海上风电+海洋牧场”示意图。据此完成以下小题。
24. 与传统渔场相比,海洋牧场可以( )
A. 拓展海洋空间利用范围B. 加大能源消耗,增加碳排放
C. 改善海洋生态环境D. 避免自然灾害对渔业的影响
25. 山东省为实现现代化海洋牧场经济建设可采取的措施是( )
A. 发展休闲生态旅游B. 加强港口建设,扩大国际市场
C. 积极引进外来优质物种D. 控制海洋牧场的规模
【答案】24. C 25. A
【解析】
【24题详解】
由材料可知,海洋牧场是将鱼类养殖网箱、贝藻养殖筏架固定在风力发电机的地基之上,通过海上风电底座的“鱼礁化”实现多功能于一体的现代渔业综合体,有助于提高海洋碳汇能力,减少碳排放量;可以减少污染,改善海洋生态环境,B错误,C正确;并不能拓展海洋空间利用范围与避免自然灾害对渔业的影响,AD错误;故选C。
【25题详解】
现代化海洋牧场可以利用其优势发展休闲生态旅游,促进第三产业发展,增加经济收益,A正确;加强港口建设,会影响海洋牧场的建设,B错误;积极引进外来优质物种,可能会破坏海洋原有生态环境,C错误;控制海洋牧场的规模不利于经济可持续发展,D错误;故选A。
第Ⅱ卷 非选择题(共50分)
26. 阅读图文材料,完成下列要求。
宋代景德镇是中国瓷器中心,其制出的青白瓷,因其品质优越而闻名天下。过去景德镇瓷器主要通过昌江河流运到沿海港口,再销往我国及世界各地。20世纪80年代初,随着景德镇瓷土数量减少和广东省佛山市引进先进陶瓷工业生产线,景德镇传统手工作坊大量关闭,中国陶瓷生产中心南迁。2009年,景德镇市(下图)被国家列为资源枯竭型城市。
(1)说明宋代景德镇成为中国“瓷都”的优势条件。
(2)20世纪80年代初,与佛山相比,景德镇瓷器市场竞争力较弱,请从景德镇自身的角度分析原因。
(3)随着资源枯竭,景德镇面临转型。有专家认为景德镇应积极引进机械工业制瓷技术,生产日用瓷器。也有专家认为景德镇应继续保持以家庭为单位的作坊经济,发展艺术瓷器。你赞同哪种观点?请说出理由。
【答案】(1)本地高岭土矿资源丰富;手工制瓷技术先进;有昌江河流流经,对外交通便利。(其他答案合理即可)
(2)景德镇手工制瓷,生产成本高;缺乏改革开放政策,难以获得资金、技术支持。(其他答案合理即可)
(3)答案一:引进:机械制瓷技术生产规模大,速度快,成本低,质量好。生产日用瓷器,市场需求量大。
答案二:保持:历史悠久,传统工艺精湛;艺术瓷器,市场价格高,利润空间大;利于历史文化的传承,打造不可替代的千年文化古镇。(其他答案合理即可)。
【解析】
【小问1详解】
由图可知,景德镇有丰富的高岭土矿,为陶瓷制作提供丰富的原材料;由材料可知,制出的青白瓷,因其品质优越而闻名天下,可知其制作陶瓷的技术先进;有昌江河流流经,对外交通便利,方便产品的输出。
【小问2详解】
由材料可知,景德镇的制作仍保持手工制作,制作的效率低,制作成本高,市场竞争力弱;缺乏国家的政策优惠,难以获得资金、技术的支持,缺乏发展的动力。
【小问3详解】
引进:机械工业制瓷技术可以扩大生产规模,大幅提高生产效率,从而增加产量,满足市场对日用瓷器的大量需求。机械化生产可以降低单位产品的生产成本,包括原材料、人力、时间等方面的成本。这有助于景德镇的瓷器 在市场上获得价格优势,提高竞竟争力。保持(不引进):景德镇的制瓷历史悠久,保持传统的制作有利于传统工艺精湛传承;手工作品的艺术瓷器,市场价格高,利润空间大;利于历史文化的传承,打造不可替代的千年文化古镇。
27. 阅读图文材料,完成下列要求。
中欧班列是指往返于中国与欧洲及“一带一路”沿线各国的集装箱国际铁路联运班列。截至2018年6月底,中欧班列累计开行量已突破9000列,运送货物近80万标箱,国内开行城市48个,到达欧洲14个国家、42个城市,运输网络覆盖亚欧大陆的主要城市。如图为中欧班列线路示意图。
(1)中国与西欧地区的货物运输主要有海运、空运和陆路铁路运输三种运输方式。简述与海运相比,中欧班列的突出优点。
(2)分析中欧班列停靠城市多集中在欧洲的原因。
【答案】(1)运距短;速度快;安全性高;受自然环境影响小,连续性好;能覆盖较多的内陆地区。
(2)中国与欧洲的贸易量大、商品结构互补性大;途径的欧洲国家经济发达,能提供更多的货源和更广阔的市场。
【解析】
【小问1详解】
不同的运输方式有不同的特点,具体可分为运量、运费、速度、灵活性、连续性、稳定性等。中欧班列属于铁路运输,与海运相比,运距短、速度快;海运易受天气状况影响,而铁路运输安全性高;铁路受自然环境影响小,连续性好;能覆盖较多的内陆地点。
【小问2详解】
中欧班列停靠城市主要考虑经济发展水平、运输需求等。中欧班列是货运专列,中国与欧洲的贸易量大,商品结构互补性大;途经的欧洲国家经济发达,货运需求量大,能提供更多的货源和更广阔的市场。
28. 阅读图文材料,完成下列要求。
稀土是重要的战略性金属资源。我国是全球最大的稀土生产国、消费国和供应国,拥有世界上最完善的稀土工业体系,对外稀土出口量占全球出口量80%以上。2012年前,我国曾大规模廉价出口稀土原料及初级加工产品。2012年我国开始对稀土实施国家储备制度,稀土管理逐渐走向专业化,稀土材料作为国家重点发展的新材料,逐步注重产品深加工,中国稀土贸易结构也随之发生变化。表1为2020年中国稀土产量地区占比,如图示意2008~2018年中国稀土贸易产品结构变化。
表1 2020年中国稀土产量地区占比
(1)简述我国稀土资源的空间分布特点。
(2)分析2012年中国对稀土实施国家储备制度的原因。
(3)随着我国稀土产业的进一步发展,有学者建议进一步调整稀土产业政策,减少国内稀土资源开采并拓宽稀土进口渠道。你是否赞同,请表明观点并说明理由。
【答案】(1)空间分布不均,北多南少;集中分布于内蒙古、四川。
(2)稀土是不可再生资源,储量有限;原有加工方式粗放,资源利用率低;2012年前以原材料和初级加工产品为主,产品附加值低;随着经济发展,我国对稀土需求不断增加,资源供需矛盾日益加剧。
(3)赞同:保护国内稀土资源,维护国家资源安全;节约环境成本,改善国内生态环境;推动稀土产业进一步优化升级,维持国内稀土产业稳定发展。不赞同:我国稀土储量大,资源禀赋好;国际市场稀土价格不稳定;大量进口稀土不利于我国建设稀土全产业链。
【解析】
【小问1详解】
读表格可知,我国稀土资源空间分布不均,其中内蒙古占比53.6% ,北多南少,南方四川占比较大,其余的福建、广东、广西等占比较小,集中分布于内蒙古、四川。
【小问2详解】
由材料可知,2012年前,我国曾大规模廉价出口稀土原料及初级加工产品。2012年我国开始对稀土实施国家储备制度,稀土管理逐渐走向专业化,稀土材料作为国家重点发展的新材料,逐步注重产品深加工,所以2012年中国对稀土实施国家储备制度是因稀土是不可再生资源,储量有限,大量出口会造成资源短缺;原有加工方式粗放,资源利用率低,造成资源浪费;2012年前以原材料和初级加工产品为主,产品附加值低,经济收益较低;随着经济发展,我国对稀土需求不断增加,资源供需矛盾日益加剧,储备稀土有助于保障资源安全。
【小问3详解】
此题为开放性试题,赞同的理由主要从国家资源安全、环境保护与经济发展的角度作答,进一步调整稀土产业政策,减少国内稀土资源开采并拓宽稀土进口渠道可以保护国内稀土资源,维护国家资源安全,有助于资源可持续利用;减少开采,可以节约环境成本,改善国内生态环境;增加稀土进口,增加稀土资源数量推动稀土产业进一步优化升级,维持国内稀土产业稳定发展。不赞同主要从资源特性与过度依赖进口会带来的问题的角度作答,我国是全球最大的稀土生产国,我国稀土储量大,资源禀赋好;国际市场稀土价格不稳定,大量进口不利于产业发展;大量进口稀土受国际稀土资源的限制,不利于我国建设稀土全产业链。
地区
内蒙古
福建
江西
山东
湖南
广东
广西
四川
云南
占比(%)
53.6
2.7
6.4
3.1
1.4
2.0
1.9
28.8
0.1
相关试卷
这是一份安徽省蚌埠市2023-2024学年高二下学期7月期末考试地理试卷(Word版附解析),共21页。试卷主要包含了 民宿中炕流行起来的主要原因是, 图示地区最有可能位于, 该项目可以有效等内容,欢迎下载使用。
这是一份安徽省蚌埠市2023-2024学年高二下学期7月期末地理试题,共4页。
这是一份蚌埠市2022-2023学年度第二学期期末学业水平监测高一地理,共6页。

