[生物]2025届河北省邯郸市高三上学期第一次调研检测月考(解析版)
展开
这是一份[生物]2025届河北省邯郸市高三上学期第一次调研检测月考(解析版),共23页。
1.答卷前,考生务必将自己的姓名、班级、考生号、考场号、座位号填写在答题卡上。
2.回答选择题时,选出每小题答案后,用铅笔把答题卡上对应题目的答案标号涂黑。如需改动,用橡皮擦干净后,再选涂其他答案标号。回答非选择题时,将答案写在答题卡上。写在本试卷上无效。
3.考试结束后,将本试卷和答题卡一并交回。
一、单项选择题:本题共13小题,每小题2分,共26分。在每小题给出的四个选项中,只有一项是符合题目要求的。
1.蛋白质是生命活动的主要承担者,下列有关叙述正确的是( )
A.细胞分化和细胞凋亡过程中,细胞中蛋白质的种类和数量都会发生变化
B.消化酶、抗体等蛋白质在细胞内合成后,释放到内环境中发挥作用
C.基因指导蛋白质合成的过程中,在解旋酶的作用下DNA会发生解螺旋
D.在酸性条件下,蛋白质的空间结构都会受到破坏而失去活性
【答案】A
【分析】蛋白质结构多样性与组成蛋白质分子的氨基酸的种类、数目、排列顺序和肽链盘区折叠及其形成的空间结构有关;蛋白质变性是指蛋白质在某些物理和化学因素作用下其特定的空间构象被改变,从而导致其理化性质的改变和生物活性的丧失,这种现象称为蛋白质变性,变性是不可逆的。
【详解】A、细胞分化的实质是基因的选择性表达,即转录和翻译过程,细胞凋亡是由基因所决定的细胞自动结束生命的过程,细胞分化和细胞凋亡过程中,细胞中蛋白质的种类和数量都会发生变化,A正确;
B、溶酶体中的水解酶属于消化酶,但其在细胞内发挥作用,唾液淀粉酶和胰蛋白酶属于消化酶,它们在细胞内合成后被释放到体外发挥作用而不是内环境,B错误;
C、基因指导蛋白质合成的过程中,即转录和翻译过程,在RNA聚合酶的作用下DNA会发生解螺旋,而DNA复制过程中,在解旋酶的作用下DNA会发生解螺旋,C错误;
D、胃蛋白酶化学本质是蛋白质,其最适pH为1.5-2,其在酸性条件下空间结构没有受到破坏,且能发挥作用,可见,并不是所有蛋白质在酸性条件下,其空间结构都会受到破坏而失去活性,D错误。
故选A。
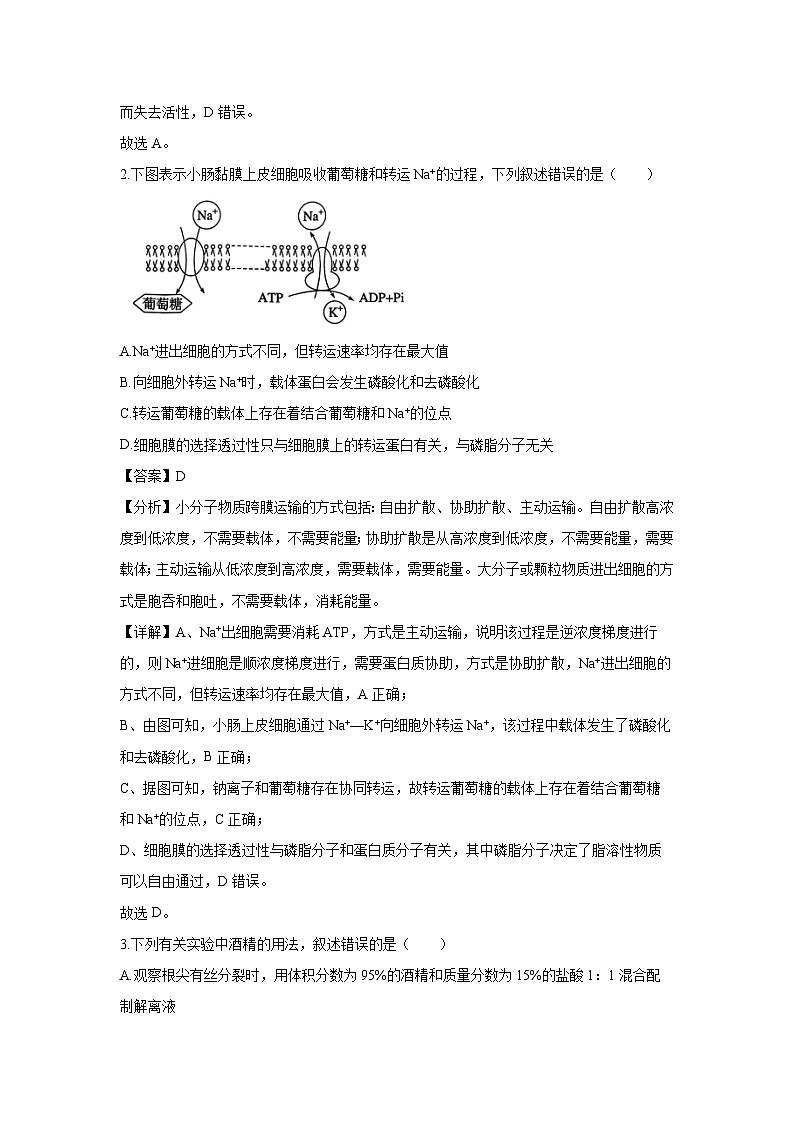
2.下图表示小肠黏膜上皮细胞吸收葡萄糖和转运Na+的过程,下列叙述错误的是( )
A.Na+进出细胞的方式不同,但转运速率均存在最大值
B.向细胞外转运Na+时,载体蛋白会发生磷酸化和去磷酸化
C.转运葡萄糖的载体上存在着结合葡萄糖和Na+的位点
D.细胞膜的选择透过性只与细胞膜上的转运蛋白有关,与磷脂分子无关
【答案】D
【分析】小分子物质跨膜运输的方式包括:自由扩散、协助扩散、主动运输。自由扩散高浓度到低浓度,不需要载体,不需要能量;协助扩散是从高浓度到低浓度,不需要能量,需要载体;主动运输从低浓度到高浓度,需要载体,需要能量。大分子或颗粒物质进出细胞的方式是胞吞和胞吐,不需要载体,消耗能量。
【详解】A、Na+出细胞需要消耗ATP,方式是主动运输,说明该过程是逆浓度梯度进行的,则Na+进细胞是顺浓度梯度进行,需要蛋白质协助,方式是协助扩散,Na+进出细胞的方式不同,但转运速率均存在最大值,A正确;
B、由图可知,小肠上皮细胞通过Na+—K+向细胞外转运Na+,该过程中载体发生了磷酸化和去磷酸化,B正确;
C、据图可知,钠离子和葡萄糖存在协同转运,故转运葡萄糖的载体上存在着结合葡萄糖和Na+的位点,C正确;
D、细胞膜的选择透过性与磷脂分子和蛋白质分子有关,其中磷脂分子决定了脂溶性物质可以自由通过,D错误。
故选D。
3.下列有关实验中酒精的用法,叙述错误的是( )
A.观察根尖有丝分裂时,用体积分数为95%的酒精和质量分数为15%的盐酸1:1混合配制解离液
B.进行果酒发酵时,发酵瓶等器具可用体积分数为70%的酒精消毒
C.提取DNA时,用冷却的体积分数为95%的酒精溶解DNA
D.土壤中小动物类群丰富度的调查中,可利用体积分数为70%的酒精杀死并保存体型较小的动物
【答案】C
【分析】一、制作果酒果醋中,将发酵瓶、榨汁机等器具用洗洁精清洗干净,并用体积分数为70%的酒精消毒,晾干备用。
二、DNA不溶于酒精,但某些蛋白质溶于酒精,利用这一原理,可以初步分离DNA与蛋白质。
【详解】A、观察根尖有丝分裂时,用解离液使组织中的细胞相互分离开来,用体积分数为95%的酒精和质量分数为15%的盐酸1:1混合配制解离液,A正确;
B、制作果酒果醋中,将发酵瓶、榨汁机等器具用洗洁精清洗干净,并用体积分数为70%的酒精消毒,晾干备用,B正确;
C、DNA不溶于酒精,但某些蛋白质溶于酒精;提取DNA时,用冷却的体积分数为95%的酒精析出DNA,C错误;
D、土壤中小动物类群丰富度的调查中,采集的小动物可以放入体积分数为70%的酒精溶液中,也可放入试管中,D正确。
故选C。
4.下图表示某动物体内正在分裂的两个细胞,其中图2是图1细胞分裂产生的子细胞。下列叙述错误的是( )
A.基因的分离定律和自由组合定律发生在图1细胞所处的时期
B.图1细胞为初级卵母细胞,染色体数与核DNA数的比为1:2
C.进行核移植时,应选择图2时期的细胞进行去核
D.图1细胞进行减数分裂产生的卵细胞基因型为ad
【答案】C
【分析】分析题图可知,图1细胞质不均等分裂,同源染色体分离,非同源染色体自由组合,处于减数第一次分裂后期,该细胞为初级卵母细胞;图2没有同源染色体,着丝粒分裂,姐妹染色体单体分离成为独立的染色体,处于减数第二次分裂后期。
【详解】A、图1中同源染色体分离,非同源染色体自由组合,处于减数第一次分裂后期,基因的分离定律和自由组合定律发生在图1细胞所处的时期,A正确;
B、A项分析可知,图1处于减数第一次分裂后期,且细胞质不均等分裂,为初级卵母细胞,染色体数与核DNA数的比为1:2,B正确;
C、进行核移植时,应选择次级卵母细胞去核,而图2属于减数第二分裂后期,且细胞质均等分裂,为第一极体(A项分析可知,该动物为雌性),C错误;
D、A项分析可知,图1为初级卵母细胞,其分裂后产生的次级卵母细胞含有a和d,次级卵母细胞继续分裂产生卵细胞基因型为ad,D正确。
故选C。
5.染色体的主要组成成分为DNA和组蛋白,组蛋白发生乙酰化可以减弱组蛋白与DNA的结合,使DNA裸露出来。下列叙述正确的是( )
A.组蛋白发生乙酰化和DNA发生甲基化对基因表达的影响相同
B.与原癌基因结合的组蛋白发生乙酰化,可能会增加细胞癌变的概率
C.组蛋白乙酰化引起的性状改变不能遗传给子代
D.在大肠杆菌体内也可以发生组蛋白乙酰化过程
【答案】B
【分析】表观遗传是指生物体的碱基序列保持不变,但基因的表达和表型发生了可遗传变化的现象,即基因型未发生变化而表型却发生了改变,如DNA的甲基化、构成染色体的组蛋白发生甲基化、乙酰化等修饰。
【详解】A、组蛋白的乙酰化会弱化组蛋白和DNA的相互作用,使得染色体结构松散,对相关基因的转录水平具有促进作用,而DNA的甲基化会抑制基因的转录过程,所以二者对基因表达的效应不同,A错误;
B、细胞癌变的根本原因是原癌基因和抑癌基因的突变,与原癌基因结合的组蛋白发生乙酰化,可能会增加细胞癌变的概率,B正确;
C、组蛋白的乙酰化属于表观遗传,表观遗传是指生物体的碱基序列保持不变,但基因的表达和表型发生了可遗传变化的现象,所以组蛋白乙酰化引起的性状改变能遗传给子代,C错误;
D、大肠杆菌是原核生物,没有染色体,因此不存在组蛋白的乙酰化,D错误。
故选B。
6.某基因转录的模板链上编码2个氨基酸的碱基序列为5'-ACGGAT-3',相关叙述正确的是( )
A.该基因转录时,RNA聚合酶移动的方向为模板链的5'→3'
B.该基因表达时,mRNA上所有编码氨基酸的密码子均能被tRNA识别
C.该基因转录和翻译过程均发生碱基互补配对,且配对方式完全相同
D.翻译时,运输该基因编码的2个氨基酸的tRNA上的反密码子分别为5'-GCA-3'和5'-UAG-3'
【答案】B
【分析】一、基因表达的过程包括转录和翻译:
转录:在RNA聚合酶的催化下,以DNA一条链为模板,按照碱基互补配对原则,合成RNA的过程。
翻译:在细胞质中,以信使RNA为模板,合成具有一定氨基酸顺序的蛋白质的过程。
二、将氨基酸运送到“生产线”上去的“搬运工”,是另一种RNA--tRNA。tRNA的种类很多,但是,每种tRNA只能识别并转运一种氨基酸。tRNA比mRNA小得多,分子结构也很特别:RNA链经过折叠,看上去像三叶草的叶形,其一端是携带氨基酸的部位,另一端有3个相邻的碱基。每个tRNA的这3个碱基可以与mRNA上的密码子互补配对,叫作反密码子。
【详解】A、该基因转录时,在RNA聚合酶的催化下,以DNA一条链为模板,按照碱基互补配对原则合成RNA,合成的RNA延伸方向为5'→3',而RNA聚合酶移动的方向为模板链的3'→5',A错误;
B、该基因表达时,mRNA上所有编码氨基酸的密码子均能被tRNA识别,密码子与tRNA上的反密码子互补配对,tRNA将携带的氨基酸放到对应的位置上,从而合成具有一定氨基酸序列的蛋白质,B正确;
C、转录和翻译过程的碱基互补配对方式不完全相同,转录有T—A配对,翻译没有,转录和翻译共有的碱基互补配对方式是A—U、C—G、G—C,C错误;
D、根据题意,某基因转录的模板链上编码2个氨基酸的碱基序列为5'-ACGGAT-3',则mRNA链上编码2个氨基酸的碱基序列为5'-AUCCGU-3',则编码的2个氨基酸的tRNA上的反密码子分别为5'-ACG-3'和5'-GAU-3',D错误。
故选B。
7.传粉昆虫能用体毛、足或附肢携带花粉,并且能将前一朵花的花粉转移到下一朵花的柱头上。下列叙述错误的是( )
A.花的颜色和气味可分别为传粉昆虫提供物理信息和化学信息
B.传粉昆虫的物种多样性会影响开花植物的物种多样性
C.开花植物与传粉昆虫之间相互选择、协同进化
D.所有传粉昆虫含有的全部基因构成一个基因库
【答案】D
【分析】一、自然界中的光、声、温度、湿度、磁场等,通过物理过程传递的信息,称为物理信息。上述蜘蛛网的振动频率与狼的呼叫声均为物理信息。物理信息的来源可以是非生物环境,也可以是生物个体或群体,这类信息十分普遍。在生命活动中,生物还产生一些可以传递信息的化学物质,如植物的生物碱、有机酸等代谢产物,以及动物的性外激素等,这就是化学信息。
二、一个种群中全部个体所含有的全部基因,叫作这个种群的基因库。
【详解】A、自然界中的光、声、温度、湿度、磁场等,通过物理过程传递的信息,称为物理信息;生物产生的一些可以传递信息的化学物质,称为化学信息,花的颜色和气味可分别为传粉昆虫提供物理信息和化学信息,A正确;
B、传粉昆虫的物种多样性对开花植物的物种多样性具有复杂的影响,包括促进植物繁殖和多样性演化的同时,也可能因竞争和城市化等因素导致种间竞争失衡和种群多样性的减少,B正确;
C、物种之间、生物与无机环境之间在相互影响中不断进化和发展,这就是协同进化;开花植物与传粉昆虫之间相互选择、协同进化,C正确;
D、一个种群中全部个体所含有的全部基因,叫作这个种群的基因库,传粉昆虫含有不同的物种,如常见的传粉昆虫如:蜜蜂、蝶、蛾等,故所有传粉昆虫含有的全部基因构成一个基因库,这种说法错误,D错误。
故选D。
8.突然停电后,人往往数分钟后才能看清物体,这是眼睛的暗适应,其可能的机制是瞳孔直径扩大。下列叙述正确的是( )
A.瞳孔扩大可能与弱光抑制交感神经的兴奋性有关
B.瞳孔扩大可能与弱光增强副交感神经的兴奋性有关
C.瞳孔扩大有利于视网膜接受更多的光线,使感光细胞产生兴奋
D.瞳孔扩大时,消化腺的分泌活动可能会同时增强
【答案】C
【分析】神经系统包括中枢神经系统和外周神经系统,中枢神经系统由脑和脊髓组成,脑分为大脑、小脑和脑干,外周神经系统包括脊神经、脑神经、自主神经,自主神经系统包括交感神经和副交感神经。
【详解】AB、交感神经兴奋,使瞳孔扩张,副交感神经兴奋,使瞳孔收缩,因此瞳孔扩大可能与弱光增强交感的兴奋性有关,与弱光抑制副交感神经的兴奋性有关,AB错误;
C、瞳孔扩大有利于视网膜接受更多的光线,使感光细胞接受更强的刺激进而产生兴奋,C正确;
D、瞳孔扩大时,交感神经兴奋,抑制胃肠道蠕动,消化腺的分泌活动减弱,D错误。
故选C。
9.甲状腺激素分泌量减少称为“甲减”,其患病原因可能与甲状腺、下丘脑或垂体发生病变有关。下列叙述错误的是( )
A.“甲减”患者会出现体温偏低、反应迟钝等症状
B.若患者体内促甲状腺激素释放激素(TRH)偏高、促甲状腺激素(TSH)偏低,则患者发生病变的部位为垂体
C.若给患者口服TRH后“甲减”症状未得到缓解,则说明其病变部位不是下丘脑
D.对于“甲减”患者可通过口服甲状腺激素进行治疗
【答案】C
【分析】在外界条件寒冷或者甲状腺激素含量低等情况下,下丘脑会分泌促甲状腺激素释放激素,这种激素作用于垂体后,使垂体分泌促甲状腺激素,促甲状腺激素作用于甲状腺,使甲状腺分泌甲状腺激素分泌增多;当甲状腺激素分泌过时,会反过来通过负反馈调节抑制下丘脑和垂体的分泌活动。
【详解】A、甲状腺激素提高神经系统兴奋性,促进物质氧化分解,甲减患者甲状腺激素分泌减少,会出现体温偏低、反应迟钝等症状,A正确;
B、甲状腺激素的分泌存在分级调节和反馈调节,若患者(甲状腺激素偏低)体内促甲状腺激素释放激素(TRH)偏高,说明下丘脑的功能正常,但促甲状腺激素(TSH)偏低,则患者发生病变的部位为垂体,B正确;
C、TRH(促甲状腺激素释放激素)的本质是蛋白质(多肽)类激素,若给患者口服TRH后“甲减”症状未得到缓解,原因可能是TRH口服后被分解而失去作用,不能判断病变位置,C错误;
D、甲状腺激素是含碘的氨基酸衍生物,口服不会被分解,故对于“甲减”患者可通过口服甲状腺激素进行治疗,D正确。
故选C。
10.植物激素对植物生长发育的调控,是通过调控细胞分裂、细胞伸长、细胞分化和细胞死亡等方式实现的。下列叙述错误的是( )
A.生长素和赤霉素均能促进细胞伸长,从而引起植株增高
B.赤霉素和细胞分裂素均能促进细胞分裂与细胞分化
C.脱落酸具有促进细胞衰老和抑制细胞分裂的作用
D.生长素/细胞分裂素的值较低时,有利于诱导根的分化
【答案】D
【分析】植物激素是植物体内产生的对植物生长发育有显著影响的微量有机物。常见的植物激素包括生长素、赤霉素、细胞分裂素、脱落酸和乙烯等。生长素具有促进细胞伸长生长、促进生根等作用;赤霉素能促进细胞伸长,从而引起植株增高,也能促进细胞分裂和分化;细胞分裂素促进细胞分裂和分化;脱落酸能促进叶片和果实的衰老和脱落,具有促进细胞衰老和抑制细胞分裂的作用。
【详解】A、生长素和赤霉素确实都能促进细胞伸长,进而让植株增高。生长素能刺激细胞的伸长生长,赤霉素也有类似的作用,它们共同发挥作用,使得植株在纵向生长上更加明显,A正确;
B、赤霉素能促进细胞伸长,从而引起植株增高,同时也能促进细胞分裂和分化。细胞分裂素主要的作用就是促进细胞分裂和分化,B正确;
C、脱落酸是一种植物激素,它的作用之一就是促进叶和果实的衰老和脱落并且抑制细胞分裂,C正确;
D、生长素/细胞分裂素的值较高时,有利于诱导根的分化;生长素/细胞分裂素的值较低时,有利于诱导芽的分化,D错误。
故选D。
11.适度放牧有利于增加草原生态系统的生物多样性,提高其稳定性。下列叙述正确的是( )
A.适度放牧有利于合理利用牧草固定的能量,保证畜产品的产量
B.调查草原生态系统植物的多样性,应在植被分布密集的区域随机取样
C.牲畜对牧草种群密度的影响属于非密度制约因素
D.牧草可通过光合作用和化能合成作用固定CO2
【答案】A
【分析】一、生态系统中的组成成分越多,营养结构就越复杂,生态系统的自动调节能力就越强,其抵抗力稳定性就越强,相反的其恢复力稳定性就越弱。
二、生态系统的结构包括生态系统的组成成分和营养结构,组成成分又包括非生物的物质和能量,生产者、消费者和分解者,营养结构就是指食物链和食物网。
三、生态系统的功能包括能量流动、物质循环和信息传递,三者缺一不可,物质循环是生态系统的基础,能量流动是生态系统的动力,信息传递则决定着能量流动和物质循环的方向和状态,信息传递是双向的,能量流动是单向的,物质循环具有全球性。
【详解】A、适度放牧能够合理调整牧草被利用的程度,有利于牧草固定的能量更有效地用于畜产品的生产,保证畜产品的产量,A正确;
B、调查草原生态系统植物的多样性,应在整个草原区域随机取样,而不是只在植被分布密集的区域,这样才能保证调查结果的科学性和准确性,B错误;
C、牲畜对牧草种群密度的影响会随着牧草种群密度的改变而改变,属于密度制约因素,C错误;
D、牧草通过光合作用固定CO2,但不能进行化能合成作用,D错误。
故选A。
12.如图表示用生物防治的方法对某害虫防治前后害虫种群数量的变化曲线图,下列叙述正确的是( )
A.图示防治措施可能是引入了捕食者、寄生生物或竞争者
B.据图分析,对该害虫进行生物防治的措施可能为用性引诱剂处理害虫
C.年龄结构和性别比例均能影响害虫的出生率和死亡率
D.在环境保持相对稳定的条件下,害虫的环境容纳量与其种群密度无关
【答案】A
【分析】种群密度是种群最基本的数量特征。种群的其他数量特征是影响种群密度的重要因素,其中出生率和死亡率、迁入率和迁出率直接决定种群密度,年龄结构影响出生率和死亡率,性别比例影响出生率,进而影响种群密度。
【详解】A、一定的环境条件所能维持的种群最大数量称为环境容纳量,又称K值;改变环境条件可以改变K值,题图可知,害虫种群K值发生了改变,图示防治措施可能是引入了捕食者、寄生生物或竞争者,A正确;
B、用性引诱剂处理害虫属于生物防治,但不改变害虫的环境容纳量,故题图对该害虫进行生物防治的措施不可能为用性引诱剂处理害虫,B错误;
C、年龄结构影响出生率和死亡率,性别比例影响出生率,进而影响种群密度,C错误;
D、在环境保持相对稳定的条件下,害虫的环境容纳量与其种群密度有关,D错误。
故选A。
13.生态系统中生物与环境之间相互影响、相互制约,并在一定时期内处于相对稳定的动态平衡状态。关于生态系统的叙述,正确的是( )
A.生态系统中的动物均属于消费者,是生态系统必不可少的组成成分
B.任何生态系统必须不断得到系统外的能量补充,才能维持生态系统的稳定
C.自然生态系统中,生产者固定CO2的量与所有生物细胞呼吸产生的CO2的量相等
D.生态系统的物质循环、能量流动和信息传递均是沿着食物链和食物网进行的
【答案】B
【分析】生态系统是由生物群落与它的无机环境相互作用而形成的统一整体。生态系统的组成成分包括非生物的物质和能量、生产者、消费者和分解者。消费者在生态系统中起到加快物质循环和能量流动的作用,但不是生态系统必不可少的组成成分。生态系统中的能量流动是单向的、逐级递减的,所以任何生态系统都需要从外界不断得到能量补充,才能维持稳定。
【详解】A、生态系统中的动物不一定均属于消费者,如蚯蚓属于分解者,且消费者不是生态系统必不可少的组成成分,分解者和生产者才是生态系统必不可少的组成成分,A错误;
B、由于生态系统中的能量流动是单向的、逐级递减的,所以任何生态系统必须不断得到系统外的能量补充,才能维持生态系统的稳定,B正确;
C、自然生态系统中,生产者固定CO2的量可能大于所有生物细胞呼吸产生的CO2的量,因为在演替的生态系统要不断积累有机物,C错误;
D、生态系统的物质循环是在生物群落和无机环境之间进行的,能量流动是沿着食物链和食物网单向流动、逐级递减的,信息传递往往是双向的,不只是沿着食物链和食物网进行,D错误。
故选B。
二、多项选择题:本题共5小题,每小题3分,共15分。在每小题给出的四个选项中,有两个或两个以上选项符合题目要求,全部选对的得3分,选对但不全的得1分,有选错的得0分。
14.ATP是细胞中流通的能量货币,其与ADP之间的相互转化时刻进行,转化过程如下图所示,下列叙述正确的是( )
A.ATP与ADP之间的转化关系,普遍存在于自然界生物之中
B.Q1可表示光能和化学能,Q2可转化为光能和化学能
C.线粒体和叶绿体中均能发生①②过程
D.①过程伴随着吸能反应的进行,②过程伴随着放能反应的进行
【答案】ABC
【分析】ATP和ADP之间的相互转化是细胞能量代谢中的重要过程。ATP是细胞中的直接供能物质,其与ADP之间的转化保证了细胞能量的稳定供应。在这个转化过程中,ATP水解生成ADP和磷酸(Pi),同时释放能量;ADP和Pi结合生成ATP,需要吸收能量。
【详解】A、ATP与ADP之间的转化关系,确实普遍存在于自然界生物之中,这是生物获取和利用能量的重要方式,A正确;
B、Q1表示合成ATP时所需的能量,一般来自细胞呼吸糖类的化学能,或者光合作用捕获的光能,Q2表示ATP水解释放的能量,可以转化为光能和化学能,B正确;
C、线粒体是有氧呼吸的主要场所,通过细胞呼吸释放能量,使ADP转化为ATP,同时线粒体内也会合成相关物质,也会消耗ATP;叶绿体在光合作用过程中,光反应阶段产生的能量能使ADP转化为ATP,而暗反应阶段消耗ATP生成ADP,所以线粒体和叶绿体中均能发生①②过程,C正确;
D、①过程是ATP的合成过程,伴随着放能反应的进行,放出的能量用于ATP的合成;②是ATP水解,水解释放的能量被吸能反应利用,D错误。
故选ABC。
15.某常染色体显性遗传病的致病基因用A表示,已知该基因只在女性中表达。下图表示某个家庭不同成员的患病情况。下列叙述错误的是( )
A.Ⅰ-1的基因型为杂合子,Ⅱ-3的致病基因一定来自Ⅰ-1
B.该对夫妇再生一个正常女孩的概率为3/8
C.Ⅱ—3与正常男性结婚,生育正常男孩的概率为1
D.Ⅱ-4与一正常女性结婚,生育正常女孩的概率为1/4或1/2
【答案】AB
【分析】某常染色体显性遗传病的致病基因用A表示,已知该基因只在女性中表达,则女性中患病基因型为AA或Aa,女性正常的基因型为aa,男性中AA、Aa、aa的基因型均表现为正常。
【详解】A、Ⅱ-3女性患病,基因型为A_,由于Ⅰ-2女性正常,基因型为aa,则Ⅱ-3的基因型为Aa,A致病基因来自Ⅰ-1,Ⅰ-1的基因型为AA或Aa,为杂合子或纯合子,A错误;
B、丈夫的基因型不确定,可能为AA,也可能为Aa,妻子的基因型为aa,因此该对夫妇再生一个正常女孩的概率为0或1/4,B错误;
C、由于致病基因A在男性中不表达,因此Ⅱ—3与正常男性结婚,生育正常男孩的概率为1,C正确;
D、Ⅱ-4的基因型为Aa或aa,正常女该的基因型为aa,当Aa与aa婚配,后代生育正常女孩的概率为1/4,当aa与aa婚配,后代生育正常女孩的概率为1/2,D正确。
故选AB。
16.mRNA疫苗进入人体细胞后可翻译成抗原蛋白,细胞内的抗原蛋白被蛋白酶降解成更小的抗原肽段,通过MHCI类蛋白转移到细胞表面并呈递给细胞毒性T细胞。此外,分泌到细胞外的抗原可被APC吸收并在细胞内降解后通过MHCⅡ类蛋白呈递给辅助性T细胞。相关分析正确的是( )
A.抗原呈递细胞内含有MHCⅡ类蛋白基因,不含MHCⅠ类蛋白基因
B.抗原蛋白呈递给辅助性T细胞后可使后者表面的特定分子发生变化并被B淋巴细胞识别
C.辅助性T细胞释放的细胞因子可参与细胞毒性T细胞的激活
D.mRNA疫苗表达出的抗原蛋白既能激发体液免疫也能激发细胞免疫
【答案】BCD
【分析】细胞免疫:细胞毒性T细胞识别到被感染的宿主细胞后,增殖分化形成新的细胞毒性T细胞和记忆细胞,细胞毒性T细胞和靶细胞接触,将靶细胞裂解。
【详解】A、抗原呈递细胞内含有MHCⅡ类蛋白基因,也含MHCⅠ类蛋白基因,A错误;
B、抗原呈递细胞将抗原处理后呈递在细胞表面,然后传递给辅助性T细胞;辅助性T细胞表面的特定分子发生变化并与B细胞结合,这是激活B细胞的第二个信号;辅助性T细胞开始分裂、分化,并分泌细胞因子,可见抗原蛋白呈递给辅助性T细胞后可使后者表面的特定分子发生变化并被B淋巴细胞识别,B正确;
C、细胞毒性T细胞分裂并分化,形成新的细胞毒性T细胞和记忆T细胞,辅助性T细胞分泌的细胞因子能加速这一过程,可见辅助性T细胞释放的细胞因子可参与细胞毒性T细胞的激活,C正确;
D、题干信息:mRNA疫苗进入人体细胞后可翻译成抗原蛋白,细胞内的抗原蛋白被蛋白酶降解成更小的抗原肽段,通过MHCI类蛋白转移到细胞表面并呈递给细胞毒性T细胞。此外,分泌到细胞外的抗原可被APC吸收并在细胞内降解后通过MHCⅡ类蛋白呈递给辅助性T细胞,可见mRNA疫苗表达出的抗原蛋白既能激发体液免疫也能激发细胞免疫,D正确。
故选BCD。
17.鱼塘中饵料的投放以及鱼类等养殖生物的粪便会使水体中有机污染物增加、溶氧量减少,水体透明度下降,通过在鱼塘旁边建立一个人工湿地可以对鱼塘水体进行净化。下列叙述错误的是( )
A.种植水生蔬菜可以降低水体中无机盐浓度,从而防止水体发生富营养化
B.人工湿地可以增加水体中氧气的浓度,体现了生物多样性的间接价值
C.水生蔬菜含有叶绿素和藻蓝素,能够进行光合作用
D.流入人工湿地的总能量为该湿地中全部生产者固定的太阳能
【答案】CD
【分析】该人工生态系统的建立充分利用了物质循环再生的原理,但是与自然池塘相比,人工养湿地塘生态系统中物种种类少,营养结构简单,自我调节能力弱,因此抵抗力稳定性低,恢复力稳定性高。由于水生植物可以吸收无机盐,所以为了减少水体中N、P等含量,可以在其中栽植水生蔬菜起到对水体进行净化处理。
【详解】A、植物可以吸收无机盐,减少水体中N、P等含量,故种植水生蔬菜可以降低水体中无机盐浓度,从而防止水体发生富营养化,A正确;
B、生物多样性的间接价值主要体现在调节生态系统的功能等方面。例如,植物能进行光合作用,具有制造有机物、固碳、供氧等功能;人工湿地可以增加水体中氧气的浓度,体现了生物多样性的间接价值,B正确;
C、水生蔬菜含有叶绿素和类胡萝卜素,能够进行光合作用,C错误;
D、题干信息,鱼塘中会投放饵料,可见流入人工湿地的总能量为该湿地中全部生产者固定的太阳能加上人工投入的有机物的能量(如饵料中的能量),D错误。
故选CD。
18.为证明青霉素在某种细菌产生抗药性过程中所起的作用是选择而非诱变,实验方案如图所示。图中③平板影印是指用无菌绒布轻盖在已长好菌落的原培养基上,然后不转动任何角度,“复印”至新的培养基上进行接种的方法。下列叙述正确的是( )
A.进行扩大培养的培养基配制过程不添加琼脂,但需进行干热灭菌
B.②过程接种方法为稀释涂布平板法,此法可用于微生物的分离和计数
C.B组培养基中应添加青霉素,且培养过程中应进行倒置培养
D.该实验结果说明青霉素起到了选择作用
【答案】BCD
【分析】微生物常见的接种的方法:
①平板划线法:将已经熔化的培养基倒入培养皿制成平板,接种,划线,在恒温箱里培养。在线的开始部分,微生物往往连在一起生长,随着线的延伸,菌数逐渐减少,最后可能形成单个菌落;
②稀释涂布平板法:将待分离的菌液经过大量稀释后,均匀涂布在培养皿表面,经培养后可形成单个菌落。
【详解】A、进行扩大培养若为液体培养基则可不添加琼脂,通常采用高压蒸汽灭菌,而非干热灭菌,A错误;
B、②过程接种方法为稀释涂布平板法,该方法可用于微生物的分离和计数,B正确;
C、B组培养基中应添加青霉素,以观察青霉素对细菌的作用,培养过程中倒置培养可以防止污染,C正确;
D、从实验设计和结果可以看出,青霉素起到了选择作用,使得原本就具有抗药性的细菌存活下来,D正确。
故选BCD。
三、非选择题:本题共5小题,共59分。
19.植物光合作用的光反应依赖类囊体薄膜上PSⅠ和PSⅡ光复合体,PSⅡ光复合体含有光合色素,能吸收光能,并分解水。回答下列问题:
(1)PSⅡ光复合体含有的色素包括________和________,吸收光能后可将水进行分解并产生________,其中________可为暗反应C3的还原提供能量。
(2)研究发现,PSIⅡ光复合体上的蛋白质LHCⅡ,通过与PSⅡ结合或分离来增强或减弱对光能的捕获,如图所示,LHCⅡ与PSⅡ的分离依赖LHC蛋白激酶的催化。据此分析,强光照射时,LHC蛋白激酶的活性________(填“增强”或“减弱”),光照强度过强时,光合速率下降的原因是_______。
(3)为探究基因A对光合作用的影响,研究人员在相同条件下种植某品种水稻的野生型(WT)、A基因敲除突变体(KO)及A基因过量表达株(OE),测定了灌浆期旗叶(位于植株最顶端)净光合速率、叶绿素含量以及旗叶中编码蔗糖转运蛋白基因的相对表达量、蔗糖含量及单株产量,结果见下图和表
据图表可知,A基因过量表达会使旗叶净光合速率_______(填“增大”或“减小”),分析原因为:①_______;②_______。
【答案】(1)①.叶绿素 ②.类胡萝卜素 ③.O2、NADPH、ATP ④.NADPH、ATP
(2)①.增强 ②.光照过强,植物气孔关闭,导致CO2吸收量减少,进而影响光合作用的进行,使光合速率下降
(3)①.增大 ②.与WT组相比,OE组叶绿素含量较高,增加了对光能的吸收、传递和转换,光反应增强,促进旗叶光合作用 ③.与WT组相比OE组旗叶中编码蔗糖转运蛋白基因的表达量较高,可以及时将更多的光合产物(蔗糖)向外运出,从而促进旗叶的光合作用速率
【分析】光合作用包括光反应阶段和暗反应阶段。(1)光反应阶段在叶绿体囊状结构薄膜上进行,此过程必须有光、色素、光合作用的酶.具体反应步骤:①水的光解,水在光下分解成氧气和还原氢;②ATP生成,ADP与Pi接受光能变成ATP,此过程将光能变为ATP活跃的化学能。(2)暗反应在叶绿体基质中进行,有光或无光均可进行,反应步骤:①二氧化碳的固定,二氧化碳与五碳化合物结合生成两个三碳化合物;②二氧化碳的还原,三碳化合物接受还原氢、酶、ATP生成有机物。此过程中ATP活跃的化学能转变成化合物中稳定的化学能;光反应为暗反应提供了[H]和ATP,[H]和ATP能够将三碳化合物还原形成有机物。
【小问1详解】PSⅡ光复合体含有的色素包括叶绿素和类胡萝卜素,吸收光能后可将水进行分解并产生O2、NADPH、ATP,其中NADPH、ATP可为暗反应C3的还原提供能量。
【小问2详解】据图和题干信息分析可知,LHCⅡ与PSⅡ的分离依赖LHC蛋白激酶的催化,在强光照射下,LHC蛋白激酶的活性增强,使PSⅡ与LHCⅡ分离,减弱PSⅡ光复合体对光能的捕获;光照强度过强时,植物为了减少水分蒸发,气孔会关闭,导致二氧化碳吸收量减少,进而影响光合作用的进行,使光合速率下降。
【小问3详解】题图和表中信息显示:OE组的净光合速率、叶绿素含量、旗叶中编码蔗糖转运蛋白基因的相对表达量、单株产量都明显高于WT组和KO组,OE组蔗糖含量却低于WT组和KO组,说明A基因过量表达会使旗叶净光合速率增大,究其原因有:①与WT组相比,OE组叶绿素含量较高,增加了对光能的吸收、传递和转换,光反应增强,促进旗叶光合作用;②与WT组相比OE组旗叶中编码蔗糖转运蛋白基因的表达量较高,可以及时将更多的光合产物(蔗糖)向外运出,从而促进旗叶的光合作用速率。
20.下图为下丘脑参与的人体生命活动调节的部分示意图,其中字母代表有关器官或细胞,数字代表有关激素。回答下列有关问题:
(1)图中a表示_______,其分泌的激素②一方面促进血糖进入组织细胞进行氧化分解,进入肝、肌肉合成糖原,进入脂肪细胞和肝细胞转化为甘油三酯等;另一方面又能抑制_______的分解和非糖物质转变成葡萄糖。
(2)寒冷刺激下,机体通过下丘脑调控激素④分泌的调节方式为_______,调控激素⑦分泌的调节方式为_______;当人体处于寒冷环境时,激素④和⑦的分泌量_______(填“增加”或“减少”),同时机体还通过_______(写出2点)等途径减少散热。
(3)剧烈运动大量出汗时,激素①的分泌量_______,其作用的部位为_______。
(4)目前治疗糖尿病常用的西药为二甲双胍,为了研究某中药成分对糖尿病的治疗效果是否优于二甲双胍,需设置糖尿病模型鼠十该中药成分,除此之外,还需设置3个组别:_______、_______、_______。
【答案】(1)①.胰岛B细胞 ②.肝糖原
(2)①.神经调节 ②.神经-体液调节 ③.增加 ④.皮肤毛细血管收缩、汗腺分泌减少
(3)①.增加 ②.肾小管和集合管
(4)①.糖尿病模型鼠+二甲双胍 ②.糖尿病模型鼠 ③.正常鼠
【分析】分析图可知,a为胰岛B细胞,b为胰岛A细胞,c为肾上腺,d为垂体,e为肾小管和集合管,①为抗利尿激素,②为胰岛素,③为胰高血糖素,④为肾上腺素,⑤为促甲状腺激素释放激素,⑥为促甲状腺激素,⑦为甲状腺激素。
【小问1详解】图中a表示胰岛B细胞,其分泌的激素②为胰岛素。胰岛素一方面促进血糖进入组织细胞进行氧化分解,进入肝、肌肉合成糖原,进入脂肪细胞和肝细胞转化为甘油三酯等;另一方面又能抑制肝糖原的分解和非糖物质转变成葡萄糖。
【小问2详解】寒冷刺激下,机体通过下丘脑调控激素④(肾上腺素)分泌的调节方式为神经调节。调控激素⑦(甲状腺激素)分泌的调节方式为神经-体液调节,参与体温平衡的调节。当人体处于寒冷环境时,激素④(肾上腺素)和⑦(甲状腺激素)的分泌量增加,增加产热,同时机体还通过皮肤毛细血管收缩、汗腺分泌减少等途径减少散热。
【小问3详解】剧烈运动大量出汗时,激素①(抗利尿激素)的分泌量增加,其作用的部位为肾小管和集合管,促进对水分的重吸收,从而减少尿量,以维持细胞外液的渗透压。
【小问4详解】本实验为了研究某中药成分对糖尿病的治疗效果是否优于二甲双胍,自变量为添加药物的种类和小鼠的种类,因变量是对糖尿病的治疗效果,所以实验中除了设置糖尿病模型鼠+该中药成分外,还需要设置糖尿病模型鼠+二甲双胍、糖尿病模型鼠、正常鼠。
21.林火是森林生态系统最为重要的自然干扰方式之一,每年有数百万公顷的森林不同程度受到林火干扰的影响。1990~2010年,某地林区共发生167次林火(多为雷击火),平均火烧面积约200hm²,严重破坏了森林生态系统的结构与功能。回答下列问题:
(1)适度的火烧有利于林木幼苗的生长,原因是_______。
(2)火烧迹地植被恢复的方式主要有人工恢复和天然恢复两种方式,天然恢复形成了白桦林和山杨林,该现象说明了森林生态系统具有_______稳定性,与草原生态系统相比,该稳定性较_______。人工恢复形成了樟子松林和兴安落叶松林,与天然恢复相比,说明人类活动对群落演替的影响是_______,两种恢复方式均使群落发生了_______演替。
(3)为了进一步研究火烧对土壤小动物类群丰富度的影响,应采取_______法对其进行调查,且统计方法有记名计算法和_______。若调查结果显示,火烧后相当长的一段时间,土壤小动物的丰富度均低于未被火烧区域,分析原因是_______。
【答案】(1)适度的火烧可以去除林下的枯枝落叶和竞争植物,减少病虫害的发生,改善土壤通气性和营养状况,促进幼苗的生长
(2)①.恢复力 ②.低 ③.改变群落演替的速度和方向 ④.次生
(3)①.取样器取样 ②.目测估计法 ③.土壤生物群落恢复速度慢
【分析】一、生态系统的结构包括组成成分和营养结构,组成成分包含非生物的物质和能量、生产者、消费者、分解者,营养结构包括食物链和食物网。生态系统的功能包括能量流动、物质循环、信息传递。
二、初生演替是指在一个从来没有被植物覆盖的地面,或者是原来存在过植被、但被彻底消灭了的地方发生的演替。例如在沙丘、火山岩、冰川泥上进行的演替。次生演替是指在原有植被虽已不存在,但原有土壤条件基本保留,甚至还保留了植物的种子或其他繁殖体(如能发芽的地下茎)的地方发生的演替,如火灾过后的草原、过量砍伐的森林、弃耕的农田上进行的演替。
【小问1详解】适度的火烧可以去除林下的枯枝落叶和竞争植物,减少病虫害的发生,改善土壤通气性和营养状况,促进幼苗的生长,可见适度的火烧有利于林木幼苗的生长。
【小问2详解】生态系统的稳定性表现在两个方面:一方面是生态系统抵抗外界干扰并使自身的结构与功能保持原状(不受损害)的能力,叫作抵抗力稳定性;另一方面是生态系统在受到外界干扰因素的破坏后恢复到原状的能力,叫作恢复力稳定性。烧迹地植被恢复的方式主要有人工恢复和天然恢复两种方式,天然恢复形成了白桦林和山杨林,该现象说明了森林生态系统具有恢复力稳定性。生态系统在受到不同的干扰(破坏)后,其恢复速度与恢复时间是不一样的,由于白桦林和山杨林结构比草原生态系统复制,与草原生态系统相比,白桦林和山杨林的恢复力稳定性较低。人类的许多活动影响着群落的演替,往往使群落演替按照不同于自然演替的方向和速度进行,人工恢复形成了樟子松林和兴安落叶松林,与天然恢复相比,说明人类活动对群落演替的影响是改变了群落演替的速度和方向,由于两种恢复方式均发生在被毁灭群落基质上所进行的演替,属于次生演替。
【小问3详解】许多土壤动物有较强的活动能力,而且身体微小,因此不适于用样方法进行调查。我们可以通过取样调查的方法来研究土壤中小动物类群的丰富度,故研究火烧对土壤小动物类群丰富度的影响,应采取取样器取样法对其进行调查,且统计方法有记名计算法和目测估计法。虽然大火后的植被恢复速度较快,但由于土壤生物群落的恢复速度较慢,导致土壤小动物的丰富度在相当长的一段时间内低于未被火烧的区域。
22.小麦是我国重要的粮食作物之一,也是盐碱地开发利用的主要作物之一。研究表明,在盐碱条件下小麦的产量损失会超过60%。为了研究小麦耐盐基因TaHKT1(用A基因表示)控制的耐盐性状,研究人员利用基因工程构建了A基因超量表达的转基因小麦。回答下列问题:
(1)对A基因进行PCR扩增时,应选择图1中的引物_______,进行图1过程时应将温度控制为_______左右。
(2)强启动子是一段有特殊序列的DNA片段,能被_______识别并结合,驱动基因的_______。图2表示A基因与强启动子连接在一起得到的片段,据此推测构建该片段时,切割强启动子和A基因时均用到的限制酶为_______,并用_______将二者连接在一起得到图示片段,将该片段继续与图2中的Ti质粒相连时,应将其插入T-DNA中,原因是_______,应选择限制酶_______对该DNA片段和Ti质粒进行切割。
(3)该实验将目的基因导入小麦细胞的常用方法为_______,筛选出含有目的基因的小麦细胞后,还要经过组织培养先得到愈伤组织,然后再获得转基因小麦,愈伤组织和小麦体细胞相比,全能性较_______。
(4)为了检测A基因超量表达对小麦耐盐性状的影响,应如何设计实验?请写出实验思路。_______。
【答案】(1)①.B和C ②.50℃
(2)①.RNA聚合酶 ②.转录 ③.HindⅢ ④.DNA连接酶 ⑤.当农杆菌侵染值物细胞后,能将Ti质粒的T-DNA转移到被侵染的细胞,并且将其整合到该细胞的染色体DNA上 ⑥.BamHⅠ和SacI
(3)①.农杆菌转化法 ②.高
(4)可用一定浓度的盐水浇灌转基因植株和非转基因植株,观察比较两种植株的生长状况
【分析】基因工程技术的基本步骤:
1、目的基因的获取:方法有从基因文库中获取、利用PCR技术扩增和人工合成。
2、基因表达载体的构建:是基因工程的核心步骤,基因表达载体包括目的基因、启动子、终止子和标记基因等。
3、将目的基因导入受体细胞:根据受体细胞不同,导入的方法也不一样。
4、目的基因的检测与鉴定。
【小问1详解】已知DNA的合成方向总是从子链的5'端向3'端延伸,由图1可知,5'端对应的引物分别是B和C。图1正在进行两种引物通过碱基互补配对与两条单链DNA结合,故应将温度控制为50℃左右。
【小问2详解】RNA聚合酶与DNA的启动子结合,驱动基因的转录。分析图2可知,切割强启动子和A基因时均用到的限制酶为HindⅢ,并用DNA连接酶将二者连接在一起得到图示片段。当农杆菌侵染值物细胞后,能将Ti质粒的T-DNA转移到被侵染的细胞,并且将其整合到该细胞的染色体DNA上,故将该片段继续与图2中的Ti质粒相连时,应将其插入T-DNA中。构建基因表达载体时,应确保强启动子和A基因不被破坏,所以不能选用HindⅢ、EcRⅠ、NtⅠ,应选择限制酶BamHⅠ和SacI对该DNA片段和Ti质粒进行切割。
【小问3详解】该实验将目的基因导入小麦细胞的常用方法为农杆菌转化法。愈伤组织和小麦体细胞相比,愈伤组织的分裂程度较低,故其全能性较高。
【小问4详解】为了检测A基因超量表达对小麦耐盐性状的影响,可用一定浓度的盐水浇灌转基因植株和非转基因植株,观察比较两种植株的生长状况。
23.某二倍体植物品系的花色为红花,在繁殖过程中发现了两株开白花的植株甲和乙,为了研究该对相对性状的遗传规律,研究人员选择红花植株、白花植株甲、白花植株乙进行了杂交实验,实验结果如下图所示:
回答下列问题:
(1)甲和乙的出现与亲本发生______(填“显性”或“隐性”)突变有关,甲和乙含有的白花基因_______(填“是”或“不是”)由同一个基因突变形成的,原因是______,二者之间的关系为______。
(2)实验三F2白花植株中与甲基因型相同的植株所占比例为_______;F2中的红花植株自交,后代表型及比例为______。
(3)为了判断甲的白花基因在染色体上的位置,研究人员在该种植物1号染色体上挑选能够区分白花植株甲与红花植株的分子标记(SSR)用于基因定位。若对红花植株(野生型)和白花植株甲1号染色体上的SSR序列进行扩增和检测,结果如下图所示:
还应从实验一的F2中选择一定数量的白花植株并对其1号染色体上的SSR进行扩增和检测。若检测结果中的条带情况为_______,则说明白花植株甲的白花基因位于1号染色体上;若检测结果中的条带情况为______(从电泳条带的种类及比例角度分析),则说明白花基因不位于1号染色体上。
【答案】(1)①.隐性 ②.不是 ③.白花甲和白花乙与亲本红花都是只有一对基因不同,且都是隐性突变,如果甲和乙含有的白花基因由同一个基因突变形成的,那么白花甲与白花乙杂交后代全为白花,但是实验三杂交结果全为红花,推测甲和乙的白花基因不是由同一个基因突变形成的 ④.甲和乙的白花基因为非等位基因
(2)①.1/7 ②.红花∶白花=25∶11
(3)①.只有条带② ②.①∶①②∶②=1∶2∶1
【分析】根据实验一杂交结果可知,红花对白花为显性,说明白花甲是亲本发生了隐性突变所致,F1自交后代性状分离比为3∶1,说明白花甲与野生型红花只有一对基因的差异。根据实验二杂交结果可知,与实验一情况类似,白花乙也是亲本发生了隐性突变所致,且白花乙与野生型红花也是只有一对基因的差异;再结合实验三杂交结果可知,白花甲与白花乙杂交,F1代全为红花,且红花自交后代出现红花∶白花=9∶7,说明该二倍体植物品系的花色至少由两对等位基因控制,且白花甲与白花乙属于非等位基因的突变,即二者突变的基因不是同一对,假设用A、a和B、b表示该二倍体植物品系的花色的基因,那么白花甲基因型可能为AAbb,白花乙基因型可能为aaBB,野生型红花基因型为AABB。
【小问1详解】根据实验一杂交结果可知,红花对白花为显性,说明白花甲是亲本发生了隐性突变所致,F1自交后代性状分离比为3∶1,说明白花甲与野生型红花只有一对基因的差异。根据实验二杂交结果可知,与实验一情况类似,白花乙也是亲本发生了隐性突变所致,且白花乙与野生型红花也是只有一对基因的差异,如果甲和乙含有的白花基因由同一个基因突变形成的,那么白花甲与白花乙杂交后代全为白花,但是结合实验三杂交结果可知,白花甲与白花乙杂交,F1代全为红花,且红花自交后代出现红花∶白花=9∶7,说明该二倍体植物品系的花色至少由两对等位基因控制,且白花甲与白花乙属于非等位基因的突变,即二者突变的基因不是同一个。
【小问2详解】结合小问1分析可知,该二倍体植物品系的花色至少由两对等位基因控制,且白花甲与白花乙属于非等位基因的突变,假设用A、a和B、b表示该二倍体植物品系的花色的基因,那么白花甲基因型可能为AAbb,白花乙基因型可能为aaBB,野生型红花基因型为AABB。那么实验三中F1代红花基因型为AaBb,自交后代红花∶白花=9∶7,即3A_bb、3aaB_和1aabb均为白花,那么实验三F2白花植株中与甲基因型相同的植株所占比例为1/7;F2中的红花植株9A_B_自交,将两对等位基因分开利用分离定律进行分析,即3A_自交和3B_自交,3A_自交包括1/3AA自交和2/3Aa自交。那么后代为5A_∶1aa,同理3B_自交后代为5B_∶1bb,因此9A_B_自交后代为(5A_∶1aa)×(5B_∶1bb)=25A_B_红花∶5A_bb白花∶5aaB_白花∶1aabb白花,即后代表型及比例为红花∶白花=25∶11。
【小问3详解】若白花植株甲的白花基因位于1号染色体上,那么白花基因与1号染色体上的SSR连锁,根据对红花植株(野生型)和白花植株甲1号染色体上的SSR序列进行扩增和检测结果可知,此时实验一的F1红花类似于BbSs,则实验一的F2中白花基因型为bbss,对其1号染色体上的SSR进行扩增和检测只能出现一种条带②,若白花植株甲的白花基因不位于1号染色体上,那么白花基因与1号染色体上的SSR自由组合,根据对红花植株(野生型)和白花植株甲1号染色体上的SSR序列进行扩增和检测结果可知,此时实验一的F1红花类似于双杂合子BbSs,故F2中白花基因型为3bbS_和1bbss,故检测结果中的条带情况为①∶①②∶②=1∶2∶1。
项目
净光合速率/(μml·m-2·s-1)
叶绿素含量/(mg·g-1)
WT
24.0
4.0
KO
20.3
3.2
OE
27.7
4.6
相关试卷
这是一份【生物】河北省定州中学2024-2025学年高三上学期开学调研检测(解析版),共21页。
这是一份【生物】河北省定州中学2024-2025学年高三上学期开学调研检测(解析版),共21页。
这是一份河北省邯郸市2023-2024学年高三上学期第一次调研监测生物试题(无答案),共8页。

