海南省屯昌中学2024-2025学年高一上学期第一次月考生物试题
展开
这是一份海南省屯昌中学2024-2025学年高一上学期第一次月考生物试题,共6页。试卷主要包含了选择题,非选择题等内容,欢迎下载使用。
考试时间:90分钟 试卷满分:100分
一、选择题(本题共15小题,每小题3分,共45分。每小题只有一个正确选项。)
1.施莱登和施旺建立了细胞学说,推倒了树立在动植物界之间的屏障,除了他们持之以恒的工作外,还得益于采取了科学的研究方法。下列相关叙述正确的是( )
A.施莱登和施旺在细胞学说的论证过程中应用了完全归纳法
B.魏尔肖通过实验观察了植物新细胞的形成,修正了细胞学说
C.细胞学说揭示了生物界与非生物界的统一性和差异性
D.细胞学说的建立标志着生物学研究进入细胞水平,为进入分子水平打下基础
2.中国疾病预防控制中心发布信息:“近期检测出三株NDM1耐药基因阳性细菌。其中,疾控中心实验室检出两株来自宁夏的新生儿,一株来自福建某老年患者”。下列关于“NDM1超级细菌”的叙述不正确的是( )
A.为获得大量的“NDM1超级细菌”,可在体外用培养基培养
B.与人体细胞相比,“NDM1超级细菌”在结构上的最主要区别是有细胞壁
C.“NDM-1超级细菌”具有与真核细胞相似的细胞膜、核糖体和遗传物质DNA
D.从生命系统的结构层次来看,“NDM1超级细菌”既是细胞层次也是个体层次
3.西瓜细胞内最基本的化学元素和含量最多的化合物分别是( )
A.碳元素和蛋白质B.氧元素和水C.碳元素和水D.氧元素和蛋白质
4.农谚“水是庄稼血,肥是庄稼粮”,说明水和无机盐在农业生产中的重要作用,下列有关水和无机盐的叙述错误的是( )
A.水分子是极性分子,从而使水具有较高比热容,温度相对不容易发生改变
B.新鲜花生种子晒干后重量减轻主要失去的是自由水,细胞代谢缓慢
C.人体内Na+缺乏会引起神经、肌肉的兴奋性降低,进而引发肌肉酸痛无力
D.点燃一粒小麦种子,待其烧尽时见到的灰白色灰烬就是小麦种子里的无机盐
5.地球上瑰丽的生命画卷在常人看来千姿百态。但是在生物学家的眼中,它们却是富有层次的生命系统。下列能体现生命系统的层次由简单到复杂的正确顺序是( )
①肝脏 ②血液 ③神经细胞 ④一只绵羊 ⑤细胞内各种化合物 ⑥病毒 ⑦同一片草地上所有的羊 ⑧某草原上的全部荷斯坦奶牛 ⑨一片森林 ⑩某农田中的所有生物
A.⑤⑥③②①④⑦⑩⑨B.⑤②①④⑦⑩⑨
C.③②①④⑦⑧⑩⑨D.③②①④⑧⑩⑨
6.下列事实中,不支持生命活动离不开细胞观点的是( )
A.HIV主要由蛋白质和核酸组成B.乙肝病毒依赖人体肝细胞生活
C.草履虫是单细胞生物,它有纤毛可以运动D.人体发育离不开细胞的分裂和分化
7.“死亡帽”是世界上最毒的蘑菇。一旦误食易引起中毒身亡。下列有关“死亡帽”说法不正确的是( )
A.“死亡帽”的细胞内有成形的细胞核B.“死亡帽”不能自己制造有机物
C.“死亡帽”通过孢子进行繁殖D.“死亡帽”属于单细胞真菌。
8.蓝细菌是一类能进行光合作用的单细胞原核生物。某些种类的蓝细菌大量繁殖会引起“水华”。下列相关叙述错误的是( )
A.蓝细菌具有细胞壁、细胞膜和核糖体等细胞结构
B.蓝细菌是能进行光合作用的自养生物
C.水体富营养化是导致蓝细菌大量繁殖的原因之一
D.颤蓝细菌、念珠蓝细菌等蓝细菌的遗传物质是DNA或RNA
9.水和无机盐对生物体具有重要作用,下列叙述错误的是( )
A.自由水能参与细胞内许多生物化学反应
B.哺乳动物的血液中钙离子含量过低,会出现抽搐等症状
C.越冬的植物细胞内结合水/自由水的比例上升
D.叶绿素分子含镁、血红蛋白含铁,说明无机盐在细胞内主要以化合物的形式存在
10.支原体在自然界独立且广泛存在,不需要宿主。支原体肺炎是指支原体引发的上呼吸道炎症逐渐加重后转为肺炎。目前研究认为,支原体所造成的肺炎是社区获得性肺炎(CAP)的常见病因之一。医院中常见的抗生素包括盘尼西林类、大环内酯类以及喹诺酮类等。其中,盘尼西林类药物抑制细胞壁的合成,从而造成细胞壁缺损,喹诺酮类药物干扰DNA复制、修复以及转录等。下列有关叙述,正确的是( )
A.在治疗支原体引发的肺炎时,用盘尼西林类药物基本没有治疗效果
B.支原体没有细胞器,遗传物质是DNA,可能是最简单的单细胞生物
C.喹诺酮类药物是一类广谱的抗菌药物,主要用于阻止细菌DNA的复制、修复以及转录,在治疗支原体肺炎中有很好的疗效,因此,支原体属于细菌
D.支原体能够引发支原体肺炎,是一种常见的容易引发肺炎的病毒
11.表1是组成地壳和组成细胞的部分元素含量(%),表2为人体和玉米所含部分元素占细胞干重的质量分数(%),下列相关叙述错误的是( )
表1
表2
A.同一生物体内不同化学元素的含量不同
B.不同生物体内每种化学元素的含量不同
C.不同生物体内所含元素种类基本相同,说明生物界和非生物界具有统一性
D.同一元素在地壳和细胞中的含量相差甚远,说明生物界与非生物界具有差异性
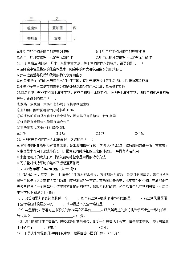
12.如图是对噬菌体、蓝细菌、变形虫和衣藻四种生物按不同的分类依据分成四组,下列选项中说法错误的是( )
A.甲组中的生物细胞中都没有细胞壁B.丁组中的生物细胞中都具有核膜
C.丙与丁的分类依据可以是有无染色体D.甲与乙的分类依据可以是有无叶绿体
13.一切生命活动都离不开水,水是生命之源,关于生物体内水的叙述,错误的是( )
A.活细胞中含量最多的化合物是水,细胞中的水大都以自由水的形式存在
B.参与运输营养物质和代谢废物的水为自由水
C.越冬植物体内自由水与结合水的比值下降,有利于增强代谢等生命活动,以抵抗寒冷环境
D.小麦种子在入库储存前需要经晾晒处理以减少自由水含量,延长储存期限
14.自然界中,有些生物属于真核生物,有些生物属于原核生物,下列关于真核生物、原核生物和病毒的叙述中,正确的项数是( )
①发菜、放线菌、大肠杆菌都属于原核单细胞生物
②蓝细菌、酵母菌都含有核糖体和DNA
③噬菌体的繁殖只在宿主细胞中进行,因为其只有核糖体一种细胞器
④细胞没有叶绿体也能进行光合作用
⑤有些细菌以RNA作为遗传物质
A.1项B.2项C.3项D.4项
15.下列有关生物体内无机盐的叙述,错误的是( )
A.哺乳动物的血液中Ca2+含量太低,会出现抽搐等症状,这说明无机盐对于维持细胞酸碱平衡非常重要。
B.生理盐水可用于清洗外伤伤口,因为它可维持细胞正常的渗透压,并具有清洁作用
C.患急性肠炎的病人脱水时输入葡萄糖盐水是常见的治疗方法
D.无机盐对维持细胞的酸碱平衡起重要作用
二、非选择题(16-20题,共55分)
16.(除标注外,每空1分,共10分)“牛家村畔水云乡,万顷烟波入夜凉。最爱月斜潮落后,满江渔火列筼筜”这是很久以前有人专门为厦门贫筜湖写的一首诗。贫筜湖风景秀美,水中有各种生物,在湖的正中央位置建设了一个白鹭洲,这里种植着艳丽的鲜花,郁郁葱葱的绿树,还生活着生机勃勃的白鹭……结合生物学知识回答以下问题:
(1)贫筜湖里所有的鲫鱼构成一个______,整个贫筜湖中的所有生物构成的是______。贫筜湖风景区属于生命系统结构层次中的______,其中最基本的生命系统是______。
(2)与鱼相比,行道树生命系统的结构层次不具有______。以贫筜湖边的夹竹桃为例写出生命系统的各结构层次:________________________。(2分)
(3)厦门也被称作“鹭岛”,假如你身处贫筜湖边,看到一行白鹭飞上天空,情景非常美观,该行白鹭属于种群吗?______,理由是________________________。(2分)
17.以下是人们常见的几种单细胞生物,据图回答下面的问题:(10分)
(1)这几种生物共有的结构是________________________(2分),都以DNA作为遗传物质,这体现了细胞的____________。大肠杆菌与其他生物相比,最典型的区别是____________。新型冠状病毒与上述生物相比,最典型的区别是________________________(2分)。
(2)蓝细菌的DNA主要存在于______,蓝细菌是能进行光合作用的______生物,蓝细菌能完成光合作用这一生理过程是因为其细胞内含有______和______
18.某同学用显微镜观察人的口腔上皮细胞装片,请据表回答下列问题:(9分)
(1)固定装片位置不变,视野中细胞数目最多的是__________________组;同样光源下,视野中光线最暗的是______组;观察到的细胞体积最大的是______组。
(2)高倍镜下,如果视野较暗,物像又模糊不清,这时应转动或调节的结构是__________、__________和__________。
(3)用A组显微镜观察,在视野内看到一行相连的9个细胞;固定装片位置不变,用B组显微镜观察,则大约可以看到这行细胞中的______个。
(4)某同学在观察时发现视野中有一个污物,在不调换目镜和物镜的情况下,判断污物是否在装片上的方法是__________________________________________。
19.(9分)阿克苏冰糖心苹果是我国最甜的苹果品种之一,它以其外形精致、色泽金黄、肉质脆甜、香气浓郁而闻名。现提供:a.新鲜的普通苹果研磨液、b.新鲜的阿克苏冰糖心苹果研磨液、c.质量浓度为0.01g/mL苏丹Ⅲ染液、d.质量浓度为0.1g/mL的NaOH溶液、e.质量浓度为0.05g/mL的CuSO4溶液、f.蒸馏水等各种必需的试剂与仪器。回答下列问题。
(1)某兴趣小组想要检测阿克苏冰糖心苹果细胞中是否含有蛋白质,请利用上述材料设计一个简单的实验方案。
①选择并配制检测的试剂____________________________________(填序号及具体配置的方法)。
②进行检测______________________________________________________。
③得出结论:____________则阿克苏苹果细胞中含有蛋白质。
(2)为检测阿克苏冰糖心苹果中是否含有脂肪,可用试剂____________进行检测。
(3)阿克苏冰糖心苹果口感非常甜,是因为该种苹果中还原糖含量高于普通苹果,还原糖鉴定的原理:______________________________且__________________还原糖含量越高。
20.(除标注外,每空2分,共17分)元素是构成化合物及生物体生命活动必需的物质。
(1)元素C、H、O、N、P、S在玉米和人细胞中的含量(%)如上表,请分析回答下列问题:
①玉米细胞含有的微量元素有__________________(2分),大量元素有__________________(2分)。这些元素在细胞中以__________________的形式存在。
②在玉米和人细胞干重中的含量最多的元素都是C、H、O、N,从细胞的物质组成角度分析其原因是____________________________________(2分)
③由表中数据可以看出,在玉米细胞(干重)中所占比例明显高于人细胞(干重)中的元素是0,发生这种差异的一个主要原因是组成玉米细胞的化合物中__________(成分)(1分)较多。而人细胞(干重)中N比例明显高于玉米细胞(干重),发生这种差异的一个主要原因是组成人细胞的化合物中_________(成分)(1分)较多。
(2)营养液培养法是研究某种元素是否为植物生长所必需的重要方法。为了研究K是否为植物A生长的必需元素,某同学用如图所示装置进行实验。气泵和气泡石的作用是满足根部有氧呼吸对氧气的需求。
①实验需要分为甲、乙两组。甲组营养液中含有K,作为对照组;乙组营养液中,____________(1分)作为实验组。培养一段时间后,观察两组植物的生长情况。
预期结果及结论:
若__________________,(2分)则K不是植物A生长的必需元素;
若甲组植物A生长正常,乙组植物A生长不正常,则__________________。
②为进一步验证K一定是必需元素,还应增加的实验步骤是___________________________________。
答案
1-5 DBCAD6-10 ADDDA11-15 CDCCA
16.(1)种群 群落 生态系统 细胞
(2)系统 细胞—组织—器官—个体(夹竹桃)—种群—群落—生态系统—生物圈(2分)
(3)不属于 种群是一个区域内同种生物的所有个体,不能说明一行白鹭是全部个体
17.(1)细胞膜、细胞质和核糖体 统一性 没有以核膜为界限的细胞核 没有细胞结构
(2)拟核 自养 藻蓝素 叶绿素
18.答案(1)A C C
(2)反光镜 光圈 细准焦螺旋
(3)3
(4)移动装片,看污物是否移动
19.(1)①取d作为双缩脲试剂A液,用f将e稀释至0.01gmL后作为双缩脲试剂B液
②取2mL新鲜的阿克苏冰糖心苹果研磨液加入试管中,先向试管中注入双缩脲试剂A液1mL,摇匀,再向试管中注入双缩脲试剂B液4滴,摇匀
③样液变为紫色
(2)苏丹Ⅲ
(3)还原糖与斐林试剂在水浴加热条件下生成砖红色沉淀;砖红色越深(沉淀越多)
20.(1)①Fe、Mn、Zn、Cu、B、M;C、H、O、N、P、S、K、Ca、Mg;大多以化合物
②在玉米和人细胞干重中的含量较多的化合物是糖、脂质、蛋白质,这些化合物都含有C、H、O,蛋白质含有N
③糖类 蛋白质
(2)①不加K 甲、乙两组植物A都生长正常 则K是植物A生长的必需元素
②乙组不能正常生长时,还需补充 K,观察植物 A 生长现象元素
O
Si
C
N
H
地壳
48.6
26.30
0.087
0.03
0.76
细胞
65.0
极少
18.0
3.0
10.0
元素
C
H
O
N
P
S
K
Ca
Mg
玉米
43.57
6.24
44.43
1.46
0.2
0.17
0.92
0.23
0.18
人
55.99
7.46
14.62
9.33
3.11
0.78
1.09
4.67
0.16
项目
目镜
物镜
A组
5×
10×
B组
15×
10×
C组
8×
40×
元素
O
C
H
N
P
S
玉米细胞(干)
44.43
43.57
6.24
1.46
0.20
0.17
人细胞(干)
14.62
55.99
7.46
9.33
3.11
0.78
相关试卷
这是一份海南省农垦中学2024-2025学年高三上学期第一次月考生物试题,共8页。
这是一份海南省文昌中学2024-2025学年高三上学期第一次月考生物试题(原卷版),共7页。
这是一份海南省文昌中学2024-2025学年高三上学期第一次月考生物试题(解析版),共18页。

