湖北省武汉外国语学校2025届高三上学期10月月考生物试题 Word版含解析
展开
这是一份湖北省武汉外国语学校2025届高三上学期10月月考生物试题 Word版含解析,文件包含湖北省武汉外国语学校2025届高三上学期10月考试生物试题Word版含解析docx、湖北省武汉外国语学校2025届高三上学期10月考试生物试题Word版无答案docx等2份试卷配套教学资源,其中试卷共29页, 欢迎下载使用。
本试卷共8页,22题。满分100分。考试用时75分钟。
一、选择题:本题共18小题,每小题2分,共36分。在每小题给出的四个选项中,只有一项是符合题目要求的。
1. 真核细胞具有丰富的内膜系统,为细胞完成精细、复杂的生命活动提供条件。下列关于生物膜的叙述,正确的是( )
A. 内质网膜和核糖体膜可为多种酶提供附着位点
B. 高尔基体膜可通过囊泡的生成和融合转化成细胞膜
C. 线粒体内膜与类囊体薄膜上都含有酶和光合色素
D. 不同生物膜的相互识别主要与磷脂双分子层有关
【答案】B
【解析】
【分析】生物膜的基本支架都是磷脂双分子层,生物膜系统的组成包括细胞膜、细胞器膜和核膜,内质网膜可以通过囊泡转化为高尔基体膜。
【详解】A、核糖体没有膜结构,不能为多种代谢酶提供附着位点,A错误;
B、高尔基体膜可通过囊泡的生成和融合转化成细胞膜,B正确;
C、类囊体薄膜上含有光合色素,而线粒体内膜上不含光合色素,C错误;
D、不同生物膜的相互识别主要与蛋白质分子有关,D错误。
故选B。
2. 色氨酸是人体中重要的神经递质——5﹣羟色胺的前体,也是人体的必需氨基酸之一。它的作用有很多,如:可作为安神药,改善睡眠;有助于烟酸及血红素(血红蛋白中的非蛋白质成分);显著增加怀孕时胎儿体内抗体的数量;促进哺乳期产妇分泌乳汁。下列叙述正确的是( )
A. 色氨酸可作为血红素、某些酶等生物大分子的单体之一
B. 饮食中长期缺乏色氨酸不影响人体正常生命活动的进行
C. 产妇在哺乳期补充适量色氨酸有利于改善睡眠和泌乳情况
D. 人体内的色氨酸、谷氨酸等氨基酸进出细胞均需要转运蛋白参与
【答案】C
【解析】
【分析】当兴奋传递至突触前膜时,突触前膜以胞吐方式释放神经递质到突触间隙,神经递质逐步扩散至突触后膜,与突触后膜上的特异性受体结合,引发突触后膜上的离子通道打开,相应离子内流,导致突触后膜电位发生改变,突触后膜兴奋或持续抑制。
【详解】A、血红素是血红蛋白中的非蛋白质成分,不是生物大分子,A错误;
B、色氨酸是人体的必需氨基酸,自身不能合成,需要从食物中获取,因此饮食中长期缺乏色氨酸会影响人体正常生命活动的进行,B错误;
C、从题干信息可知,色氨酸可作为安神药,改善睡眠,也可促进哺乳期产妇分泌乳汁,因此,产妇在哺乳期适量补充色氨酸有利于改善睡眠和泌乳情况,C正确;
D、当色氨酸作为神经递质时,其运出细胞的方式为胞吐,该过程不需要转运蛋白参与,D错误。
故选C。
3. 科学研究发现,小球藻可以在空间站的密闭环境中生存,含有丰富的蛋白质和维生素,繁殖能力强,可为航天员持续提供食物和氧气。下列叙述正确的是( )
A. 小球藻释放氧气、净化空气,体现了生物对环境的适应
B. 小球藻能繁殖后代,说明具有遗传和变异的生命现象
C. 小球藻能吸收二氧化碳合成有机物,属于新陈代谢现象
D. 小球藻属于植物,其结构层次为细胞→组织→器官→植物体
【答案】C
【解析】
【分析】适应的普遍性和相对性:
1、普遍性(1)含义:生物体的形态结构适合于完成一定的功能;生物体形态结构及其功能适合于该生物在一定环境中生存和繁殖。(2)原因:自然选择。
2、相对性的原因:遗传物质的稳定性和环境条件的变化相互作用的结果。
【详解】A、生物对环境的适应是指现在生存的每一种生物,都具有与环境相适应的形态结构、生理特征或行为,小球藻释放氧气、净化空气不能体现生物对环境的适应,A错误;
B、遗传与变异是指生物的亲代与子代之间相似和不相似的现象,小球藻能繁殖后代不能说明具有遗传和变异的生命现象,B错误;
C、新陈代谢是生物体与外界环境进行物质和能量交换的过程,包括生物体从外界获取物质和能量,以及将自身产生的废物排出体外。小球藻能吸收人们排出的二氧化碳,利用阳光,合成有机物,具有新陈代谢现象,C正确;
D、小球藻属于单细胞藻类,其结构层次为细胞,D错误。
故选C。
4. 某同学欲制作DNA双螺旋结构模型,已准备了足够的相关材料。下列操作或分析正确的是( )
A. DNA分子中每个脱氧核糖上均连接着一个磷酸和一个碱基
B. 观察所构建模型中只连接一个五碳糖的磷酸基团位置,无法看出DNA两条链方向相反
C. 在构建的不同长度DNA分子中,碱基G和C的数量越多化学结构越稳定
D. 制成的模型上下粗细相同,是因为A-T碱基对与G-C碱基对的形状和直径相同
【答案】D
【解析】
【分析】DNA的结构特点
1、一条链上相邻的两个碱基通过“-脱氧核糖-磷酸-脱氧核糖-”连接在一起。
2、A-T碱基对与G-C碱基对具有相同的形状和直径。
3、DNA两条链反向平行,具有方向性,具有游离磷酸基团的一端为该脱氧核苷酸链的3'端。
【详解】A、DNA分子中每个脱氧核糖上未必均连接着一个磷酸和一个碱基,位于中间位置的脱氧核糖链接着两个磷酸,A错误;
B、DNA两条链反向平行,具有方向性,具有游离磷酸基团的一端为该脱氧核苷酸链的3'端,所以当观察所构建模型中只连接一个五碳糖的磷酸基团位置,可看出DNA 两条链方向相反,B错误;
C、在构建的相同长度DNA分子中,A-T之间两个氢键,C-G之间三个氢键,在构建的相同长度DNA分子中,碱基G和C的数量越多,形成的氢键越多,化学结构越稳定,C错误;
D、A-T碱基对与G-C碱基对具有相同的形状和直径,因此, 无论DNA多长,制成的模型上下粗细相同,D正确。
故选D。
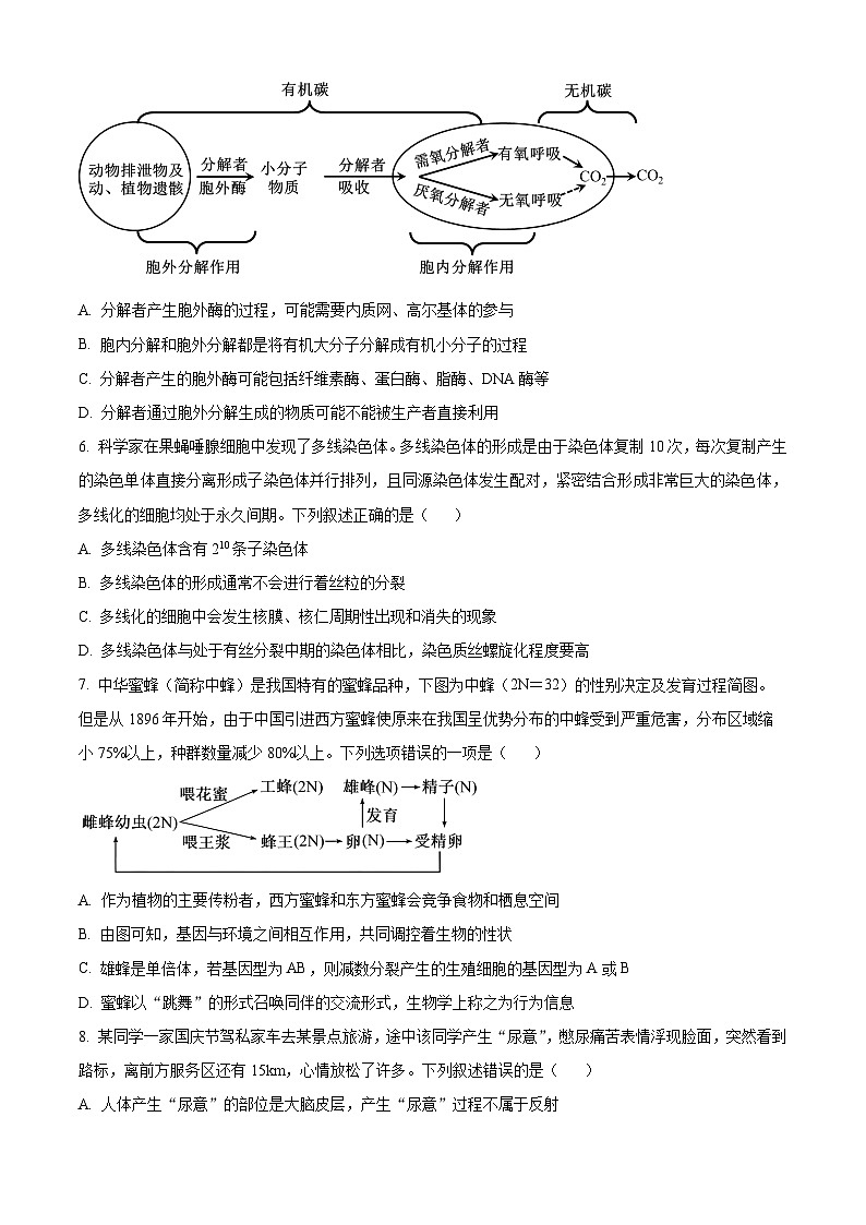
5. 分解者的分解作用包括胞外分解和胞内分解,其过程如图所示。下列说法错误的是( )
A. 分解者产生胞外酶的过程,可能需要内质网、高尔基体的参与
B. 胞内分解和胞外分解都是将有机大分子分解成有机小分子的过程
C. 分解者产生的胞外酶可能包括纤维素酶、蛋白酶、脂酶、DNA酶等
D. 分解者通过胞外分解生成的物质可能不能被生产者直接利用
【答案】B
【解析】
【分析】分解者又称“还原者”。分解者是指生态系统中细菌、真菌和放线菌等具有分解能力的生物,也包括某些原生动物和腐食性动物,它们能把动植物残体中复杂的有机物,分解成简单的无机物(无机盐、二氧化碳、水),释放到环境中,供生产者再一次利用。分解者是异养生物,其作用是把动植物残体内固定的复杂有机物分解为生产者能重新利用的简单化合物,并释放出能量,其作用与生产者相反。
【详解】A、胞外酶的本质为分泌蛋白,若分解者为某些原生动物和腐食性动物,其产生胞外酶的过程,可能需要内质网、高尔基体的参与,A正确;
B、据图分析可知,胞外分解是将有机大分子分解成有机小分子的过程,胞内分解是将小分子物质进一步氧化分解为CO2,B错误;
C、据图分析可知,分解者所分解的动物排泄物及动植物遗骸中含有纤维素、蛋白质、脂肪、DNA等有机物,分解者为了分解各种不同类型的有机物质,需要产生多种酶。这些酶可能包括纤维素酶(分解纤维素)、蛋白酶(分解蛋白质)、脂酶(分解脂肪)以及DNA酶(分解DNA)等。这些酶能够特异性地作用于特定的有机分子,将其分解成有机小分子,C正确;
D、虽然分解者通过胞外分解可以生成许多简单的有机物质和无机物质,但这些物质并不都能直接被生产者(如绿色植物)利用。例如,二氧化碳和无机盐可以被绿色植物直接吸收利用,但某些有机小分子可能需要进一步被微生物转化为无机物才能被生产者吸收,D正确。
故选B。
6. 科学家在果蝇唾腺细胞中发现了多线染色体。多线染色体的形成是由于染色体复制10次,每次复制产生的染色单体直接分离形成子染色体并行排列,且同源染色体发生配对,紧密结合形成非常巨大的染色体,多线化的细胞均处于永久间期。下列叙述正确的是( )
A. 多线染色体含有210条子染色体
B. 多线染色体的形成通常不会进行着丝粒的分裂
C. 多线化的细胞中会发生核膜、核仁周期性出现和消失的现象
D. 多线染色体与处于有丝分裂中期的染色体相比,染色质丝螺旋化程度要高
【答案】A
【解析】
【分析】有丝分裂是一个连续的过程,为了描述方便起见,习惯上按先后顺序划分为间期、前期、中期、后期和末期五个时期:①间期:主要进行染色体的复制,即DNA的复制和有关蛋白质的合成,它包括G1、S、G2三个时期;②前期最大特点是:核膜逐渐解体、核仁逐渐消失,植物细胞由两极发出纺锤丝,动物细胞两组中心粒分别移到细胞两极,由中心粒发出星射线;③中期:着丝粒排列在赤道板上,此时染色体的形态、数目最清楚,我们常找有丝分裂中期细胞来观察染色体的形态、数目;④后期:着丝点分开,姐妹染色单体分开,在纺锤丝牵引下移到细胞两极,此时染色体加倍;⑤末期:核膜、核仁重现,染色体变成染色丝,植物细胞中央形成细胞板,一个细胞分裂形成两个子细胞,动物细胞膜从中间内陷,一个细胞分裂形成两个子细胞。
【详解】A、由题干“多线染色体的形成是由于染色体复制10次,每次复制产生的染色单体直接分离形成子染色体并行排列”及“同源染色体发生配对”可知,多线染色体含有210条子染色体,A正确;
B、由题意,每次复制产生的染色单体直接分离形成子染色体并行排列可知,多线染色体的形成通常会进行着丝粒的分裂,B错误;
C、由题干“多线化的细胞均处于永久间期”可知,其不能进入分裂期,因此多线染色体的形成过程中不会发生核膜、核仁周期性消失和重建的现象,C错误;
D、由题干“多线化的细胞均处于永久间期”可知,多线染色体与处于分裂中期(已高度螺旋)的染色体相比,染色质丝螺旋化程度要低,D错误。
故选A。
7. 中华蜜蜂(简称中蜂)是我国特有的蜜蜂品种,下图为中蜂(2N=32)的性别决定及发育过程简图。但是从1896年开始,由于中国引进西方蜜蜂使原来在我国呈优势分布的中蜂受到严重危害,分布区域缩小75%以上,种群数量减少80%以上。下列选项错误的一项是( )
A. 作为植物的主要传粉者,西方蜜蜂和东方蜜蜂会竞争食物和栖息空间
B. 由图可知,基因与环境之间相互作用,共同调控着生物的性状
C. 雄蜂是单倍体,若基因型为AB,则减数分裂产生的生殖细胞的基因型为A或B
D. 蜜蜂以“跳舞”的形式召唤同伴的交流形式,生物学上称之为行为信息
【答案】C
【解析】
【分析】、信息传递在生态系统中的作用:(1)生命活动的正常进行,离不开信息的作用;(2)生物种群的繁衍,也离不开信息的传递;(3)信息还能够调节生物的种间关系,以维持生态系统的稳定。
【详解】A、西方蜜蜂和东方蜜蜂均是异养型生物,在生态系统中属于消费者,会竞争食物和栖息空间,A正确;
B、生物的性状是由基因和环境共同作用的结果,比如雌蜂幼虫均为受精卵发育的二倍体生物,但因喂食的东西不同,最终性状不同,B正确;
C、雄蜂是由卵细胞发育而来的个体,属于单倍体生物,基因型AB的雄蜂,经过假减数分裂后产生的精子为AB,C错误。
D、蜜蜂通过气味找到蜜源体现是化学信息,以“跳舞”的形式联络同伴体现的是行为信息,D正确;
故选C。
8. 某同学一家国庆节驾私家车去某景点旅游,途中该同学产生“尿意”,憋尿痛苦表情浮现脸面,突然看到路标,离前方服务区还有15km,心情放松了许多。下列叙述错误的是( )
A. 人体产生“尿意”的部位是大脑皮层,产生“尿意”过程不属于反射
B. 膀胱中尿液不属于内环境成分,尿液的渗透压比血浆的渗透压小
C. 该同学有意识地憋尿是因为大脑皮层能对脊髓的排尿中枢进行调控
D. 该同学看到路标后的情绪变化是大脑高级功能的体现
【答案】B
【解析】
【分析】在人体中,反射是指在神经系统的参与下,机体对内外环境刺激所作出的规律性反应。内环境是细胞直接生活的环境,包括血浆、组织液和淋巴液等。大脑皮层是神经系统的高级中枢,具有多种高级功能。
【详解】 A 、 产生“尿意”的部位是大脑皮层,但产生“尿意”过程没有经过完整的反射弧,不属于反射,A 正确;。
B 、 膀胱中的尿液已经经过肾小管和集合管的重吸收,不属于内环境成分。其渗透压比血浆的渗透压小大,B 错误;
C 、大脑皮层作为高级中枢,能够对脊髓的低级排尿中枢进行调控,从而实现有意识地憋尿,C 正确;
D 、该同学看到路标后的情绪变化,是大脑皮层对外部信息进行处理和综合分析的结果,属于大脑高级功能的体现,D 正确。
故选B。
9. 在人体内存在多种信息分子,由轴突释放到突触间隙中的信息分子叫神经递质;由内分泌腺分泌到血液中的信息分子叫激素;由细胞分泌作用于相邻细胞的信息分子叫旁分泌调节物,如胃黏膜细胞分泌的组织胺可通过扩散的方式调节胃壁细胞分泌胃酸。下列叙述错误的是( )
A. 饥饿时,肾上腺通过分泌肾上腺素和糖皮质激素来提高血糖浓度
B. 紧张时,交感神经释放去甲肾上腺素通过组织液运输使胃肠蠕动减弱
C. 神经细胞分泌的生长因子能影响神经发生,生长因子属于旁分泌调节物
D. 旁分泌调节物作为信使传递信息,直接参与细胞的代谢活动
【答案】D
【解析】
【分析】信息分子是指生物体内、外具有调节细胞生命活动作用的化学物质。
【详解】A、饥饿时,肾上腺髓质分泌的肾上腺素和皮质分泌的糖皮质激素均可以通过调节有机物的代谢或影响胰岛素的分泌和作用来使血糖浓度升高,A正确;
B、紧张时,交感神经兴奋,释放神经递质(去甲肾上腺素)通过突触间隙(组织液)运输,使胃肠蠕动减弱,B正确;
C、神经发生包括细胞增殖、分化、迁移和存活等,它们受多种激素和生长因子的影响,属于旁分泌调节,C正确;
D、信息分子只能作为信使传递信息,不能直接参与细胞代谢,D错误。
故选D。
10. CRISPR/Cas9是一种高效的基因编辑技术,Cas9基因表达的Cas9蛋白像一把“分子剪刀”,在单链向导RNA(SgRNA)引导下,切割DNA双链以敲除目标基因或插入新的基因。CRISPR/Cas9基因编辑技术的工作原理如图所示,下列叙述错误的是( )
A. 过程①中,插入特定SgRNA编码序列的DNA时需要用到DNA连接酶
B. 过程②中,将重组质粒导入大肠杆菌细胞的方法是农杆菌转化法
C. 过程④中,SgRNA可识别并与目标DNA序列特异性结合,遵循了碱基互补配对的原则
D. 过程⑤中,Cas9蛋白可切割目标DNA特定核苷酸序列
【答案】B
【解析】
【分析】基因工程技术的基本步骤:
(1)目的基因的获取:方法有从基因文库中获取、利用PCR技术扩增和人工合成。
(2)基因表达载体的构建:是基因工程的核心步骤,基因表达载体包括目的基因、启动子、终止子和标记基因等。
(3)将目的基因导入受体细胞:根据受体细胞不同,导入的方法也不一样.将目的基因导入植物细胞的方法有农杆菌转化法、基因枪法和花粉管通道法;将目的基因导入动物细胞最有效的方法是显微注射法;将目的基因导入微生物细胞的方法是感受态细胞法。
(4)目的基因的检测与鉴定:分子水平上的检测:①检测转基因生物染色体的DNA是否插入目的基因--DNA分子杂交技术;②检测目的基因是否转录出了mRNA--分子杂交技术;③检测目的基因是否翻译成蛋白质--抗原-抗体杂交技术。个体水平上的鉴定:抗虫鉴定、抗病鉴定、活性鉴定等。
【详解】A、基因工程所需工具酶有限制酶和DNA连接酶,限制酶负责切割,DNA连接酶负责连接,因此为构建CRISPR/Cas9重组质粒,需对含有特定sgRNA编码序列的DNA进行酶切处理,然后将其插入到经相同酶切处理过的质粒上,插入时所需要的酶是DNA连接酶,即过程①中,插入特定SgRNA编码序列的DNA时需要用到DNA连接酶,A正确;
B、过程②指的是将目的基因导入到受体细胞,将重组质粒导入大肠杆菌细胞的方法是感受态细胞法,B错误;
C、过程④中,SgRNA可识别并与目标DNA序列特异性结合,该过程中遵循了碱基互补配对原则,C正确;
D、过程⑤中,Cas9蛋白可在SgRNA的引导下切割SgRNA识别的目标DNA特定核苷酸序列,D正确。
故选B。
11. 黄瓜为雌雄同株异花植物,开雌花还是雄花受基因表达、环境和激素等多种因素的调控。乙烯可促进黄瓜雌花的形成,赤霉素可促进雄花的形成;长日照、高温条件能促进黄瓜雄花形成,而短日照、低温条件能促进雌花形成。下列叙述错误的是( )
A. 黄瓜植株上花的性别与性染色体有关,雌花和雄花中mRNA存在差异
B. 夏秋季节可通过喷施乙烯利提高黄瓜产量
C. 长日照和短日照影响花的性别与黄瓜中的色素有关
D. 植物激素一般由植物细胞产生,人工合成的属于植物生长调节剂
【答案】A
【解析】
【分析】植物激素包括生长素、细胞分裂素、赤霉素、脱落酸、乙烯等。其中生长素、细胞分裂素、赤霉素能促进植物的生长,而脱落酸和乙烯是抑制植物的生长。生长素能促进子房发育成果实,而乙烯能促进果实成熟。
【详解】A、黄瓜为雌雄同株异花植物,没有性染色体与常染色体之分,雌花和雄花受基因选择性表达的影响,因此雌花和雄花中mRNA存在差异,A错误;
B、夏秋季日照时间长、温度高,易形成雄花,喷施乙烯利有利于雌花的形成,有利于提高黄瓜产量,B正确;
C、长日照与短日照作为信号影响花的性别,与黄瓜中光信号的受体——光敏色素有关,C正确;
D、植物激素一般由植物细胞产生,植物生长调节剂是由人工合成的,对植物的生长、发育有调节作用的化学物质,D正确。
故选A。
12. 断层线假说认为在物种分布范围的边缘地带,物种的分布往往会受到限制,形成所谓的“断层线”。下列叙述用断层线假说无法解释的是( )
A. 温度可能会超出物种能够适应的范围
B. 捕食者的存在可能限制物种的分布范围
C. 生物入侵物种往往能够迅速扩散到新的地区
D. 食物、水源等资源的稀缺性会影响物种的分布
【答案】C
【解析】
【分析】要认识一个群落,首先要分析该群落的物种组成。物种组成是区别不同群落的重要特征,也是决定群落性质最重要的因素。
【详解】A、温度、湿度、光照等环境因素的变化,可能会超出物种能够适应的范围,如在山区,随着海拔的升高,温度逐渐降低,这可能形成断层线,限制某些物种向上生长的高度,A不符合题意;
B、在物种分布范围的边缘地带,与其他物种的竞争或捕食者的存在可能会限制物种的分布范围,B不符合题意;
C、生物入侵物种往往能够迅速扩散到新的地区,有时甚至能够跨越原有的断层线。这种情况通常与物种的适应能力、人为因素(如运输和贸易)以及缺乏天敌有关,而不是由断层线假说中的环境限制因素决定,C符合题意;
D、根据资源的可用性可知,食物、水源等资源的稀缺性会影响物种的分布,D不符合题意。
故选C。
13. 科学家通过研究芦苇种群根茎长度和生物量来研究扎龙湿地自然恢复过程中的植物群落演替,在理论上设定扎龙湿地植物群落的演替顺序为:[早期]羊草(第一优势种)+芦苇群落→[中期]芦苇(第一优势种)+羊草群落→[晚期]芦苇群落。已知羊草为旱生植物,芦苇为湿生植物。下列叙述错误的是( )
A. 挖取多份规格为am×am的表层土壤样品,可调查芦苇种群平均生根深度
B. 芦苇可能通过改变土壤的含水量来抑制羊草的生长,从而抢夺生态位
C. 通过分析不同群落中芦苇的根茎长度、生物量可预测群落演替的方向
D. 扎龙湿地利用芦苇建立长效的补水机制有利于耕地向湿地的自然恢复
【答案】A
【解析】
【分析】1、调查种群密度常用样方法和标记重捕法,其中样方法适用于调查植物和活动能力弱、活动范围小的动物,而标记重捕法适用于调查活动能力强、活动范围大的动物。此外,统计土壤小动物类群丰富度的方法通常有两种:记名计算法和目测估计法。
2、群落演替是指一个植物群落被另一个植物群落所代替的现象,其类型主要有初生演替和次生演替;初生演替是指一个从来没有被植物覆盖的地面,或者是原来存在过植被,但是被彻底消灭了的地方发生的演替;次生演替是指原来有的植被虽然已经不存在,但是原来有的土壤基本保留,甚至还保留有植物的种子和其他繁殖体的地方发生的演替。
【详解】A、芦苇为湿生植物,需要挖取一定深度的土壤样品来调查芦苇种群平均生根深度,A错误;
B、羊草为旱生植物,芦苇为湿生植物,在扎龙湿地植物群落的演替过程中,羊草逐渐被芦苇取代,推测芦苇可能通过改变土壤的含水量来抑制羊草的生长,从而抢夺生态位,B正确;
C、不同群落中的生物具有与该群落环境相适应的形态结构、生理特征和分布特点,因此通过分析不同群落中芦苇的根茎长度、生物量可预测群落演替的方向,C正确;
D、芦苇植物是一种生长在湿地环境中的多年生草本植物,为许多鸟类和其他动物提供了栖息地和食物来源,被广泛应用于环境保护和生态修复领域,扎龙湿地利用芦苇建立长效的补水机制有利于耕地向湿地的自然恢复,D正确。
故选A。
14. 生活在山涧瀑布下的凹耳蛙由于其一生绝大部分的时间无法离开水源,且需要通过声信号进行求偶繁殖和保证种族安全。为了防止噪音的影响,凹耳蛙进化出了高度复杂的超声通讯行为。研究发现雌雄个体在对高频声的响应上存在显著差异。下列叙述错误的是( )
A. 凹耳蛙之间通过鸣声形成信息流,凹耳蛙既是信息源又是信息受体
B. 凹耳蛙成为重要的科研模式动物,这体现出了其直接价值
C. 凹耳蛙的超声通讯方式是在长期进化过程中对强环境噪声适应的结果
D. 凹耳蛙雌雄个体在对高频声的响应上存在显著差异,体现了物种多样性
【答案】D
【解析】
【分析】生物多样性包括基因多样性、物种多样性和生态系统多样性。
【详解】A、凹耳蛙可产生鸣声,凹耳蛙之间通过鸣声形成信息流,凹耳蛙既是信息源又是信息受体,A正确;
B、生物多样性的直接价值是指对人类有食用、药用和工业原料等使用意义,以及有旅游观赏、科学研究和文学艺术创作等非实用意义,故凹耳蛙成为重要的科研模式动物,这体现出了其直接价值,B正确;
C、适应是自然选择的结果,凹耳蛙的超声通讯方式是在长期进化过程中对强环境噪声适应的结果,C正确;
D、凹耳蛙雄雄个体在对高频声的响应上存在显著差异,体现了基因多样性,D错误。
故选D。
15. 采用巴氏消毒法进行杀菌处理的牛奶通常被称为“巴氏杀菌乳”,某款牛奶的产品介绍如图所示。根据图上信息,下列叙述正确的是( )
产品类别:巴氏杀菌乳
配料:生牛乳
生产日期:见盒顶封口处
保质期:7天
贮存条件:2℃~6℃冷藏
温馨提示:开启后请及时饮用,产品出现破损、鼓包、风味异常时,请勿饮用!
营养成分表
A. 如果盒装牛奶出现鼓包,很可能是乳酸菌污染导致
B. 巴氏消毒可以破坏微生物的蛋白质结构,使其失去活性
C. 巴氏消毒的优点是既能杀死所有微生物,又不破坏牛奶的成分
D. 鲜牛奶应保存在2~6℃条件下,因为在这个区间的温度能够杀死微生物
【答案】B
【解析】
【分析】消毒是指使用较为温和的物理、化学或生物等方法杀死物体表面或内部一部分微生物。灭菌则是指使用强烈的理化方法杀死物体内外所有的微生物,包括芽孢和孢子。消毒和灭菌工作主要包括两个方面:对操作的空间、操作者的衣着和手进行清洁和消毒;将用于微生物培养的器皿、接种用具和培养基等进行灭菌。常用的消毒方法有煮沸消毒、巴氏消毒等;灭菌方法有湿热灭菌、干热灭菌和灼烧灭菌等。
【详解】A、乳酸菌无氧呼吸不产生气体,污染不会鼓包,A错误;
B、巴氏消毒通过加热牛奶到一定温度,可以破坏微生物的蛋白质结构,使其失去活性,从而达到杀菌的效果,B正确;
C、巴氏消毒法的优点是能够杀死大部分病原微生物,同时尽量减少对牛奶营养成分的破坏,C错误;
D、鲜牛奶应保存在2-6℃的范围内,因为这个温度区间可以抑制微生物的生长和繁殖,而不是直接杀死微生物,D错误。
故选B。
16. 广东盛产的粉葛是国家农业部和卫健委共同认定的药食两用植物,素有“北参南葛”“亚洲人参”之美誉。实验小组欲利用植物组织培养技术大量培养粉葛,下列操作不恰当的是( )
A. AB. BC. CD. D
【答案】D
【解析】
【分析】植物组织培养过程的顺序是离体植物器官、组织或细胞(外植体)脱分化形成愈伤组织,再分化形成根、芽等器官进而形成新的植物体。
【详解】A、利用植物组织培养技术大量繁殖植物体的过程中要选择幼嫩的芽叶作为外植体,因为其分化程度低,全能性高,容易诱导成功,A正确;
B、植物组织培养过程中,对外植体进行消毒时要在酒精消毒冲洗后,用次氯酸钠再次消毒,B正确;
C、获得愈伤组织过程需要遮光,因为光照会促进细胞分化,不利于形成愈伤组织,C正确;
D、生长素能促进植物生根,因此降低培养基中生长素/细胞分裂素的比值不利于生根,应当提高该比值,D错误。
故选D。
17. 2024年1月24日国际“生物解救”项目研究人员在德国柏林宣布,他们成功地将实验室培育的南方白犀牛胚胎移植到代孕母亲的体内,获得了世界上首例体外受精犀牛生物。该实验的成功让人们相信世界上仅剩两头的北方白犀牛也一样能够通过体外受精诞生新的生命。南方白犀牛的体外受精实验过程不涉及的操作是( )
A. 细胞核移植B. 超数排卵
C. 精子获能处理D. 胚胎培养
【答案】A
【解析】
【分析】进行移植的胚胎有以下来源:基因工程改造的胚胎、体内受精的胚胎、体外受精的胚胎,体细胞核移植得到的胚胎、胚胎分割得到的胚胎。
【详解】因为是体外受精(精子和卵子结合),所以说精子要获能处理,还要通过超数排卵获取卵细胞,题干说的胚胎移植之前,要把胚胎培养到囊胚或桑营胚时期,而细胞核移植是一种克隆技术,通常用于将一个细胞的细胞核移植到另一个去核的卵细胞中,以形成一个新的胚胎。在体外受精过程中,一般不涉及这种操作,A错误,BCD正确。
故选A。
18. 水淹时,玉米根细胞由于较长时间进行无氧呼吸导致能量供应不足,使液泡膜上的H+转运减缓,引起细胞质基质内H+积累,无氧呼吸产生的乳酸也使细胞质基质pH降低。pH降低至一定程度会引起细胞酸中毒。细胞可通过将无氧呼吸过程中的丙酮酸产乳酸途径转换为丙酮酸产酒精途径,延缓细胞酸中毒。下列说法正确的是( )
A. 正常玉米根细胞液泡内pH高于细胞质基质
B. 检测到水淹的玉米根有CO2的产生不能判断是否有酒精生成
C. 转换为丙酮酸产酒精途径时释放的ATP增多以缓解能量供应不足
D. 转换为丙酮酸产酒精途径时消耗的[H]增多以缓解酸中毒
【答案】B
【解析】
【分析】无氧呼吸全过程:(1)第一阶段:在细胞质基质中,一分子葡萄糖形成两分子丙酮酸、少量的[H]和少量能量,这一阶段不需要氧的参与。(2)第二阶段:在细胞质基质中,丙酮酸分解为二氧化碳和酒精或乳酸。
【详解】A、玉米根细胞由于较长时间进行无氧呼吸导致能量供应不足,使液泡膜上的H+转运减缓,引起细胞质基质内H+积累,说明细胞质基质内H+转运至液泡需要消耗能量,为主动运输,逆浓度梯度,液泡中H+浓度高,正常玉米根细胞液泡内pH低于细胞质基质,A错误;
B 、玉米根部短时间水淹,根部氧气含量少,部分根细胞可以进行有氧呼吸产生CO2,检测到水淹的玉米根有CO2的产生不能判断是否有酒精生成,B正确;
C、转换为丙酮酸产酒精途径时,无ATP的产生,C错误;
D、丙酮酸产酒精途径时消耗的[H]与丙酮酸产乳酸途径时消耗的[H]含量相同,D错误。
故选B。
二、非选择题:本题共4小题,共64分。
19. 如图是光合作用过程示意图(字母代表物质),PSBS是一种类囊体膜蛋白,能感应类囊体腔内H+的浓度而被激活,激活的PSBS抑制电子在类囊体膜上的传递,最终将过量的光能转换成热能释放,防止强光对植物细胞造成损伤。回答下列问题:
(1)图中物质A、E分别是__________、__________。
(2)若物质F浓度降低至原浓度一半,则短时间内C5化合物的含量将__________(填“升高”或“降低”)。
(3)由图可知,以下哪些措施有利于PSBS发挥功能,从而防止强光对植物细胞造成损伤。__________(填序号)
①降低ATP合酶的活性 ②抑制C的合成 ③阻断卡尔文循环中F的供应
(4)在自然条件下,某种植物在幼苗时期全部为条形叶,随着树龄增长会逐渐出现条形叶、卵形叶和锯齿叶。在大气CO2浓度及最适温度下测得数据如下表所示(单位:μml·m-2·s-1):
注:叶绿素b对荫蔽条件下占优势的漫射光的吸收能力大于叶绿素a。
当光照为1881μml·m-2·s-1时,锯齿叶的光合作用主要受外界__________因素(答出2点)的限制。据表中数据可以推测,条形叶分布在植株的下部,依据为__________(答出2点)。
【答案】(1) ①. O2 ②. NADPH
(2)升高 (3)①②③
(4) ①. CO2浓度、光照强度 ②. 光补偿点和饱和点均较低,能在弱光下生存;叶绿素b所占比例较高,能充分利用遮蔽条件下的弱光
【解析】
【分析】1、光饱和点为光合速率不再随光强增加而增加时的光照强度,当外界光照强度大于光饱和点对应的光照强度时,光照不再是限制因素,而其他因素成为限制光合速率提升的限制因素。
2、光呼吸是植物的绿色细胞在光照条件下,吸收O2并放出CO2的过程。这一反应是在叶绿体、过氧化物酶体和线粒体三种细胞器的协调参与下完成的。
【小问1详解】
图中的水的光解发生在叶绿体的类囊体腔中,A是氧气,B是ADP和Pi,C是ATP,D是NADP+,E是NADPH,F是二氧化碳。
【小问2详解】
降低F(CO2)的浓度,则CO2固定过程减弱,C5的消耗减少,短时间内C3的还原过程仍正常进行,C5的生成不变,C5的含量将升高。
【小问3详解】
据图信息可以推测降低ATP合酶的活性,抑制C(ATP)的合成能使得H+从叶绿体向外运输的速率减弱,同时阻断碳反应都将有利于维持类囊体腔内的H+浓度,从而有利于膜蛋白PSBS发挥作用。
【小问4详解】
光饱和点为光合速率不在随光强增加而增加时的光照强度,据题意可知,锯齿叶的光饱合点为4260μml·m-2·s-1,该实验是在最适温度及大气CO2浓度下测得数据,因此当光照为1881μml·m-2·s-1时,锯齿叶的光合作用主要受CO2浓度、光照强度外界因索的限制。据表格可知,条形叶的光补偿点和饱和点均较低,能在弱光下生存;光呼吸强度小,接受到的光照强度小;叶绿素b所占比例较高,能充分利用遮蔽条件下的弱光,因此条形叶分布在植株的下部。
20. 鹦鹉(ZW型性别决定)的毛色有白色、蓝色、黄色和绿色,由A/a和B/b两对等位基因共同决定,其中只有一对等位基因位于Z染色体上,相关作用机理如下图所示。研究人员用纯合蓝色鹦鹉和纯合黄色鹦鹉进行了如下两个杂交实验。
杂交实验一:P:蓝色鹦鹉(♀)×黄色鹦鹉(♂)→F1:黄色鹦鹉(♀)∶绿色鹦鹉(♂)=1∶1;
杂交实验二:P:黄色鹦鹉(♀)×蓝色鹦鹉(♂)→F1:绿色鹦鹉(♀)∶绿色鹦鹉(♂)=1∶1。
回答下列问题:
(1)杂交实验一中,F1雌性鹦鹉的基因型是__________,F1雌雄鹦鹉随机交配,F2的表型及比例为__________(不考虑性别)。
(2)杂交实验二中,F1雌雄鹦鹉随机交配,F2中绿色雄性鹦鹉的基因型共有__________种。欲判断F2中某只绿色雄性鹦鹉的基因型,可让其与多只__________(填毛色表型)雌性鹦鹉杂交,若后代只出现绿色和黄色鹦鹉,则可判断其基因型为__________。
(3)控制鹦鹉羽毛有条纹(D)和无条纹(d)的基因位于另一对常染色体上。两只纯合鹦鹉杂交,F1全部表现为黄色条纹,F₁雌雄鹦鹉随机交配,F2的表型及比例为黄色条纹∶黄色无纹∶白色条纹∶白色无纹=7∶1∶3∶1。推测F2出现该表型比可能是由于基因型为__________的雄配子不育导致的。若要验证上述推测,可进行的杂交实验是__________,预测该杂交实验的结果为__________。
【答案】(1) ① BbZaW ②. 绿色∶黄色∶蓝色∶白色=3∶3∶1∶1
(2) ①. 4/四 ②. 白色 ③. BBZAZa
(3) ①. Bd ②. 让F1中雄性(鹦鹉)测交(或与隐性纯合子杂交) ③. 子代中没有黄色无纹(鹦鹉)出现(或黄色条纹∶白色条纹∶白色无纹=1∶1∶1)
【解析】
【分析】据图可知,基因A可控制酶1的合成,从而使白色物质变为蓝色,基因B可控制酶2的合成,从而使白色物质变为黄色,若蓝色物质和黄色物质同时存在,则为绿色。因此,若鹦鹉体内同时含有A和B基因,毛色为绿色;若鹦鹉体内含A基因,但不含B基因,毛色为蓝色;若鹦鹉体内含B基因,但不含A基因,毛色为黄色。根据杂交实验一和二可判断,A和a基因在Z染色体上,B和b基因在常染色体上。
小问1详解】
毛色由两对等位基因共同决定,其中只有一对等位基因位于Z染色体上,根据杂交实验一和二可判断,A和a基因在Z染色体上,B和b基因在常染色体上。杂交实验一中,亲本雌性鹦鹉的基因型是bbZAW,亲本雄性鹦鹉的基因型是BBZaZa,所以F1雌性鹦鹉的基因型是BbZaW,F1雄性鹦鹉的基因型是BbZAZa。F1雌雄鹦鹉随机交配,得到F2的表型及比例为绿色(B_ZA_):黄色(B_Za _):蓝色(b_ZA_):白色(bbZa_)=3:3:1:1。
【小问2详解】
杂交实验二中,亲本雌性鹦鹉的基因型是BBZaW,亲本雄性鹦鹉的基因型是bbZAZA,所以F1雌雄鹦鹉的基因型分别是BbZAW和BbZAZa,其随机交配得到的F2中,绿色雄性鹦鹉(B_ZAZ_)的基因型共有4种,BBZAZA、BBZAZa、BbZAZA、BbZAZa。欲判断F2中某只绿色雄性鹦鹉的基因型,可让其与多只白色雌性鹦鹉(bbZaW)杂交,若后代只出现绿色和黄色鹦鹉,则可判断其基因型为BBZAZa。
【小问3详解】
两只纯合鹦鹉杂交,F1全部表现为黄色条纹,F1雌雄鹦鹉随机交配,F2的表型及比例为黄色条纹:黄色无纹:白色条纹:白色无纹=7:1:3:1,符合9:3:3:1的变式,所以F1的基因型是BbDd,推测F2出现该表型比可能是由于基因型为Bd的雄配子不育导致的。若要验证上述推测,可让F1中雄性鹦鹉测交,用BbDd与bbdd测交,理论上后代BbDd:Bbdd:bbDd:bbdd=1:1:1:1,如果Bd的雄配子不育,后代BbDd:bbDd:bbdd=1:1:1,即后代没有黄色无纹鹦鹉,即若子代中无黄色无纹鹦鹉出现,则说明该推测正确。
21. 蝗虫食性广,取食量大,对植物的破坏性极大。植物不仅是蝗虫食物的直接来源,还为其提供栖息场所,对蝗虫个体行为和种群动态均有重要影响,植物的覆盖度(指植被在地面的垂直投影面积占统计区总面积的百分比)对蝗虫聚集和迁移的影响如图所示。回答下列问题:
(1)分析上图可知,植物的覆盖度______(填“高”或“低”)时会抑制蝗灾的发生,原因是__________________。
(2)椋鸟是一种适合长距离迁移的鸟类,某研究小组调查了椋鸟入住前后,不同阶段鸟巢周围防控点蝗虫的种群密度,结果如表所示。
①常采用样方法调查跳蝻的密度,为保证调查的可靠性和准确性,选取样方时应该注意的事项有________________________(答出2点)。
②根据表中的数据可以得出的结论是____________(答出2点)。
③群居型的蝗虫能释放对鸟类有刺激性的苯乙腈,该物质能吸引蝗虫聚集,散居型蝗虫不能释放苯乙腈。椋鸟对散居型蝗虫的捕食量显著高于群居型蝗虫的,原因可能是______________。
【答案】(1) ①. 高 ②. 植物的覆盖度高会抑制蝗虫的聚集,阻止雌雄个体交配产卵;植物的覆盖度高会抑制蝗虫的迁移,阻止蝗灾传播
(2) ①. 随机取样、样方大小一致、样方数量适宜 ②. 在人工置巢区,椋鸟对蝗虫有较好的防治效果;防治效果受椋鸟生育期的影响 ③. 苯乙腈抑制椋鸟捕食群居型蝗虫
【解析】
【分析】生态位:一个物种在群落中的地位或作用,包括所处的空间位置,占用资源的情况,以及与其他物种的关系等。
【小问1详解】
图示信息显示,植物的覆盖度高会抑制蝗虫的聚集,进而阻止雌雄个体交配产卵,同时也抑制蝗虫的迁移,阻止蝗灾传播,所以会抑制蝗灾的发生。
【小问2详解】
①跳蝻体型小,活动能力弱,因而采用样方法调查跳蝻的密度,选取样方时要注意:随机取样、样方大小一致、样方数量适宜。
②根据表中的数据可知,与对照组蝗虫密度相比较,在人工置巢区,椋鸟对蝗虫有较好的防治效果,且防治效果受椋鸟生育期的影响,实验结果显示,在幼鸟成长阶段防治蝗虫的效果最好。
③依据题干信息,群居型的蝗虫释放对鸟类有刺激性的苯乙腈,能吸引蝗虫聚集,散居型蝗虫不能释放;椋鸟对散居型蝗虫的捕食量显著高于群居型蝗虫的,可以推知由于苯乙腈具有刺激性,可能会抑制椋鸟捕食群居型蝗虫。
22. 癌症免疫疗法是指重新激活抗肿瘤的免疫细胞,进而克服肿瘤的免疫逃逸。某些种类癌细胞表面有高表达的银蛋白PSMA,CD28是T细胞表面受体,T细胞的有效激活依赖于CD28在癌细胞与T细胞结合部位的聚集。图甲为科研人员尝试构建的双特异性抗体PSMA×CD28生产流程图;图乙为双特异性抗体PSMA×CD28的结构及作用机理图,请据图分析:
(1)图甲分析可知,制备双特异性抗体PSMA×CD28的过程中,用到的动物细胞工程技术主要有__________(答出2点)。
(2)双特异性抗体PSMA×CD28制备时,应先将__________(物质X)分别注射到小鼠体内再分离出B淋巴细胞。与诱导植物原生质体融合不同的是可用__________的诱导方法。将第一次筛选获得的细胞进行多倍稀释,借助多孔细胞培养板,利用__________原理进行第二次筛选,选出能分泌所需抗体的杂交瘤细胞。
(3)抗体都是由两条H链和两条L链组成的4条肽链对称结构。由于融合细胞会表达出两种L链和两种H链且L链和H链又能随机组合,因此杂交瘤细胞A×B会产生__________(填“一种”或“多种”)抗体。双特异性抗体PSMA×CD28协助杀伤癌细胞的机理是__________。
【答案】(1)动物细胞融合、动物细胞培养
(2) ①. PSMA、CD28 ②. 灭活病毒诱导法 ③. 抗原与抗体特异性结合
(3) ①. 多种 ②. 双特异性抗体PSMAXCD28既能结合PSMA,又能结合CD28,使CD28在癌细胞与T细胞结合部位聚集,从而有效激活T细胞杀伤癌细胞
【解析】
【分析】单克隆抗体的制备过程:首先用特定抗原注射小鼠体内,使其发生免疫,小鼠体内产生具有免疫能力的B淋巴细胞。利用动物细胞融合技术将B淋巴细胞和骨髓瘤细胞融合,单克隆抗体制备过程中的两次筛选:第一次筛选:利用特定选择培养基筛选,获得杂交瘤细胞,即AB型细胞(A为B淋巴细胞,B为骨髓瘤细胞),不需要A、B、AA、BB型细胞。第二次筛选:利用多孔板法和抗原-抗体杂交法筛选,获得产生特定抗体的杂交瘤细胞。
【小问1详解】
制备双特异性单克隆抗体的过程中用到的动物细胞工程技术有动物细胞融合(诱导B细胞和骨髓瘤细胞融合)和动物细胞培养技术(培养B细胞等)等。
【小问2详解】
双特异性抗体PSMA×CD28制备时,PSMA、CD28相当于抗原,需要先将PSMA、CD28分别注射到小鼠体内刺激小鼠产生B淋巴细胞,再分离出B淋巴细胞;灭活病毒诱导法是动物细胞融合特有的诱导方法;抗原与抗体的结合具有特异性,故利用抗原与抗体特异性结合的原理可筛选出能分泌所需抗体的杂交瘤细胞;单克隆抗体的优点有:特异性强、灵敏度高,并可能大量制备的特点。
【小问3详解】
融合细胞会表达出两种L链和两种H链,而L链和H链又是随机组合的,所以杂交瘤细胞A×B会产生多种抗体;双特异性抗体PSMA×CD28协助杀伤癌细胞的机理是双特异性抗体PSMA×CD28既能结合PSMA,又能结合CD28,使CD28在癌细胞与T细胞结合部位聚集,从而有效激活T细胞杀伤癌细胞。项目
每100毫升
营养素参考值
能量
288千焦
3%
蛋白质
3.1克
5%
脂肪
3.6克
6%
碳水化合物
6.0克
2%
钠
56毫克
3%
钙
100毫克
12%
选项
步骤
具体操作
A
材料选择
选择粉葛幼嫩的芽叶作为外植体
B
外植体消毒
酒精消毒冲洗后,用次氯酸钠再次消毒
C
获得愈伤组织
遮光处理并提供适宜的营养物质
D
诱导生根
降低培养基中生长素/细胞分裂素的比值
叶型
净光合速率
光补偿点
光饱和点
呼吸作用
叶绿素 a/b
卵形叶
17.47
1881
2891
2.31
4.337
锯齿叶
16.54
2066
4260
3.08
4.397
条形叶
12.56
1428
2542
1.38
3.996
调查时间
人工置巢区蝗虫密度/(头·m-2)
对照区蝗虫密度/(头·m-2)
无椋鸟阶段
51.00
38.00
椋鸟入住产卵阶段
27.00
36.00
椋鸟孵化阶段
6.00
21.87
椋鸟育雏阶段
2.00
15.53
幼鸟成长阶段
0.73
16.04
相关试卷
这是一份湖北省武汉外国语学校2025届高三上学期10月月考生物试题(Word版附解析),文件包含湖北省武汉外国语学校2025届高三上学期10月考试生物试题Word版含解析docx、湖北省武汉外国语学校2025届高三上学期10月考试生物试题Word版无答案docx等2份试卷配套教学资源,其中试卷共29页, 欢迎下载使用。
这是一份湖北省武汉外国语学校2024-2025学年高三上学期10月考试生物试题(Word版附答案),共5页。试卷主要包含了10月考试等内容,欢迎下载使用。
这是一份湖北省武汉市部分学校2024-2025学年高三上学期9月调研考试生物试卷 Word版含解析,共22页。试卷主要包含了选择题的作答,非选择题的作答等内容,欢迎下载使用。

