- 考点02 理解与推断文本信息(非连续性文本阅读)(含答案) 备战2025年高考语文一轮复习考点帮(北京专用)学案 学案 1 次下载
- 考点03 分析概括文本内容要点(非连续性文本阅读)-备战2025年高考语文一轮复习考点 帮(北京专用)(含答案)学案 学案 1 次下载
- 考点05 理解虚词的意义和用法(文言文阅读)-备战2025年高考语文一轮复习考点帮(北京专用)(含答案)学案 学案 1 次下载
- 考点06 理解翻译文中的句子(文言文阅读)-备战2025年高考语文一轮复习考点帮(北京专用)(含答案)学案 学案 1 次下载
- 考点07 对原文内容的理解与推断(文言文阅读)-备战2025年高考语文一轮复习考点 帮(北京专用)(含答案)学案 学案 1 次下载
考点04 理解实词的含义(文言文阅读)-备战2025年高考语文一轮复习考点帮(北京专用)(含答案)学案
展开2.考点梳理 4.好题冲关(基础、提升、真题)
1. 考点分布
2021-2024北京卷文言文阅读命题规律
2. 命题规律及备考策略
【整体命题规律】
1.文言文阅读题具有稳定性、基础性、育人性的特点。
(1)题目设置具有稳定性、基础性。北京卷文言文阅读从对文本内容(实词、虚词、句子)的理解、句式的把握、句子翻译等角度设题,体现出对考生文言文基础知识和基本能力的考查。
(2)选材体现育人性。无论是《墨子·非命》《汉书•贾谊传》《论衡•非韩》,还是《史记》《资治通鉴》,都强调了对中国传统文化的学习、领悟和传承,体现出了育人的特点。
2.试题内容稳定中有创新,凸显应用性、综合性、创造性。如2022年北京卷第7题,考查学生对文言词语“亡”“之”“而”“或”的意义和用法进行判断的能力,将实词和虚词组合在一起考查,帮助考生更好地理解文言词语的意义和用法。
3.题型上,客观题+主观简答题,采用4+1的模式。
【备考策略】
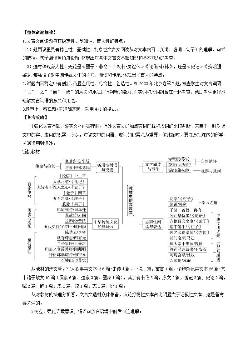
1.强化文言基础,落实文本内容理解。课外文言文的加点实词解释和虚词的比较判断,来自于平时对课文中的实、虚词的积累。所以,对课文中的词语、虚词的积累尤为重要。做此题时,要注意把课内的所学灵活运用到课外。
链接教材
从教材的选文看,写人叙事类文本仅6篇:史传4篇,小说1篇,寓言1篇。论辩杂记类文本26篇:其中诸子散文10篇(儒家6篇、道家3篇、墨家1篇),其余有书信3篇,序文2篇,游记2篇,史论2篇,赋2篇,辞1篇,表1篇,疏1篇,志1篇,说1篇。
从对教材的梳理分析看,文言文选材众体兼备,议论抒情性文本占比明显大于记叙性文本。这是备考要关注的。
2.树立、强化语境意识,将语句放在语境中前后勾连理解;
3.树立整体意识,学会提取议论性文言文作者观点,理清行文思路;
4.加强审题,明确题目限制及指向,明确答题对象及答题角度,理清答题语句之间的内在逻辑;
5.规范作答,答案表述应思路清晰。
一、考点概述与解题方法
【考点概述】
文言实词主要指名词、动词、形容词、数量词。文言实词是构成文言文的主体,是学好文言文的基础,是阅读浅易文言文的前提。实词理解题,主要考查考生利用上下文对词义进行推断的能力。做好文言实词题,首先要掌握一词多义、古今异义、词类活用、通假字和偏义复词这五大知识点。
【文言实词的推断方法】
不论是理解文言文内容,还是“理解并翻译文中的重要句子”,最终也要落实到实词的判断上,因而掌握实词至关重要。那么,如何要正确理解和解释文言实词的意义?
首先,必须通过一定量的诵读,增强语感;
其次,要掌握一批常用实词的常用义项和用法;
再次,就是在上述基础上进一步把知识转化为解决实际问题的能力,即掌握一些推断文言实词意义的方法。
方法一 字形推断法
汉字是表意文字,“六书”中的象形、指事、会意字多能直接反映出其本义,形声字占汉字总量的80%以上,它的形旁往往是表意的。我们可以根据字形推断出词的大概意义范畴,再根据上下文来确定词的具体含义。
例题:
1.丰则贵籴[dí] ,歉则贱粜[tià]
译文:粮食丰收时就用高价收购粮食,歉收时就用低价卖出粮食。
2.冀得一归觐
译文:希望能够回去拜见一次。
知识归整:
常见形旁的词义指向:
1.形旁从“刂(刀)、弓、矛、戈、斤(斧)、殳shū”者与 兵器 有关;
2.从“马、牛、羊、豕 、犭、 鸟、虫”者与 动物 有关;
3. 从“讠(言)、辶(走)、彳(行)”者,词义与 人的行为 有关;
示例:
⑴用“贝”作偏旁的字与“钱财”有关。
例: ①六国破灭,非兵不利,战不善,弊在赂秦。
译文:六国灭亡,不是武器不锐利,仗打得不好,弊病在于割地贿赂秦国。
②今闻购将军之首,金千斤,邑万家,将奈何?
译文:现在听说秦国重金收买将军的头,赏赐一千斤金和一万户人口的封地,(你)打算怎么办?
⑵用“纟”作偏旁的字与“丝织品、绳索”有关。
例:①一曲红绡不知数
②自缢于庭树
③夜缒而出,见秦伯
【练一练】
1.引壶觞以自酌,眄庭柯以怡颜。
眄:根据“目”和“眄”的对象“庭柯”就可知其大致是“看”的意思。
译文:我端起酒壶酒杯自斟自饮,看着庭树(使我)露出愉快的神色。
2.君径造袁所寓之法华寺。
造:“造”的义符为“辶”,与行走、行动有关,联系下文“袁所寓之法华寺”,可推断其意为“到,去”。
译文:谭君本人直接到袁世凯居住的法华寺去。
3.寇恂文武备足,有牧人御众之才,非此子莫可使也。
牧:会意字,左为“牛”(泛指牲畜),右为“人手中拿着
一条鞭子”,即 “放牧牲畜”;
引申一下,对象如果是人,自然就是“统治、管理”之意了。
译文:寇恂文武双全,有管理人民、整治军队的才能,除了
他没人可以派遣了。
方法二:通假推断法
通假是文言文的特殊语法现象之一,用了通假的词语从通假的角度去理解才符合语境。当遇某字的本义、引申义都讲不通时,可以尝试从通假字角度考虑,然后根据通假字与本字大多音同、音近,字形也相近的特点推知本字。
愿伯具言臣之不敢倍德
斩木为兵,揭竿为旗,天下云集响应,赢粮而景从
张良出,要项伯
知识归整:
1.同音通假。
蒲苇纫如丝,磐石无转移。(《孔雀东南飞》)
纫,通“韧”,柔韧
译文:蒲苇像丝一样柔软但坚韧结实,大石也不会转移。
2.双声通假。
交戟之卫士欲止不内。(《鸿门宴》)
内,通“纳”,进入
译文:持戟的卫士想要阻止他进去。
3.叠韵通假。
举酒属客。(《赤壁赋》)
属,通“嘱”,劝酒
译文:举起酒杯劝客人喝酒。
4.形近通假。
彤管有炜,说怿女美。(《静女》)
说,通“悦”,喜悦。女,通“汝”,你,指彤管
译文:彤管色红而光亮,漂亮的笛管真让我喜爱。
练一练
1.崔家顾人刺我,请以闻。
译文:崔家雇人来刺杀我,请让我把情报上报给上级。
2.翼日进宰,宰见其小,怒呵成。
译文:第二天,成名把蟋蟀献给县官,县官见它小,怒斥成名。
3.君子之道,辟如行远,必自迩;辟如登高,必自卑。
译文:君子实行中庸之道,就像走远路一样,必定要从近处开始;就像登高山一样,必定要从低处起步。
方法三:结构对举法
古人行文,喜欢用整齐的句式,文言文中的排比句、对偶句等并列结构多,其中位置对称的词语一般词性相同而意义相近或相反,运用这种方法很容易由已知推出未知,由易推出难。如“亡国破家相随属,而圣君治国累世不见者”(《屈原列传》)。上下句以“而”相连,表并列关系,据“亡国破家”这个并列结构的短语可推知,“圣君治国”亦当为并列关系,译为“圣明之君,治平之国”。若译成“圣明的君主治理国家”,则为主谓关系,与前句结构显然不相对应。再如“灭六国者,六国也,非秦也。族秦者,秦也,非天下也”(《阿房宫赋》)。从句式结构来看,属于对仗句,“六国”与“秦”相对,“灭”与“族”相对,由此可推知,“族”就是“灭族”的意思。
偏义复词,用义偏在其中一个语素上,另一个语素只是起陪衬作用;
同义复词是同义复用。
例:
1.追亡逐北
2.奉之弥繁,侵之愈急
3.忧劳可以兴国,逸豫可以亡身
练一练
1.戴朱缨宝饰之帽,腰白玉之环
【译文】戴着红缨和宝石装饰的帽子,腰上佩带白玉环。
2.忠不必用兮,贤不必以
【译文】忠臣不一定被任用啊,贤者不一定被推荐。
3.臣闻逆龙鳞,忤人主,自古以来难,臣以为不难。
【译文】我听说违背圣意,违抗君王,自古以来都认为是很难的事,我认为这并不困难。
4.不使内有余帛,外有赢财。
【译文】不能让家里有多余的钱,不能让外边有剩余的财物。
方法四:语境推断法
“词不离句,句不离篇”是古已有之的阅读准则,对于一眼不能识别的文言实词,我们就必须结合具体语境,有时上下文之间存在着照应、解释或暗示关系,这恰恰是我们要寻找的钥匙。
例:
杨砺,字汝砺。 ……父丧,绝水浆数日。服除,以禄不足养母,闲居无仕进意,乡旧移书敦谕,砺乃赴官。岁余,又以母疾弃官。开宝九年,入迁光禄寺丞。丁内艰,(后)起就职。
《宋史·列传第四十六》
丁艰(丁忧):父母的丧事
【译文】杨砺的字叫汝砺。……父亲死后,拒绝喝水浆多天。服丧期满,因为奉禄不足供养母亲,而闲居没有当官的意向,家乡的老朋友写信催促和开导他,他才去当了官。一年多后,又因为母亲生病而放弃了官职。开宝九年,进入朝廷任光禄寺丞。因遭遇母亲丧事,后来才被起用并就职。
丁内艰,子遭母丧或承重孙遭祖母丧。(母系亲属去世)
丁外艰,子遭父丧或承重孙遭祖父丧。(父系亲属去世)
练一练
1.项王至阴陵, 迷失道, 问一田父。田父绐曰:“左。” 左, 乃陷大泽中, 以故汉追及之。
绐(dài) :欺骗
【译文】项王到达阴陵,迷了路,去问一个农夫,农夫骗他说:“向左边走。”项王带人向左,陷进了大沼泽地。因此,汉兵追上了他们。
2.齐武成帝子琅邪王,太子母弟也。生而聪慧,帝及后并笃爱之,衣服饮食, 与东宫相准。帝每面称之曰:“此黠儿也,当有所成。”
黠:聪明
【译文】北齐武成帝的儿子琅邪王,是太子的同母弟弟,他天生聪慧,武成帝和皇后都非常喜爱他,不论穿的吃的都与东宫太子相同。 武成帝经常当面称赞他说:“这是个聪明的孩子,将来应当有所成就。”
方法五:语法分析法
根据汉语语法知识,主语、宾语大多是由名词、代词充当,谓语大多是由形容词、动词充当,定语是由名词、代词充当,状语是由副词充当。根据词在句中的语法地位来推断它的词性,进而推知它的词义。
例:
1.每闻琴瑟之声,则应节而舞。
【解析】“应”搭配对象为节拍之“节”,“应节拍”即为“随着节拍、和着节拍”,可释为“随着,和着”。
2.烟涛微茫信难求
【解析】“难求”为谓语,而“信”修饰了“难求”,作状语。状语一般由副词和形容词充当,结合语境就可以推断出“信”是实在的意思。
练一练
1.文过饰非 (掩饰)严惩不贷 (宽恕) 孜孜不倦(勤勉的样子)
2.有势者朱丹其门,闻瑞至,黝之。
【解析】“朱丹”、“黝”都处在谓语的位置并分别带了宾语“门”和“之”,所以就能感知它们都是形容词用作动词,是“漆成红色”和“涂成黑色”的意思。
3.自放驴,取樵炊爨
【解析】题目中给的词义是:樵—打柴。“樵”字前有动词“取”,后有动词“炊爨”,上下联系起来,不难推断出它处于宾语的位置,是名词,应该是“木柴”的意思,“打柴”是动词,明显不当。
4.日以尽矣,荆卿岂无意哉?
【解析】“意”作“无”的宾语,自然也是名词,应解释为“意图”或“心意”。
方法六:联想推断法(联想课文、联想成语)
即知识迁移法。高考文言文阅读所考查的实词,其意义和用法在课本中一般都能找到落脚点。因此,我们要善于根据课内学过的知识举一反三,相互比照,辨其异同,以解决试题中的实词词义问题。
借助熟知的成语推断词义。
例:
绩曰:“是固有罪,然皆饥羸病乏,不足胜杖,姑涅(用黑色染)臂以戒,亦可已。”使者怒,欲并劾绩,绩力争不变,使者不能夺。 (《宋史·徐绩传》)
沛公不胜杯杓,不能辞。《鸿门宴 》(能承受,禁得起)
行年四岁,舅夺母志。 《陈情表 》(改变)
【译文】徐绩说:“他们确实有罪,可是他们都是饥饿体弱多病的人,不能承受杖责,姑且染黑他们的胳膊来警告他们,也就可以了。”使者非常生气,想一并弹劾徐绩,徐绩据理力争,丝毫不改变,使者也不能改变他。
练一练
亮躬耕陇亩,好为《梁父吟》。身长八尺,每自比于管仲、乐毅,时人莫之许也。惟博陵崔州平、颍川徐庶元直与亮友善,谓为信然。
——《隆中对》
联想:
海客谈瀛州,烟涛微茫信难求。《梦游天姥吟留别》
足以极视听之娱,信可乐也。《兰亭集序》
——确实
【译文】诸葛亮亲自在田地中耕种,喜爱吟唱《梁父吟》。他身高八尺,常常把自己和管仲、乐毅相比,当时人们都不承认这件事。只有博陵的崔州平,颍川的徐庶与诸葛亮关系甚好,说确实是这样。
2.上欲封昙首等,……昙首曰:“近日之事,衅难将成,赖陛下英明速断,故罪人斯戮。臣等虽得仰凭天光,效其毫露,岂可因国之灾,以为身幸。陛下虽欲私臣,当如直史何?”上不能夺,故封事遂寝。
——《宋书·王昙首传》
联想:吾妻之美我者,私我也。《邹忌讽齐王纳谏》——偏爱
【译文】皇上想要封赏昙首等人,……昙首说:“近日的事情,叛乱将要形成,凭借陛下英明快速决断,所以罪人才被诛杀。我等虽然得以仰借天光,报效微薄之力,怎么可以趁国家发生灾难之时,以此作为自身的幸运。陛下虽然想要偏袒我,面对秉笔直书的史臣怎么办?”皇上不能改变他的想法,所以封官的事就搁置了。
方法七:代入检验法
代入检验法,即借助题干所给的义项推断词义。对于选择、判断类的词语解释题,最简单的解题方法莫过于将所给的义项放入各自的具体语境中去贯通文义。如果解释准确无误即为正确答案。
例:对下列各句中加点的词语解释正确的一项是( )
A、专以射为戏,竟死。 竟死:竟然因此而死。
B、广之将兵,乏绝之处,见水。 将兵:将领和士兵。
C、青欲上书报天子军曲折。 曲折:指行军的弯曲道路。
D、广结发与匈奴大小七十余战。 结发:指刚成年的时候。
解析:A项“竟然”表转折,显然不合文意,“竟”是完毕、终了的意思,“竟死”即一直到死的意思。《廉颇蔺相如列传》中学过“秦王竟酒,终不能加胜于赵”。“竟”即完毕的意思。B项“将兵”为动宾短语,与前后意思不合。C项“曲折”是说事情的复杂经过。D项中的“结发”在孔雀东南飞中学过“结发同枕席”的诗句,古时候人到了一定的年龄(男20岁,女15岁)才把头发结起来,算是到了成年。
【范例】
阅读下面材料,完成小题。
赵简子大猎于中山,有狼当道,人立而啼。简子一发饮羽,狼失声而逋,简子驱车逐之。时墨者东郭先生将北适中山以干仕,策蹇驴,囊图书,夙行失道,望尘惊悸。狼奄至,曰:“先生岂有志于济物哉?今日之事,何不使我得早处囊中,以苟延残喘乎?异时倘得脱颖而出,先生之恩,生死而肉骨也!敢不努力输诚哉!”
先生曰:“墨之道,‘兼爱’为本,吾终当有以活汝,脱有祸,固所不辞也。”乃出图书,空囊橐,徐徐焉实狼其中,三纳之而未克。狼请曰:“事急矣,惟先生速图!”乃跼蹐四足,引绳而束缚之,蛇盘龟息,以听命先生。先生内狼于囊,引避道左以待赵人之过。
已而简子至,求狼弗得,盛怒。拔剑斩辕端示先生,骂曰:“敢讳狼方向者,有如此辕!”先生匍匐以进,跽而言曰:“行道之人何罪哉?且鄙人虽愚,独不知夫狼乎,性贪而狠;君能除之,固当效微劳,又肯讳之而不言哉?”简子默然,回车就道。
狼度简子之去远,而作声囊中曰:“出我囊,解我缚,我将逝矣。”先生举手出狼,狼咆哮谓先生曰:“我馁甚,馁不得食,亦终必亡而已。先生既墨者,思一利天下,又何吝一躯啖我而全微命乎?”遂鼓吻奋爪,以向先生。
先生仓卒以手搏之,且搏且却,引蔽驴后,曰:“狼负我!”狼曰:“吾非固欲负汝,天生汝辈,固需吾辈食也。”相持既久,遥望老子杖藜而来,须眉皓然。先生舍狼而前,拜跪啼泣曰:“乞丈人一言而生。”丈人问故,先生因述始末,顿首杖下。丈人闻之,以杖叩狼曰:“夫人有恩而背之,不祥莫大焉。儒谓受人恩而不忍背者,其为子必孝;又谓虎狼知父子。今汝背恩如是,则并父子亦无矣。”狼曰:“初,先生救我时,束缚我足,闭我囊中,压以诗书,我鞠躬不敢息。是安可不咥?”丈人曰:“是不足以执信也。试再囊之,吾观其状果困苦否。”狼欣然从之。先生复缚置囊中,丈人目先生使引匕刺狼。先生曰:“不害狼乎?”丈人笑曰:“禽兽负恩如是,而犹不忍杀,子固仁者,然愚亦甚矣。解衣以活友【注】,于彼计则得,其如就死地何?先生其此类乎!仁陷于愚,固君子之所不与也。”言已大笑,先生亦笑,遂举手助先生操刃共殪狼,弃道上而去。
(取材于马中锡《中山狼传》)
【注】左伯桃与羊角哀为友,闻楚王善待士,同赴楚。困于途中,值雨雪粮少;伯桃遂绝食,且解己衣与羊角哀,入树洞中冻饿而死。羊角哀独行仕楚,显名当世;后启树发伯桃尸葬之。
下列对句中加点词的解释,不正确的一项是
A. 时墨者东郭先生将北适中山以干仕 干:求取
B. 夙行失道,望尘惊悸 夙:清晨
C. 先生仓卒以手搏之,且搏且却 却:止步
D. 仁陷于愚,固君子之所不与也 与:赞同
考点精讲01:通假字
通假字是古人在书写时用同音代替的办法写成的别字,有三种情况:
一是同音通假,如“以”通“已”;
二是双声通假(两个字声母相同),如“胡”通“河”;
三是叠韵通假(两个字韵母相同)如“属”通“嘱”等。
这是古汉语中特有的一种语言现象,我们在课本中常见的通假字表现形式为“×通×”(或“×同×”)。通假字与本字一定是音同或音近的,联系上下文字意思讲不通时,可考虑该字为通假字。值得注意的是,通假字是约定俗成的,不能随意指定某字为通假字。
【高考文言文高频通假字】
1.案:同“按”;审察,察看。 “召有司案图,指从此以往十五都予赵。”
2.板:同“版”;字版。 “板印书籍,唐人尚未盛为之。”
3.暴:同“曝”晒。 “虽有槁暴,不复挺者,輮使之然也。”
4.暴:同“曝”暴露,显露。 “思厥先祖父,暴霜露,”
5.倍:通“背”,背叛,忘记。 “愿伯具言臣之不敢倍德也。”
6.被:同“披”;覆盖在肩背上。 “廉颇为之一饭斗米,肉十斤,被甲上马。”
7.不:同“否”;不。 “或师焉,或不焉。”
8.不:同“否”;吗。疑问语气词。 “察王以十五城请易寡人之璧可予不?”
9.雠:同“仇”;仇敌,仇人。 “及仇雠已灭,天下已定”
10.从:同“纵”;合纵,联合抗秦。 “其后秦欲伐齐,齐与楚从亲。”
11.从:同“纵”;与“横”相对。 “合从缔交,相与为一。”
12.从:同“纵”;与“横相对。 “赵使平原君求救,合从于楚。”
13.当:通“挡”;抵挡。 “非刘豫州莫可以当操者。”
14.度:同“渡”;渡过,越过。 “一夜飞度镜湖月”。
15.颁:通“班”;“斑”;头发花白。 “颁白者不负戴于道路矣。”
1.下列句子中不含通假字的一项是( )
A. 鼓瑟希(《子路、曾皙、冉有、公西华侍坐》)
B. 浩浩乎如冯虚御风(《赤壁赋》)
C. 颁白者不负戴于道路矣(《齐桓晋文之事》)
D. 族庖月更刀(《庖丁解牛》)
2. 下列句子中对加点词的解释,不正确的一项是( )
A. 暴霜露(《六国论》)暴:同“曝”,暴露。
B. 故略上报,不复一一自辨(《答司马谏议书》)辨:同“辩”,分辩。
C. 善刀而藏之(《庖丁解牛》)善:同“缮”,修理。
D. 悟言一室之内(《兰亭集序》)悟:同“晤”,面对。
解释下列句子中加点的词。
吴既赦越,越王勾践①反国,乃苦身焦思,置胆于②坐,坐卧即仰胆,饮食亦尝胆也。曰:“③女忘会稽之耻邪?”身自耕作,夫人自织,食不加肉,衣不重采,折节下贤人,厚遇宾客,④振贫吊死,与百姓同其劳。
(选自《史记·越王勾践世家》,有删改)
考点精讲02:偏义复词
偏义复词是文言实词运用的一种特殊现象。所谓偏义复词就是一个词有两个意义相近(关)或相对(反)的语素构成,其中只有一个语素表示意义,另一个语素不表意义,只作陪衬,只具备语法作用。偏义复词并不固定,它只是在一定语境中,为了句式的整齐或行文的需要,在本应用一个的地方用上了偏义复词。偏义复词的运用,按词的构成关系来看,常见的有两种形式:
一、两个语素意义相对或相反
如:则山下皆石穴罅,不知其浅深(《石钟山记》)
——“浅深”是反义词,此处只取“深”的意义
备他盗之出入与非常也(《鸿门宴》)
——“出入”是反义词,此处只取“入”的意思
二、两个语素意义相近或相关
如:今有一人入园圃,窃其桃李(《墨子•非攻》)
——“园圃”是相近词,分别是“种树的、种菜的地方”,此处只取“园”之意
以先国家之急而后私仇也(《廉颇蔺相如列传》)
——“国家”是相关词,此处只取“国”之意
学习文言文时对此类的词的识别,主要是把它放入语境当中,联系上下文,看它是否符合语境,符合逻辑关系。如“昼夜勤作息”(《孔雀东南飞》),这句话是用来描写刘兰芝的,刘兰芝是一个知书达礼、勤劳善良、忠于爱情的妇女形象,所以不分昼夜勤于的只能是“作”,耕作、劳作,而非休息,故此处只取“作”意,“息”只作陪衬,这样既合语境又合逻辑。再如“刺诸县短长”中,“刺”是指责,指责的只能是“短”,而不能是“长”,故“长”在此不表意义,只取“短”意。
值得注意的是,在辨别偏义复词是一定要把两个语素相近的偏义复词与同义复词区别开来。如:
谨庠序之教,申之义孝悌之义(《齐桓晋文之事》)
——“庠序”,同义复词,两者都是学校,只是时代不同叫法不同,故合译为“学校”
会不相从许(《孔雀东南飞》)
——“从许”,同义复词,都有“答应”之意,故合译为“答应或允许”
廉君宣恶言,而君畏匿之,恐惧殊甚(《廉颇蔺相如列传》)
——“恐惧”,同义复词,都有“害怕”之意,故译为“害怕或恐惧”
【示例】
1.先帝创业未半,而中道崩殂。 崩殂:“崩”指皇帝死,“殂”指平民死,偏义在“崩”,“殂”是衬字。
2.沛公则置车骑,脱身独骑。 偏义在“骑”,“车”是衬字。
3.备他盗之出入与非常也。 偏义在“入”,“出”是衬字。句意为:防备别的强盗进来和意外的变故。
4.此诚危急存亡之秋也。 偏义在“亡”,“存”是衬字。
5.我有亲父母,逼迫兼弟兄。 偏义在“母”,“父”是衬字; 偏义在“兄”,“弟”是衬字。指刘兰芝的兄长。
6.有亲父兄,性行暴如雷。 偏义在“兄”,“父”是衬字。
7.便可白公姥,及时相遣归。 偏义在“姥”,“公”是衬字。
8.以先国家之急而后私仇也。 偏义在“国”,“家”是衬字。
9.女子先有誓,老姥岂敢言。 偏义在“女”,“子”是衬字。
10.去来江口守空船。 偏义在“去”,“来”是衬字。
11.孰与君少长? 偏义在“长”,“少”是衬字。意谓“谁的年龄大”。
12.亦以明死生之大,匹夫之有重于社稷也 偏义在“死”,牺牲。
13.陟罚臧否,不宜异同。 偏义在“异”,“同”是衬字,不同。
14.能谤讥于市朝。 偏义在“市”,“朝”是衬字,闹市。
1.下列句子中加点词语的用法,与其他三项不同的一项是( )
A. 此诚危急存亡之秋也(《出师表》)
B. 便可白公姥,及时相遣归(《孔雀东南飞并序》)
C. 行李之往来(《烛之武退秦师》)
D. 我有亲父兄(《孔雀东南飞并序》)
2.请指出下列各句中的偏义复词并解释。
(1)则山下皆石穴罅,不知其浅深。(《石钟山记》)
(2)缘溪行,忘路之远近。(《桃花源记》)
窦群字丹列,扶风平陵人。群奏刑部郎中吕温、羊士谔为御史,吉甫以羊、吕险躁,持之数日不下,群等怒怨吉甫。群性狠戾,颇复恩仇,临事不顾生死。是时征入,云欲大用,人皆惧骇,闻其卒方安。
(节选自《旧唐书·窦群传》,有删改)
1.下列句子中加点词的解释,不正确的一项是( )
A. 吉甫以羊、吕险躁 险躁:轻薄浮躁
B. 群等怒怨吉甫 怒怨:怨恨
C. 群性狠戾,颇复恩仇 恩仇:恩泽和仇恨
D. 临事不顾生死 生死:死的危险
考点精讲03:词类活用
词类活用是指某些实词在特定的语言环境中,临时具有的某种新的语法功能。而这种语法功能与现代汉语相比具有明显的不同,判断之时要参照现代汉语的一般用法推断。具体而言包括名词、动词、形容词、数词的活用。
一、名词的活用
1、名词作状语
名词一般不能直接修饰谓语动词,凡谓语前面的名词如果不能看作主语,则这个名词必然用作状语,名词状语有以下几种情况:
(1)表比喻。名词作状语,名词前面可以加“如”字来解释,含有“象……那样地(似的、一样)”的意思。
例:①天下云集而响应,赢粮而因景从。(《过秦论》)
(云:象云那样汇集;响:象声响那样应和;景:象影子那样随从)
②(孤)鸣呼曰。《陈涉世家》(像狐狸一样)
(2)表工具。这种形式名词前可以加介词“以”字来理解,含有“用”的意思。
例:①厚币委质事楚。(《屈原列传》)(厚币:用厚币……)
②余自齐安舟行,适临汝。(《石钟山记》)
舟:修饰限制后边的动词“行”,表示“行”的工具“用船行路”“乘船出发”。
(3)表处所。这种形式翻译时名词前可以加介词“于”字来理解,含有“在(从、向)哪儿”的意思。
例:①而相如廷斥之。(《廉颇蔺相如列传》)(廷:在朝廷上)
②上食埃土,下饮黄泉,用心一也。(《劝学》)(上:向上;下:向下)
(4)表示对待人的态度或方式。这种形式翻译时应为“当作……那样”、“象对待……似的”。
例:①倡优蓄之。(《报任安书》)(倡优,像对待乐师优伶一样)
②皆谦而礼交之。(《信陵君窃符救赵》)(礼,按照礼节,有礼貌地与 他交往)
(5)表示动作进行的时间。时间名词作状语,有三中情况,其一,表示时间的阶段性、经常性,含有“每每”的意思;其二,表示时间的持续性、逐渐性,含有“一天天地”、“一天比一天”的意思;其三,表示追溯过去,含有“往日”、“从前”、“当时”的意思。
例:①日削月割,以趋于亡。(《六国论》)(日:日日;月:月月)
②其后楚日以削(《屈原列传》)(日:一天天地)
③时大风雪,旌旗裂,人马冻死者相望。(时:当时)
(6)方位名词用作副词表示动作的趋向。
例:①天门(中)断楚江开。《望天门山》(从中间)
②碧水(东)流至此回。《望天门山》(向东)
【名词作状语规律总结】
名词出现在动词前,和动词又不是主谓关系。
2、名词作一般动词
名词活用为动词有以下几种情况
(1)名词+代词,名词后面如果是代词,往往构成动宾关系,那个句词也就活用为动词了,因为名词不能修饰代词。
例:①然得而(腊)之以为饵。(《捕蛇者说》)(风干)
②不能(名)其一处也。(《口技》)(说出)
③(策)之不以其道。(《马说》) (鞭打)
(2)名词+名词,名词与名词连用,如果不是并列关系或偏正关系,那就要考虑是否主谓关系和动宾关系。
例:①乃丹书帛曰:“陈胜(王)”。(《陈涉世家》)(当王)
②夜(篝)火。(《陈涉世家》)(用笼子罩住)
(3)名词+补语,名词前如果没有动词,而后面又是介宾结构,那么这个名词就活用作动词。
例:①一狼(洞)(于)其中。《狼》(打洞)
(4)副词+名词,名词本来不能前加副词。如果前边是副词,这个名词也就活用为动词。
例:①神弗(福)也。《曹刿论战》(赐福)
②深入不(毛)。《出师表》(长草木)
(5)能愿动词+名词,能愿动词后边一般有动词,组成能愿合成谓语,如果是名词就活用为动词。
例:假舟楫者,非能(水)也,而绝江河。《劝学》(游水)
(6)所+名词,所字后面一般是动词,如果是名词就活用为动词。
例:乃丹书帛曰:“陈胜王”,置人所(罾)鱼腹中。《陈涉世家》(用鱼网捕)
【规律总结】
(1)标志:名词出现在副词后;名词出现在能愿动词后;名词出现在“所”字后
(2)语法分析:句中无动词;两个名词连用;名词在句中谓语的位置;名词后为代词。
3、名词使动
名词用作使动动词,是指这个名词带了宾语,并且使宾语所代表的人或事物变成这个名词所代表的人或事物。
例:①先破秦入咸阳者王之。(《鸿门宴》)(王:使他为王)
②齐威王欲将孙膑.。(《史记·孙子吴起列传》)(将:使孙膑为将)
4、名词意动
名词的意动用法,其特点是名词必带宾语,且是主语把宾语看成这个名词的人或事物,可翻译“把……看作”“把……当作”。
例:①所以为此者,以先国家之急而后私仇也。(先:以……为先;后:以……为后)(《廉颇蔺相如列传》
②粪土当年万户侯.。(粪土:把……当作粪土)
【规律总结】主语对宾语含有“认为(觉得)宾语怎么样”,或者主语把宾语“当做(看成)什么”,即主观上认为宾语所代表的事物具有用如意动的名词所表示的人或事物。
二、动词的活用
1、动词用作名词
动词的主要作用是充当谓语,但有时也出现在主语或宾语的位置上,表示与这个动词的动作行为有关的人或事,这时它就活用为名词了。例:
①吾射不亦精乎?(欧阳修《卖油翁》)(精:精湛)
②夫大国,难测也,惧有伏焉。(《曹列论战》) (伏:伏兵)
③殚其地之出,竭其庐之入。(《捕蛇者说》)(出:出产的东西;入:收入的东西)
2、动词的使动
动词和它的宾语不是一般的支配与被支配的关系,而是使宾语所代表的人或事产生这个动词所表示的动作行为。
一般说来,活用作使动的动词,多数是不及物动词。不及物动词本来不带宾语,用于使动时,后面就带有宾语。例:
①劳其筋骨,饿其体肤。(《孟子》)
②广故数言欲亡,忿恚尉。(《陈涉世家》)
③明月别枝惊鹊,清风半夜鸣蝉。(辛弃疾《西江月》)
④冻风时作,作则飞沙走砾。(《满井游记》)
及物动词也有活用为使动的,但较少见。
例:①晋侯饮赵盾酒。(《左传》)
②序八州而朝同列,百有余年矣。 (贾谊《过秦论》)
及物动词本来就带宾语,在形式上与使动用法没有区别,区别只在意义上,这就需要认真具体分析具体语言环境,根据上下文来分辨。
3、动词的为动
动词的为动用法就是动词对宾语含有“为它怎么样”的意思。为动用法的动词和宾语之间的关系不是支配关系,而是“动词为宾语而动”的“为动”关系。
识别一个动词在句中是不是为动用法,主要看这个动词和宾语之间的关系是不是“为动”关系,为动用法的动词对它的宾语含有服务的性质。
从语法结构上看,动词的为动用法是以动宾式来表达状动式的内容。翻译时,应根据上下文意灵活地译为“为+宾+动”“替+宾+动”“给+宾+动”等格式。
例:①安在公子能急人之困。(《信陵君窃符救赵》)(急:为……着急)
②且勇者不必死节。(《报任安书》)(死:为……而死)
③既泣之三日,乃誓疗之。(《病梅馆记》)(泣:为之泣,已经为它哭了三天)
【动词的为动用法规律总结】:
(1)看动词和它的宾语之间是不是“为动”关系。
(2)为动用法的动词对它的宾语含有服务的性质。
(3)翻译时,应根据上下文意灵活地译为“为+宾+动”“替+宾+动”“给+宾+动”等格式。
三、形容词活用
1、形容词作名词
文言文中,当形容词担任主语或宾语时,它已不再表示事物的性质或特征,而是表示具有某种性质或特征的人或事物。
形容词用为名词时,形容词一般出现在句中宾语的位置上,翻译时应该补出中心词,而以形容词为定语。
例:将军身披坚执锐。(坚、锐:指的是坚固的铠甲和锐利的兵器。)
知否,知否,应是绿肥红瘦。(绿、红:绿叶、红花。)
2、形容词作动词
在文言文中,当形容词直接带宾语时,它不再表示事物性质,而是表示相应的动作行为或变化发展。
例:其好游者不能穷也。(穷:走到尽头)
【判断方法】
按一般语法,形容词不能带宾语,所以,如果形容词出现在代词前面,就可以判断它活用成了动词;同理,如形容词出现在名词或名词性短语前,而它和后面的名词或名词性短语之间又构不成偏正关系,那么这个形容词就活用成了动词。
①牛困人饥日已高,市南门外泥中歇。(高:升高)
②楚左尹项伯者,项羽季父也,素善留侯张良。(善,与……友善)
3、形容词使动
在文言文中,当形容词带宾语时,它表示附加某种特征于宾语所表示的事物上,这种活用方式,就是形容词使动用法。
例:春风又绿江南岸,明月何时照我还。(绿:使……变绿)
【判断方法】
如果形容词活用为动词,而此动词表示的动作不是主语发出的,也可断定它们活用成了使动,使宾语所代表的人或物具有形容词所表示的性质或状态。
①诸侯恐惧,会盟而谋弱秦。 (弱:使……削弱)
②欲居之以为利,而高其直,亦无售者。(高:使……高,抬高)
③昂其直,居为奇货。(昂:使……高昂)
④铸以为金人十二,以弱天下之民。(弱:使……削弱)
⑤焚百家之言,以愚黔首。(愚:使……愚笨)
4、形容词意动
在文言文中,当形容词带上宾语时,它表示主语所表示的人或物认为宾语所表示的人或物具有某种性质或特征。
例:登泰山而小天下。(小:认为……小)
【判断方法】
形容词带宾语用如意动,就是“觉得宾语怎么样”,是在主观上认为宾语所代表的事物具有用作意动的形容词表示的性质或状态,经常可以翻译成“以……为……”或“认为……是……”或“把……当作……”。如:
①孔子登东山而小鲁。(小:认为……小)
②予怪而问之。怪:认为……怪)
③渔人甚异之。(异:认为……奇怪)
④且夫我尝闻少仲尼之闻,而轻伯夷之义者(少:认为孔子的学识少;轻:认为伯夷的道义轻)
⑤况吾与子渔樵江渚之上,侣鱼虾而友麋鹿。(侣:以鱼虾为伴侣;友:以麋鹿为朋友)
⑥越国以鄙远,君知其难也。(鄙,以……作为边邑)
四、数词活用
1、数词用作动词
例:六王毕,四海一。(一,统一)
以其无礼于晋且贰于楚也。(贰,背离)
2、数词用作形容词
例:蚓无爪牙之利……用心一也。(一,专一)
二三其德。(二三,不专一,不忠诚)
3、数词用作名词
例:其一犬坐于前。(一,一只狼)
1.下列句子中加点词语的活用类型,与其他三项不同的一项是( )
A. 箕畚运于渤海之尾(《愚公移山》)B. 仓皇东出(《五代史伶官传序》)
C. 上食埃土,下饮黄泉(《劝学》)D. 非利足也,而致千里(《劝学》)
2.下列句子中加点词语的活用类型,与其他三项不同的一项是( )
A. 沛公欲王关中(《鸿门宴》)B. 阙秦以利晋(《烛之武退秦师》)
C. 既东封郑(《烛之武退秦师》)D. 却宾客以业诸侯(《谏逐客书》)
3.下列句子中加点词语的活用类型,与其他三项不同的一项是( )
A. 舞幽壑之潜蛟(《赤壁赋》)B. 李牧连却之(《六国论》)
C. 吞二周而亡诸侯(《过秦论》)D. 能守其土,义不赂秦(《六国论》)
阅读下面的文言文,确定文中画横线的句子中加点词的词性和用法,并翻译句子。
(张)良尝闲从容步游下邳圯上,(1)有一老父,衣褐,至良所,直堕其履圯下,顾谓良曰:“孺子,下取履!”良鄂然,欲殴之。为其老,强忍,下取履。(2)父曰:“履我!”良业为取履,因长跪履之。父以足受,笑而去。良殊大惊,随目之。(3)父去里所,复还,曰:“孺子可教矣。后五日平明,与我会此。”良因怪之,跪曰:“诺。”五日平明,良往。父已先在,怒曰:“与老人期,后,何也?”去,曰:“后五日早会。”五日鸡鸣,良往。父又先在,复怒曰:“后,何也?”去,曰:“后五日复早来。”五日,良夜未半往。有顷,父亦来,喜曰:“当如是。”
(1) 衣:句中成分是 ,词性是 ,用法是 ,释义是 。
(2) 履:句中成分是 ,词性是 ,用法是 ,释义是 。
译文:
(3) 怪:句中成分是 ,词性是 ,用法是 ,释义是 。
译文:
考点精讲04:古今异义
我们把古义和今义不相同的词叫古今异义词。概括起来,古今异义词主要有这样几种:
1、词义扩大,即今义大于古义;
2、词义缩小,即今义小于古义;
3、词义转移,即一个词由表示某事物变为表示另外的事物;
4、感情色彩发生变化;
5、词义强化或弱化。
现代汉语中有些双音节词,在古代汉语中是由两个单音节词组成的短语,这类词不是太多,但一定要引起特别重视。古今在意义上没有多大变化的词常常不是检测的内容;
在现代汉语里不再使用的词,如“陛下”“黔首”等,也常常不在检测范围之内;
还有一部分词,古今均用,但意义往往不同,这部分词是检测的主要对象,由于古今异义,因而最容易望文生义,以今义代古义,产生对文意的曲解。
词汇的发展,体现在实词上,最显著的就是词义的古今变体。
1.词义扩大
指除了古代那个意义保留下来外,或古代是专指或特指,今义的范围却扩大了。例如:
(1)“水由地中行,江、淮、河、汉是也。”(《孟子》)
“江”和“河”在古代是专有名词,指“长江”和“黄河”。现在扩大为用于泛指的通名了。
(2)“是女子不好……得更求好女”(《西门豹治邺》)
古代专指女子相貌好看,不涉及品德。而现在的“好”可泛指一切美好的性质,对人、事、物都可以修饰限制。
2.词义缩小
顾名思义,就是词的涵义或表达的范围缩小了。如由泛指演变为专指等等。例:
(1)将军战河北臣战河南。(《鸿门宴》)
古义:河北指黄河以北,河南指黄河以南。今义:专指河北省、河南省。
(2)何乃太区区/感君区区怀。(《孔雀东南飞》)
古义:愚拙、凡庸;真情、挚意。今义:仅指数量少,人或物不重要。
(3)①予购三百盆皆病者。(《病梅馆记》)
②穷饿无聊,追购又急。(《(指南录)后序》)
古义:①购买;②悬赏。今义:购买。
(4)金就砺则利。(《荀子·劝学》)
古义:原泛指一切金属。今义:现专指黄金。
3.词义转移
有的词古今词义差别很大,词义发生了转移,即由表示甲事物变为表示乙事物了。
(1)烈士暮年,壮心不已。(《龟虽寿》)
古义:指有操守有抱负的男子。今义:专指为革命事业献身的人。
(2)哭泣无涕,中心不戚。(《庄子》)
古义:眼泪。今义:鼻涕。
(3)牺牲玉帛,弗敢加也
古义:指祭祀时用的牛、羊、猪等。今义:为正义而献身。
4.感情色彩变化
这是指褒贬义的变化。例:
(1)先帝不以臣卑鄙。(《出师表》)
古义:“卑”是指地位低下;“鄙”是指知识浅陋,并没有贬义。今义:“卑鄙”则指品质恶劣,已变为贬义词。
(2)蚓无爪牙之利,筋骨之强,上食埃土,下饮黄泉,用心一也。(《荀子·劝学》)
古义:爪子和牙齿。今义:坏人的帮凶,贬义词。
5.词义强化或弱化
即词所表示意思的程度等加强或减弱了。例:
“恨”,古义表示遗憾、不满的意思;今义表示仇恨、怀恨。
“诛”,最初只是责备之意(口诛笔伐);后来强化为“杀戮”的意思。
“狠”,古义是凶狠,表示的程度很深;今义表示的程度则更弱化了
“怨”,古义表示仇恨、怀恨;今义表示埋怨、责备。
1.下列句子中对加点词语的解释,不正确的一项是( )
A. 或取诸怀抱(《兰亭集序》)怀抱:心怀。
B. 蹑履相逢迎(《孔雀东南飞并序》)逢迎:迎接。
C. 君子博学而日参省乎己(《劝学》)博学:学问广博精深。
D. 引以为流觞曲水,列坐其次(《兰亭集序》)其次:它的旁边。
2. 下列句子中加点的词语,古今意义相同的一项是( )
A. 欲苟顺私情,则告诉不许(《陈情表》)
B. 劳苦而功高如此,未有封侯之赏(《鸿门宴》)
C. 凌万顷之茫然(《赤壁赋》)
D. 至于泰安(《登泰山记》)
阅读下面的文字,完成问题。
齐宣王好射,说人之谓己能用强弓也。其尝所用不过三石,以示左右,左右皆试引之,中关而止。皆曰:“此不下九石,非王其孰能用是?”宣王之情,所用不过三石,而终身自以为用九石,岂不悲哉!
(1) 解释下列各句中加点的词。
① 左右皆试引之
② 所用不过三石
③ 而终身自以为用九石
(2) 翻译文中画线的句子。
此不下九石,非王其孰能用是?
考点精讲05:一词多义
一词多义,即一个词在不同的语言环境中具有多种含义,乃至拥有不同词性。这种现象,在文言文中最为普遍,是高考考查的重点。词义的分化衍生是有规律的,后起义往往是以原有义为基础扩展衍生的,与原有义有着直接或间接的联系。一般来说,词有本义、引申义、比喻义和假借义之分。
1. 下列句子中对加点词语“谢”的解释,正确的一项是( )
A. 阿母谢媒人(《孔雀东南飞并序》)谢:推辞,谢绝。
B. 往昔初阳岁,谢家来贵门(《孔雀东南飞并序》)谢:辞别。
C. 哙拜谢,起,立而饮之(《鸿门宴》)谢:道歉,认错。
D. 多谢后世人,戒之慎勿忘(《孔雀东南飞并序》)谢:告诉。
2. 解释下列句子中“道”的含义。
(1) 从此道至吾军,不过二十里耳(《鸿门宴》)
(2) 不足为外人道也(《桃花源记》)
(3) 其闻道也固先乎吾(《师说》)
(4) 师道之不传也久矣(《师说》)
(5) 得道者多助(《得道多助,失道寡助》)
(6) 益慕圣贤之道(《送东阳马生序》)
阅读下面的文字,完成问题。
操少机警,有权数,而任侠放荡,不治行业,世人未之奇也,唯太尉桥玄及南阳何颙异焉。玄谓操曰:“天下将乱,非命世之才,不能济也。能安之者,其在君乎!”颙见操,叹曰:“汉家将亡,安天下者,必此人也。”玄谓操曰:“君未有名,可交许子将。”子将者,训之从子劭也,好人伦,多所赏识,与从兄靖俱有高名,好共核论乡党人物,每月辄更其品题,故汝南俗有月旦评焉。尝为郡功曹,府中闻之,莫不改操饰行。曹操往造劭而问之曰:“我何如人?”劭鄙其为人,不答。操乃劫之,劭曰:“子治世之能臣,乱世之奸雄。”操大喜而去。
(节选自《通鉴纪事本末·曹操篡汉》)
(1) 下列对句子中加点的词语的解释,不正确的一项是( )
A. 操少机警,有权数 权数:谋略,权术
B. 任侠放荡,不治行业 治:整治,备办
C. 世人未之奇也 奇:认为……与众不同
D. 非命世之才,不能济也 济:成功
(2) 解释下列各句中加点的词。
非①非⋅命世之才,不能济也动词,无,没有②非⋅兵不利,战不善不是③觉今是而昨非⋅形容词,错误的
为①尝为⋅郡功曹动词,担任②慎勿为⋅妇死介词,为了③何辞为⋅语气助词,用于句末,表示反问④皆为⋅龙虎,成五采动词,是⑤为⋅国以礼,其言不让动词,治理⑥庖丁为⋅文惠君解牛介词,替,给
鄙①劭鄙⋅其为人轻视,看不起②越国以鄙⋅远边邑,这里用作动词③肉食者鄙⋅,未能远谋浅陋,这里指目光短浅
一、阅读下面的文言文,完成下面小题。
吾家在唐为辅相者六人,廉直忠孝,世载令闻。念后世不可事伪国、苟富贵,以辱先人,始弃官不仕。东徙渡江,夷于编氓。孝悌行于家,忠信著于乡,家法凛然,久而弗改。宋兴,海内一统。陆氏乃与时俱兴,百余年间文儒继出,有公有卿,子孙宦学相承,复为宋世家,亦可谓盛矣!
然游于此切有惧焉,天下之事,常成于困约,而败于奢靡。游童子时,先君谆谆为言,太傅①出入朝廷四十余年,终身未尝为越产;家人有少变其旧者,辄不怿;晚归鲁墟,旧庐一椽不可加也。楚公②少时尤苦贫,革带敝,以绳续绝处。秦国夫人③尝作新襦,积钱累月乃能就,一日覆羹污之,至泣涕不食。姑嫁石氏,归宁,食有笼饼,亟起辞谢曰:“昏耄不省是谁生日也。”左右或匿笑。楚公叹曰:“吾家故时,数日乃啜羹,岁时或生日乃食笼饼,若曹岂知耶?”是时楚公见贵显,顾以啜羹食饼为泰,愀然叹息如此。游生晚,所闻已略;然少于游者,又将不闻。而旧俗方已大坏。厌黎藿,慕膏粱,往往更以上世之事为讳,使不闻。此风放而不还,且有陷于危辱之地、沦于市井、降于皂隶者矣。复思如往时安乐耕桑之业、终身无愧悔,可得耶?
呜呼!仕而至公卿命也退而为农亦命也若夫挠节以求贵市道以营利吾家之所深耻。子孙戒之,尚无堕厥初。
(节选自宋·陆游《放翁家训·序》)
(注)①太傅:陆游的高祖。②楚公:陆游的祖父。③秦国夫人:陆游的祖母。
出作入息,农之治生也;居肆成事,工之治生也;贸迁有无,商之治生也;膏油继晷,士之治生也。然士为四民之首,尤当砥砺表率,效古人体天地、育万物之志,今一生不能治,何云大丈夫哉!
治生非必蝇营营逐逐、妄取于人之谓也。若利己妨人,非唯明有物议、幽有鬼神,于心不安,况其祸有不可胜言者矣,此岂善治生欤?
夫俭者,守家第一法也。故凡日用奉养,一以节省为本,不可过多。宁使家有赢余,毋使仓有告匮。且奢侈之人,神气必耗,欲念炽而意气自满,贫穷至而廉耻不顾。俭之不可忽也若是夫!
(节选自宋·叶梦得《石林治生家训要略》)
1.对下列各句中加点词的解释,不正确的一项是( )
A.世载令闻 令:美好
B.革带敝 敝:破旧
C.厌藜藿 厌:满足
D.毋使仓有告匮 匮:缺乏
二、阅读下面的文言文,完成下面小题。
上曾子固龙图①书
[宋]张耒
某尝以谓君子之文章,不浮于其德,其刚柔缓急之气,繁简舒敏之节,一出乎其诚,不隐其所已至,不强其所不知,譬之楚人之必为楚声,秦人之必衣秦服也。惟其言不浮乎其心,故因其言而求之,则潜德道志,不可隐伏。盖古之人不知言则无以知人,而世之惑者,徒知夫言与德二者不可以相通,或信其言而疑其行。呜呼!是徒知其一,而不知夫君子之文章,固出于其德,与夫无其德而有其言者异位也。某之初为文,最喜读左氏、《离骚》之书。丘明之文美矣,然其行事不见于后,不可得而考。屈平之仁,不忍私其身,其气道,其趣高,故其言反覆曲折,初疑于繁,左顾右挽,中疑其迂,然至诚恻怛于其心,故其言周密而不厌。考乎其终,而知其仁也愤而非怼也,异而自洁而非私也,彷徨悲嗟,卒无存省之者,故剖志决虑以无自显,此屈原之忠也。故其文如明珠美玉,丽而可悦也;如秋风夜露,凄忽而感恻也;如神仙烟云,高远而不可挹也。惟其言以考其事,其有不合者乎?
自三代以来,最喜读太史公、韩退之之文。司马迁奇迈慷慨,自其少时,周游天下,交结豪杰。其学长于讨论寻绎前世之迹,负气敢言,以蹈于祸。故其文章疏荡明白,简朴而驰骋。惟其平生之志有所郁于中,故其余章末句,时有感激而不泄者。韩愈之文如先王之衣冠,郊庙之江鼎俎,至其放逸超卓,不可收揽,则极言语之怀巧,有不足以过之者。嗟乎!退之之于唐,盖不试遇矣。然其犯人主,忤权臣,临义而忘难,刚毅而信实,而其学又能独出于道德灭裂之后,纂孔孟之余绪以自立其说,则愈之文章虽欲不如是,盖不可得也。
自唐以来,更五代之纷纭。宋兴,锄叛而讨亡。及仁宗之朝,天下大定,兵戈不试,休养生息,日趋于富盛之域。士大夫之游于其时者,谈笑佚乐,无复向者幽忧不平之气,天下之文章稍稍兴起。而庐陵欧阳公始为古文,近揆两汉,远追三代,而出于孟轲、韩愈之间,以立一家之言,积习而益高,淬濯而益新。而后四方学者,始耻其旧而惟古之求。而欧阳公于是时,实持其权以开引天下豪杰,而世之号能文章者,其出欧阳之门者居十九焉。而执事实为之冠,其文章论议与之上下。闻之先达,以谓公之文其兴虽后于欧公,屹然欧公之所畏,忘其后来而论及者也。某自初读书即知读执事之文既思而思之广求远访以日揽其变呜呼如公者真极天下之文者欤!
(选自《张耒集》,标点有改动)
(注)①曾巩:字子固。龙图:宋代官职名。
8.对下列句子中加点词语的解释,不正确的一项是( )
A.惟其言不浮乎其心 浮:显现
B.纂孔孟之余绪以自立其说 纂:继承
C.兵戈不试 试:使用
D.近揆两汉,远追三代 揆:揣度
三、阅读下面的文言文,完成下面小题。
治 学
徐斡(东汉)
①昔之君子成德立行,身没而名不朽,其故何哉?学也。
②学也者,所以疏神达思,怡情理性,圣人之上务也。民之初载,其朦未知。譬如宝在于玄室①有所求而不见,白日照焉,则群物斯辩矣。学者,心之白日也。
③学犹饰也,器不饰则无以为美观,人不学则无以有懿德。有懿德,故可以经人伦;为美观,故可以供神明。
④夫听黄钟之声,然后知击缶之细;视衮龙之文,然后知被褐之陋;涉庠序之教,然后知不学之困。故学者如登山焉,动而益高;如寤寐焉,久而愈足。顾所由来,则杳然其选,以其难而懈之,误且非矣。
⑤倚立而思远,不如速行之必至也;矫首而徇飞,不如修翼之必获也;孤居而愿智,不如务学之必达也。故君子心不苟愿,必以求学;身不苟动,必以从师;言不苟出,必以博闻。
⑥君子之于学也,其不懈,犹上天之动,犹日月之行,终身亹亹②,没而后已。故虽有其才而无其志,亦不能兴其功也。志者学之师也才者学之徒也学者不才之不赡而患志之不立是以为之者亿兆而成之者无几故君子必立其志。《易》曰:“君子以自强不息。”
⑦凡学者,大义为先,物名为后,大义举而物名从之。然鄙儒之博学也,务于物名,详于器械,矜于诂训,摘其章句,而不能统其大义之所极,以获先王之心,此无异乎女史诵诗,内竖传令也。故使学者劳思虑而不知道,费日月而无成功,故君子必择师焉。
(注)①玄室:暗室。②亹亹:勤勉不倦的样子。
对下列句子中加点词的解释,不正确的一项是( )
A.三教备而人道毕矣 毕:具备
B.然后知被褐之陋 陋:粗陋
C.终身亹亹,没而后已 已:停止
D.学者不患才之不赡 赡:供养
一、(2024年北京顺义二模)阅读下面的文言文,完成下面小题。
先王制礼以导民志,乐以和民声,政以一民行,刑以防民奸。礼乐刑政,其极一也,所以同民心而出治道也。
凡音者,生人心者也。情动于中,故形于声。声成文,谓之音。是故治世之音安以乐,其政和。乱世之音怨以怒,其政乖。亡国之音哀以思,其民困。声音之道,与政通矣。桑间濮上之音,亡国之音也,其政散,其民流,诬上行私而不可止也。
凡音者,生于人心者也;乐者,通伦理者也。是故知声而不知音者,禽兽是也;知音而不知乐者,众庶是也。唯君子为能知乐。是故审声以知音,审音以知乐,审乐以知政,而治道备矣。知乐,则几于礼矣。礼乐皆得,谓之有德。德者,得也。
是故乐之隆,非极音也;食飨之礼【1】,非致味也。《清庙》之瑟,朱弦而疏越,一唱而三叹,有遗音者矣。大飨之礼,尚玄酒而俎腥鱼,大羹不和,有遗味者矣。是故先王之制礼乐也,非以极口腹耳目之欲也,将以教民平好恶而反人道之正也。
人生而静,天之性也;感于物而动,性之欲也。物至知知【2】,然后好恶形焉。好恶无节于内,知诱于外,不能反躬,天理灭矣。夫物之感人无穷,而人之好恶无节,则是物至而人化物【3】也。人化物也者,灭天理而穷人欲者也。于是有悖逆诈伪之心,有淫泆作乱之事。是故强者胁弱,众者暴寡,知者诈愚,勇者苦怯,疾病不养,老幼孤独不得其所。此大乱之道也。是故先王制礼乐,人为之节:钟鼓干戚,所以和安乐也;婚姻冠笄,所以别男女也;射乡食飨,所以正交接也。礼节民心,乐和民声,政以行之,刑以防之。礼乐刑政四达而不悖,则王道备矣。
(取材于《礼记·乐记》)
注释:【1】食飨之礼:食礼和飨礼,古代招待宾客及宗庙祭祀的礼仪。【2】知(zhì)知:前“知”,指心智;后“知”为感知、知晓。【3】人化物:人化于物,即人天赋的善性受外物影响而异化。
列对句中加点词语的解释,不正确的一项是( )
A. 政以一民行 一:统一
B. 其政乖 乖:反常
C. 非致味也 致:招致
D. 所以正交接也 交:交际
二、阅读下面的文言文,完成下面小题。
史官助赏罚论
苏辙
域中有三权:曰天,曰君,曰史官。圣人以此三权者制天下之是非,而使之更相助。
夫惟天之权而后能寿夭祸福天下之人,而使贤者无夭横穷困之灾,不贤者无以享其富贵寿考之福。然而季次、原宪,古所谓贤人者也,伏于穷阎之下,布衣饘粥之不给。盗跖、庄蹻,横行于天下,食人之肝以为粮,而老死于牖下,不见兵革之祸。如此,则是天之权有时而有所不及也。故人君用其赏罚之权于天道所不及之间,以助天为治。然而赏罚者,又岂能尽天下之是非!而赏罚之于一时,犹惧其不能明著暴见于万世之下,故君举而属之于其臣,而名之曰“史官”。
盖史官之权,与天与君之权均,大抵三者更相助,以无遗天下之是非。故荀悦曰:“每于岁尽,举之尚书,以助赏罚。”夫史官之兴,其来尚矣。其最著者,在周曰佚,在鲁曰克,在齐曰南氏,在晋曰董狐,在楚曰倚相。观其为人,以度其当时之所书,必有以助赏罚者。然而不获见其笔墨之所存,以不能尽其助治之意。独仲尼因鲁之史官左丘明而得其载籍,以作为《春秋》,是非二百四十二年,虽其名为经,而其实史之尤大章明者也。故齐桓、晋文有功于王室,王赏之以侯伯之爵,征伐四国之权,而《春秋》又从而屡进之,此所以助乎赏之当于其功也。吴、楚、徐、越之僭,皆得罪于其君者也,而《春秋》又从而加之以斥绝摈弃不齿之辞,此所以助乎罚之当于其罪也。若夫当时赏罚之所不能及,则又为之明言其状,而使后世嗟叹痛惜之不已。
呜呼!贤人君子之功烈与夫乱臣贼子罪恶之状,于此皆可以无忧其无闻焉。是故古者圣人重史官。当汉之时,号曰太史令,而其权在丞相之上。郡国计吏,上计于太史,而后以其副上于丞相、御史。夫惟知其权之可以助赏罚也,故尊显之。然则后之史官,其可以忽哉!
下列对句中加点字的解释不正确的一项是( )
A.不贤者无以享其富贵寿考之福 长寿
B.故君举而属之于其臣 隶属
C.夫史官之兴,其来尚矣 悠久
D.吴、楚、徐、越之僭 僭越
三、(2024北京西城期末)阅读下面的文言文,完成下面小题。
霸 形
桓公在位,管仲、隰朋见。有贰鸿飞而过之,桓公叹曰:“今彼鸿鹄,四方无远,所欲至而至焉。寡人之有仲父也,犹飞鸿之有羽翼也,仲父不一言教寡人,寡人将安闻道而得度哉?”管子对曰:“齐国百姓,公之本也。公轻其税敛,则人不忧饥;缓其刑政,则人不惧死;举事以时,则人不伤劳。”行此数年,而民归之如流水。
此其后,宋伐杞,狄伐邢、卫。桓公不救,裸体纫胸称疾,曰:“寡人有千岁之食,而无百岁之寿,今有疾病,姑乐乎!”管子曰:“诺。”于是县钟磬,陈歌舞,日杀数十牛者数旬。群臣进谏曰:“宋伐杞,狄伐邢、卫,君不可不救。”桓公曰:“彼非伐寡人之国也,伐邻国也,子无事焉。”宋已取杞,狄已拔邢、卫矣。桓公起,管子从,大钟鸣。桓公视管仲曰:“乐夫,仲父?”管子对曰:“古者之言乐于钟磬之间者不如此。言脱于口,而令行乎天下;游钟磬之间,而无四面兵革之忧。”桓公曰:“善。”于是伐钟磬之县,并歌舞之乐。
桓公曰:“请问将为何行?”管子对曰:“宋伐杞,狄伐邢、卫,而君之不救也,臣请以庆。臣闻之,诸侯争于强者,勿与分于强。今君何不定三君之处哉?”于是桓公命以车百乘、卒千人,以缘陵封杞;车百乘、卒千人,以夷仪封邢;车五百乘、卒五千人,以楚丘封卫。管子曰:“臣闻诸侯贪于利,勿与分于利。”于是以虎豹皮、文锦使诸侯,诸侯以缦帛、鹿皮报。则令固始行于天下矣。
此其后,楚人攻宋、郑。焚郑地,要宋田,夹塞两川。楚王欲吞宋、郑而畏齐,于是号令曰:“谁能为我交齐者,寡人不爱封侯之赏焉。”于是楚国之贤士皆抱其重宝币帛以事齐。桓公曰:“何不遂交楚哉?”管子对曰:“不可,是欲以文克齐,而以武取宋、郑也。”于是遂兴兵而南存宋、郑,楚人退七十里而舍。使军人城郑南之地,立百代城焉,而楚不敢隳也;东发宋田,使水复东流,而楚不敢塞也。
遂南伐,南致吴越之君,而西伐秦,北伐狄,东存晋公于南,北伐孤竹,还存燕公。兵车之会六,乘车之会三,九合诸侯,反位已霸。修钟磬而复乐。管子曰:“此臣之所谓乐也。”
(取材于《管子》)
6. 下列对句中加点词语的解释,不正确的一项是( )
A. 人不伤劳 伤:受伤
B. 于是县钟磬 县:悬挂
C. 寡人不爱封侯之赏焉 爱:吝惜
D. 楚人退七十里而舍 舍:驻扎
7. 下列各组语句中,加点词的意义和用法都相同的一组是( )
A. 所欲至而至焉 而无百岁之寿
B. 举事以时 以缘陵封杞
C. 寡人有千岁之食 今君何不定三君之处哉
D. 将为何行 谁能为我交齐者
8. 下列对文中语句的理解,不正确的一项是( )
A. 子无事焉
你们是不会有事的
B. 诸侯争于强者,勿与分于强
诸侯之间争强的时候,不要和他们一起争强
C. 是欲以文克齐
这是想用外交手段控制齐国
D. 兵车之会六,乘车之会三
(召集了)动用兵车的盟会六次,乘车的盟会三次
9. 根据文意,下列理解与推断,不正确的一项是( )
A. 桓公视管仲为自己的羽翼,希望他能帮自己实现宏图大业。
B. 桓公一心享乐,不肯救助邻国,管仲和群臣对此深感忧虑。
C. 楚人在郑国纵火,在宋国制造水患,桓公出兵帮两国解困。
D. “修钟磬而复乐”时,齐国已经实现了“无四面兵革之忧”。
10. 本文标题“霸形”的意思是“成就霸王之业应有的内外形势”。请根据文意,说明在管仲的辅助下齐国是怎样一步步成就霸王之业的。
一、(2023北京高考卷)阅读下面的文字,完成后面试题。
贵廉
汉元帝时,贡禹上书言:“孝文皇帝时,贵廉洁,贱贪污,贾人、赘婿及吏坐赃者,皆禁锢不得为吏。赏善罚恶,不阿亲戚,罪白者伏其诛,疑者以与民,无赎罪之法。故令行禁止,海内大化,天下断狱仅四百,与刑措亡异。
“武帝始临天下,尊贤用士,辟地广境数千里。自见功大威行,遂从嗜欲。用度不足,乃行一切之变,使犯法者赎罪,入谷者补吏。是以天下奢侈,官乱民贫,盗贼并起,亡命者众。郡国恐其诛,则择便巧史书①、习于计簿、能欺上府者,以为右职;奸究不胜,则取勇猛能操切百姓者、以苛暴威服下者,使居大位。故亡义而有财者显于世,欺谩而善书者尊于朝,悖逆而勇猛者贵于官。故俗皆曰:何以孝弟为?财多而光荣。何以礼义为?史书而仕宦。何以谨慎为?勇猛而临官。’故黥劓而髡钳者,犹复攘臂为政于世,行虽犬彘,家富势足,目指气使,是为贤耳。故谓居官而置富者为雄杰,处奸而得利者为壮士。兄劝其弟,父勉其子,俗之败坏,乃至于是!察其所以然者,皆以犯法得赎罪,求士不得真贤,相守②崇财利而诛不行之所致也。
“今欲兴至治,致太平,宜除赎罪之法。相守选举不以实及有赃者,辄行其诛,亡但免官,则争尽力为善,贵孝弟,贱贾人,进真贤,举实廉,而天下治矣。”
呜呼,今日之变,有甚于此!自神宗③以来,黩货之风日甚一日。国维不张,而人心大坏,数十年于此矣。《书》曰:“不肩好货,敢恭生生,鞠人谋人之保居,叙钦。”④必如是而后可以立太平之本。
贡禹又言:“欲令近臣自诸曹侍中以上,家亡得私贩卖,与民争利。犯者辄免官削爵,不得仕宦。”此议今亦可行。自万历以后,天下水利碾硙,场渡市集,无不属之豪绅,相沿以为常事矣。
(取材于顾炎武⑤《日知录》)
【注】①便巧史书:这里指善于舞文弄墨。②相守:诸侯国相、郡守。③神宗:明朝皇帝,年号万历。④“不肩好货”句:大意是不任用贪财的人,而举用懂得养民、能改善百姓生活的人。⑤顾炎武:明末清初思想家。
6. 下列对句中加点词语的解释,不正确的一项是( )
A. 辟地广境数千里 广:宽广
B. 遂从嗜欲 从;放纵
C. 则取勇猛能操切百姓者 操切:胁迫
D. 黩货之风日甚一日 黩:贪求
二、(2021北京高考卷)阅读下面的文字,完成后面试题。
夫儒生,礼义也;耕战,饮食也。贵耕战而贱儒生,是弃礼义求饮食也。使礼义废,纲纪败,上下乱而阴阳谬,水旱失时,五谷不登,万民饥死,农不得耕,士不得战也。故以旧防为无益而去之,必有水灾;以旧礼为无补而去之,必有乱患。儒者之在世,礼义之旧防也,有之无益,无之有损。夫礼义,无成效于人,然成效者须[1]礼义而成。犹足蹈路而行,所路之路须不蹈者;身须手足而动,动者待不动者。故事或无益,而益者须之;或无效,而效者待之。儒生,耕战所须待也,弃而不存,如何?
韩子非儒,谓之无益有损,盖谓俗儒无行操,举措不重礼,以儒名而俗行,以实学而伪说,贪官尊荣,故不足贵。夫志洁行显,不徇爵禄,去卿相之位若脱躧者,居位治职,功虽不立,此礼义为业者也。国之所以存者,礼义也。民无礼义,倾国危主。今儒者之操,重礼爱义,率无礼义士,激无义之人。人民为善,爱其主上,此亦有益也。闻伯夷风者,贪夫廉,懦夫有立志;闻柳下惠风者,薄夫敦,鄙夫宽。此上化也,非人所见。
段干木(2)阖门不出,魏文(3)敬之,表式其闾,秦军闻之,卒不攻魏。使魏无干木,秦兵入境,境土危亡。秦,强国也,兵无不胜,兵加于魏,魏国必破,三军兵顿,流血千里。今魏文式阖门之士,却强秦之兵,全魏国之境,济三军之众,功莫大焉,赏莫先焉。
齐有高节之士,曰狂谲、华士,二人昆弟也,义不降志,不仕非其主。太公封于齐,以此二子解沮(4)齐众,开不为上用之路,同时诛之。韩子善之,以为二子无益而有损也。
夫狂谲、华士,段干木之类也,太公诛之,无所却到;魏文侯式之,却强秦而全魏,功孰大者?狂谲、华士之操,干木之节也,使韩子善干木阖门之节、高魏文之式是也,则善太公之诛非也。使韩子非干木之行,下魏文之式,则干木以此行而有益,魏文用式之道为有功;是韩子不赏功、尊有益也。
(取材于王充《论衡·非韩》)
注释:(1)须:等待,这里是依靠的意思。(2)段干木:战国时魏国隐士。(3)魏文:魏文候,战国初魏国君主。(4)解沮:瓦解、涣散。
下列对句中加点词的解释,不正确的一项是( )
A.贵耕战而贱儒生 贱:轻视
B.使礼义废,纲纪败 使:假如
C.故以旧防为无益而去之 防:防备
D.薄夫敦,鄙夫宽 敦:敦厚
三、(2019北京高考卷)阅读下面的文字,完成后面试题。
左氏《国语》,其文深闳杰异,固世之所耽嗜而不已也。而其说多诬淫,不概于圣。余惧世之学者溺其文采而沦于是非,是不得由中庸以入尧、舜之道。本诸理,作《非国语》。
幽王二年,西周三川皆震。伯阳父(1)曰:“周将亡矣!夫天地之气,不失其序,若过其序,民乱之也。阳伏而不能出,阴迫而不能蒸,于是有地震。今三川实震,是阳失其所而镇阴也。阳失而在阴,川源必塞。源塞,国必亡。人乏财用,不亡何待?若国亡,不过十年。十年,数之纪也。夫天之所弃,不过其纪。”是岁也,三川,岐山崩。幽王乃灭,周乃东迁。
非曰:山川者,特天地之物也。阴与阳者,气而游乎其间者也。自动自休,自峙自流,是恶乎与我谋?自斗自竭,自崩自缺,是恶乎为我设?彼固有所逼引,而认之者不塞则惑。夫釜鬲而爨者,必涌溢蒸都以糜百物;畦而灌者,必冲荡濆激以败土石。是特老妇老圃者之为也,犹足动乎物,又况天地之无倪,阴阳之无穷,以澒洞轇轕(2)乎其中,或会或离,或吸或吹,如轮如机,其孰能知之?且曰:“源塞,国必亡。人乏财用,不亡何待?”则又吾所不识也。且所谓者天事手?抑人事乎?若曰天者,则吾既陈于前矣;人也,则乏财用而取亡者,不有他术乎?而曰是川之为尤!又曰:“天之所弃,不过其纪。”愈甚手哉!吾无取乎尔也。
(取材于柳宗元《非国语》)
注释:(1)伯阳父:周朝大夫。(2)澒洞轇轕:弥漫无际广阔深远。
下列对句中加点词语的解释,不正确的一项是
①不概于圣概:大略
②不得由中庸以入尧、舜之道由:沿着
③特天地之物也特:只是
④是恶乎与我谋恶乎:于何、怎么会
⑤必涌溢蒸郁以糜百物糜:使……熟烂
⑥抑人事乎抑:还是
⑦吾既陈于前矣既:既然
⑧不有他术乎术:途径、原因
A.①⑦B.②⑧C.③⑥D.④⑤年份
题型结构
考点关键词
选材情况
2024
客观4+主观1
文言实词
文言虚词
文言翻译
文意理解与推断
概括、分析段落论证思路
议论性散文
2023
客观4+主观1
文言实词
文言虚词
文言翻译
文意理解与推断
议论性散文
2022
客观4+主观1
文言实词
文言虚词
文言翻译
文意理解与推断
概括、分析文章内容
纪传体
2021
客观4+主观1
文言实词
文言虚词
文言翻译
文意理解与推断
概括、分析作者的论证思路
议论性散文
考点06 理解翻译文中的句子(文言文阅读)-备战2025年高考语文一轮复习考点帮(北京专用)(含答案)学案: 这是一份考点06 理解翻译文中的句子(文言文阅读)-备战2025年高考语文一轮复习考点帮(北京专用)(含答案)学案,文件包含考点06理解翻译文中的句子文言文阅读-备战2025年高考语文一轮复习考点帮北京专用教师版docx、考点06理解翻译文中的句子文言文阅读-备战2025年高考语文一轮复习考点帮北京专用学生版docx等2份学案配套教学资源,其中学案共61页, 欢迎下载使用。
考点05 理解虚词的意义和用法(文言文阅读)-备战2025年高考语文一轮复习考点帮(北京专用)(含答案)学案: 这是一份考点05 理解虚词的意义和用法(文言文阅读)-备战2025年高考语文一轮复习考点帮(北京专用)(含答案)学案,文件包含考点05理解虚词的意义和用法文言文阅读-备战2025年高考语文一轮复习考点帮北京专用教师版docx、考点05理解虚词的意义和用法文言文阅读-备战2025年高考语文一轮复习考点帮北京专用学生版docx等2份学案配套教学资源,其中学案共61页, 欢迎下载使用。
考点03 分析概括文本内容要点(非连续性文本阅读)-备战2025年高考语文一轮复习考点 帮(北京专用)(含答案)学案: 这是一份考点03 分析概括文本内容要点(非连续性文本阅读)-备战2025年高考语文一轮复习考点 帮(北京专用)(含答案)学案,文件包含考点03分析概括文本内容要点非连续性文本阅读-备战2025年高考语文一轮复习考点帮北京专用教师版docx、考点03分析概括文本内容要点非连续性文本阅读-备战2025年高考语文一轮复习考点帮北京专用学生版docx等2份学案配套教学资源,其中学案共58页, 欢迎下载使用。

